唐山市10个项目获得市专利扶持资金10万元
唐山信息港 发表于:2021-10-4 15:41 复制链接 看图 发表新帖
阅读数:5294

2021年市专利战略推进项目立项草案公示

根据《2021年唐山市市专利战略推进项目评审方案》,市局邀请有关专家对申报2021年市专利战略推进项目进行了会议评审和现场考察,经局党组会议研究,拟对专家打分前10个项目给予立项,每家扶持资金10万元。为确保公开、公平、公正,现将拟立项的10个项目予以公示,公示时间自公布之日起7日内,任何单位或个人可以提出异议。可在公示期内以书面形式向市市场监督管理局知识产权运用服务处提出。提出异议的,应在异议材料上签署真实姓名或加盖单位公章,并注明联系方式,否则不予受理。无异议或异议不成立的项目给予资金扶持。

联系电话:2012391 2821586

电子邮箱:[email protected]

地址:唐山市路北区裕华西道823号

邮编:063000

唐山市市场监督管理局

2021年9月28日

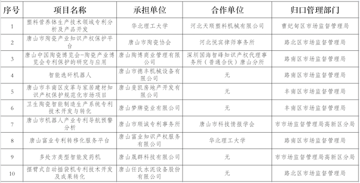
2021年唐山市市专利战略推进项目拟立项一览表

50059630_357c0e9c-e027-4a10-ab67-b50ca426a3d3copy.png

返回列表 使用道具 举报
条评论
您需要登录后才可以回帖 登录 | 立即注册
相关推荐
©2001-2021 唐山信息港 http://www.tsxxg.com冀ICP备16001780号-4
首页联系我们客服微信:14369595Comsenz Inc.
bdall.peaapk.com xtrb.peaapk.com hdwxxg.peaapk.com qhdceo.peaapk.com tsxxg.peaapk.com lyshangdu.peaapk.com hsrb.peaapk.com lanfxx.peaapk.com chengdenews.peaapk.com szyongdian.peaapk.com dtnews.peaapk.com yqnews.peaapk.com changzhinews.peaapk.com jcnews.peaapk.com sxjzxww.peaapk.com sxycrb.peaapk.com lfxww.peaapk.com sxllnews.peaapk.com nmgnews.peaapk.com baotounews.peaapk.com tlsxxg.peaapk.com bynesrmtzx.peaapk.com shenyangx.peaapk.com dlxxgs.peaapk.com northtimes.peaapk.com jilin.peaapk.com ccxxg.peaapk.com 0437.peaapk.com ybrbnews.peaapk.com avapk