华北理工大学附属医院2021年博士研究生招聘启事
唐山信息港 发表于:2021-8-15 22:55 复制链接 看图 发表新帖
阅读数:9047
华北理工大学附属医院2021年博士研究生招聘启事
       华北理工大学附属医院是一所集医疗、教学、科研、预防、保健和康复为一体的大型综合性三级甲等医院。医院座落在“环渤海、环京津”的开放城市—河北省唐山市,是唐山地区唯一省直医院,医院科室设置齐全,技术力量雄厚,专科特色突出,综合实力强大,在唐山地区享有盛誉。
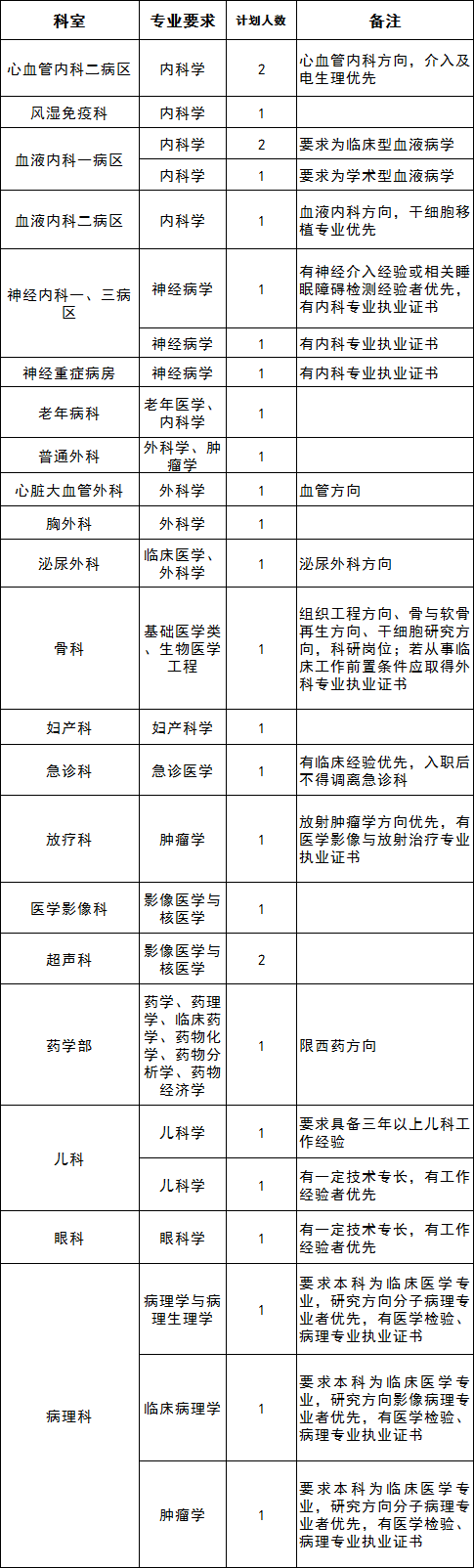
       一、招聘专业
e6415571019f8ea98827aac6ec0ed96e.png
       二、报名方式
       1、应聘人员将①《华北理工大学附属医院招聘人员登记表》(需本人亲笔签名,见附件1)、②个人简历、③身份证、④博士研究生、硕士研究生、本科、专科毕业证学位证、⑤各层次教育部学历证书电子注册备案表(在学信网打印并亲笔签名)、⑥医师资格证书、⑦医师执业证书、⑧职称证等上述所有材料的原件扫描件按照①—⑧顺序排列,放到一个word文件中,word文件大小控制在10M以下, word文件题目严格按“应聘科室+姓名+毕业学校+学历+学位+专业”命名,发送至[email protected]邮箱。
       2、人力资源部咨询电话:0315-3725868。地址:河北唐山市建设南路73号,华北理工大学附属医院人力资源部(行政楼4层)。
       三、待遇
       国内“双一流”院校、985/211院校、省内骨干院校、知名科研院所或世界公认排名前100名的全日制高校博士研究生,除工资外,享受税前6万元/年、连续10年的工作补贴,不少于20万元的科研启动资金,配备相适应的实验室及工作助手。符合“唐山市凤凰英才计划”的博士研究生,享受唐山市发放的相关待遇。
华北理工大学附属医院
2021年8月10日
返回列表 使用道具 举报
条评论
您需要登录后才可以回帖 登录 | 立即注册
相关推荐
©2001-2021 唐山信息港 http://www.tsxxg.com冀ICP备16001780号-4
首页联系我们客服微信:14369595Comsenz Inc.
bdall.peaapk.com xtrb.peaapk.com hdwxxg.peaapk.com qhdceo.peaapk.com tsxxg.peaapk.com lyshangdu.peaapk.com hsrb.peaapk.com lanfxx.peaapk.com chengdenews.peaapk.com szyongdian.peaapk.com dtnews.peaapk.com yqnews.peaapk.com changzhinews.peaapk.com jcnews.peaapk.com sxjzxww.peaapk.com sxycrb.peaapk.com lfxww.peaapk.com sxllnews.peaapk.com nmgnews.peaapk.com baotounews.peaapk.com tlsxxg.peaapk.com bynesrmtzx.peaapk.com shenyangx.peaapk.com dlxxgs.peaapk.com northtimes.peaapk.com jilin.peaapk.com ccxxg.peaapk.com 0437.peaapk.com ybrbnews.peaapk.com avapk