唐山4个村入选河北省乡村旅游重点村
唐山信息港 发表于:2021-8-4 09:59 复制链接 看图 发表新帖
阅读数:7482
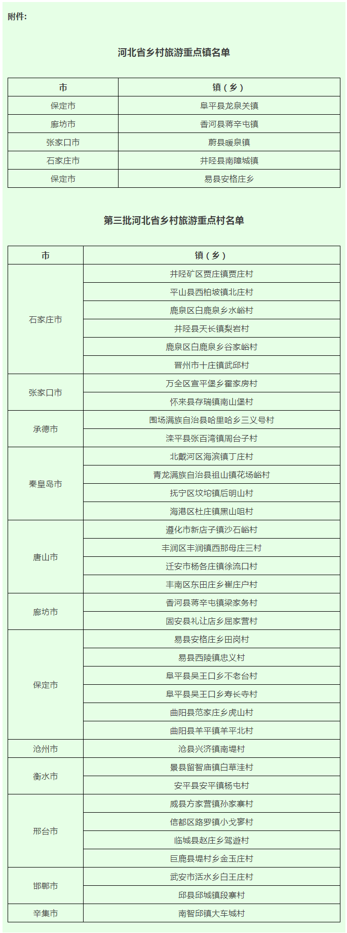
       为进一步推动全省乡村旅游高质量发展,按照《河北省乡村旅游重点村镇评定办法》,在各县人民政府申报,市级文化和旅游部门会同本级发展改革部门初审的基础上,经组织专家评审和公示,保定市阜平县龙泉关镇等5个乡镇入选河北省乡村旅游重点镇名录,石家庄市井陉矿区贾庄村等36个乡村入选第三批河北省乡村旅游重点村。入选河北省乡村旅游重点镇和第三批省级乡村旅游重点村的村镇,将在人才培训、金融政策、宣传推广等方面给予优先支持。
20210804095825.png
返回列表 使用道具 举报
条评论
您需要登录后才可以回帖 登录 | 立即注册
相关推荐
©2001-2021 唐山信息港 http://www.tsxxg.com冀ICP备16001780号-4
首页联系我们客服微信:14369595Comsenz Inc.
bdall.peaapk.com xtrb.peaapk.com hdwxxg.peaapk.com qhdceo.peaapk.com tsxxg.peaapk.com lyshangdu.peaapk.com hsrb.peaapk.com lanfxx.peaapk.com chengdenews.peaapk.com szyongdian.peaapk.com dtnews.peaapk.com yqnews.peaapk.com changzhinews.peaapk.com jcnews.peaapk.com sxjzxww.peaapk.com sxycrb.peaapk.com lfxww.peaapk.com sxllnews.peaapk.com nmgnews.peaapk.com baotounews.peaapk.com tlsxxg.peaapk.com bynesrmtzx.peaapk.com shenyangx.peaapk.com dlxxgs.peaapk.com northtimes.peaapk.com jilin.peaapk.com ccxxg.peaapk.com 0437.peaapk.com ybrbnews.peaapk.com avapk