全国疫情风险地区汇总:4个高风险121个中风险地区
唐山信息港 发表于:2021-8-3 13:40 复制链接 看图 发表新帖
阅读数:10807
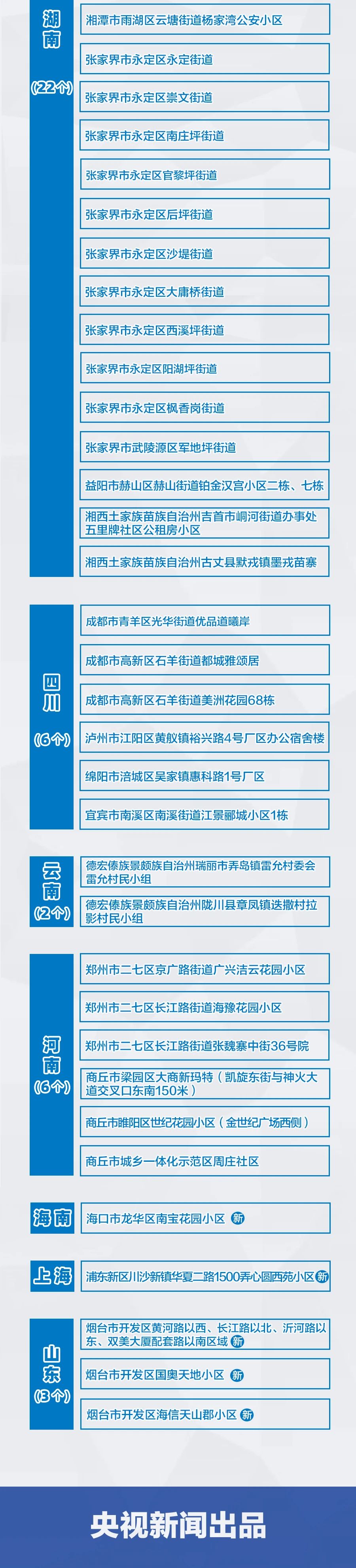
截至8月3日11时全国共有4个高风险地区121个中风险地区
6e20d4ec6493f805cba2d0716faff972.jpg
ffa69338f65c57f734eabfbfe3167d43.jpg
a5d53039a90996ff48c8d09ceb6bce09.jpg
3b56d3d6b66d2b44533db13a14576806.jpg

来源:央视新闻
返回列表 使用道具 举报
条评论
您需要登录后才可以回帖 登录 | 立即注册
相关推荐
©2001-2021 唐山信息港 http://www.tsxxg.com冀ICP备16001780号-4
首页联系我们客服微信:14369595Comsenz Inc.
bdall.peaapk.com xtrb.peaapk.com hdwxxg.peaapk.com qhdceo.peaapk.com tsxxg.peaapk.com lyshangdu.peaapk.com hsrb.peaapk.com lanfxx.peaapk.com chengdenews.peaapk.com szyongdian.peaapk.com dtnews.peaapk.com yqnews.peaapk.com changzhinews.peaapk.com jcnews.peaapk.com sxjzxww.peaapk.com sxycrb.peaapk.com lfxww.peaapk.com sxllnews.peaapk.com nmgnews.peaapk.com baotounews.peaapk.com tlsxxg.peaapk.com bynesrmtzx.peaapk.com shenyangx.peaapk.com dlxxgs.peaapk.com northtimes.peaapk.com jilin.peaapk.com ccxxg.peaapk.com 0437.peaapk.com ybrbnews.peaapk.com avapk