唐山高速公路集团有限公司公开招聘专业人才公告
唐山信息港 发表于:2021-7-17 08:59 复制链接 看图 发表新帖
阅读数:5016

唐山高速公路集团有限公司公开招聘专业人才公告

一、公司简介

唐山高速公路集团有限公司于2020年10月18日挂牌,是经唐山市委、市政府批准设立的国有独资公司、市属重点企业,注册资本20亿元。集团公司主要实施政府收费公路项目、经营性公路项目、其他相关交通运输基础设施项目的投资、建设、管理和运营及相关多元化产业发展。

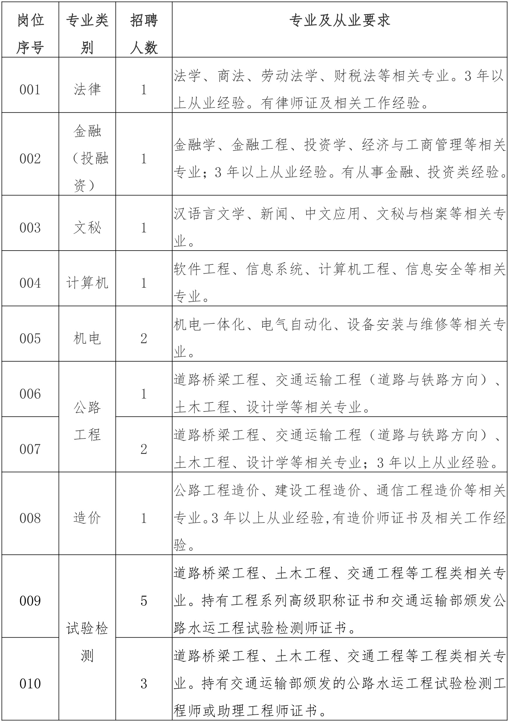
二、招聘人员专业及数量

50037850_033207be-8ddc-4af9-9941-ca1152956e55copy.jpg

三、招聘基本条件要求

(一) 001-008岗位招聘人员条件为:毕业于全日制公办高校,具有本科及以上毕业证、学位证,年龄在35周岁以下(1986年7月31日之后出生)。

(二)009岗位招聘人员条件为:具有专科及以上学历,年龄在50周岁以下(1971年7月31日之后出生),条件优秀者年龄可适当放宽。

(三)010岗位招聘人员条件为:具有专科及以上学历,年龄在45周岁以下(1976年7月31日之后出生),条件优秀者年龄可适当放宽。

(四)应届毕业生需在2021年7月30日前取得相应学历毕业证、学位证。

(五)具有良好的政治素质、道德修养和较强的事业心、责任感,工作积极主动、踏实肯干。

(六)具有较强的综合协调、组织管理能力和研究素养,良好的口头、文字表达能力,具备团队合作精神。

(七)身体健康,吃苦耐劳,能胜任岗位工作。

四、招聘程序

(一)发布公告

在唐山人才网等媒体发布公开招聘公告。

(二)公开报名

1.报名方式:报名者本人现场报名。

2.现场报名地点:唐山市路南区丹凤路12号唐山市民服务中心B区4号门一层人才交流大厅5-6号窗口。

3.现场报名需提交的材料:

(1)《招聘人员报名表》及个人详细简历(格式不限)。

(2) 本人身份证、学历学位证书、相关从业资格证书、职称证等证件的原件和复印件,以上证件原件审查后退回。

(3)毕业证、学位证、教育部学历证书电子注册备案表(可登录学信网http://www.chsi.com.cn进行下载)。

(4) 本人近期1寸免冠照片3张。

(5)其它相关证明材料。

3.报名时间:2021年7月16日至7月23日

(周日除外)

上午:9:00-11:30 下午:14:30-17:00

(三)资格审查

审查报名者的基本条件、资格条件和职位条件等。经资格审查后,确定符合报名条件的人员。报名人员数量与招聘岗位数量比不足2:1的

,取消该岗位的本次招聘。

(四)笔试

笔试内容为《公共基础知识》和《职业能力测验》共一张卷。

(五)面试

按照所招聘岗位1:5的比例确定面试人员数量,面试人员的确定以笔试成绩排名由高到低排序选定(末位并列的一同进入面试)。

最终成绩计算:笔试成绩40%+面试成绩60%

(六)体检和录用资格审核

1.体检人选的确定。在面试合格人选中按招聘计划1:1的比例确定参加体检人选。

2.录用资格审核。对体检合格人员,组织实施录用资格审核。有下列情形之一的,录用资格审核不合格:

①伪造学历或国家不承认学历的,伪造执业资格证书等资质的。

②伪造人事(学籍)档案或人事(学籍)档案不完整,缺失重要材料又不能按要求补充的。

③有违法违纪、吸毒等行为的。

④被开除公职、被依法列为失信联合惩戒对象的人员。

⑤其他不适合录用的情形。

(七)公示

在唐山人才网上进行名单公示,公示期7个工作日。

(八)录用

被录用人员按相关政策规定实行试用期,试用期一并计算在劳动合同期限内。试用期满考核合格的,予以正式录用,不合格的,取消录用。

五、薪酬及福利

招聘人员,按照劳动合同规定缴纳“五险一金”。001-008岗暂按应发计薪,本科生4000元/月,研究生4700元/月。3年以上相关工作经验,持有专业资格证书、职称证书的,待遇在此基础上另议。009-010岗,待遇面议。以上岗位,待集团公司薪酬体系建立后,执行集团薪酬体系工资。

六、其它

简历筛选结果、笔试、面试时间及地点将通过邮件、电话等方式告知,请准确填写本人联系方式,保持通讯畅通。

联系人:郭女士,联系电话:13931597453 2200829。

返回列表 使用道具 举报
条评论
您需要登录后才可以回帖 登录 | 立即注册
相关推荐
©2001-2021 唐山信息港 http://www.tsxxg.com冀ICP备16001780号-4
首页联系我们客服微信:14369595Comsenz Inc.
bdall.peaapk.com xtrb.peaapk.com hdwxxg.peaapk.com qhdceo.peaapk.com tsxxg.peaapk.com lyshangdu.peaapk.com hsrb.peaapk.com lanfxx.peaapk.com chengdenews.peaapk.com szyongdian.peaapk.com dtnews.peaapk.com yqnews.peaapk.com changzhinews.peaapk.com jcnews.peaapk.com sxjzxww.peaapk.com sxycrb.peaapk.com lfxww.peaapk.com sxllnews.peaapk.com nmgnews.peaapk.com baotounews.peaapk.com tlsxxg.peaapk.com bynesrmtzx.peaapk.com shenyangx.peaapk.com dlxxgs.peaapk.com northtimes.peaapk.com jilin.peaapk.com ccxxg.peaapk.com 0437.peaapk.com ybrbnews.peaapk.com avapk