路北区小升初网上开始报名,各学校咨询热线公布!
唐山信息港 发表于:2021-7-11 07:11 复制链接 看图 发表新帖
阅读数:6564
报名须知
       2021年路北区小升初招生工作将采取网上报名的形式进行。为了方便您顺利完成网上报名,现将网上报名相关要求通知如下:
       报名时间:2021年7月10日零点—7月15日23点59分
       此阶段开放小升初网上报名平台,家长需如实填报相关信息,按要求上传相关材料并进行确认提交。报名信息提交后,将不能修改,请认真仔细慎重填写,网络平台报名端口于2021年7月16日零时关闭,报名端口关闭后所有信息均无法改动,也不再接受任何纸质证件材料。未按规定时间报名的,不保证安排到片内学校就读,由教育局中教科调剂相对就近入学。
报名方法
       公办学校和民办学校自愿报名,公办学校与民办学校不可同时兼报。
报公办学校
       可在“招生政策”栏中查询各初中学校服务区片,按公布的服务区片填报学校,只能填报片内学校(共片选其中一所)。
片内生认定原则
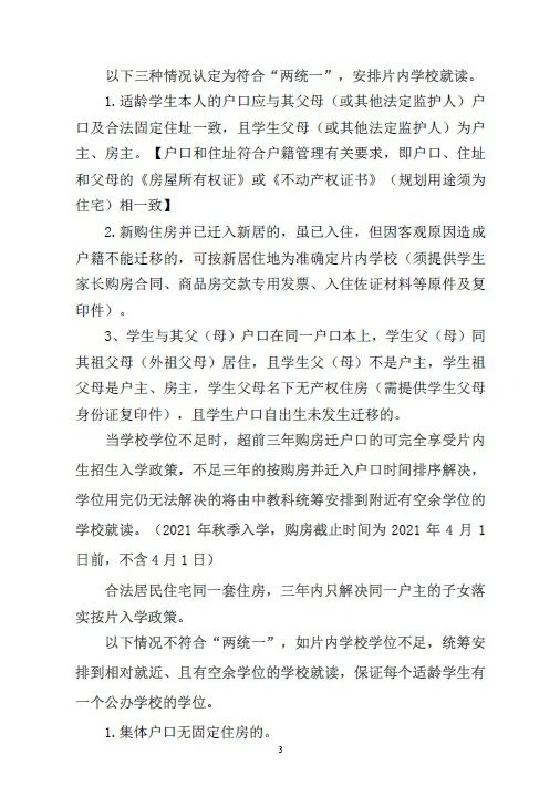
       以下三种情况认定为符合“两统一”,安排片内学校就读。
       A、学生本人的户口与其父母户口及合法固定住址一致,且学生父亲或母亲为户主、房主。
       B、学生父母新购住房并已迁入新居的,虽已入住,但因客观原因造成户籍不能迁移的,可按新居住地为准,确定片内学校(须上传学生父母购房网签合同、商品房交款专用发票、户口本、入住佐证材料等)。
       C、一家三代居住在同一套住房的,房主、户主是学生祖父母(或外祖父母)、学生父母名下无产权住房,且学生自出生无迁移的;
以下情况不符合“两统一”。按相对就近原则统筹安排到有空余学位的学校就读,确保每一名适龄学生有一个公办学校的学位。
       D、集体户口无固定住房的。
       E、因各种原因在片内租借房屋居住的。
       F、能提供学生本人及其父母合法有效居住证的片内租房的进城务工人员随迁子女。
       G、在非住宅性质房屋(如非70年产权的商住房、公建房、车库、底商、公寓等)居住的。不能办理住居证的,不保证能安排入学,视本区学校接收情况而定或直接报名民办中学
       H、学生父母与其他人共有房产证的。
       I、虽已在片内购房,但户口因主观原因未迁入的。
       J、军人子女,家长持有英才卡的(需提供学生家长英才卡、户口本,家长工作服务处所,7月15日家长带英才卡到教育局中教科统一验证登记),本着优先保证片内生入学原则的基础上,分配入学。
       K、初中不在路北区就读的学生,也需要在该网站提交非路北区户籍证明或房产资料,以备后续外市区调取学籍。
报民办学校
       民办学校可同时报3所。
       按省市文件精神,民办学校报名人数超过招生计划的,全部采取电脑随机派位方式招生。通过随机派位方式,未被民办学校录取的学生,由教育局依据其户籍和父母合法房产,统筹安排到片内公办学校就读;已被民办学校录取因个人原因不报到的,相对就近安排到有空余学位的学校,不保证安排到片内学校就读。
       九年一贯制民办学校,在自愿原则的前提下小学可直升初中。
注意事项
       1、对于网上报名需上传的相关资料信息,监护人应确保所填写信息真实、准确,由于自身原因填报错误信息,导致孩子无法就近入学的,责任由监护人自行承担;如在信息查验中发现伪造证件提供虚假材料的,将通报学生监护人单位纪委及公安部门,由监护人承担相应的纪律和法律责任,并纳入个人诚信系统。
       2、需上传学生父母身份证并登记身份证号的,身份证不符合或者有错误,不能验证房产户口信息的,不再重新上报,由教育局调剂到有空余学位的学校入学。
       3、学生父母房主户主不是同一个人的,需要提供结婚证。
       4、如您在填报信息或上传资料过程中遇到问题,本区小学毕业生由所在毕业小学指导报名;小六归口学生(即路北户籍、小学在区外学校就读,初中拟回路北就读的适龄学生)请咨询预报名初中学校。
       5、8月15日前各中学电话通知新生到校报到,领取录取通知书。
2021年路北区小升初各中学咨询热线
公办学校:
唐山市第12中学  2024652
唐山市第21中学  2057026
唐山市第27中学  5272427  15631558765
唐山市第30中学  2017008  13730511962(1669)
唐山市第35中学  18031566909
唐山市第45中学  3186967
唐山市第53中学  2225554 18931521207
唐山市第52中学  8733305
唐山市第54中学  18903257589
唐山市第12中学分校  8073558
唐山市龙华中学  3198554
路北区韩城镇中学  5402163  13313299658
唐山市凤凰中学  2057505
唐山市第10中学  5262720
唐山市第11中学   2821518
民办学校:
唐山天骄中学  3105894
唐山金名学校  3758999 2175666
唐山东方国际学校  5068369
网上报名操作指南
家长可通过手机或电脑登陆《路北区小升初网上报名平台》,按要求注册报名。为了方便您顺利完成网上报名,现将操作步骤告知如下:
       1、首先请您用手机扫描二维码或在电脑上登录网址http://123.57.143.190 完成平台登录。
1ede8f9576bd758d016349bb58a94046.jpg
       2、登录平台后您会看到《路北区2021年小升初网上报名须知》,请您仔细阅读,阅读完成后,在页面右下角您会看到“已阅读完成”按钮,点击进入下一步。
       3、点击后,您会看到三个按钮:
03d7b41317eae6e74832b89ee79cd2a1.png
328aa4af6b6cbcabfc5b7ceac62d2c2d.png
c40c514f9591420402ab499f5d2c0ee2.png
       如果您孩子是路北区内小学就读的应届小学毕业生,报名可直接选择“公办学校报名”或“民办学校报名”,两个按钮中的一个进行报名(不可兼报)。您选择的是“公办学校报名”或“民办学校报名”,点击后会弹出登录对话框,登录号码为您孩子的身份证号码,初始密码是您孩子身份证号码后六位,登录号码、密码填写完成后点登录,登录后您会看到“入学条件类型”,您可根据自己家庭实际状态选择适当的类型进入下一个界面,这时您会看到孩子的大部分基础信息已经自动填充完成,您只要按页面要求逐一完善并根据网站提供的不同类别,上传相关证件材料即可,检查无误,点击上传完成报名。非路北区小学毕业生(含新增外来务工子女及小六归口学生)请选择“非本区学生注册入口”报名”,点击后,进入注册界面,按要求完成注册后,界面会自动回弹到“公办学校报名”、“民办学校报名”界面。之后的报名流程同上。非路北区户籍、不能满足外来务工子女入学条件的小学毕业生,只可选择 “民办学校报名”,不能选择“公办学校报名”。
2021年小升初报名二维码
1ede8f9576bd758d016349bb58a94046.jpg
唐山市引进人才子女就学(小升初)申请要求及相关材料
       于2021年7月15日上午9点-11点,下午15点-17点,到路北区教育局中教科117房间办理英才卡验证手续。英才卡持卡人需为路北区户籍。凤凰英才卡就学申请需提交的材料:
       (1)《唐山市引进人才子女就学申请表》(可自行打印或15日到教育局填写)
       (2)英才卡持卡人书面就学申请并签字
       (3)唐山市引进人才证明材料或凤凰英才卡(原件、复印件)
       (4)持卡人单位证明信及其申请就学子女的房本、户口簿、身份证或护照等有效身份证明(原件、复印件)
df7b79df4908466223ffe4db7b0e1cab.jpg
261f7690ac6a4192dc32e7f3a822ec20.jpg
04e9acf7e58c1640910bb2ad8b830790.jpg
e85e430612fd337e61e0d02a7751ae67.jpg
a53bbe54a6fa83cff10bff649c417278.jpg
4dc26fd16baf5776473cb978a08435c5.jpg
479eac42d4f52a656473abf4ce5baf53.jpg
608d77c2a59829a2adbfcb20c75d8f84.jpg
40f6256ee3d2dbd694bc40b1265937ca.jpg
8c4f86d8557883bbfd88beede073b349.jpg
47bafe16a1ec9ceac226ac656b65d51b.jpg
45ba85322d933f74872e0fe0ffffaec0.jpg
d8c36aff083b0bab6bd983baa49357e6.jpg
来源:路北教育
67f5963730e240a17e494ce97b94ce81.gif
返回列表 使用道具 举报
条评论
您需要登录后才可以回帖 登录 | 立即注册
相关推荐
©2001-2021 唐山信息港 http://www.tsxxg.com冀ICP备16001780号-4
首页联系我们客服微信:14369595Comsenz Inc.
bdall.peaapk.com xtrb.peaapk.com hdwxxg.peaapk.com qhdceo.peaapk.com tsxxg.peaapk.com lyshangdu.peaapk.com hsrb.peaapk.com lanfxx.peaapk.com chengdenews.peaapk.com szyongdian.peaapk.com dtnews.peaapk.com yqnews.peaapk.com changzhinews.peaapk.com jcnews.peaapk.com sxjzxww.peaapk.com sxycrb.peaapk.com lfxww.peaapk.com sxllnews.peaapk.com nmgnews.peaapk.com baotounews.peaapk.com tlsxxg.peaapk.com bynesrmtzx.peaapk.com shenyangx.peaapk.com dlxxgs.peaapk.com northtimes.peaapk.com jilin.peaapk.com ccxxg.peaapk.com 0437.peaapk.com ybrbnews.peaapk.com avapk