通知!唐山灵活就业人员和退休人员医保政策调整
唐山信息港 发表于:2021-7-8 00:36 复制链接 看图 发表新帖
阅读数:7444

近期,我市针对灵活就业人员和退休人员医保政策有重大调整,具体变化如下(政策文件附后):

50034851_074844c8-7c88-4b25-a698-0bd69d9b75c2copy.jpg

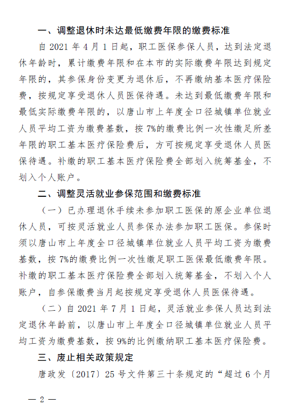
【政策文件】

50034851_2d660c67-6378-4ddd-863a-41adccbe1069copy.png

50034851_c35d24ac-f513-4a69-9db6-cf516f69d34acopy.png

50034851_26e06360-28be-4cc6-8b29-28bd03f4e2efcopy.png

50034851_99458e7e-db35-4cbe-98cf-7d9b8d09dc59copy.png

返回列表 使用道具 举报
条评论
您需要登录后才可以回帖 登录 | 立即注册
相关推荐
©2001-2021 唐山信息港 http://www.tsxxg.com冀ICP备16001780号-4
首页联系我们客服微信:14369595Comsenz Inc.
bdall.peaapk.com xtrb.peaapk.com hdwxxg.peaapk.com qhdceo.peaapk.com tsxxg.peaapk.com lyshangdu.peaapk.com hsrb.peaapk.com lanfxx.peaapk.com chengdenews.peaapk.com szyongdian.peaapk.com dtnews.peaapk.com yqnews.peaapk.com changzhinews.peaapk.com jcnews.peaapk.com sxjzxww.peaapk.com sxycrb.peaapk.com lfxww.peaapk.com sxllnews.peaapk.com nmgnews.peaapk.com baotounews.peaapk.com tlsxxg.peaapk.com bynesrmtzx.peaapk.com shenyangx.peaapk.com dlxxgs.peaapk.com northtimes.peaapk.com jilin.peaapk.com ccxxg.peaapk.com 0437.peaapk.com ybrbnews.peaapk.com avapk