丰润区发布2021年义务教育阶段学校招生公告
唐山信息港 发表于:2021-7-6 02:48 复制链接 看图 发表新帖
阅读数:5866

丰润区

2021年义务教育阶段学校招生公告

各位家长朋友:

丰润区2021年义务教育阶段学校招生工作即将开始,适龄儿童、少年需通过“丰润招生”平台报名。

一、招生入学基本原则

坚持统一组织实施的原则,坚持免试入学原则,坚持划片招生原则,坚持分类依次招生原则,坚持“公民同招”原则,坚持随迁子女“两为主”原则,坚持公开、公平、公正原则。

二、民办学校招生

1. 招生范围。民办学校招生对象以丰润区户籍适龄儿童、少年和依法取得居住证或居住证明的随迁子女为主,生源不足时适当招收本市其他县区的适龄儿童。

2.招生流程

报名:7月6日~8日,通过丰润招生平台自愿报名,每名学生最多可申报2所民办学校,按第一志愿、第二志愿填报。民办小学可填报志愿为:金桥小学东校、金桥小学西校、道尔顿国际学校、德利金秋小学、西那母庄君华小学。民办初中可填报志愿为:金桥中学原职教中心校区、金桥中学高丽铺校区、金桥中学原新军屯中学校区、道尔顿国际学校。

录取:民办义务教育阶段学校招生入学工作由教育局统一组织实施。除旗下幼儿园直接升入所属民办小学一年级人数、旗下小学毕业生直接升入所属民办初中七年级人数外,小学一年级、初中七年级剩余招生计划面向全区招生,当报名人数超过招生计划,教育局在纪检监察部门的监督下,采取电脑随机派位方式录取。7月12日教育局依据学生申报志愿,从第一志愿开始组织几所民办学校招录工作,第一志愿招录不足时从第二志愿补录,录取结果在招生平台予与公示,并通过招生平台以微信形式下发录取通知。7月13日~7月14日被录取的学生到民办学校办理入学手续。在规定时间内未报到且未向学校说明原因的视为放弃就读机会,产生的空余学位由教育局进行补录。

三、公办初中小学招生

(一)片内生的认定

片内生的认定通常有以下几种情况:

1、适龄儿童、少年户籍、住房符合“两统一”要求〔包括祖孙三代户口在一起,祖(外祖)父母为户主、房主等同父母为户主、房主〕。

2、适龄儿童、少年户籍和住房达不到“两统一”要求的,以其父母名下合法房产和户籍作为确定片内学校的依据。

3、新购住房迁入新居的,虽然已入住,但因客观原因造成户籍不能迁移的,提供购房合同、交款发票等材料安排学生入学。小学学生可以按新居住地确定片内学校;初中学生按附件2(初中划片方案)中安排的学校就读。

4、因原居住小区拆迁改造而在外租房居住或投亲靠友的,凭拆迁协议和临时居住地居(村)委会居住证明,由现居住地所在学校按片内生安排入学。原丰润县户口新购住房不能迁户口的和拆迁临时居住地在第七十四中学片区的七年级学生安排到第七十六中学就读;因班额等原因片内学校确实不能接收的,由教育局协调安排到相对就近学校就读。

5、其他户籍或房产情况特殊者,由教育局审核相关材料后为其确定就读学校。

(二)公办小学招生

1、招生年龄:2021年8月31日满6周岁(2015年8月31日前出生,含8月31日。超龄入学的儿童、少年需提供家长在2020年为该儿童、少年办理的延缓入学申请。已被民办小学录取的学生,不允许再在公办小学招生时报名。

2、招生流程:

小学招生工作从7月6日下发公告之日起,到7月30日招生结束。小学招生工作,严格按公告、网上报名、录取三个程序进行。招生结束后不再办理小学入学事宜。

(1)公告:各小学7月6日~7月9日向服务范围内的小区、村委会张贴招生公告,同时利用网络平台等媒介广泛做好招生宣传。

(2)报名:7月10日~7月15日,各校组织网上报名,学生网上报名只能按划片范围申报一所公办学校。网上报名结束后,各学校要分批次审核户口和房产信息(户口本、房本办理截止日期为2021年6月30日),发现弄虚作假者取消该校录取资格。

(3)录取:录取工作7月16日-7月30日。结合丰润实际,各校要依据学位数量严格按批次依次录取。

第一批次:符合“两统一”条件的适龄儿童(适龄儿童及父母或法定监护人在划片范围内既有户口又有产权房;新购住房已入住,但因客观原因不能迁入户口的)。

第二批次:持凤凰英才卡子女和符合拆迁安置政策子女。

第三批次:适龄儿童及父母均有划片范围内户口(不含靠挂户口)但无产权房。

第四批次:适龄儿童及父母在划片范围内有产权房,但在划片范围内无户口。

第五批次:在规定的划片范围,持合法有效的居住证、父母的务工证明或营业执照和户籍证明的随迁子女。

所有学校依据学位数量按批次依次招生,若某个批次通过审验报名人数超过剩余学位数,要采取公开、公平、公正的方法组织招录。超过学校学位不能录取的学生,由教育局统一协调安置到相对就近有学位的学校就读。7月25日~30日各校通过招生平台以微信形式下发录取通知。

(三)公办初中招生

1、招生对象:2020年小学毕业生。

2、报名:7月16日~7月21日,各校组织网上报名。已被民办初中录取的学生,不允许再在公办初中招生时报名。

3、录取:7月22日~27日各学校分批核实户口房产信息(户口、房本办理截止日期为2021年6月30日),录取顺序同公办小学一年级招生顺序。7月28日-30日学校对网上报名登记学生的房产和户口审核无异议直接录取,并通过招生平台以微信形式下发录取通知。

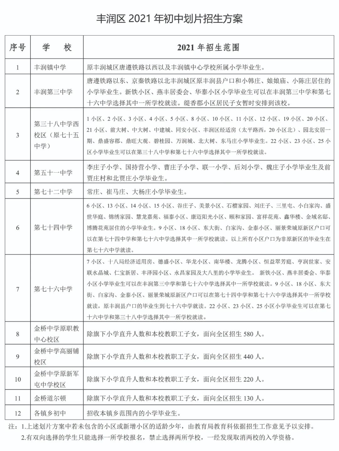
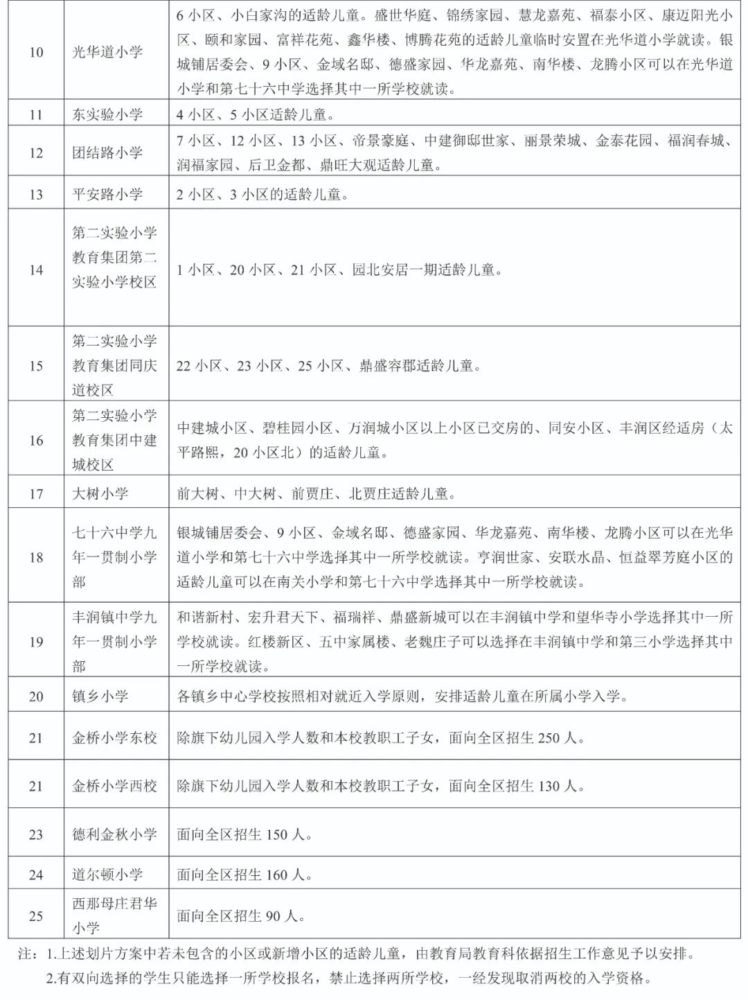
(四)小学、初中划片方案

新建小区2021年9月1日前入住的学生划入划片范围,9月1日后入住的暂不安排。新建小区开发商应及时到教育局报备学生入学事宜。

50034301_28613dfa-fb3d-4f14-95da-61759c6d0d86copy.jpg

50034301_484da8eb-7765-48ac-a26b-0649d9ab7c60copy.jpg

50034301_f603c2c1-22b7-483b-987b-2442366b93e5copy.jpg

四、公办初中小学招生平台

家长可以关注“丰润招生”公众号,在公众号中可以查看《丰润区2021年义务教育阶段学校招生公告》、《报名须知》,并在规定时间内在网上报名。

此公告的解释权在教育局教育科。

唐山市丰润区教育局

2021年7月5日

返回列表 使用道具 举报
条评论
您需要登录后才可以回帖 登录 | 立即注册
相关推荐
©2001-2021 唐山信息港 http://www.tsxxg.com冀ICP备16001780号-4
首页联系我们客服微信:14369595Comsenz Inc.
bdall.peaapk.com xtrb.peaapk.com hdwxxg.peaapk.com qhdceo.peaapk.com tsxxg.peaapk.com lyshangdu.peaapk.com hsrb.peaapk.com lanfxx.peaapk.com chengdenews.peaapk.com szyongdian.peaapk.com dtnews.peaapk.com yqnews.peaapk.com changzhinews.peaapk.com jcnews.peaapk.com sxjzxww.peaapk.com sxycrb.peaapk.com lfxww.peaapk.com sxllnews.peaapk.com nmgnews.peaapk.com baotounews.peaapk.com tlsxxg.peaapk.com bynesrmtzx.peaapk.com shenyangx.peaapk.com dlxxgs.peaapk.com northtimes.peaapk.com jilin.peaapk.com ccxxg.peaapk.com 0437.peaapk.com ybrbnews.peaapk.com avapk