8月起高层民用建筑停放电动车可罚款
唐山信息港 发表于:2021-6-30 12:02 复制链接 看图 发表新帖
阅读数:5134
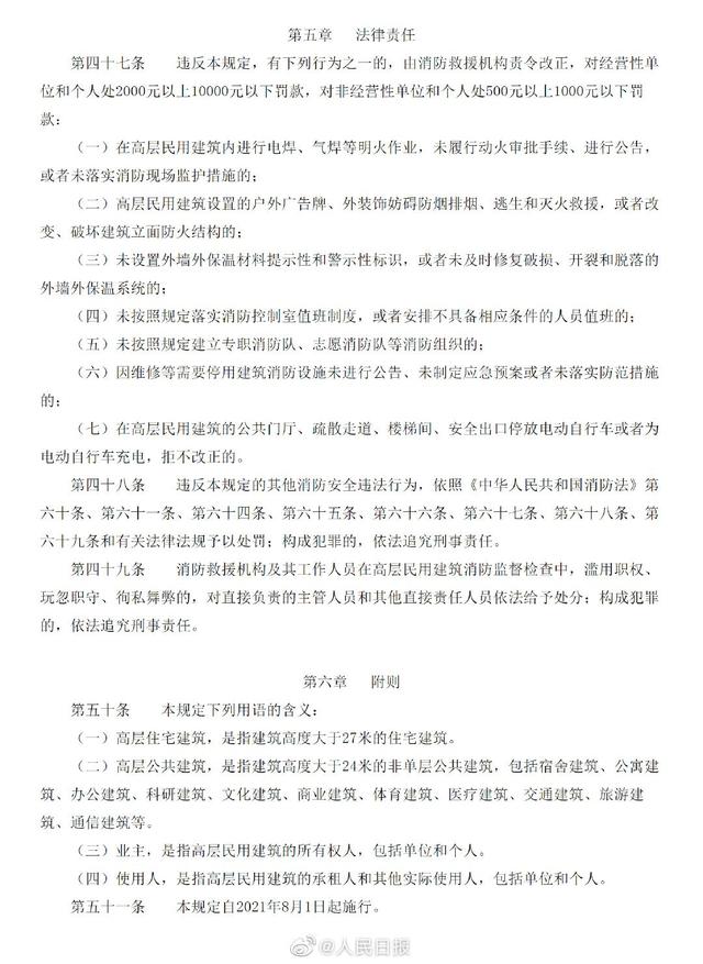
       近日,应急管理部公布《高层民用建筑消防安全管理规定》,其中提到:8月1日起,在高层民用建筑的公共门厅、疏散走道、楼梯间、安全出口停放电动自行车或者为电动自行车充电,拒不改正的非经营性个人,最高可处以1000元罚款。
1.jpeg
2.jpeg
来源:人民日报
返回列表 使用道具 举报
条评论
您需要登录后才可以回帖 登录 | 立即注册
相关推荐
©2001-2021 唐山信息港 http://www.tsxxg.com冀ICP备16001780号-4
首页联系我们客服微信:14369595Comsenz Inc.
bdall.peaapk.com xtrb.peaapk.com hdwxxg.peaapk.com qhdceo.peaapk.com tsxxg.peaapk.com lyshangdu.peaapk.com hsrb.peaapk.com lanfxx.peaapk.com chengdenews.peaapk.com szyongdian.peaapk.com dtnews.peaapk.com yqnews.peaapk.com changzhinews.peaapk.com jcnews.peaapk.com sxjzxww.peaapk.com sxycrb.peaapk.com lfxww.peaapk.com sxllnews.peaapk.com nmgnews.peaapk.com baotounews.peaapk.com tlsxxg.peaapk.com bynesrmtzx.peaapk.com shenyangx.peaapk.com dlxxgs.peaapk.com northtimes.peaapk.com jilin.peaapk.com ccxxg.peaapk.com 0437.peaapk.com ybrbnews.peaapk.com avapk