迁西县第七次全国人口普查公报!
唐山信息港 发表于:2021-6-26 09:46 复制链接 看图 发表新帖
阅读数:5639
迁西县第七次全国人口普查公报
迁西县统计局
迁西县第七次全国人口普查领导小组办公室
(2021年6月21日)
根据第七次全国人口普查结果,现将2020年11月1日零时迁西县人口情况公布如下:
一、全县人口情况
       全县常住人口[2]为 365615人,与2010年第六次全国人口普查的390128人相比,减少24513人,下降6.28%,年平均增长率为-0.65%。全县共有家庭户124591[3]户,集体户2229户,家庭户人口为351671人,集体户人口为13944人。平均每个家庭户的人口为2.82人,比2010年第六次全国人口普查的3.38人减少 0.56人。
二、乡镇街道人口情况
       全县18个乡镇街道中,常住人口超过2万人的有4个,在 1万人至2万人之间的有9个,少于1万人的有5个。
3ba2f2a05e4e1a8ecf9213a8840f7628.png
三、性别构成情况
       全县常住人口中,男性人口为186940人,占51.13%;女性人口为178675人,占48.87%。总人口性别比(以女性为100,男性对女性的比例)为104.63%,比2010年第六次全国人口普查下降1.84。
cfc1049796c4ffed53df23459c45f570.png
四、年龄构成情况
       全县常住人口中,0-14岁[4]人口为74827人,占20.47%;15-59岁人口为212986人,占58.25%;60岁及以上人口为 77802人,占21.28%,其中65岁及以上人口为51290人,占14.03%。
       与2010年第六次全国人口普查相比,0-14岁人口的比重上升1.60个百分点,15-59岁人口的比重下降10.55个百分点,60岁及以上人口的比重上升8.95个百分点, 65岁及以上人口的比重上升6.22个百分点。
aa13f6c06c41f847a6e76df453e5760c.png

五、受教育情况
       全县常住人口中,拥有大学(指大专及以上)文化程度的人口为41127人;拥有高中(含中专)文化程度的人口为55921人;拥有初中文化程度的人口为145778人;拥有小学文化程度的人口为91296人(以上各种受教育程度的人包括各类学校的毕业生、肄业生和在校生)。
       与2010年第六次全国人口普查相比,每10万人中拥有大学文化程度的由6582人上升为11249人;拥有高中文化程度的由13844人上升为15295人;拥有初中文化程度的由43533人下降为39872人;拥有小学文化程度的由24523人上升为24971人。
62cac8df89900ae088590a96ccb3b4e7.png
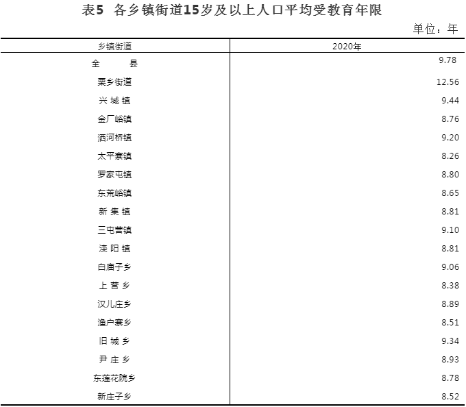
       与2010年第六次全国人口普查相比,全县常住人口中,15岁及以上人口的平均受教育年限[5]由9.17年提高至9.78年。
997bc10f890d864a688e7b4b97914c1a.png
       全县常住人口中,文盲人口(15岁及以上不识字的人)为6005人,与2010年第六次全国人口普查相比,文盲人口减少1996人,文盲率由2.05%下降为1.64%,下降0.41个百分点。六、城乡人口情况
       全县常住人口中,居住在城镇的人口为200036人,占54.71%;居住在乡村的人口为165579人,占45.29%。与2010年第六次全国人口普查相比,城镇人口增加39923人,乡村人口减少64436人,城镇人口比重提高13.67个百分点。
注释:
[1]本公报数据均为初步汇总数据。部分数据因四舍五入的原因,存在总计与分项合计不等的情况。
[2]常住人口包括:居住在本乡镇街道且户口在本乡镇街道或户口待定的人;居住在本乡镇街道且离开户口登记地所在的乡镇街道半年以上的人;户口在本乡镇街道且外出不满半年或在境外工作学习的人。
[3]家庭户是指以家庭成员关系为主、居住一处共同生活的人组成的户。
[4]0—15岁人口为80141人,16—59岁人口为207672人。
[5]平均受教育年限是将各种受教育程度折算成受教育年限计算平均数得出的,具体的折算标准是:小学=6年,初中=9年,高中=12年,大专及以上=16年。
[6]文盲率是指全县常住人口中15岁及以上不识字人口所占比例。
[7]城镇、乡村是按国家统计局《统计上划分城乡的规定》划分的。
返回列表 使用道具 举报
条评论
您需要登录后才可以回帖 登录 | 立即注册
相关推荐
©2001-2021 唐山信息港 http://www.tsxxg.com冀ICP备16001780号-4
首页联系我们客服微信:14369595Comsenz Inc.
bdall.peaapk.com xtrb.peaapk.com hdwxxg.peaapk.com qhdceo.peaapk.com tsxxg.peaapk.com lyshangdu.peaapk.com hsrb.peaapk.com lanfxx.peaapk.com chengdenews.peaapk.com szyongdian.peaapk.com dtnews.peaapk.com yqnews.peaapk.com changzhinews.peaapk.com jcnews.peaapk.com sxjzxww.peaapk.com sxycrb.peaapk.com lfxww.peaapk.com sxllnews.peaapk.com nmgnews.peaapk.com baotounews.peaapk.com tlsxxg.peaapk.com bynesrmtzx.peaapk.com shenyangx.peaapk.com dlxxgs.peaapk.com northtimes.peaapk.com jilin.peaapk.com ccxxg.peaapk.com 0437.peaapk.com ybrbnews.peaapk.com avapk