老旧小区加装电梯政策来了
唐山信息港 发表于:2021-6-9 04:40 复制链接 看图 发表新帖
阅读数:5306
66559441dae62d85e2cca1d76c4a0124.jpg
       推动城镇老旧小区改造,引导有条件的老旧小区既有住宅加装电梯,对于实施城市更新行动、推进惠民生扩内需具有重要的积极意义。为推动我省城镇老旧小区改造和加装电梯工作提质提效,近日,省老旧小区改造领导小组办公室梳理总结了一批省内外可复制政策机制,制发了《城镇老旧小区改造可复制政策机制清单(第一批)》《城镇老旧小区加装电梯可复制政策机制清单(第一批)》,供各地在开展工作中进行学习借鉴。
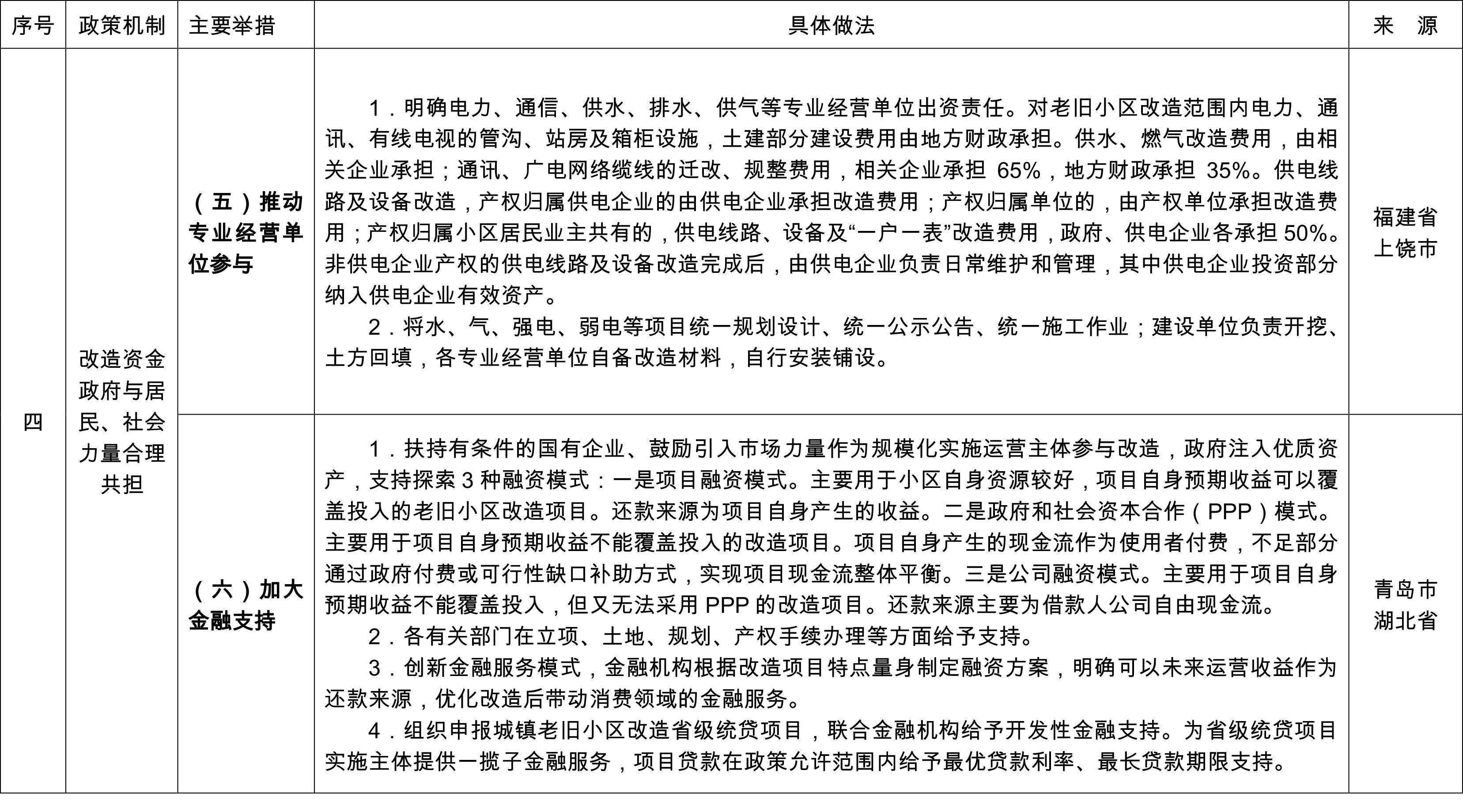
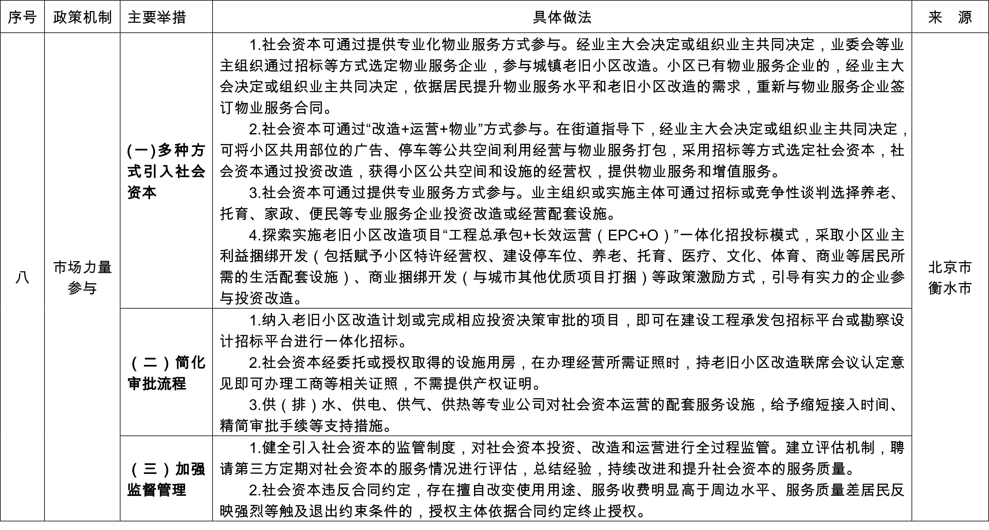
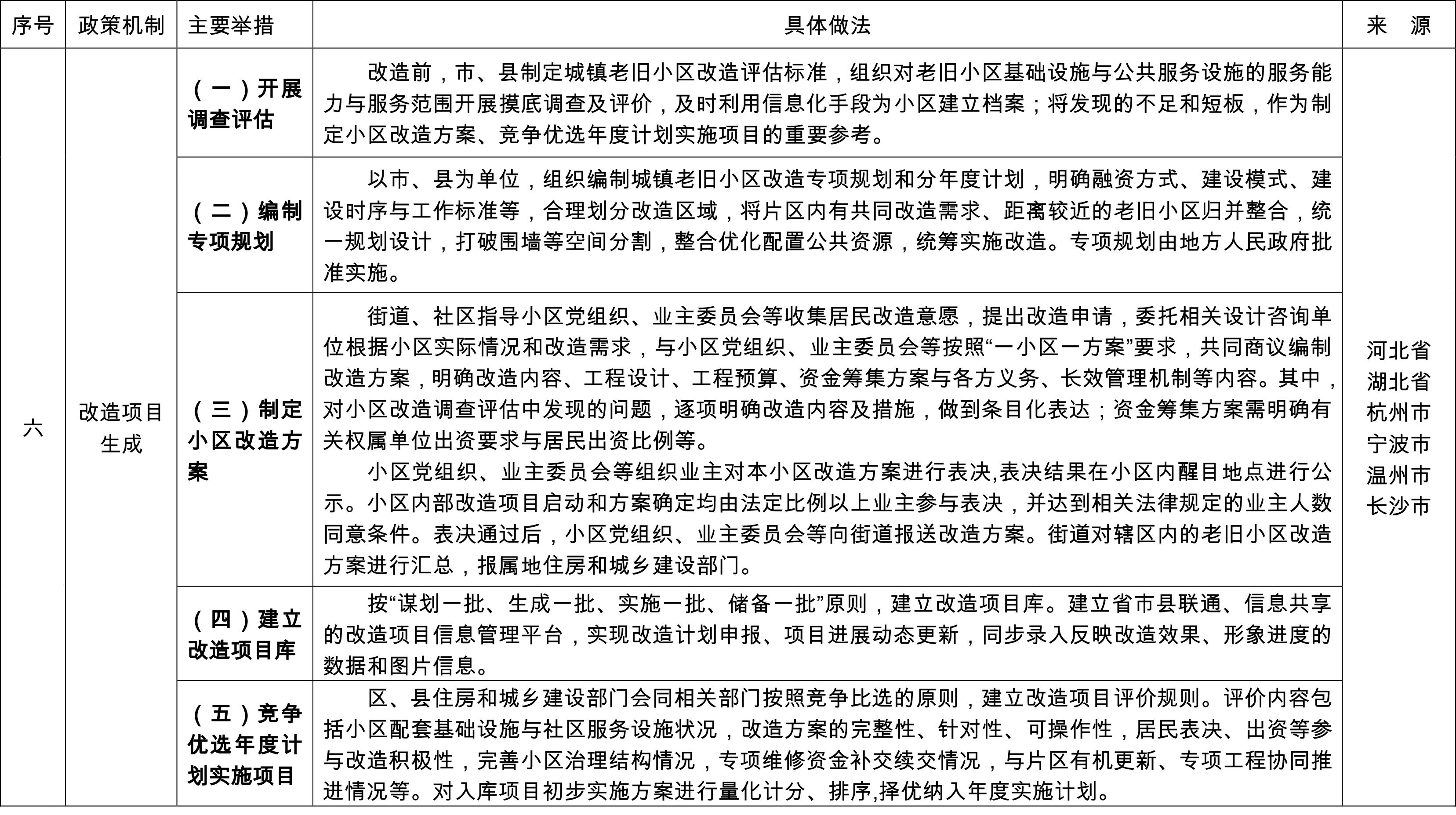
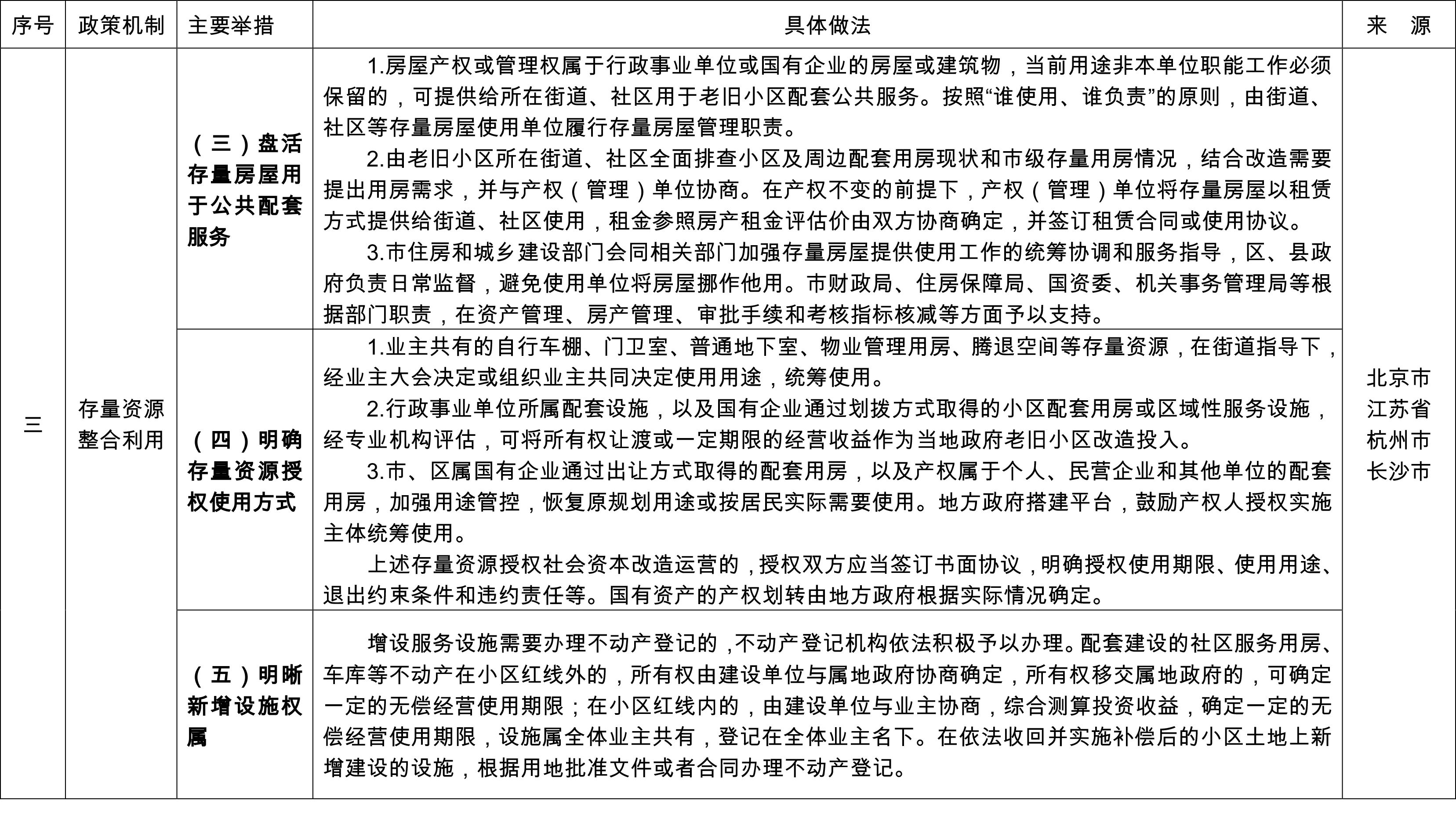
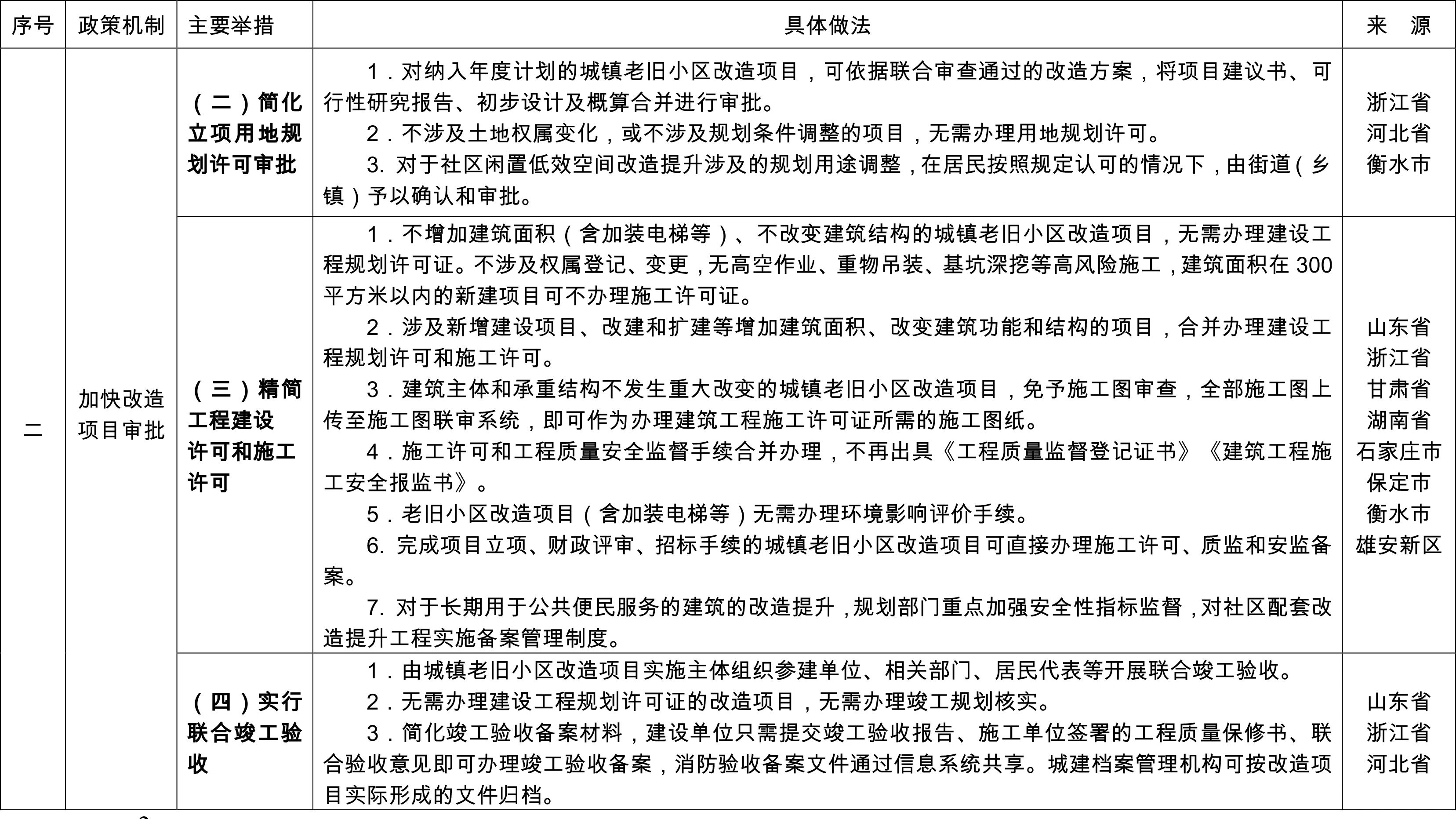
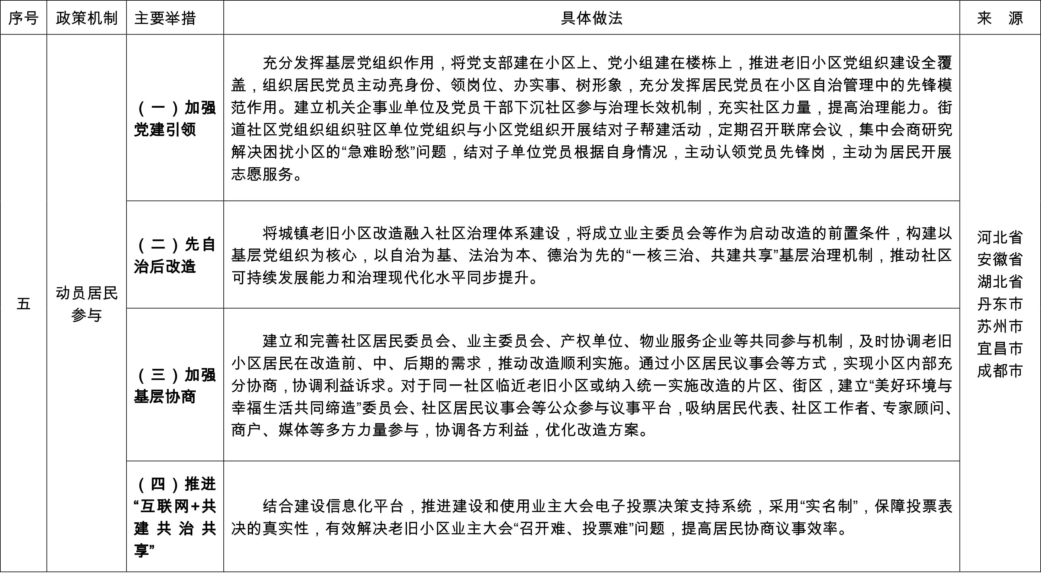
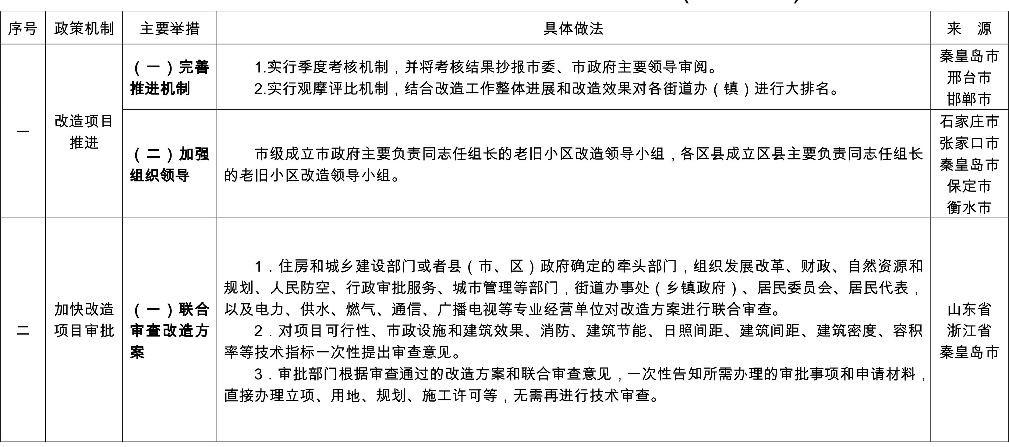
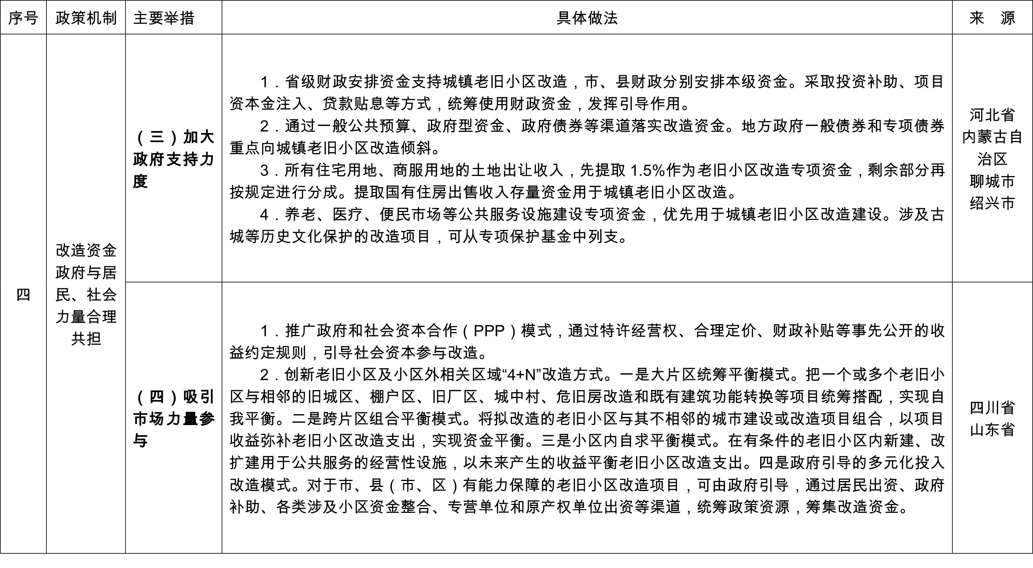
       《城镇老旧小区改造可复制政策机制清单(第一批)》涉及改造项目推进、加快改造项目审批、存量资源整合利用、改造资金政府与居民和社会力量合理共担、动员居民参与、改造项目生成、金融支持、市场力量参与、落实各方主体责任、长效管理等10个方面共41项举措。
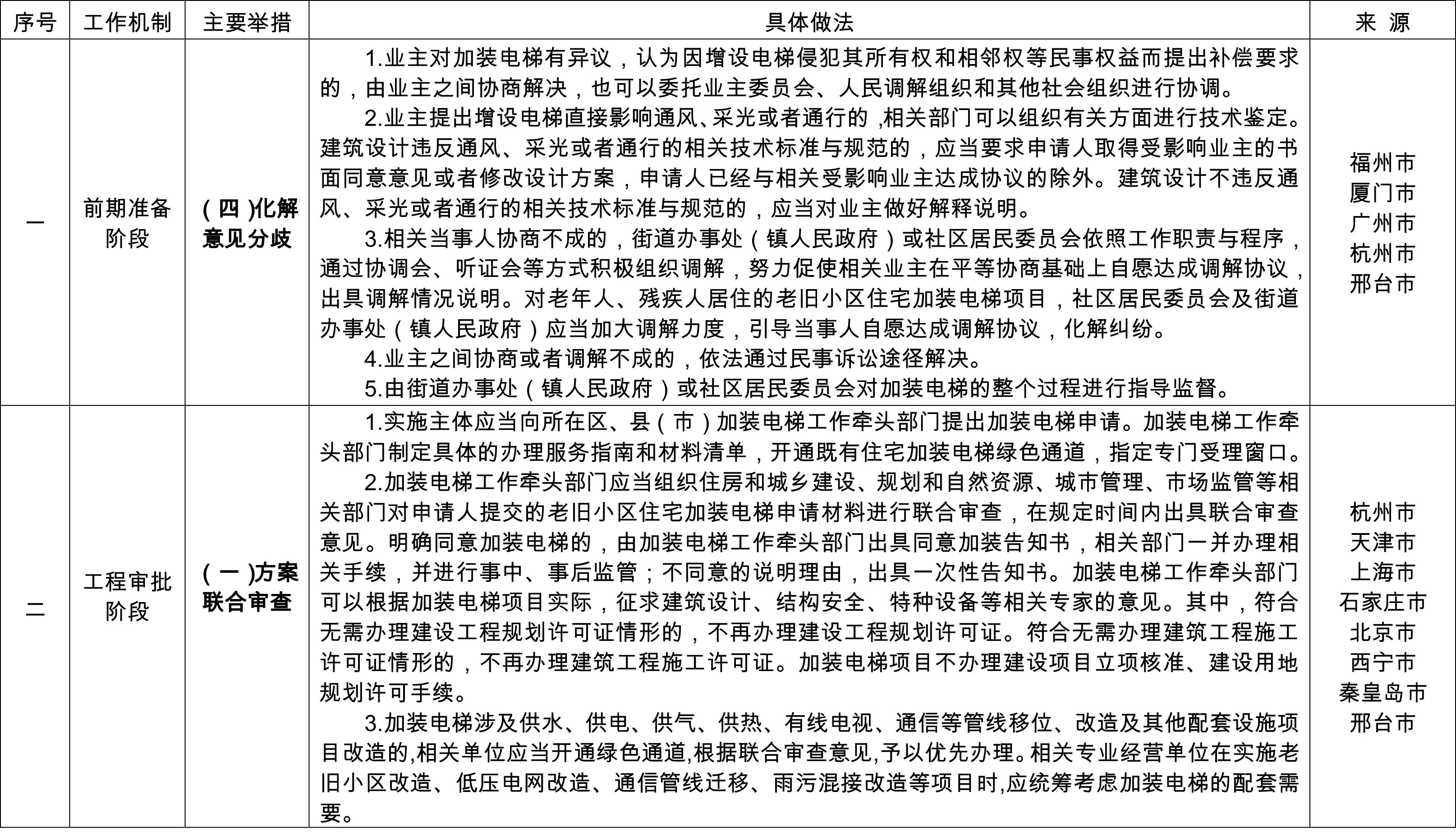
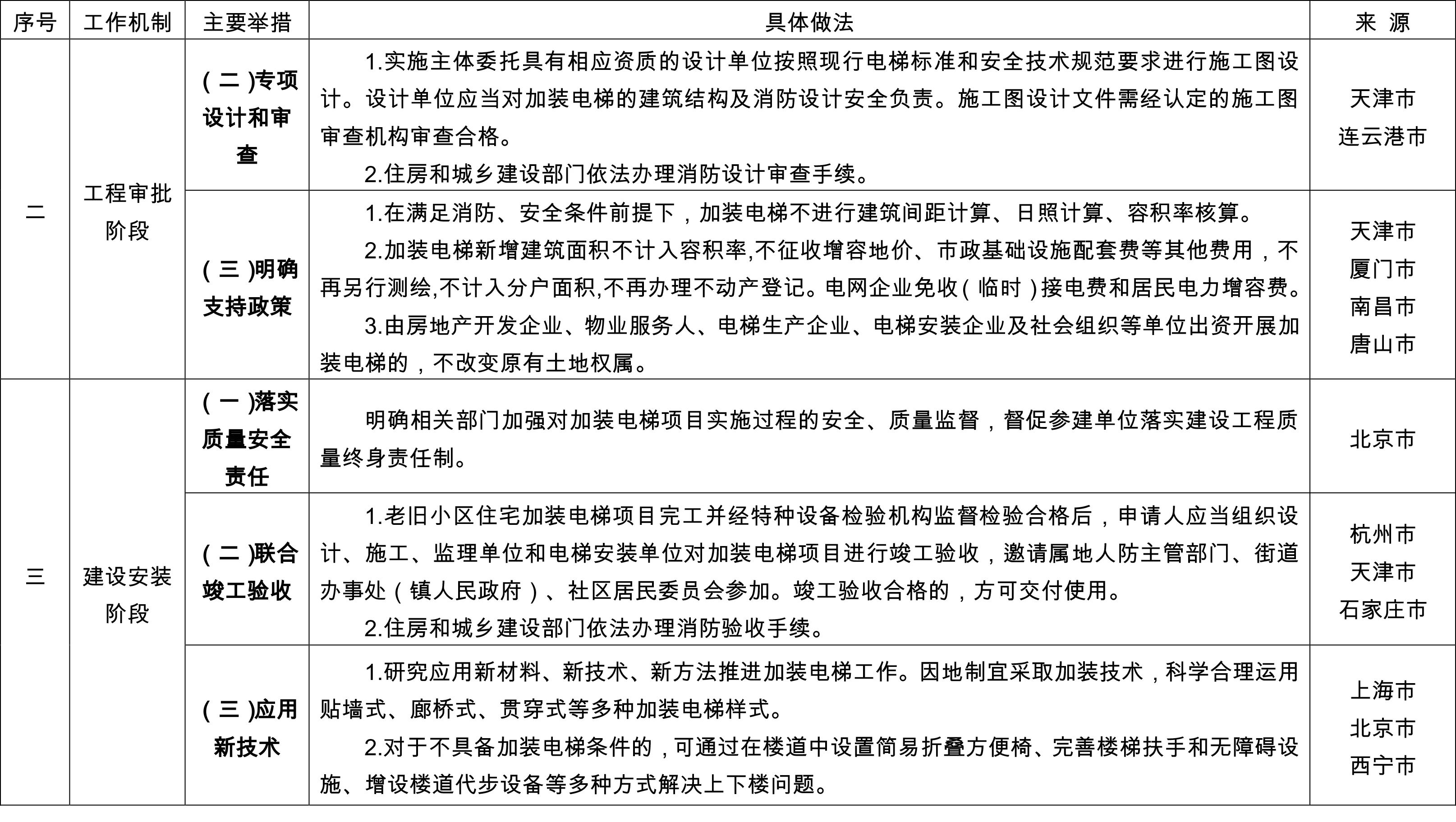
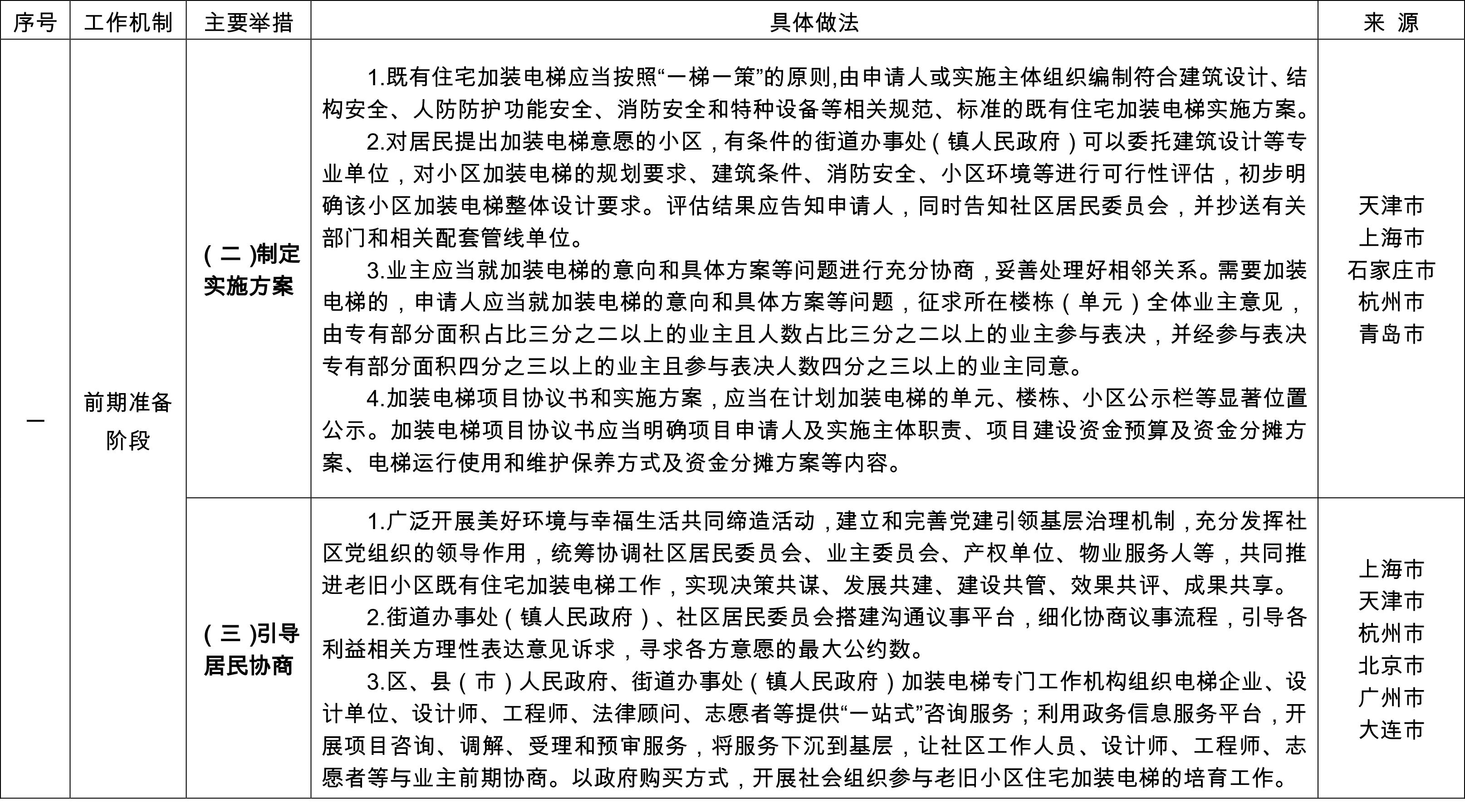
       《城镇老旧小区加装电梯可复制政策机制清单(第一批)》包括了前期准备阶段、工程审批阶段、建设安装阶段、运营维护阶段、多渠道筹集资金5个方面共15项举措。
       近年来,我省各地结合实际,不断完善老旧小区基础设施和安全设施,提升社区公共服务管理水平,积极为居民打造设施完善、管理有序、安全健康的生活环境,获得居民们的广泛认可。此次印发的清单中的举措和做法具体详细,有的来源于北京、广州、浙江、山东等城镇老旧小区改造或加装电梯工作在全国开展较好的省市,有的是我省部分市在探索推进城镇老旧小区改造或加装电梯工作中的经验总结,符合本省实际,具有很强的现实指导意义。
城镇老旧小区改造可复制政策机制清单第一批
91a0f8df33323095f4ac8bbb794b7720.jpg
8cb2765e51d47809cc0b88e5b7c8e3da.jpg
c300ef863a6c83d0beced91f215c0bb0.jpg
e050dcc39f6dc2306cc6c758cc595d50.jpg
03a7e640faba3f0b3b7195d8b8f383c1.jpg
99dbccb6801963817a90d57c826f03e0.jpg
272747c16c29e1fcf8c14f8dccd79d26.jpg
db7ea152f2d04fb285c092c94152a2c2.jpg
57379b5747145e9079194bb393871468.jpg
43663b436d93404fe6e599b394553b55.jpg
60a402b8d65d88794c8677f9853d0afc.jpg
1bd30c15cd4236a859012e2ced22400f.jpg
7a7b01b5a4f1ba9fb198c509e5625fea.jpg
城镇老旧小区加装电梯可复制政策机制清单第一批
c4a46f32f2e3ee9f0a67fcecf3acc7d8.jpg
e90d3bd8c65483df31788c1ffbee1268.jpg
385432f3d03195c4cd56ea2e56cbdb54.jpg
08fd7b8f7bfa85b479e2928a66072a23.jpg
fa77878058c7f286f8c2e9e57d5432d5.jpg
来源:中国河北
返回列表 使用道具 举报
条评论
您需要登录后才可以回帖 登录 | 立即注册
相关推荐
©2001-2021 唐山信息港 http://www.tsxxg.com冀ICP备16001780号-4
首页联系我们客服微信:14369595Comsenz Inc.
bdall.peaapk.com xtrb.peaapk.com hdwxxg.peaapk.com qhdceo.peaapk.com tsxxg.peaapk.com lyshangdu.peaapk.com hsrb.peaapk.com lanfxx.peaapk.com chengdenews.peaapk.com szyongdian.peaapk.com dtnews.peaapk.com yqnews.peaapk.com changzhinews.peaapk.com jcnews.peaapk.com sxjzxww.peaapk.com sxycrb.peaapk.com lfxww.peaapk.com sxllnews.peaapk.com nmgnews.peaapk.com baotounews.peaapk.com tlsxxg.peaapk.com bynesrmtzx.peaapk.com shenyangx.peaapk.com dlxxgs.peaapk.com northtimes.peaapk.com jilin.peaapk.com ccxxg.peaapk.com 0437.peaapk.com ybrbnews.peaapk.com avapk