打三针!重组新冠病毒疫苗在唐山开始接种
唐山信息港 发表于:2021-5-14 11:06 复制链接 看图 发表新帖
阅读数:4304
       好消息!打三针的新冠疫苗来啦!重组新冠病毒疫苗(CHO)在我市开始接种!
226f0e22310b2ed73679ac2bc062a116.jpg
       当前,国内有三类生产技术的新冠病毒疫苗已经获批用于人群接种,分别为灭活疫苗、腺病毒载体疫苗和重组亚单位疫苗。
       目前,唐山市提供科兴中维和中国生物北京所的灭活新冠病毒疫苗,以及智飞龙科马重组新冠病毒疫苗(CHO)。
df19a4775208698dab5fbc6ef014e47a.png
       据悉,重组新冠病毒疫苗(CHO)目前适用于18周岁以上新型冠状病毒易感者,值得注意的是,重组新冠病毒疫苗(CHO)的免疫程序和其它两类有所不同,它是目前唯一一款三针程序的新冠病毒疫苗,相邻两剂之间的间隔时间建议≥4周,第2剂尽量在接种第1剂后8周内完成,第3剂尽量在接种第1剂后6个月内完成。
       绝大部分的受试者在接种重组新冠病毒疫苗(CHO)后没有发生不良反应,极少数受试者不良反应为轻度或中轻度,主要为接种部位的疼痛、红晕或者硬结等,上述不良反应基本在1至3天内能够自愈。该疫苗接种2剂次后,83%的受试者可以产生中和抗体;接种3剂次后,97%的受试者可以产生中和抗体,抗体水平较高,能够达到康复患者的血清抗体量2倍。
26ad347d3a36a1e56e2ac8b6da790b61.jpg
问:这三类疫苗有什么区别?
       答:这三类技术路线的新冠病毒疫苗各有特色,无论采用什么样的技术路线,最重要是结合抗原本身的特性、病原体本身的特性,采用适合的工艺研制出安全有效、质量可控的疫苗,是疫苗成功的关键标准。
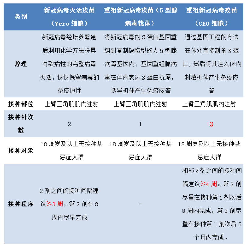
三类疫苗的对比见下图
ed4715c9645ac815167f39bfe2d7a9f1.png
Q1:重组蛋白疫苗有什么优势?
       答:一是不含活病毒,无需担心病毒外泄,对生产车间的生物安全等级要求低;二是利用转基因技术生产病毒S蛋白上的RBD蛋白,能实现高产量、高纯度;三是重组蛋白疫苗只含RBD蛋白,纯度高,安全性好。
Q2:重组新冠病毒疫苗(CHO)的安全性如何?
       答:目前国内上市新冠病毒疫苗都是经过药监部门审查批准的,其安全性、有效性都是有一定数据做支撑的,可以放心接种。
Q3:如果接种第二针或第三针时,没有这款疫苗,剩余剂次可以用其他厂家的吗?
       答:重组新冠病毒疫苗(CHO细胞)和新冠病毒灭活疫苗(Vero细胞)在使用过程中不能序贯,目前不推荐使用其他种类的疫苗替换接种。
Q4:如果有特殊情况,第二针或者第三针没来得及打,还需要从头打起吗?
       答:不需要,只要尽快补种完成相应剂次即可。
       疫苗接种是应对新冠病毒肺炎最经济、有效的措施,当新冠病毒疫苗接种率达到70%甚至80%以上时,才有可能实现群体免疫。积极接种疫苗,配合防疫工作,是每个公民的责任和义务,早接种,早受益,早保护!
来源:唐山疾控
返回列表 使用道具 举报
条评论
您需要登录后才可以回帖 登录 | 立即注册
相关推荐
©2001-2021 唐山信息港 http://www.tsxxg.com冀ICP备16001780号-4
首页联系我们客服微信:14369595Comsenz Inc.
bdall.peaapk.com xtrb.peaapk.com hdwxxg.peaapk.com qhdceo.peaapk.com tsxxg.peaapk.com lyshangdu.peaapk.com hsrb.peaapk.com lanfxx.peaapk.com chengdenews.peaapk.com szyongdian.peaapk.com dtnews.peaapk.com yqnews.peaapk.com changzhinews.peaapk.com jcnews.peaapk.com sxjzxww.peaapk.com sxycrb.peaapk.com lfxww.peaapk.com sxllnews.peaapk.com nmgnews.peaapk.com baotounews.peaapk.com tlsxxg.peaapk.com bynesrmtzx.peaapk.com shenyangx.peaapk.com dlxxgs.peaapk.com northtimes.peaapk.com jilin.peaapk.com ccxxg.peaapk.com 0437.peaapk.com ybrbnews.peaapk.com avapk