河北省交管局发布“五一”假期交通安全预警
唐山信息港 发表于:2021-4-30 05:05 复制链接 看图 发表新帖
阅读数:3662

       “五一”小长假正值外出旅游的黄金时节,全国将迎来道路出行高峰,交通流量大幅攀升,给道路交通安全畅通带来巨大压力,道路交通安全风险加大。河北省公安厅交通管理局结合对近年来“五一”期间道路交通情况进行分析,研判今年“五一”小长假交通安全形势,并向社会公众发出交通安全预警。

“五一”期间道路交通情况分析

       随着国内疫情缓解,今年“五一”小长假出行将以探亲旅游为主,加之天气转暖、春暖花开,群众中长途旅游意愿强烈,自驾游和旅游客运、公路客运、包车租赁需求将明显增长。预计今年“五一”出行车辆数将达到近期最高峰,出行特点仍为“首日出行、尾日返程,上午出城、下午返城”,交通压力主要集中在4月30日城市道路晚高峰及23-24时高速上道口、5月1日上午8-11时出行高峰、5月5日上午8-11时及下午13-19时返程高峰。

(一)高速公路

       受“五一”小长假期间高速免费政策影响,预计今年“五一”小长假期间高速公路将承担主要交通压力。根据数据研判,高速公路缓行及拥堵趋势研判如下图所示:

29100402l146.jpg

       预计5月1日为高速出行高峰,8-11时缓行最为严重。首日出行易拥堵缓行的高速主要为G45大广高速、G95首都环线高速、G18荣乌高速等路段。

291004242g53.jpg

       5月5日为高速返程高峰,13-19时缓行程度较高。返程出行易拥堵缓行的高速主要是G4京港澳高速、G45大广高速、G2京沪高速等。

29100505vq0v.jpg

(二)城市道路、国省道及景区出行研判

       预计“五一”小长假期间,城市道路早晚高峰潮汐现象将会推迟,缓行多发于城市商圈周边及城市周边高速上下站口。易发生缓行的国省道路有:

唐山遵化市境内230国道堡子店路口路段

邢台邢临线与定魏线交叉口

承德市滦平县国道112线西地至大屯段

沧州205国道与盐山县北二环路交叉口路段

衡水武邑106国道与宁武路交叉口

廊坊霸州霸杨线杨芬港镇辖区段等

       节日期间驾车出行热门景区为:保定野三坡风景区、唐山迁西雨花谷薰衣草庄园、保定易水湖景区、张家口张北草原天路、保定太行水镇、邯郸京娘湖。

因旅游景区易造成缓行的路段有:太行山高速、张石高速、首都环线高速张涿段、西柏坡高速、京港澳高速邢台段;唐山市迁西县碾唐线上营乡青山关村路段、邢台327省道临城县溶洞景区周边路段、保定332省道坨南花海路段、石家庄201省道灵寿漫山花溪谷段等。

       根据近三年“五一”假期交通情况分析,未按规定让行、无证驾驶、酒后驾驶、超速行驶,逆行是交通事故发生的主要原因,因超速、货车超载、逆行、酒驾造成事故死亡率较高。

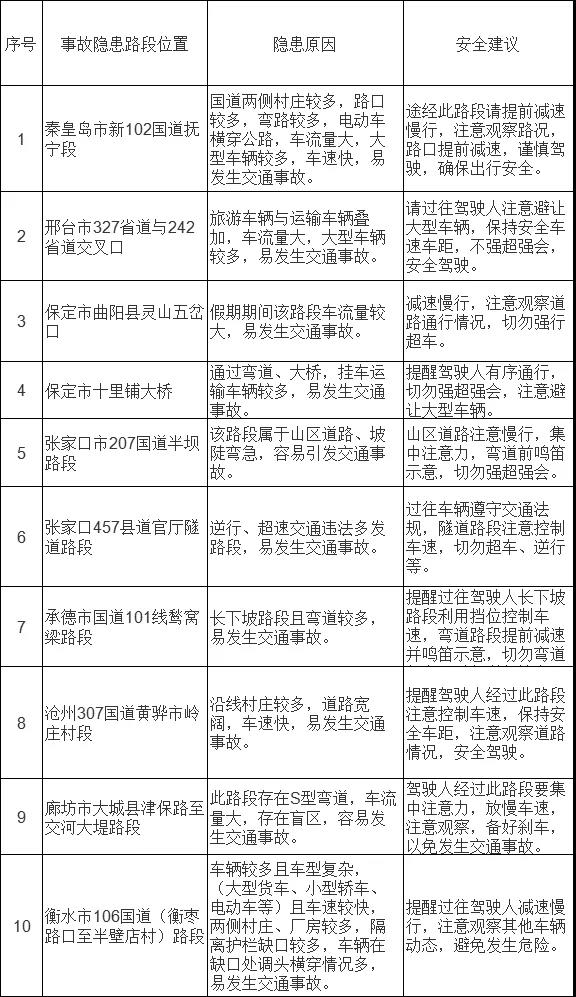
五一假期全省10处交通事故多发路段

29100548kgj9.jpg

       提醒过往驾驶人减速慢行,注意观察其他车辆动态,避免发生危险。

       河北省交管局提醒广大驾驶人和节日出行群众

       出行前应关注公安、交通、旅游、气象等部门发布的交通路况信息、景区营业情况和天气预报,提前检查维护车辆,合理安排出行时间路线。

       旅行途中要守法驾驶、文明行车,系好安全带,并注意劳逸结合,不疲劳驾驶,杜绝酒后驾驶、无证驾驶,不坐超员车,不坐低速货车、三轮汽车、拖拉机出行。

       夜间、雨天行车以及行经山区、景区道路时,要注意降低车速、加大车距,不强超强会。遇车辆缓行、排队,要按序通行,不穿插、不抢行、不占用应急车道。

       发生交通事故或车辆故障,要将车辆靠边停放,车上人员迅速撤离,需要救援救助的及时打电话报警求助。

返回列表 使用道具 举报
条评论
您需要登录后才可以回帖 登录 | 立即注册
相关推荐
©2001-2021 唐山信息港 http://www.tsxxg.com冀ICP备16001780号-4
首页联系我们客服微信:14369595Comsenz Inc.
bdall.peaapk.com xtrb.peaapk.com hdwxxg.peaapk.com qhdceo.peaapk.com tsxxg.peaapk.com lyshangdu.peaapk.com hsrb.peaapk.com lanfxx.peaapk.com chengdenews.peaapk.com szyongdian.peaapk.com dtnews.peaapk.com yqnews.peaapk.com changzhinews.peaapk.com jcnews.peaapk.com sxjzxww.peaapk.com sxycrb.peaapk.com lfxww.peaapk.com sxllnews.peaapk.com nmgnews.peaapk.com baotounews.peaapk.com tlsxxg.peaapk.com bynesrmtzx.peaapk.com shenyangx.peaapk.com dlxxgs.peaapk.com northtimes.peaapk.com jilin.peaapk.com ccxxg.peaapk.com 0437.peaapk.com ybrbnews.peaapk.com avapk