唐山市2021年市直事业单位公开招聘工作人员
唐山信息港 发表于:2021-4-10 08:09 复制链接 看图 发表新帖
阅读数:8316

唐山市2021年市直事业单位

公开招聘工作人员公告

为满足唐山市市直事业单位工作需要,根据《事业单位人事管理条例》《河北省事业单位公开招聘工作人员暂行办法》及《中共中央组织部办公厅人力资源社会保障部办公厅关于应对新冠肺炎疫情影响做好事业单位公开招聘高校毕业生工作的通知》,经研究决定,面向社会公开招聘事业编制工作人员(含实行人员使用控制数管理工作人员)。现将有关事项公告如下:

(特别提示:本次招聘的政策、方法、程序、时间安排、有关要求等内容,已在本公告详尽写明,请报名人员认真阅读。)

一、招聘原则

事业单位公开招聘坚持德才兼备和民主、公开、竞争、择优的原则,在考试、考察的基础上择优聘用。

二、招聘名额和信息发布

参加本次公开招聘的市直事业单位共招聘工作人员512名,其中统一招聘400名、选聘112名。各招聘单位的岗位、人数、岗位条件等详见《唐山市2021年市直事业单位公开招聘工作人员岗位信息表》(附件1,以下简称《岗位信息表》)。

市委组织部、市人力资源和社会保障局在“唐山市人力资源和社会保障网rsj.tangshan.gov.cn”事业单位人事管理栏目、“唐山市人事考试网www.tsrsks.com.cn”、“唐山人才网www.tsrcw.com”、微信公众号“唐山市人事考试中心tssrskszx”发布招聘信息,公布招聘的单位、岗位、人数、条件以及报名、考试安排等。在招聘过程中的重要通知事项,将通过“唐山市人事考试网”发布,请报名人员及时关注。

三、招聘对象和条件

(一)报名人员应具备以下基本条件:

1.具有中华人民共和国国籍。

2.遵守宪法和法律,具有良好的品行和职业道德。

3.适应岗位要求的身体条件。

4.具有唐山户籍(或已婚报名人员配偶为唐山户籍)。户籍以报名首日(2021年4月12日)户口所在地为准,招聘岗位对户籍有具体要求的从其要求。硕士研究生及以上学历的人员、“高校毕业生”不受户籍要求限制。

5.具有与招聘岗位要求相适应的年龄、国家承认的学历学位、专业和技能条件。

(1)年龄计算。年龄一般在18周岁及以上、35周岁及以下,招聘岗位对年龄有具体要求的从其要求。《岗位信息表》年龄要求为“30周岁及以下”是指1990年4月12日至2003年4月12日期间出生;“35周岁及以下”是指1985年4月12日至2003年4月12日期间出生。以此类推。

(2)毕业证书及专业。报名人员学历底限或以上学历的毕业证书载明的专业名称必须与岗位条件中专业要求一致。《岗位信息表》专业要求为“具体专业名称”的,须一字不差(设定的专业要求带括号的,审核时含括号中的内容;设定的专业要求不带括号的,只审核括号外内容);专业要求为“学科门类”、“专业类”、“一级学科”的,参考教育部制定的现行高等教育专业目录审核。

使用学历底限以上的毕业证书报考专业要求为“专业类”的岗位时,若学历底限以上专业名称与岗位条件要求的“专业类”所包含的具体专业名称一字不差的,视为同一专业。

取得国外(境外)学历学位的报名人员需取得国家教育部留学服务中心出具的《学历学位认证书》,其专业名称与招聘岗位要求专业名称相近、课程基本一致,且符合该岗位所需要的其他条件的,也可报考该岗位。

6.具有岗位所需要的其他条件,具体条件按《岗位信息表》要求确定。

(二)部分岗位条件的说明

1.本次招聘部分岗位用于专项招聘“高校毕业生”,包括以下人员:

(1)未落实工作单位的国家统一招生的高等院校普通类2019、2020、2021年毕业生(离校时其户口、档案、组织关系仍保留在原毕业学校,或保留在各级毕业生就业主管部门、毕业生就业指导服务中心、各级人才交流服务机构和各级公共就业服务机构)。

(2)参加“服务基层项目”前无工作经历,服务期满且考核合格后2年内未落实工作单位的人员。

(3)普通高等院校在校生或毕业当年入伍,退役后(含复学毕业)2年内未落实工作单位的退役士兵。

(4)2019、2020、2021年取得国外(境外)学历学位及国家教育部留学服务中心《学历学位认证书》且未落实工作单位的人员。

2.对要求具备教师资格或护士执业资格的招聘岗位,根据《关于应对新冠肺炎疫情影响实施部分职业资格“先上岗、再考证”阶段性措施的通知》的要求,对“高校毕业生”实施“先上岗、再考证”阶段性措施,凡符合教师资格考试报名条件(或教师资格认定)、护士执业资格考试报名条件的“高校毕业生”报考可暂不要求提供资格证书。对被聘用的“高校毕业生”,签订《事业单位聘用合同》时应当按规定约定1年试用期,试用期满未取得相应职业(执业)资格的,应当依法解除聘用合同。

3.根据《教师资格条例》第五条:取得教师资格的公民,可以在本级及其以下等级的各类学校和其他教育机构担任教师;但是,取得中等职业学校实习指导教师资格的公民只能在中等专业学校、技工学校、职业高级中学或者初级职业学校担任实习指导教师。高级中学教师资格与中等职业学校教师资格相互通用。

4.凡涉及到年龄、户籍(含户口本、结婚证)、各类证书(不含毕业证书、学位证书)等需要确定时间的,计算日期截止到 2021年4月12日。

(三)有下列情形之一的人员不得报考:

现役军人、试用期内的公务员和试用期内的事业单位工作人员、未满最低服务年限或未满约定最低服务期限的人员、2022年及以后毕业的高等院校普通类在读学生,不在招聘范围。

因犯罪受过刑事处罚的人员、被开除中国共产党党籍的人员、被开除公职的人员、被依法列为失信联合惩戒对象的人员,以及法律法规规定不得招聘为事业单位工作人员的其他情形人员。

此外,报名人员不得报考聘用后即构成回避关系的招聘岗位。回避关系包括《事业单位人事管理回避规定》第六条“事业单位工作人员凡有下列亲属关系的,不得在同一事业单位聘用至具有直接上下级领导关系的管理岗位,不得在其中一方担任领导人员的事业单位聘用至从事组织(人事)、纪检监察、审计、财务工作的岗位,也不得聘用至双方直接隶属于同一领导人员的从事组织(人事)、纪检监察、审计、财务工作的内设机构正职岗位:(一)夫妻关系;(二)直系血亲关系,包括祖父母、外祖父母、父母、子女、孙子女、外孙子女;(三)三代以内旁系血亲关系,包括叔伯姑舅姨、兄弟姐妹、堂兄弟姐妹、表兄弟姐妹、侄子女、甥子女;(四)近姻亲关系,包括配偶的父母、配偶的兄弟姐妹及其配偶、子女的配偶及子女配偶的父母、三代以内旁系血亲的配偶;(五)其他亲属关系,包括养父母子女、形成抚养关系的继父母子女及由此形成的直系血亲、三代以内旁系血亲和近姻亲关系。前款所称同一事业单位,是指依法登记的同一事业单位法人”,以及《河北省事业单位公开招聘工作人员暂行办法》第四十一条“凡与聘用单位负责人员有夫妻关系、直系血亲关系、三代以内旁系血亲或者近姻亲关系的报名人员,不得应聘该单位负责人员的秘书或者人事、财务、纪律检查岗位,以及有直接上下级领导关系的岗位”。

四、招聘方式

本次公开招聘采取“统一招聘”和“选聘”两种方式。

“统一招聘”岗位采取笔试、面试相结合的方式进行,总成绩=笔试成绩×40%+面试成绩×60%,总成绩保留2位小数。

“选聘”岗位只采取面试方式进行,总成绩=面试成绩。如某“选聘”岗位报考人数与招聘人数的比例大于等于10:1,负责组织面试的单位可根据报名情况在面试前增加加试环节,并确定进入面试人员比例。加试成绩不计入总成绩。

五、报名办法

本次公开招聘实行网上报名和资格初审,每人限报考一个岗位。

(一)网上报名方式和时间

(特别提示:报名和考试期间请保管好个人证件和信息,以免丢失、被他人盗用或信息被恶意篡改等情况发生。)

报名网址:唐山市人事考试网(www.tsrsks.com.cn

报名时间:2021年4月12日9:00至4月17日17:00

交费时间:2021年4月12日9:00至4月18日17:00

(二)网上报名的基本程序

(特别提示:鉴于以往报名、交费情况,报名截止前2天报名人数比较集中,请尽量避开报名高峰期,强烈建议不要最后1天报名及交费,并关注是否审核通过、交费成功。)

1.报名前,须完全了解本次招聘政策和应聘岗位条件,认真阅读本公告和《考生防疫与安全须知》(见附件4),按照步骤进行具体操作。

2.网上报名实行严格的自律机制,必须承诺履行《诚信承诺书》,对提交审核的报名信息真实性负责,在公开招聘的任一环节中(包括试用期),凡发现网上填报的信息与实际情况不一致的、不符合报考条件的,取消应聘资格。

3.网上报名须用有效的二代《居民身份证》申请“报名号”,并预选应聘岗位,获取“报名号”和“初始密码”后才能登录报名系统,进行填报信息和提交审核。报名号是登录报名系统的唯一标识,密码可修改,务必牢记并保管好。

4.按照要求规范填写或选择表项,认真核对《岗位信息表》条件要求,如实填写相关内容。上传的电子照片要符合要求,否则将被报名系统自动拒绝。照片要求:近期、正面、免冠彩色证件照,建议像素240(宽)*320(高),jpg格式。报考信息通过审核后才能进行交费操作,交费成功即完成报名。

5.应聘有方向要求岗位的报名人员,须提供至少一个佐证材料进行审核:①档案中能够证明研究方向的毕业生登记表、授予学位的审批材料等;②硕士研究生毕业论文、成绩单;③其他佐证材料。佐证材料拍摄为照片格式(含本人信息的内容要清晰可见)发送至电子邮箱:[email protected]

6.报名人员“提交审核”后信息将被锁定,在未反馈审核结果前不能修改。一般情况下,审核员24小时内会在报名系统上回复审核结果。“审核未过”的,可根据提示的未过原因,修改信息或改报岗位并重新提交审核;“审核通过”的,不能再修改,将进入交费程序。请报名人员尽量不要选择最后时刻报名,以免因报考条件不符或填报信息不完整等原因“审核未过”而错失改报机会。

7.请牢记报名和交费截止时间、打印准考证、笔试、成绩查询、资格复审等重要时间信息,并及时关注面试程序相关要求。凡是在规定时间未完成相关操作的,将被视为自动放弃。同时,报名和考试期间务必保管好个人的证件和信息,因个人原因造成丢失、被他人盗用和信息被恶意篡改而影响报名和考试的,责任自负。

8.网上交费。“统一招聘”岗位报名考务费每人100元,“选聘”岗位不需交纳考务费,只交纳报名费每人10元。报名交费支持支付宝扫码,交费时请点击“支付宝”字样图片生成二维码,使用手机支付宝app扫码支付,交费成功即完成报名。未按期交费者视为自动放弃。

9.报名考务费减免对象和办法。报名考务费减免对象包括:建档立卡贫困家庭人员和城乡低保家庭人员。具体流程为:先行报名交费→提交审核材料→审核通过→退费。建档立卡贫困家庭的报名人员将本人身份证和扶贫手册拍摄为照片格式(含本人信息的内容要清晰可见),城乡低保家庭的报名人员将本人身份证和其家庭所在地的县(市、区)民政部门出具的享受最低生活保障的证明或低保证拍摄为照片格式(含本人信息的内容要清晰可见),连同个人联系方式(手机号码),在4月17日17:00至4月18日17:00前发送至电子邮箱:[email protected]。经审核符合减免的,报名考务费将于交费结束后10个工作日左右原途径返还至交费账户。退费事宜逾期不再办理。

(三)开考比例

“统一招聘”岗位,报考人数与招聘人数的比例不低于2:1(对开考比例有具体要求的从其要求),对达不到比例的岗位,核减或取消该岗位的招聘计划,同时通知报名人员改报其它岗位或放弃报考。

“选聘”岗位,不限开考比例。

六、考试内容和流程

(特别提示:本次考试不指定考试辅导用书,不举办也不委托任何机构或个人举办考试辅导培训班。目前社会上出现的假借事业单位招聘考试命题组、专门培训机构等名义举办的辅导班、辅导网站或发行的出版物、上网卡等,均与本次公开招聘无关。敬请广大报名人员提高警惕,切勿上当受骗。)

(一)“统一招聘”岗位的笔试

1.笔试内容

笔试为分类考试,每类分两个科目,一张试卷,采用闭卷考试方法,全部为客观题,考试时限为120分钟,满分为100分。

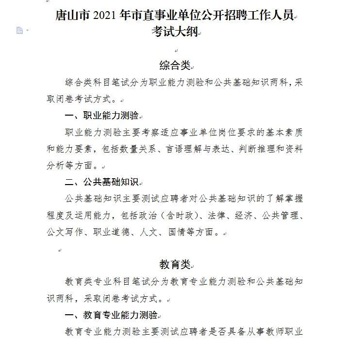
笔试专业类别分为教育类、医学类和综合类。

报考统一招聘教育类岗位的考生参加统一招聘教育类专业科目笔试,包括:教育专业能力测验和公共基础知识。

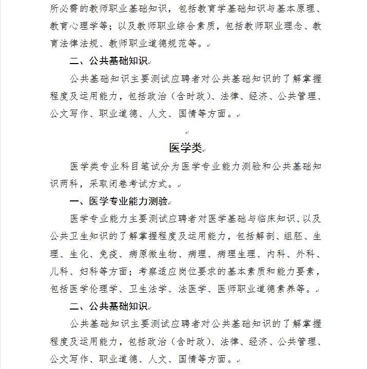
报考统一招聘医学类岗位的考生参加统一招聘医学类专业科目笔试,包括:医学专业能力测验和公共基础知识。

报考统一招聘综合类岗位的考生参加统一招聘综合类科目笔试,包括:职业能力测验和公共基础知识。

考试大纲见《唐山市2021年市直事业单位公开招聘工作人员考试大纲》(附件2)。

2.笔试时间和地点

完成网上报名的考生,自5月18日9:00起登录“唐山市人事考试网”打印《笔试准考证》。

笔试时间:2021年5月22日,具体时间以笔试准考证为准。

笔试地点:以《笔试准考证》载明的考试地点、考场为准。

参加笔试时,必须同时携带有效期内法定身份证件(二代身份证、临时身份证或护照)、《笔试准考证》和《个人健康信息承诺书》(附件3),向考务工作人员出示“河北健康码”及相关健康证明,经现场测温正常后进入考场参加考试,否则不得参加考试。

考生务必按要求填报《个人健康信息承诺书》,详见《考生防疫与安全须知》(附件4)。考生对个人健康状况填报实行承诺制,承诺填报内容真实、准确、完整,凡隐瞒、漏报、谎报旅居史、接触史、健康状况等疫情防控重点信息的,记入考试诚信档案,并依规依纪依法处理。

考生务必牢记:填报个人健康信息时间、打印《笔试准考证》时间、考试时间等重要时间信息,凡是在规定时间未完成相关操作的,将被视为自动放弃。

3.成绩查询

笔试的成绩、进入资格复审人选名单及最低控制分数线可于5月25日登录“唐山市人事考试网”查询。

市公开招聘工作领导小组办公室根据笔试总体情况划定笔试最低控制分数线,对在最低控制分数线以上的考生,按照进入资格复审人数与招聘人数2:1的比例,从高分到低分确定资格复审人选(末位并列一并进入资格复审)。

(二)资格复审

进入资格复审人员包括“统一招聘”岗位笔试通过的考生和“选聘”岗位报名通过的考生。

“选聘”岗位资格复审时间:2021年4月24日、25日(上午8:30-11:30,下午13:30-17:00)。

“统一招聘”岗位资格复审时间:2021年6月1日至3日(上午8:30-11:30,下午14:30-17:00)。

资格复审地点:唐山市人事考试中心(地址:唐山市路北区建设南路60号,唐山市人力资源和社会保障局B段二层报名大厅)。

进入资格复审人员根据岗位条件要求应出具的证件和材料(原件及复印件):

1.本人身份证、户口本(主页、本人页或配偶页)、结婚证(外地考生提供)、毕业证书、学位证书;

2.按照招聘岗位条件要求能够证明自己资格条件的相关证件;

3.国外(境外)学历学位的报名人员需提供国家教育部留学服务中心出具的《学历学位认证书》等相关证件材料;

4.2021年毕业的考生如无毕业证书、学位证书可先提供《2021年普通高校毕业生就业协议书》。

审核通过的进入下一步面试程序;未通过的取消资格,比例不足的递补本岗位笔试成绩下一名考生进入资格复审,合格的进入下一程序。

不符合岗位报考条件的考生,取消资格。

(三)面试

“统一招聘”岗位(不含备注单位自主面试)的面试,由市委组织部、市人力资源和社会保障局组织实施;备注单位自主面试的“统一招聘”岗位、“选聘”岗位的面试,由事业单位或其主管部门组织实施。请关注“唐山市人事考试网”。

面试组织单位根据实际需要,选择结构化面试、无领导小组讨论、试讲、说课、专业知识测试、工作情景模拟、实际操作或其他测评方式进行面试。面试成绩满分100分,60分为合格线。

面试结束后,出现空缺岗位不再从笔试成绩人员中递补。按体检人数与聘用人数1:1的比例,依据考生总成绩从高分到低分确定体检人选。

如比例内末位考生总成绩出现并列,笔试成绩高者优先,笔试成绩仍相同,按以下顺序确定进入体检考生:烈士子女或配偶,学历(学位)较高者,退役士兵,少数民族考生,具有基层工作经历或基层工作经历较长者,曾受县级以上党委、政府奖励且受奖级别较高者。如果以上条件均相同,都进入体检程序,根据体检结果择优聘用。

七、体检、考核、公示、聘用

(一)体检。“统一招聘”岗位(不含备注单位自主面试)的体检,由市委组织部、市人力资源和社会保障局统一组织实施,请关注“唐山市人事考试网”;备注单位自主面试的“统一招聘”岗位、“选聘”岗位的体检,由事业单位或其主管部门组织实施。体检项目和标准参照现行的《公务员录用体检通用标准(试行)》执行,体检费用自理。

(二)考核。考核由事业单位或其主管部门组织实施。按照本公告和《岗位信息表》中年龄、学历、专业、工作经历、户籍及其他岗位条件的要求,审查被考核人资格条件,验证核实有关证书、证明、报到证等材料;考察拟聘用人员的政治思想表现、道德品质、业务能力、工作实绩等情况;做出“合格”或“不合格”结论。考核不合格的取消应聘资格。

(三)公示。对考核合格的拟聘用人员在“唐山市人事考试网”进行公示,公示期为7个工作日。对公示反映有严重问题并查有实据,不符合聘用条件的取消其拟聘人选资格;对反映有严重问题但一时难以查实的,暂缓聘用,待查实并做出结论后决定是否聘用。

因体检或考核不合格、公示结果影响聘用、公示期间放弃,导致拟聘岗位出现空缺的,在本面试组本岗位内按总成绩由高到低依次递补。

(四)聘用。对公示期满无异议的,或有反映问题但经核实不影响聘用的,由用人单位提出聘用意见,经主管部门核准后,填写《河北省事业单位公开招聘工作人员审批表》、《河北省事业单位公开招聘工作人员拟聘人员名册》,按照管理权限报组织、人社部门审批后,办理编制、就业、流动、工资、社保等相关手续,并按有关规定签订《河北省事业单位聘用合同》。

被聘用人员按相关政策规定实行试用期,试用期一并计算在聘用合同期限内。试用期满考核合格的,予以正式聘用,不合格的,取消聘用。

(特别提示:凡报名人员未在规定时间内按要求参加笔试、资格复审、面试、体检、考核、报到等,均视为自动放弃应聘资格;资格审核贯穿招聘工作全过程,在任何环节,发现报名人员不符合招聘条件、弄虚作假的,取消应聘资格,问题严重的要追究责任。)

招聘工作咨询电话:0315-2802571(上午8:30-12:00,下午13:30-17:30)。

附件:

1.唐山市2021年市直事业单位公开招聘工作人员岗位信息表

2.唐山市2021年市直事业单位公开招聘工作人员考试大纲

3.个人健康信息承诺书

4.考生防疫与安全须知

中共唐山市委组织部

唐山市人力资源和社会保障局

2021年4月9日

附件1

50009856_6b49d78f-bd51-4b49-b81c-d82b94cc5da1copy.jpg

50009856_3021a157-2911-4fed-b8cf-c66e77ec8bb2copy.jpg

50009856_b199333b-bb31-4a7a-9ef0-821951242966copy.jpg

50009856_6c756074-3931-4166-ab46-368f34af11bacopy.jpg

50009856_ac93c735-76bd-4516-a8ab-1fba7c43eb4acopy.jpg

50009856_41f25df6-4bde-44ab-a00f-6cc7defe40bccopy.jpg

50009856_66d64f84-efd2-41f2-a23b-5e7f69d1a232copy.jpg

50009856_ee065b16-17f1-4c46-822d-6f2ed411b20dcopy.jpg

50009856_052c93d8-e3d5-45be-ad0c-de24d7b5fe86copy.jpg

50009856_a0a95ead-ee00-43b0-b056-1c6dac19456acopy.jpg

50009856_bf055ece-de7e-4670-87c4-d2cf838832b1copy.jpg

50009856_e358324e-72a2-4066-820c-4459112da660copy.jpg

50009856_3709e265-e4f6-43ce-8048-5a8b2f7fea07copy.jpg

50009856_5caf57a1-63d7-466a-a483-a2f359400e67copy.jpg

50009856_21a9449e-1c3d-4740-8d65-047572dff08ccopy.jpg

50009856_267bf6c0-4adc-4a02-9cfe-ba03f9ea1798copy.jpg

50009856_8588b1d6-f59a-4fcd-9bf5-97a4a8d4b004copy.jpg

50009856_2bd03184-2d88-4b8c-944d-9b573ad0f5b0copy.jpg

50009856_965ef17c-dfaa-4920-9095-fb63c779ff41copy.jpg

50009856_b6445eae-ed24-4209-85e6-6495014f880bcopy.jpg

50009856_3635dc27-9ed0-438b-9be5-8525f96a7715copy.jpg

50009856_7bd1248a-1cf1-49f8-b792-6db9313cde75copy.jpg

50009856_dd94c50d-fc85-4e6c-a660-64174b83c906copy.jpg

50009856_431afcbd-f205-4292-b9c5-ad8fc5d0dacbcopy.jpg

50009856_4262ea7c-4f96-45f7-8f40-3f685ca7b6f7copy.jpg

50009856_636a1565-5dbe-4ee1-85a6-208edc44ada9copy.jpg

50009856_52f25af0-c5ee-4f10-b046-048423bf67dccopy.jpg

50009856_6fbcaaea-4489-47ea-9c25-2405d1d99993copy.jpg

50009856_6425fd83-dbcb-40b0-9a14-cf48026f826ecopy.jpg

附件2

50009856_d85cad97-9819-493a-b76d-3fe1cdb16498copy.jpg

50009856_9d1575e3-c51e-4165-9bfb-1190883bed1dcopy.jpg

附件3

50009856_d82e949d-584e-4829-8e6b-0d3ef0e39fcccopy.jpg

附件4

50009856_96f448fc-874a-44c0-a383-f7aab5a00d66copy.jpg

50009856_95c9333b-727a-4b92-b358-8b9ea8ed5830copy.jpg

50009856_21a3530d-0fbe-43a7-90fa-5edee4f9d2fbcopy.jpg

50009856_bc5c21cb-22b4-4b30-a667-6bd3707c5741copy.jpg

返回列表 使用道具 举报
条评论
您需要登录后才可以回帖 登录 | 立即注册
相关推荐
©2001-2021 唐山信息港 http://www.tsxxg.com冀ICP备16001780号-4
首页联系我们客服微信:14369595Comsenz Inc.
bdall.peaapk.com xtrb.peaapk.com hdwxxg.peaapk.com qhdceo.peaapk.com tsxxg.peaapk.com lyshangdu.peaapk.com hsrb.peaapk.com lanfxx.peaapk.com chengdenews.peaapk.com szyongdian.peaapk.com dtnews.peaapk.com yqnews.peaapk.com changzhinews.peaapk.com jcnews.peaapk.com sxjzxww.peaapk.com sxycrb.peaapk.com lfxww.peaapk.com sxllnews.peaapk.com nmgnews.peaapk.com baotounews.peaapk.com tlsxxg.peaapk.com bynesrmtzx.peaapk.com shenyangx.peaapk.com dlxxgs.peaapk.com northtimes.peaapk.com jilin.peaapk.com ccxxg.peaapk.com 0437.peaapk.com ybrbnews.peaapk.com avapk