关于做好系统切换期间医疗保险有关工作的紧急通知
唐山信息港 发表于:2021-3-28 21:16 复制链接 看图 发表新帖
阅读数:5129
20210328211553.jpg
20210328211600.jpg
20210328211607.jpg
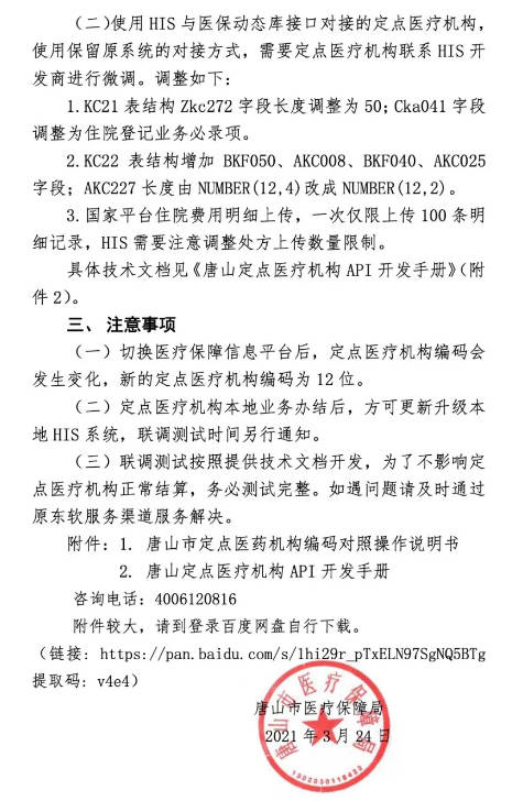
关于定点医药机构接入河北省统一医疗医疗保障信息平台有关工作的通知

20210328212126.jpg
20210328212134.jpg

给全市定点医药机构在医保信息平台切换前后主要工作提示
       按照国家和省医疗保障局的统一部署,我市医疗保险信息系统将统一切换到囯家医疗保障信息平台,并相继发布了系统切换停机公告、《关于印发<河北省统一医疗保障信息平台系统切换在途及其它特殊业务处理方案>的通知》《关于定点医药机构接入河北省统一医疗保障信息平台有关工作的通知》《关于做好系统切换期间医疗保险有关工作的紧急通知》,小宝按照停机前、停机中、开机后顺序,对所应开展的主要工作进行梳理,提示您重点关注。
划重点!
一、停机前应开展的工作提示
(一)知晓停机及开机时间,并在收费窗口提示参保患者。
       按照公告要求,2021年3月31日20: 00时起,全市医保系统停机,预计2021 年4月16日早8: 00时开机。如系统切换进度提前或延后,将在唐山市医疗保障局官网发布公告,请及时关注。
(二)落实院长责任制。
       建立以院长为组长,医保、信息、编码等相关科室负责同志为成员院内系统切换领导小组,结合医院实际情况,加强与医保部门的协调沟通,形成协作畅通的工作程序,要开展对院内相关人员和医务人员的培训学习,做到站位高、政策清、任务明,确保切换工作顺利完成。
(三)做好编码维护及对照工作。
       务必高度重视编码对照工作。各医疗机构应在停机前确保本定点使用的药品、耗材已由厂商在囯家标准信息业务编码动态维护平台完成赋码,确保开展的诊疗项目完成编码对照。如有未对照上的药品、耗材,须在医院系统里暂时停用,并通知厂家及时赋码。对照不全或对照错误,将影响后期正常使用。
       为了便于各医疗机构对编码对照工作进行查漏补缺,市局组织开发了小程序,并通过收费系统窗口、各县区微信工作群等途径通知使用,采集对照相关信息,此项工作要求29日晚上22:00前完成,如有疑问可通过日常维护渠道,联系工程师解决。
(四)使用临时接入平台接入河北省统一医保信息平台。
       本着“影响最小、时间最短、投入最低”原则,全市定点医药机构使用临时接入平台接入河北省统一医保信息平台。使用动态库接口的定点医院,需对接口进行微调再接入;使用二次录入的定点(包括药店、门诊、无动态库接口的医院),网络联通后,直接接入。(详见:关于定点医药机构接入河北省统一医疗保障信息平台有关工作的通知)
(五)提前做好门诊特殊疾病药品配备工作。
       近期可能会有门诊特殊疾病参保人因停机,集中进行门特病备药,各医疗机构应做好门诊特殊疾病药品配备工作,保障参保人 购药需求。
再划重点!
二、停机期间应开展的工作提示
(一)门诊特殊疾病业务
1、线下复诊开药人员。
       系统切换期间需要开药的参保人员,可在 2021 年 3 月 31 日前,到定点医疗机构提前开药。系统切换期间开药、治疗的,待系统切换完成后定点医疗机构补录结算。
2、线上复诊开药人员。
       系统切换期间需要开药的参保人员,可通过手机 APP 提前(2021 年 3 月 31 日前)购药;未提前开药的可与达润慢性病诊疗中心进行电话购药,待系统切换完成后定点医疗机构补录结算。
3、报销结算办法。
       系统切换期间,参保人员门诊特殊疾病开药、治疗,相关医疗费用先由定点医疗机构垫付;待系统切换完成后,患者再次开药时定点医疗机构对个人负担和统筹基金支付部分进行补录结算。
(二)住院业务
       1、对于停机前住院近期可出院的参保患者,各医疗机构可在停机前办理出院结算。
       2、对于停机前住院停机期间出院的参保患者,医疗机构无需办理中途结算工作,启用新系统后,重新上传处方明细即可结算(未尽事宜,详见停机公告及关于做好系统切换期间医疗保险有关工作的紧急通知)。
(三)配合医疗保障部门做好网络、应用系统测试。
       停机期间,市医疗保障局将组织网络及应用系统测试,请院内切换小组指定专人与医疗保障部门做好配合。
还划重点!
三.开机后应开展的工作提示
       1、做好疏导解释工作。
       预计系统开机首日,系门诊及住院患者就诊高峰、业务相对集中,要做好因网络延迟、结算速度慢等疏导、解释工作,
       2、做好内控工作。
       河北省统一信息平台实行大数据管理,相关管理、监控模块逐步上线,各医疗机构务必加强管理,规范医疗服务行为,严格按照各项文件要求进行诊治、收费。
       3、做好应急处置工作。
       各医疗机构应针对本院实际情况,预估新旧系统切换期间产生的各类问题,制定应急预案,维护参保人权益。如遇问题,由医疗机构及时上报经办机构解决,切勿推诿,做好参保人的稳定工作。

医保系统切换期间全市参保人员就医注意事项

       按照国家统一医疗保障信息平台系统切换工作要求,我市医保系统将于2021年4月1日起停止运行,系统恢复时间根据切换情况待定。
       为保证参保人员正常就医需求,现将有关事项提示如下。
一、异地就医手续办理
(一)转外就医入院。
       参保人员近期如需转外就医,可提前(2021年3月31日前)通过河北省异地就医备案平台备案。系统切换期间,无法通过平台备案的,可直接去异地办理住院手续,在系统切换完成后进行补充备案。
(二)转外就医出院。
       系统切换期间,转外就医的参保人员可与就医地医疗机构沟通,暂缓办理出院结算,待我市系统切换完成后,再通过异地就医结算平台上直接结算报销(未备案的需要先办理补充备案),否则需回参保地手工报销,不能执行就医地医保目录,报销范围须遵循《河北省基本医疗保险、工伤保险和生育保险药品目录》和《河北省基本医疗、生育保险诊疗项目及医疗服务设施项目目录》。
       特别提示:参保人员如在系统切换期间已经在就医地完成出院结算的,到我市医保经办机构手工报销相关医疗费,报销时需提供收费发票、费用明细、诊断证明、社保卡复印件、报销申请单等相关材料。报销时可不提供异地备案手续。
(三)待遇享受标准。
       系统切换期间,转外就医的参保人员回参保地手工报销时,无论是否办理异地就医备案,均按正常办理备案人员享受相关医保待遇。
(四)长期异地变更。
       系统切换期间,长期异地居住人员信息变更将不能正常进行,近期有变更需求的请在2021年3月31日前或系统切换完成后办理。

二、门诊特殊疾病待遇享受
(一)新增鉴定通过人员。
       包括3月和系统切换期间周办理新增人员。系统切换期间,鉴定门诊特殊疾病的参保人员,通过鉴定医疗机构查询鉴定结果。鉴定通过的参保人员系统切换期间需在鉴定医疗机构开药、治疗,其他医疗机构不能掌握参保人员的门诊特殊疾病鉴定信息,无法为参保人员开药。
(二)在定点医疗机构开药的参保人员。
       对于4月需要开药的参保人员,尽量在2021年3月31日前,到定点医疗机构提前开药。系统切换期间开药的参保人员,再次开药时尽量继续在系统切换期间开药定点医疗机构就诊,一并办理系统切换期间的门诊特殊疾病医疗费补录结算手续;否则需要专门到系统切换期间开药定点医疗机构办理补录结算手续。
(三)用手机APP开药的参保人员。
       对于4月需要开药的参保人员,尽量通过手机APP提前(2021年3月31日前)购药。系统切换期间,可与达润慢性病诊疗中心进行电话购药,咨询电话0315-6371921、0315-6371922。
(四)报销结算办法。
       系统切换期间,参保人员门诊特殊疾病开药、治疗,相关医疗费用先由定点医疗机构垫付;系统切换完成后,患者再次开药时定点医疗机构对个人负担和统筹基金支付部分进行补录结算。

三、生育保险
       系统切换期间,孕期产前检查费用先由参保人员个人垫付,待系统切换完成后定点医疗机构予以补录;参保人员异地生育不需办理备案手续。
       全市医保统一咨询电话:0315—5908000
返回列表 使用道具 举报
条评论
您需要登录后才可以回帖 登录 | 立即注册
相关推荐
©2001-2021 唐山信息港 http://www.tsxxg.com冀ICP备16001780号-4
首页联系我们客服微信:14369595Comsenz Inc.
bdall.peaapk.com xtrb.peaapk.com hdwxxg.peaapk.com qhdceo.peaapk.com tsxxg.peaapk.com lyshangdu.peaapk.com hsrb.peaapk.com lanfxx.peaapk.com chengdenews.peaapk.com szyongdian.peaapk.com dtnews.peaapk.com yqnews.peaapk.com changzhinews.peaapk.com jcnews.peaapk.com sxjzxww.peaapk.com sxycrb.peaapk.com lfxww.peaapk.com sxllnews.peaapk.com nmgnews.peaapk.com baotounews.peaapk.com tlsxxg.peaapk.com bynesrmtzx.peaapk.com shenyangx.peaapk.com dlxxgs.peaapk.com northtimes.peaapk.com jilin.peaapk.com ccxxg.peaapk.com 0437.peaapk.com ybrbnews.peaapk.com avapk