唐山两地发布多则征地公告!
唐山信息港 发表于:2021-3-18 21:01 复制链接 看图 发表新帖
阅读数:5895
近日,乐亭县人民政府网站发布多则征收土地和补偿安置方案公告、古冶区人民政府网站发布多则征地补偿安置公告,详情如下乐亭县人民政府征收土地和补偿安置方案公告
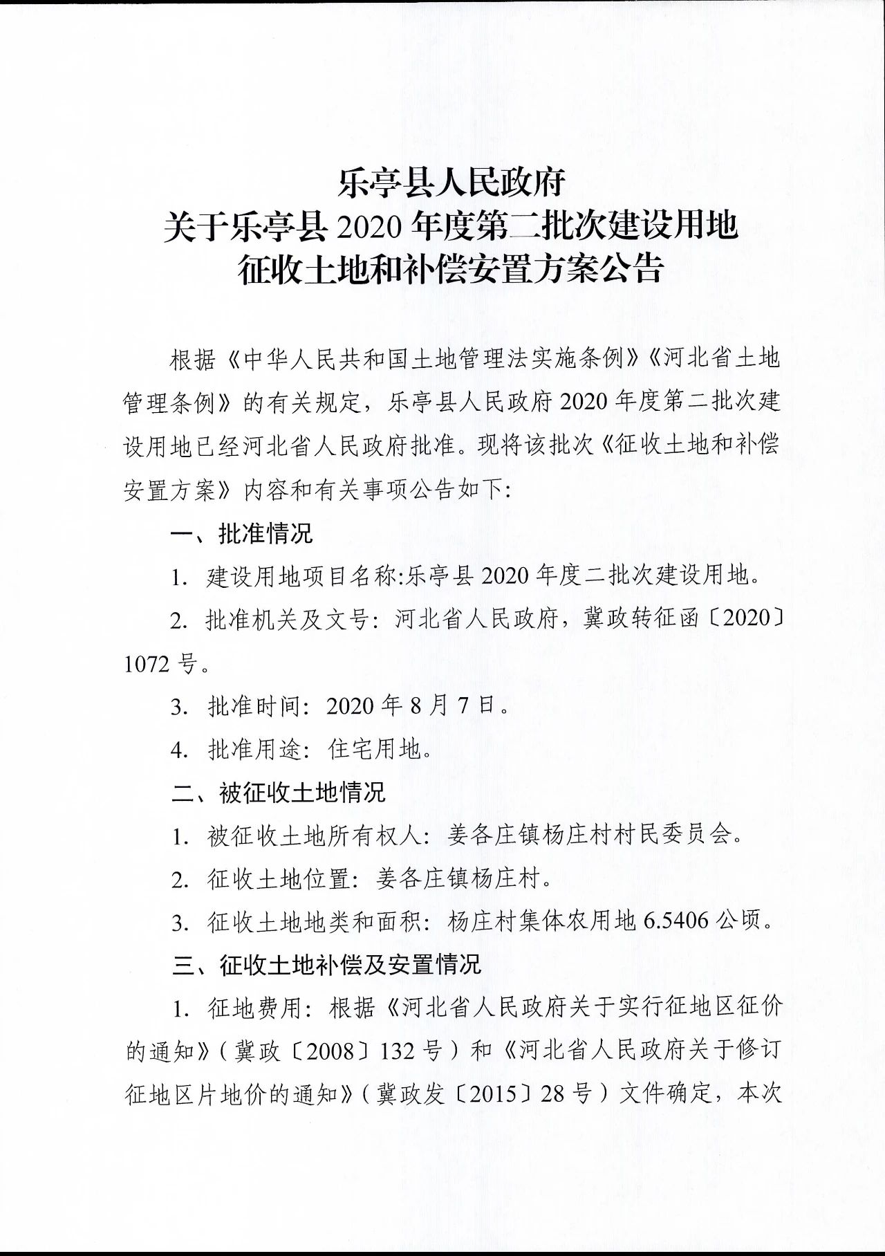
乐亭县2020年度第二批次建设用地
征收土地和补偿安置方案公告
征收位置:姜各庄镇杨庄村
征收面积:6.5406公顷
批准用途:住宅用地
区片价:105.9000万元/公顷
安置途径:货币安置
4340dbe99914ccdfe6211329cac13b57.jpg
06e690294a494234c7109fc0619fccfe.jpg
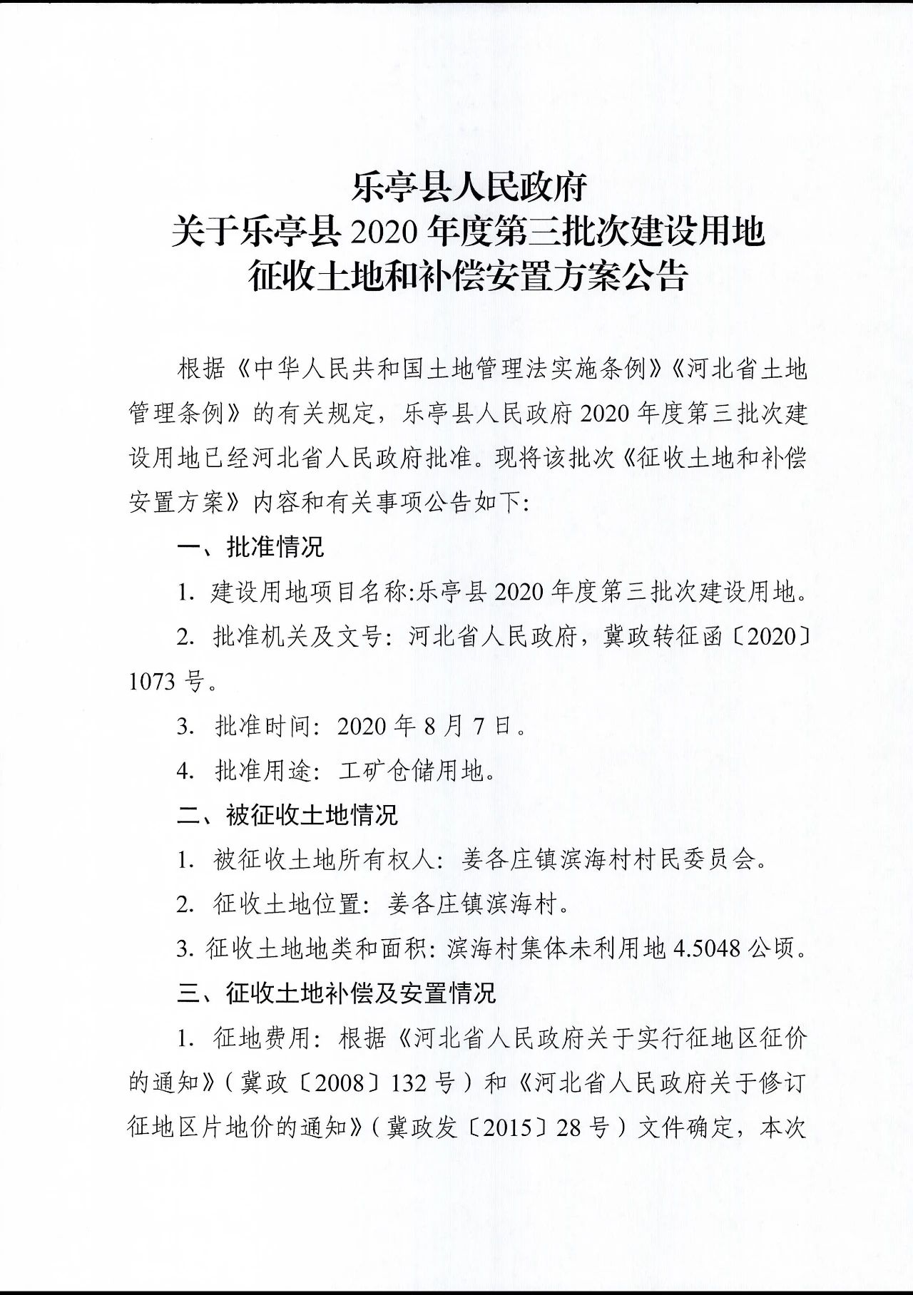
乐亭县2020年度第3批次建设用地征收土地和补偿安置方案公告
征收位置:姜各庄镇滨海村
征收面积:4.5048公顷
批准用途:工矿仓储用地
区片价:105.9000万元/公顷
安置途径:货币安置
8057ab5de655080c7b1a6604cf1e0a20.jpg
b26d4c141191e8a877fc5bbd249f2fef.jpg
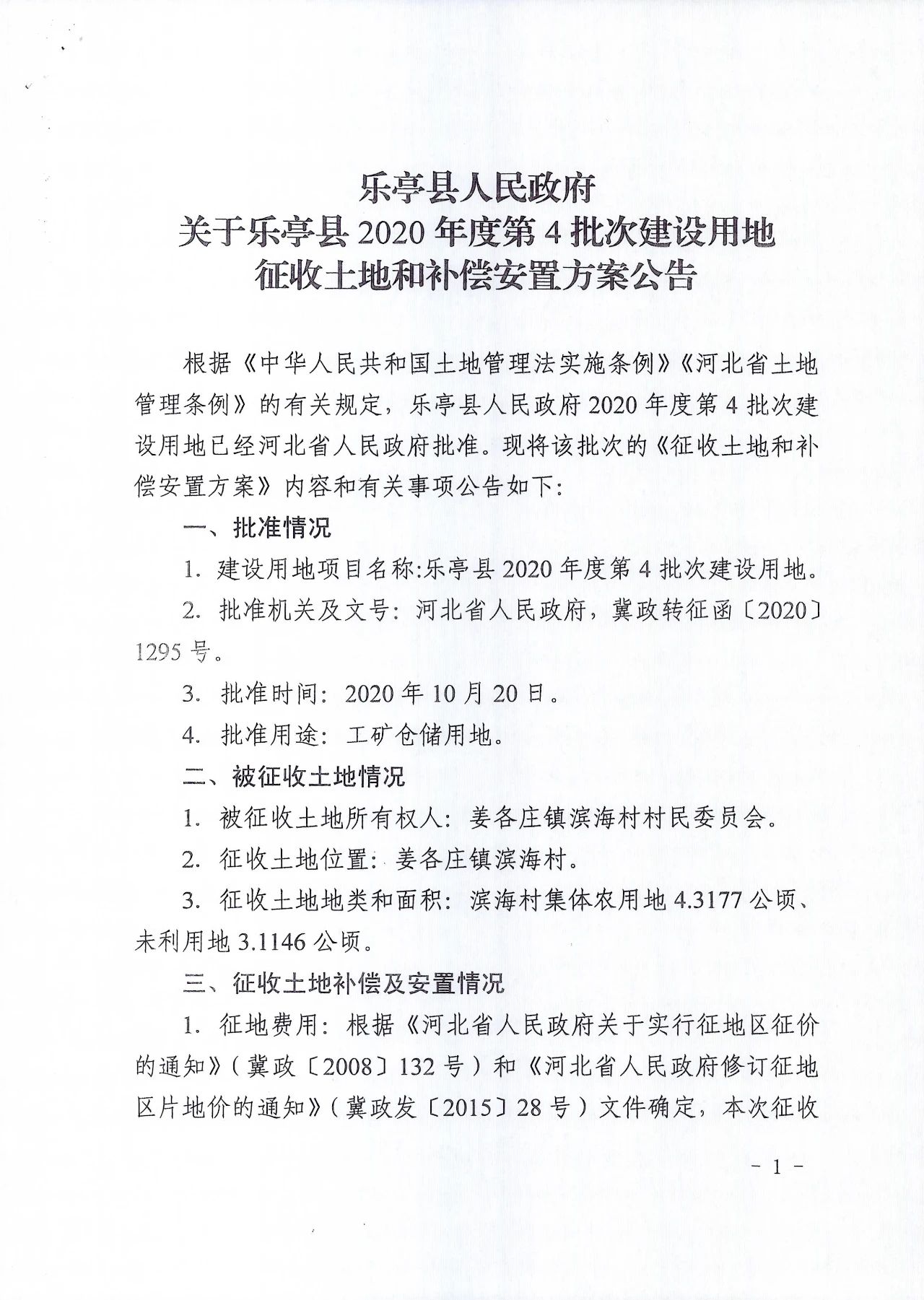
乐亭县2020年度第4批次建设用地征收土地和补偿安置方案公告
征收位置:姜各庄镇滨海村
征收面积:7.4323公顷
批准用途:工矿仓储用地
区片价:105.9000万元/公顷
安置途径:货币安置
27fff575b2dac80ffe35187dd6f7f58e.jpg
8ba1bd622110c8b119dd152b9f14b80f.jpg
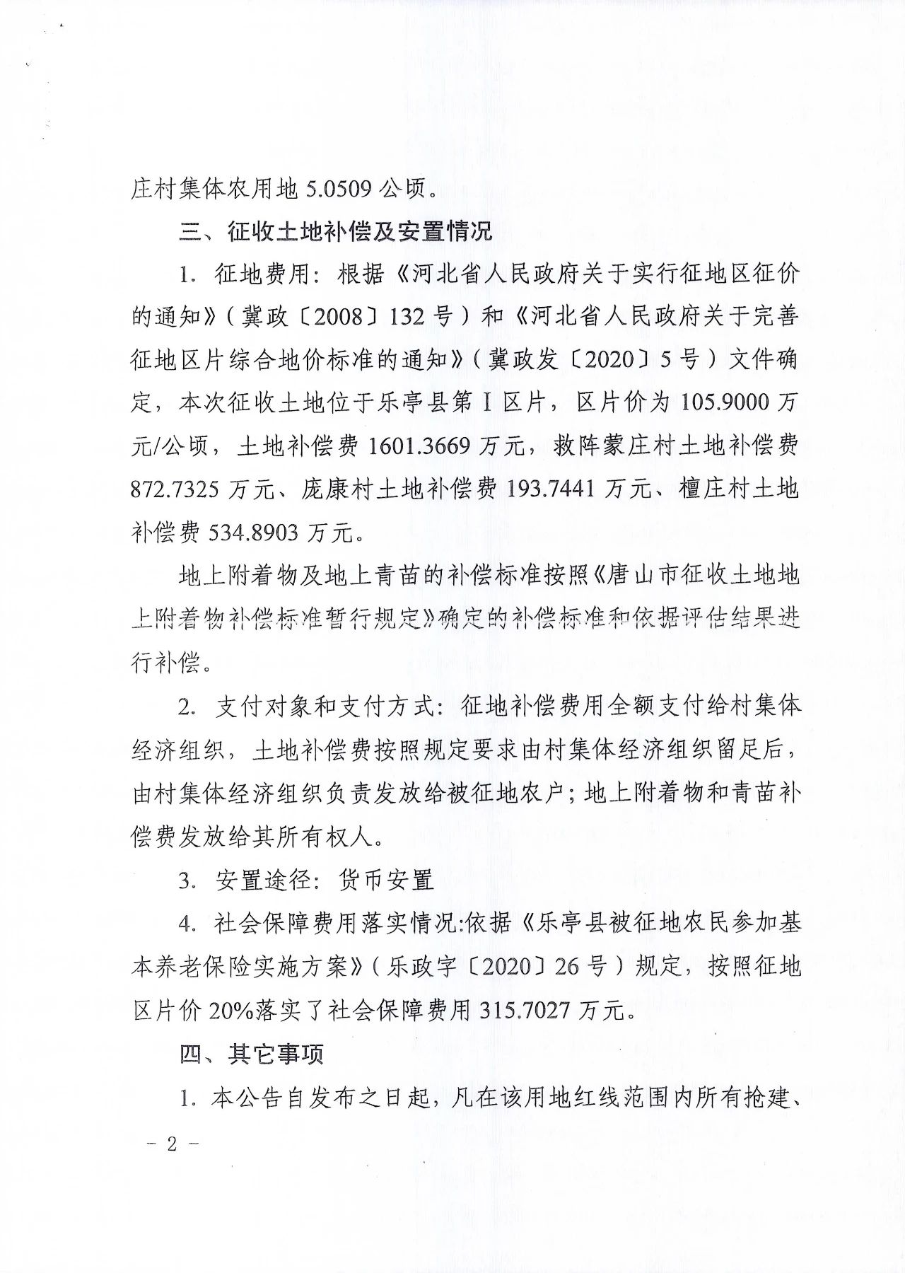
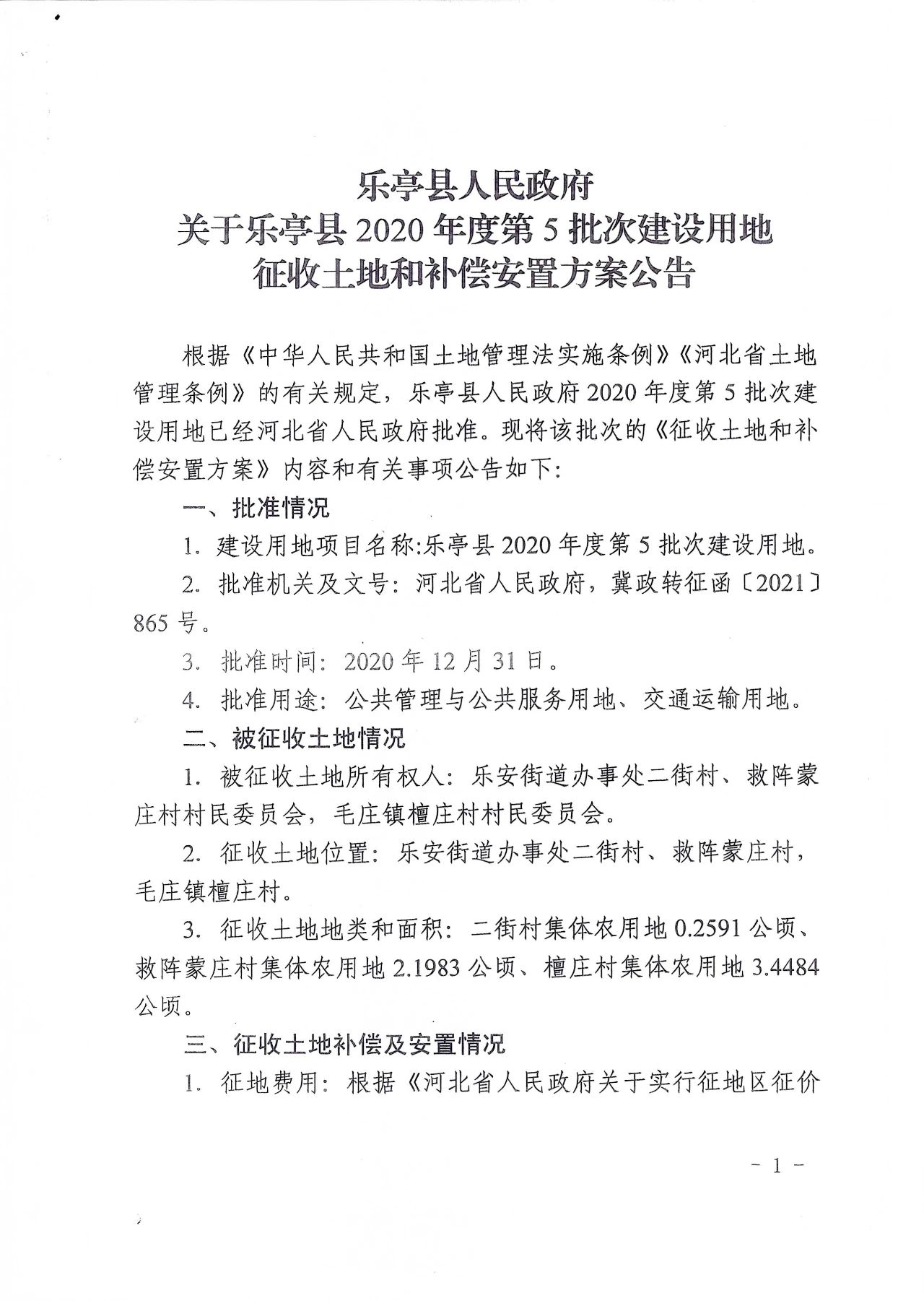
乐亭县2020年度第5批次建设用地征收土地和补偿安置方案公告
征收位置:乐安街道办事处二街村、救阵蒙庄村,毛庄镇檀庄村
征收面积:5.9058公顷
批准用途:公共管理与公共服务用地、交通运输用地
区片价:105.9000万元/公顷
安置途径:货币安置
2ad13b87028ce043fedc51537f4f7047.jpg
104ad9851b45d6f1e3939ebf8e3bc3a5.jpg
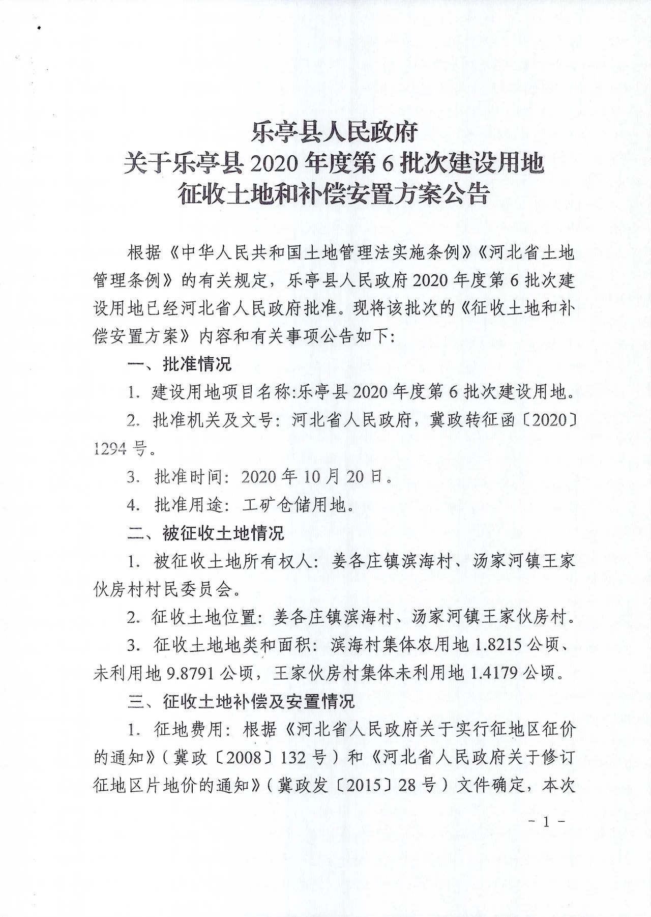
乐亭县2020年度第6批次建设用地征收土地和补偿安置方案公告
征收位置:姜各庄镇滨海村、汤家河镇王家伙房村
征收面积:13.1185公顷
批准用途:工矿仓储用地
区片价:105.9000万元/公顷
安置途径:货币安置
2cf3254c8e3a8fa282572d3ae2cd1967.jpg
06f7774ca6cd5b2297e718c8e0a027bb.jpg
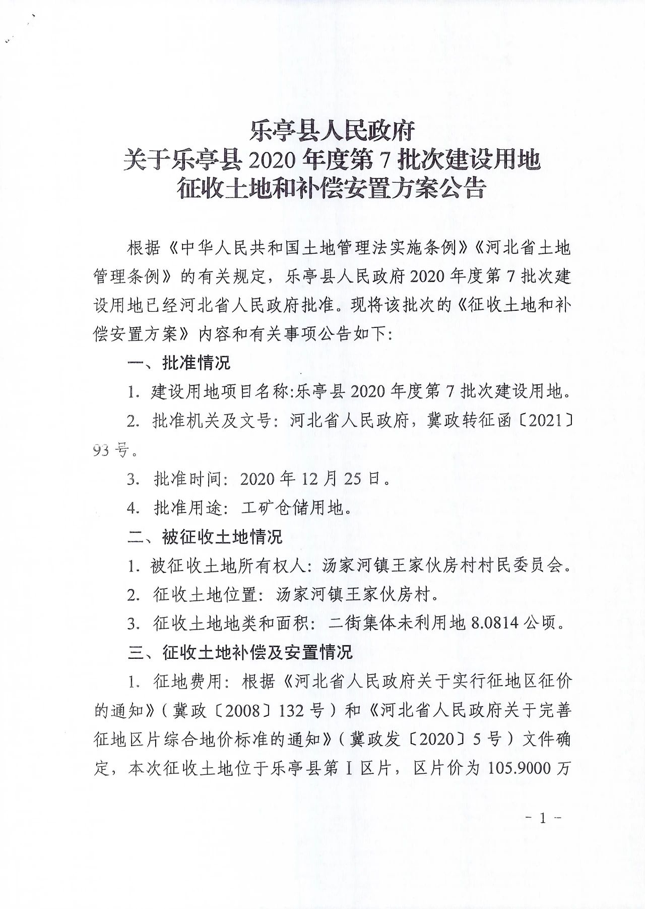
乐亭县2020年度第7批次建设用地征收土地和补偿安置方案公告
征收位置:汤家河镇王家伙房村
征收面积:8.0814公顷
批准用途:工矿仓储用地
区片价:105.9000万元/公顷
安置途径:货币安置
c54fd5dd8f996527ad48c5586f2a7199.jpg
497862474d3fe388524fc4b59d8fea63.jpg
乐亭县2020年度第8批次建设用地征收土地和补偿安置方案公告
征收位置:乐安街道办事处王庄上村、郁庄上村
征收面积:4.3554公顷
批准用途:交通运输用地
区片价:105.9000万元/公顷
安置途径:货币安置
679b92add924edf49fab59465779dc7f.jpg
03cc528f683cce9466e09762217ba014.jpg
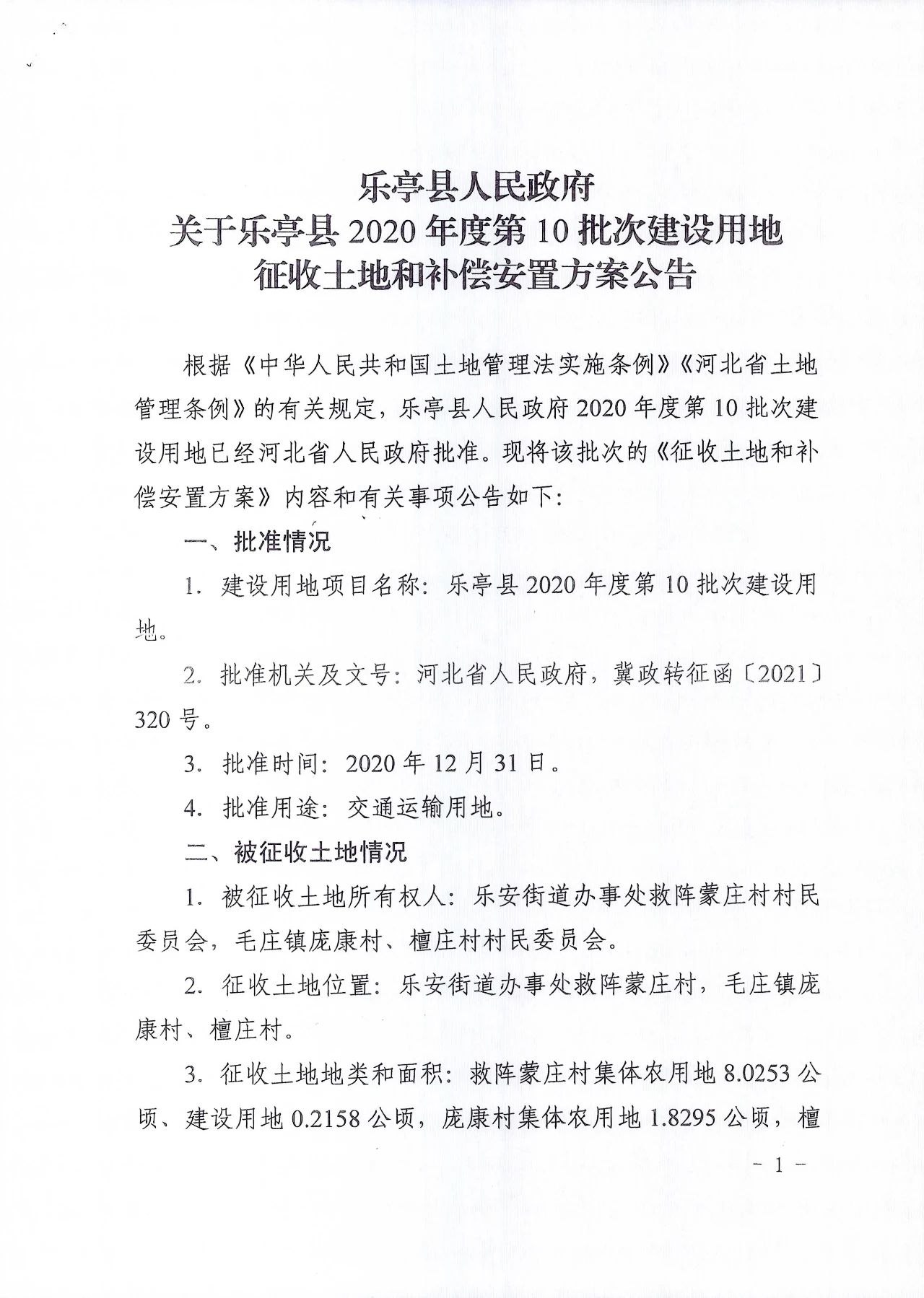
乐亭县2020年度第10批次建设用地征收土地和补偿安置方案公告
征收位置:乐安街道办事处救阵蒙庄村,毛庄镇庞康村、檀庄村
征收面积:15.1215公顷
批准用途:交通运输用地
区片价:105.9000万元/公顷
安置途径:货币安置
5a3ba4ba7dbec23baa03ab6fa6e7ad31.jpg
ac0aff39c2ed11c04077d080a8fde5c1.jpg
232d19504f72a1a3c9663a10a2ee6cfc.jpg
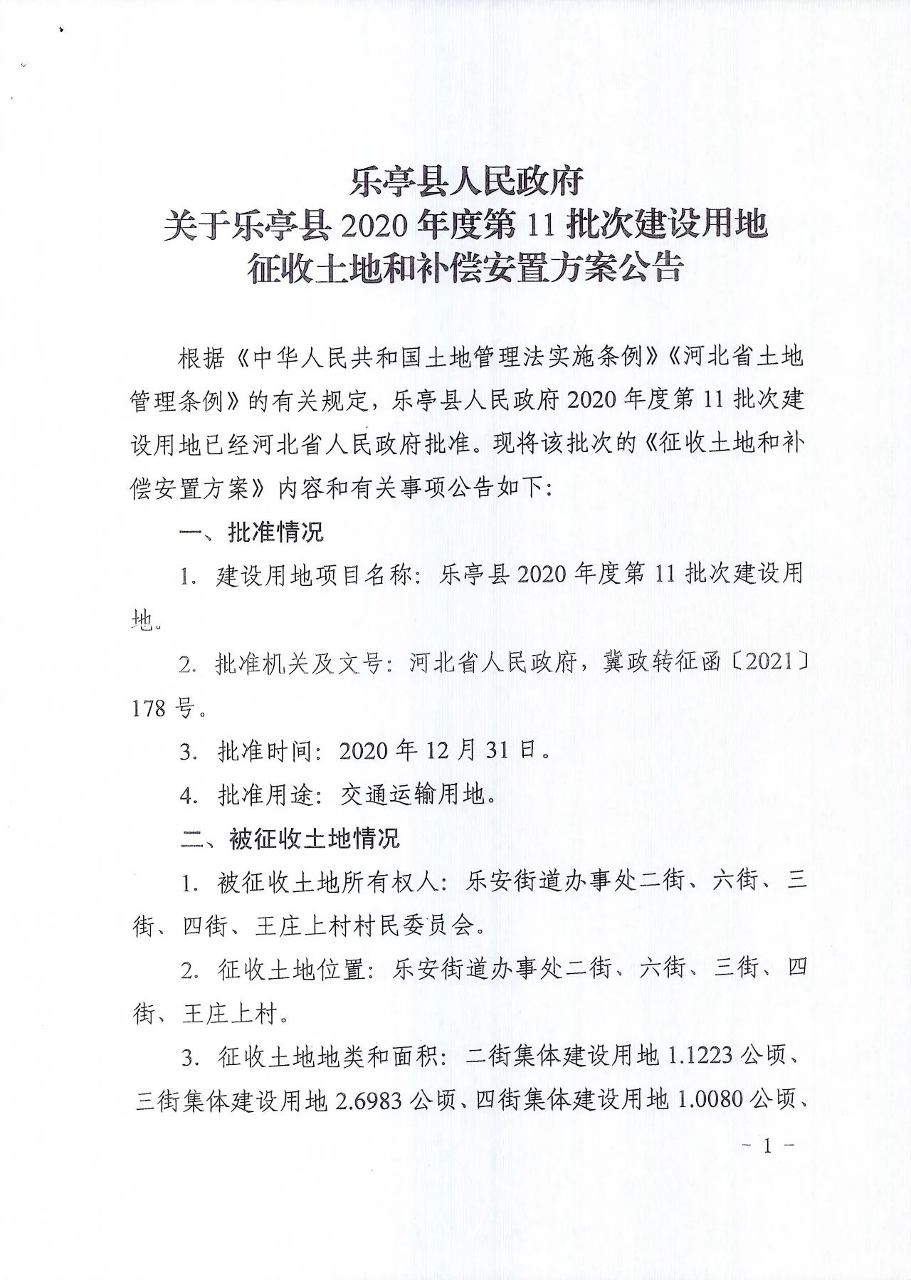
乐亭县2020年度第11批次建设用地征收土地和补偿安置方案公告
征收位置:乐安街道办事处二街、六街、三街、四街、王庄上村
征收面积:9.0987公顷
批准用途:交通运输用地
区片价:105.9000万元/公顷
安置途径:货币安置
55f792808cad2b1d73340893edc06d58.jpg
c05779d7fb7e2f0b60415c4a7e80481e.jpg
bfb0a8c09de5e4a61e8f17800d91e0df.jpg
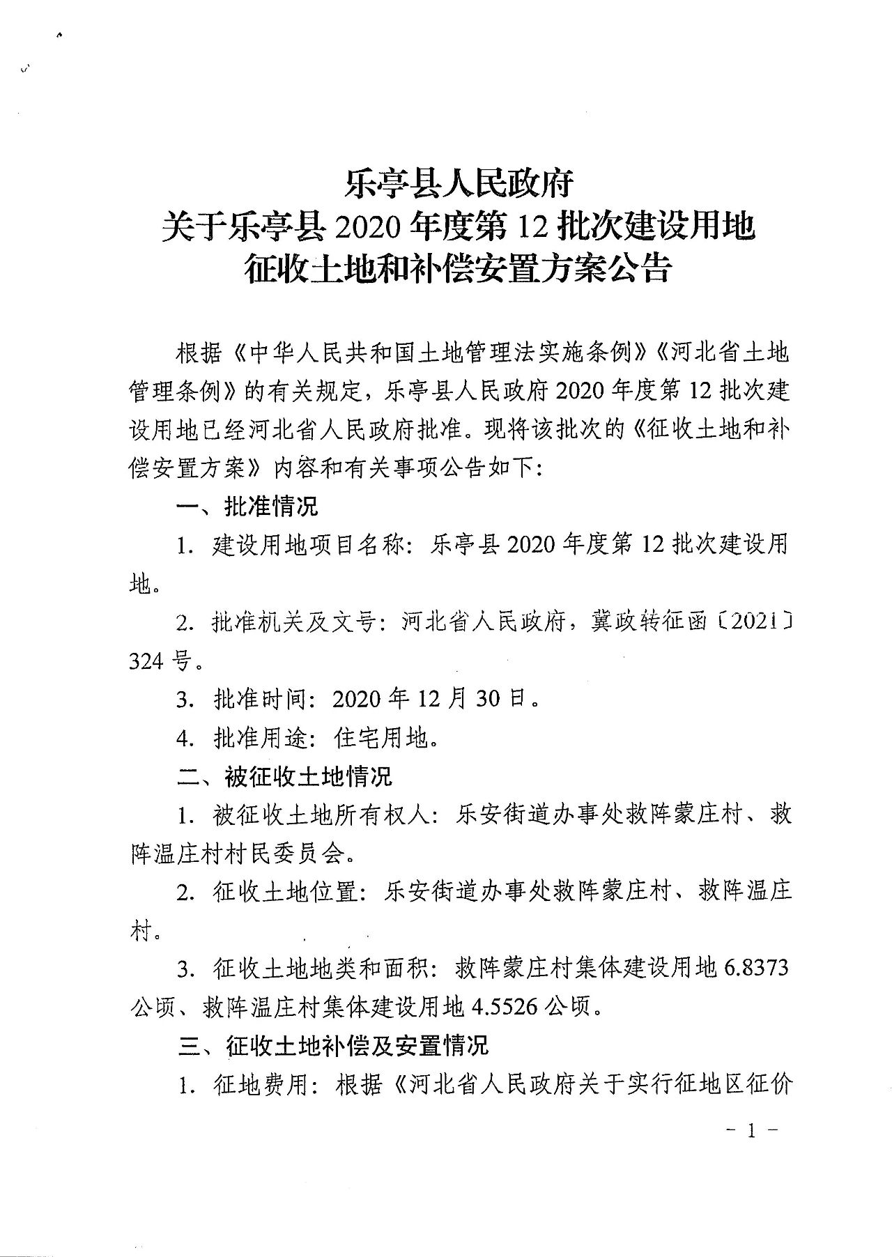
乐亭县2020年度第12批次建设用地征收土地和补偿安置方案公告
征收位置:乐安街道办事处救阵蒙庄村、救阵温庄村
征收面积:11.3899公顷
批准用途:住宅用地
区片价:105.9000万元/公顷
安置途径:货币安置
e467b9a633582fd0591a9cfca439d547.jpg
becea7bc2ff91bf487c9f31f4ebff0b2.jpg
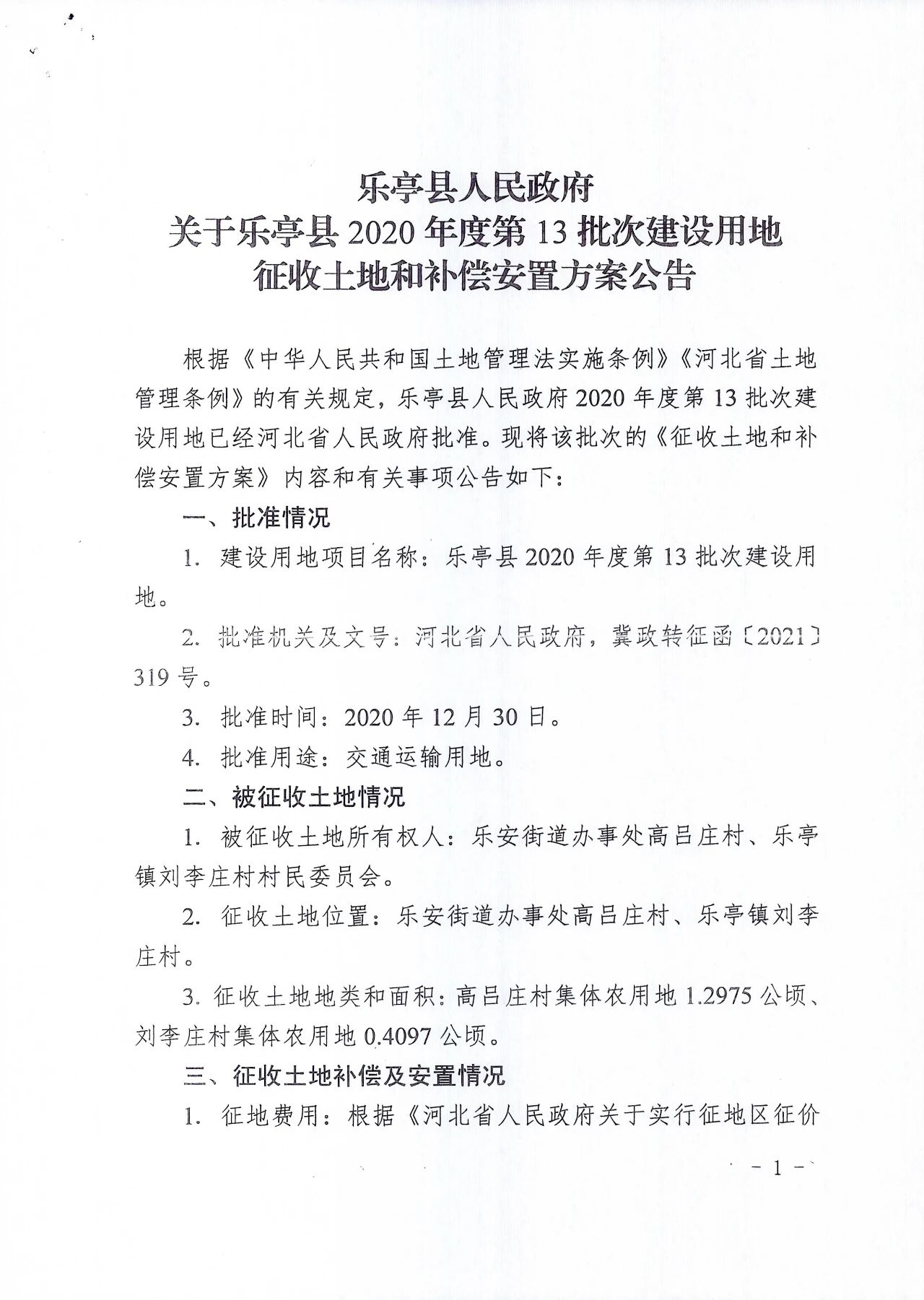
乐亭县2020年度第13批次建设用地征收土地和补偿安置方案公告
征收位置:乐安街道办事处高吕庄村、乐亭镇刘李庄村征收面积:1.7072公顷
批准用途:交通运输用地
区片价:105.9000万元/公顷
安置途径:货币安置
b3c163205b0e26e2504abd6ec1c131c5.jpg
49b57d27fe7ab0ca97eca2934d237ac4.jpg
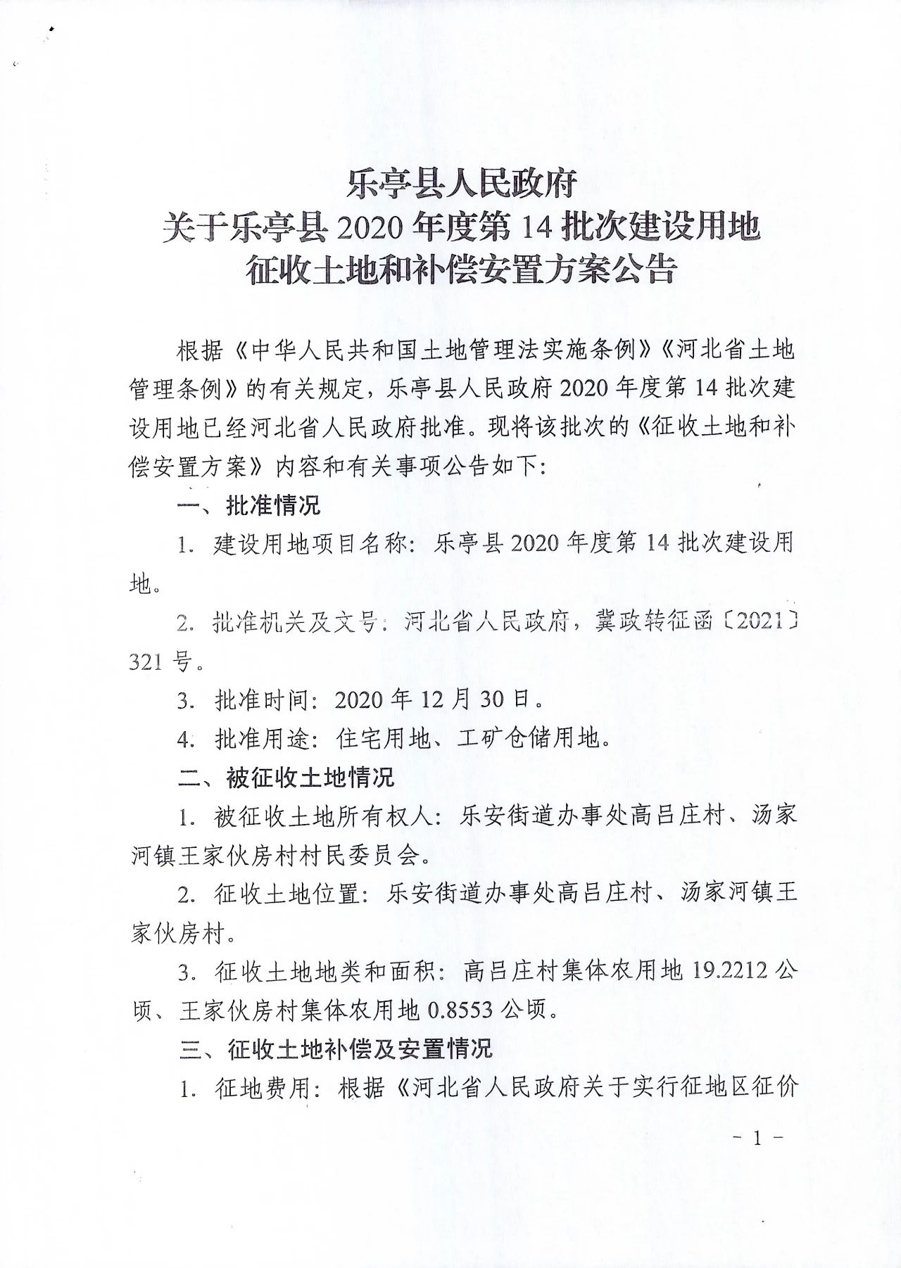
乐亭县2020年度第14批次建设用地征收土地和补偿安置方案公告
征收位置:乐安街道办事处高吕庄村、汤家河镇王家伙房村
征收面积:20.0765公顷
批准用途:住宅用地、工矿仓储用
地区片价:105.9000万元/公顷
安置途径:货币安置
5e69cc9f1402cfaef6ef42ca2a74d62d.jpg
0ccfc731925dd42068e44df0178b1e7f.jpg
乐亭县2020年度第15批次建设用地征收土地和补偿安置方案公告
征收位置:乐安街道办事处蔡各庄村、高晁庄村、三街村、郁庄上村,乐亭镇韩坨村
征收面积:7.5022公顷
批准用途:交通运输用地
区片价:105.9000万元/公顷
安置途径:货币安置
b142fc68a0986c476374b7e2c733865f.jpg
d4a65990e38c17ca0c64ab843a955db0.jpg
2f2714f118ebeed490c1b3b081e4acba.jpg
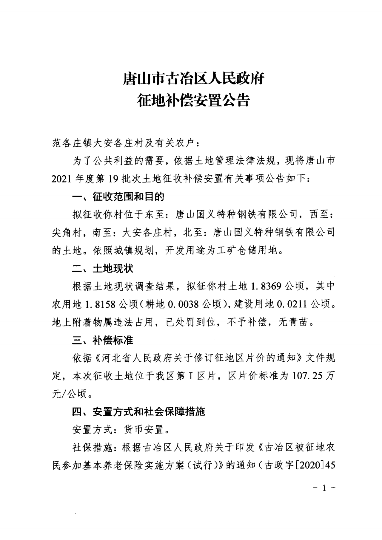
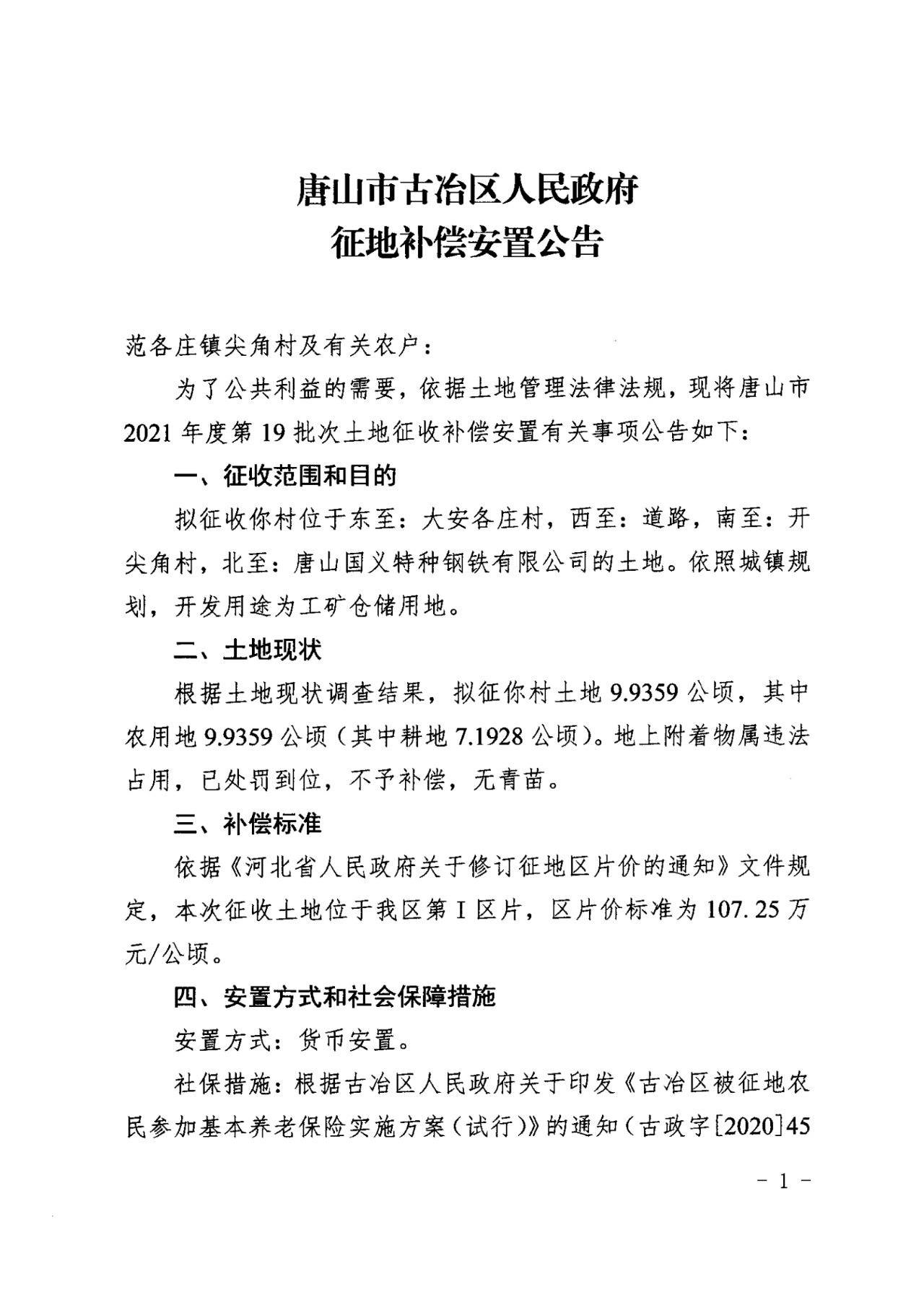
古冶区人民政府第19批次征地补偿安置公告
范各庄镇大安各庄村
征收范围:位于东至:唐山国义特种钢铁有限公司,西至:尖角村,南至:大安各庄村,北至:唐山国义特种钢铁有限公司的土地
征收面积:1.8369公顷
开发用途:工矿仓储用地
区片价标准:107.25万元/公顷
安置方式:货币安置
9a545935b09220411e424431d9e1176f.png
fe1fc040c00010a9766b7b8a31948219.png
范各庄镇尖角村
征收范围:位于东至:大安各庄村,西至:道路,南至:开尖角村,北至:唐山国义特种钢铁有限公司的土地
征收面积:9.9359公顷
开发用途:工矿仓储用地区
片价标准:107.25万元/公顷
安置方式:货币安置
d9ab21221cf6cd8b0bfe018e5a534966.png
5156dc822fd65a2c03ba2b2f7b8d540d.png
来源:乐亭县人民政府 古冶区人民政府
返回列表 使用道具 举报
条评论
您需要登录后才可以回帖 登录 | 立即注册
相关推荐
©2001-2021 唐山信息港 http://www.tsxxg.com冀ICP备16001780号-4
首页联系我们客服微信:14369595Comsenz Inc.
bdall.peaapk.com xtrb.peaapk.com hdwxxg.peaapk.com qhdceo.peaapk.com tsxxg.peaapk.com lyshangdu.peaapk.com hsrb.peaapk.com lanfxx.peaapk.com chengdenews.peaapk.com szyongdian.peaapk.com dtnews.peaapk.com yqnews.peaapk.com changzhinews.peaapk.com jcnews.peaapk.com sxjzxww.peaapk.com sxycrb.peaapk.com lfxww.peaapk.com sxllnews.peaapk.com nmgnews.peaapk.com baotounews.peaapk.com tlsxxg.peaapk.com bynesrmtzx.peaapk.com shenyangx.peaapk.com dlxxgs.peaapk.com northtimes.peaapk.com jilin.peaapk.com ccxxg.peaapk.com 0437.peaapk.com ybrbnews.peaapk.com avapk