唐山曹妃甸发展投资集团招聘自贸政策研究工作人员
唐山信息港 发表于:2021-3-6 21:00 复制链接 看图 发表新帖
阅读数:8210
唐山曹妃甸发展投资集团有限公司
关于公开招聘自贸政策研究工作人员的公告

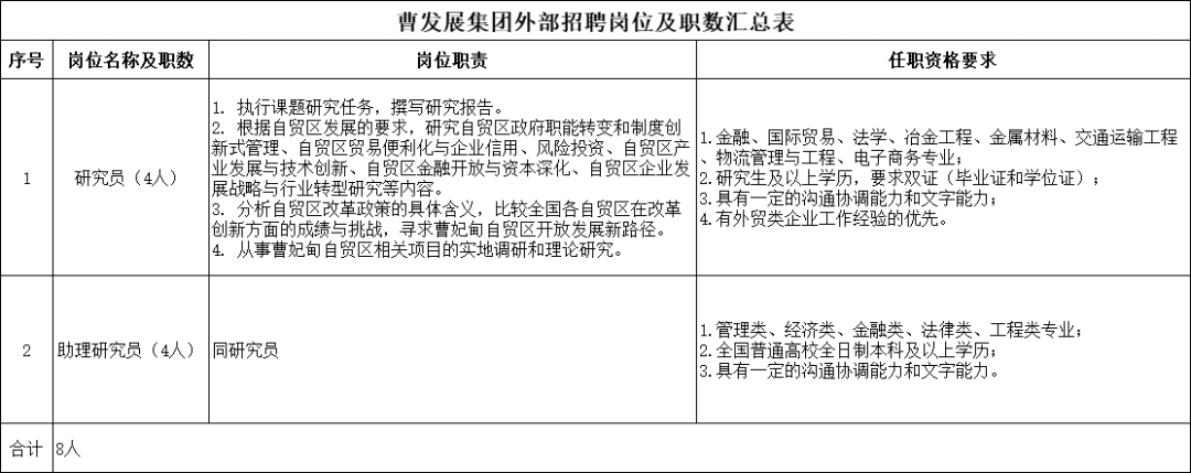
       唐山曹妃甸发展投资集团有限公司于2007年7月注册成立,系曹妃甸国控投资集团有限公司下属全资子公司,主要肩负着曹妃甸区基础设施建设及城市运营职能。根据中国(河北)自贸区曹妃甸片区发展需要,我公司组建曹妃甸高质量发展研究院,为尽快推进相关工作顺利开展,拟面向社会公开招聘自贸政策研究工作人员8名,其中研究员4名,助理研究员4名,具体如下:

一、岗位职数及专业要求
1.研究员4名,研究生及以上学历;
2.助理研究员4名,全日制本科及以上学历。
各岗位具体任职资格要求详见附件1。
20210306210019.png
二、岗位任职条件要求
应聘人员应具备以下基本条件:
1.遵守宪法和法律,具有良好的品行和职业道德;
2.身体健康,适应工作环境等条件要求;
3.具有与招聘岗位要求相适应的学历、专业和技能条件。

三、报名
本次招聘工作采取线上报名形式,本次考试相关信息均在唐山人才网www.tsrcw.com发布。
信息发布及报名时间自2021年3月4日开始,至3月9日下午16:00截止。考生需登录唐山人才网www.tsrcw.com专用入口进行报名。2021年3月10-12日登陆唐山人才网打印笔试准考证。

四、笔试
(一)笔试时间
2021年3月13日上午9:00至10:30 (90分钟)。笔试具体地点和有关要求详见笔试准考证。笔试结束后,请考生及时关注唐山人才网,查询笔试成绩。
(二)笔试方式
笔试采取闭卷的方式,实行百分制,满分100分。参加笔试时,必须同时携带有效期内法定身份证件(二代身份证、临时身份证)、《准考证》、《个人健康信息承诺书》(附件4)和7日内核酸检测证明,方能进入考场,否则不得参加考试。
笔试内容分为客观题加主观题,客观题为公共基础知识及自贸区相关政策常识,主观题对考生进行自贸专业知识和能力考查。
本次考试不指定考试辅导用书,不举办也不委托任何机构或个人举办考试辅导培训班。目前社会上出现的假借招聘考试命题组、专门培训机构等名义举办的辅导班、辅导网站或发行的出版物、上网卡等,均与本次考试无关。敬请广大应聘者提高警惕,切勿上当受骗。

五、资格审查
成绩公布后,进入面试人员,需携带应聘人员简历(附件2)、身份证、毕业证、学位证、教育部电子学历注册备案表、学位认证报告、持国外学历者需提供教育部国外学历学位认证书、应聘人员诚信承诺书(附件3)及其他业绩证明材料原件及复印件,同时需携带小二寸彩色照片2张,到唐山市民服务中心B区2层B2-237室进行资格审查,资格审查时间请考生及时关注唐山人才网。资格审查合格者,领取面试通知单。  
联系电话:0315-2806027

六、面试
(一)面试时间
具体以面试通知单为准。
(二)面试入围人数确定规则
根据笔试总体情况划定笔试最低控制分数线,低于最低分控线者不进入面试环节。笔试成绩合格的考生,按照面试人数与招聘人数5:1的比例,从高分到低分确定面试人选(末位并列者一并进入面试)。
(三)面试内容
面试采取结构化面试,面试时间为8分钟,满分100分,60分及以上为合格,低于60分不予聘用。
按笔试成绩、面试成绩两部分计算考试总成绩,满分100分。笔试成绩占40%,面试成绩占60%。计算考生成绩时,保留小数点后两位,总成绩通过唐山人才网公布。

七、确定拟录人选
按照应聘者总成绩得分高低以招聘职数1:1的比例确定拟录用人选。成绩相同时,按如下顺序优先录用:学历高者;985、211重点院校毕业;有外贸类企业工作经验;有自贸区工作经验。如果以上条件均相同,面试成绩高者优先聘用。

八、体检
根据总成绩确定的拟录用人选,均需参加指定医院的体检,体检项目和标准参照《公务员录用体检通用标准(试行)》执行,体检费用自理。

九、考察
曹发展集团人力资源部和纪委指定人员对体检合格者采用访谈原任职单位相关人员、查阅资料等形式进行考察。

十、递补
当出现体检或考察不合格或合格者自动弃权的情况,导致相应招聘岗位人选空缺时,按总成绩由高到低的顺序依次递补。

十一、薪酬待遇
以上招聘岗位确定录用后,研究员月薪4500-8000元,助理研究员月薪4100-7000元。与唐山曹妃甸发展投资集团有限公司签订正式劳动合同,按照相关规定缴纳五险二金、提供食宿、法定节假日、双休。

十二、有关事项
1.考生进入考场前一律扫描“河北健康码”并出示“通信大数据行程卡”,佩戴口罩,检测体温,核验身份(身份证)。“河北健康码”、“通信大数据行程卡”为绿码且体温检测正常的,方可进入考场。
2.体温检测异常者不得参加考试。
3.考生除验证身份时,全程佩戴口罩。
4.考生入场时,严格控制入场速度,加大人员间距,防止人员聚集;考试期间,在考室内考生座位间隔应1米以上;考试结束,考生须在工作人员指引下,尽快离开考室及考点,避免聚集。
5.凡在规定时间内,未按照有关规定参加考试、政审、体检、报到的,均视为自动放弃招聘资格。
6.对报名人员的资格审查贯穿招聘过程始终,责任追究贯穿始终,报考者要对自己所提交信息的真实性负法律责任,任何一个环节发现弄虚作假和违反考试、聘用纪律的,一律取消考试或聘用资格,问题严重的,依法依规依纪追究责任。

登录网址
https://www.tsrcw.com/news/news.aspx?id=2507”下载附件:
1、曹发展集团外部招聘岗位及职数汇总表
2、应聘人员简历
3、个人健康信息承诺书
4、应聘人员诚信承诺书
唐山曹妃甸发展投资集团有限公司
2021年3月4日
返回列表 使用道具 举报
条评论
您需要登录后才可以回帖 登录 | 立即注册
相关推荐
©2001-2021 唐山信息港 http://www.tsxxg.com冀ICP备16001780号-4
首页联系我们客服微信:14369595Comsenz Inc.
bdall.peaapk.com xtrb.peaapk.com hdwxxg.peaapk.com qhdceo.peaapk.com tsxxg.peaapk.com lyshangdu.peaapk.com hsrb.peaapk.com lanfxx.peaapk.com chengdenews.peaapk.com szyongdian.peaapk.com dtnews.peaapk.com yqnews.peaapk.com changzhinews.peaapk.com jcnews.peaapk.com sxjzxww.peaapk.com sxycrb.peaapk.com lfxww.peaapk.com sxllnews.peaapk.com nmgnews.peaapk.com baotounews.peaapk.com tlsxxg.peaapk.com bynesrmtzx.peaapk.com shenyangx.peaapk.com dlxxgs.peaapk.com northtimes.peaapk.com jilin.peaapk.com ccxxg.peaapk.com 0437.peaapk.com ybrbnews.peaapk.com avapk