唐山获评全国先进!关于这些无偿献血先进集体和个人
唐山信息港 发表于:2021-2-24 13:52 复制链接 看图 发表新帖
阅读数:31938
       2月23日,河北省卫生健康委员会网站发布了《关于通报表彰2018—2019年度全国无偿献血先进集体和个人的通知》。详情如下
3bb4ccc0b92593dc491a8a2b7272abaa.png
       近日,为表彰先进,鼓励社会各界进一步关心、支持和参与无偿献血,国家卫生健康委、中国红十字会总会、中央军委后勤保障部卫生局根据《中华人民共和国献血法》和《全国无偿献血表彰奖励办法(2014年修订)》,对2018-2019年度在无偿献血工作中作出突出成绩的地方、单位和个人进行表彰。
       其中,河北省和唐山市等11个市被授予“无偿献血先进省(市)奖”;我市安平等715名同志荣获“无偿献血奉献奖金奖”;安国胜等503名同志荣获“无偿献血奉献奖银奖”;艾桂芹等1567名同志荣获“无偿献血奉献奖铜奖”;唐山市中心血站荣获“无偿献血促进奖”;兰建华等5名同志荣获“无偿献血志愿服务奖”。
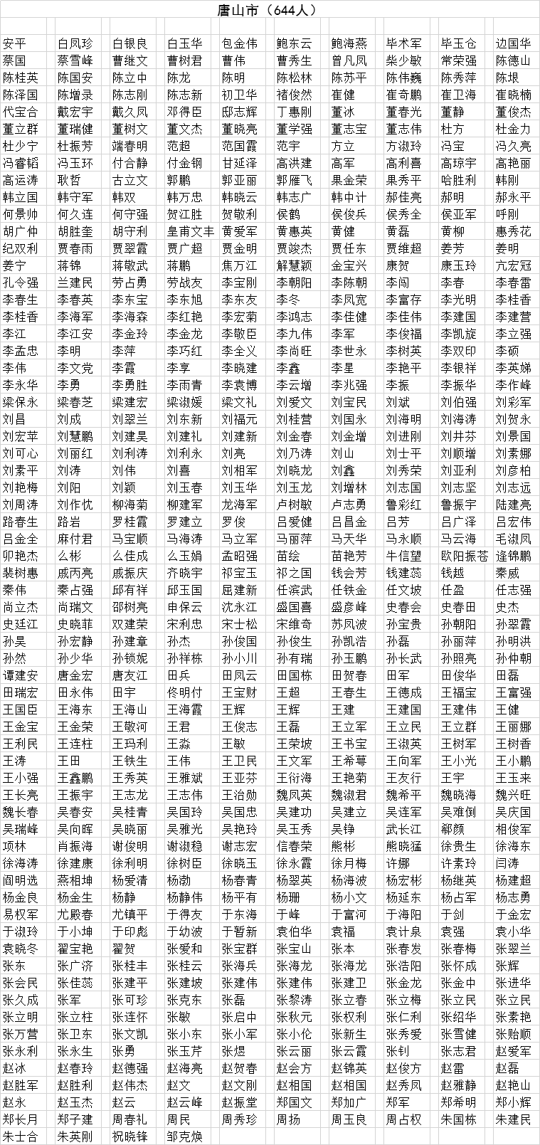
无偿献血奉献奖获奖名单(唐山)金奖:
afba0337f0dbbbb5b956221336fedef0.png
7103ba799ba342e92262f97faa163798.png
银奖:
d0a2f3357c4e24226c0ca005f630a08d.png
ed62d85e868d0d5c437b6e1c20554335.png
铜奖:
b0cdd9df39647a084cfc77a7c80ca814.png
5551f0741f3ce2c4f577be71e8755169.png
无偿献血促进奖获奖名单(单位奖)
唐山市中心血站
邯郸市中心血站
国网河北省电力有限公司衡水市桃城区供电分公司
承德金龙冶金建材集团有限公司
河北建筑工程学院
渤海理工职业学院
河北农业大学渤海校区
河北建材职业技术学院
河北港口集团有限公司
中国农业银行廊坊分行
河北化工医药职业技术学院
河北交通职业技术学院
无偿献血先进市获奖名单
石家庄市
唐山市
衡水市
邢台市
保定市
秦皇岛市
邯郸市
承德市
张家口市
沧州市
廊坊市
无偿献血志愿服务奖获奖名单(唐山)
一星级:兰建华 王心杰
二星级:吕全明  王铁生
三星级:刘爱文
       希望获奖的地方、单位和个人珍惜荣誉,继续发挥模范带头作用,弘扬社会正能量,带动社会各界进一步支持和参与无偿献血。各地要积极号召社会各界以他们为榜样,弘扬救死扶伤、大爱无疆的人道主义精神,捐献热血、分享生命,为促进我省无偿献血工作持续健康发展,推进健康河北建设贡献力量。
来源:河北省卫生健康委员会            
返回列表 使用道具 举报
条评论
您需要登录后才可以回帖 登录 | 立即注册
相关推荐
©2001-2021 唐山信息港 http://www.tsxxg.com冀ICP备16001780号-4
首页联系我们客服微信:14369595Comsenz Inc.
bdall.peaapk.com xtrb.peaapk.com hdwxxg.peaapk.com qhdceo.peaapk.com tsxxg.peaapk.com lyshangdu.peaapk.com hsrb.peaapk.com lanfxx.peaapk.com chengdenews.peaapk.com szyongdian.peaapk.com dtnews.peaapk.com yqnews.peaapk.com changzhinews.peaapk.com jcnews.peaapk.com sxjzxww.peaapk.com sxycrb.peaapk.com lfxww.peaapk.com sxllnews.peaapk.com nmgnews.peaapk.com baotounews.peaapk.com tlsxxg.peaapk.com bynesrmtzx.peaapk.com shenyangx.peaapk.com dlxxgs.peaapk.com northtimes.peaapk.com jilin.peaapk.com ccxxg.peaapk.com 0437.peaapk.com ybrbnews.peaapk.com avapk