长沙女生跳窗身亡事件最新消息!货拉拉道歉:立即整改!
唐山信息港 发表于:2021-2-24 11:49 复制链接 看图 发表新帖
阅读数:6239
       2月21日晚9点,一则“长沙23岁女生车某某在货拉拉车上跳窗身亡”的新闻引发热议。无录音无录像的3次“偏航说”让整件事充满疑点。
27a235df53c8fe066ef028ee19d276cb.jpg
       23日傍晚。据长沙市公安局高新区分局消息,“女子车某某租乘货拉拉网约车跳车身亡事件”涉事司机周某春(男,38岁,长沙市岳麓区人),因涉嫌过失致人死亡罪,被公安机关依法刑事拘留。目前,案件正在进一步侦查中。
f3926f0c5a04ee91b62ab41e1e1d1d45.gif
△车某某2月6日搬家视频
       24日,货拉拉发布关于用户跳车事件的致歉和整改公告,再次回应“女孩跳窗身亡事件”。
c4c817aac47243a4704bed217e8b5ead.jpg
       事件回顾2月6日 晚8点车某某准备搬家,从天一美庭搬到梅溪湖步步高公寓,车程约10公里。2月6日 晚9点17分车某某上了货拉拉司机周某春的车。2月6日 晚9点24分车某某在工作群和同事互动。情绪无异常。2月6日 晚9点30分车某某跳车后昏迷,货拉拉司机周某春分别拨打了120急救电话和110报警电话。当晚车某某被转至重症监护室。
       车某某生前就诊的湖南航天医院急诊科黄姓主任回忆,2月6日晚,车某某送医时已处于昏迷状态,情况很严重。CT显示车某某头部有骨折、颅内出血、脑肿胀等情况,医院请了神经外科医生、ICU医生进行会诊,“根据她的病情救治需要,由神经外科医生对其做了开颅手术。”
ab13110b17c5f020294c5bd88bab354f.png
       2月10日车某某因抢救无效不幸离世。各方回应
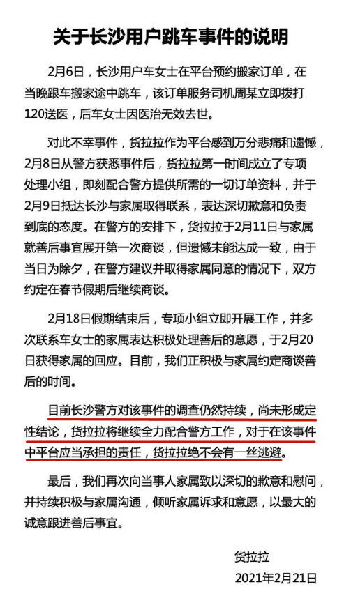
       事件在网上引发热议后,2月21日晚,货拉拉回应:正在积极配合警方调查,对该事件中平台应该承担的责任,货拉拉不会逃避。
176e33431bbed9778dc51a479cf132a7.png
       但家属对货拉拉的这一回应却“不买账”。
       车某某家属认为,货拉拉公司满口谎言,在第一次协商过程中曾说车某某跳窗是自杀行为,与货拉拉公司无关。
       车某某家属称,直到车某某过世后司机及平台一直没来探望过,并指货拉拉公司对司机监管不到位!
7528f4c86b9c001c1f9ff8ba65d3a8ed.jpg
       据车某某生前同事称,她工作能力出色,性格乐观,且明年有结婚打算,正在攒钱买婚房。
       事业生活都相对平稳顺遂的一个女生,为何会选择在搬家途中跳窗?
       此次事件中,存在的诸多疑点,也被网友热议。
953e3572d6ff3c26a538a095ae51112b.png
疑点诸多
1、未知的6分钟发生了什么
       车某某前年大学刚毕业,在长沙某公司从事人力招聘工作。车某某在搬家过程中还在同事群分享趣事,情绪并无异常。涉事货车车内无监控监听,从当晚9点24分车某某最后的信息发出,到9点30分跳窗的这6分钟里到底发生了什么?
44970f3fed8aef792f31787a7ae71cb1.png
△车某某生前在微信群互动
2、行驶过程中司机为何三次偏航?
       2月11日,在警方召开的民事协商会上,车某某家属从警方处获悉,涉事司机周某春曾在笔录中承认,在驾驶过程中曾三次偏离了导航规划的路线。
       此外,司机在两次口供中关于为何偏航3次,说法不一。第一次口供中,周某春称偏航是因为“导航坏了”。第二次口供他称偏航是为了“抄近道”。
bc6db371423cc648287fe6cc369fbd9b.jpg
       但车某某家属实地重走偏航路线发现:时间上,偏航比正常线路慢至少6分钟;路线上,偏航比正常路线切换次数更多(正常路线切换3至4次,偏航切换5条以上道路。)
3、现场为何没有刹车痕迹?
       车某某家属在重走偏航路线时,从警方处获悉,事发现场并没有发现明显的紧急刹车痕迹。车某某家属质疑,车某某在跳窗时,司机为何没有做紧急刹车处置?
d7a201fa53de331a84a906ab195e5c4c.png
律师解读司机和货拉拉公司是否担责?
2049cca3c67af17320bfb27d8baa8619.png
       北京春林律师事务所庞九林律师称,周某春涉嫌过失致人死亡罪,至少说明了车某某不是自杀,司机涉嫌撒谎。既然不是自杀,货拉拉公司和司机就应该承担赔偿责任,当然,司机还要承担刑事责任。
来源:央视新闻客户端
返回列表 使用道具 举报
条评论
您需要登录后才可以回帖 登录 | 立即注册
相关推荐
©2001-2021 唐山信息港 http://www.tsxxg.com冀ICP备16001780号-4
首页联系我们客服微信:14369595Comsenz Inc.
bdall.peaapk.com xtrb.peaapk.com hdwxxg.peaapk.com qhdceo.peaapk.com tsxxg.peaapk.com lyshangdu.peaapk.com hsrb.peaapk.com lanfxx.peaapk.com chengdenews.peaapk.com szyongdian.peaapk.com dtnews.peaapk.com yqnews.peaapk.com changzhinews.peaapk.com jcnews.peaapk.com sxjzxww.peaapk.com sxycrb.peaapk.com lfxww.peaapk.com sxllnews.peaapk.com nmgnews.peaapk.com baotounews.peaapk.com tlsxxg.peaapk.com bynesrmtzx.peaapk.com shenyangx.peaapk.com dlxxgs.peaapk.com northtimes.peaapk.com jilin.peaapk.com ccxxg.peaapk.com 0437.peaapk.com ybrbnews.peaapk.com avapk