2月23日唐山启动重污染天气Ⅱ级应急响应!全域全时段禁燃烟花爆竹!
唐山信息港 发表于:2021-2-22 16:23 复制链接 看图 发表新帖
阅读数:4552
20200423171304.jpg
关于启动重污染天气Ⅱ级应急响应的通知
各县(市、区)人民政府,各开发区(管理区)管委会,市政府有关部门,市直有关单位:
根据部、省气象部门预测,自2月23日起,我市受弱气压场控制,风力小、湿度升高,扩散条件差,将出现中至重度污染过程,达到橙色预警水平。为有效应对此轮污染过程,最大限度降低污染程度,市重污染天气应对指挥部决定,自2021年2月23日0时全市启动重污染天气Ⅱ级应急响应,解除时间另行通知。现将有关事项通知如下:
一、公众防护措施
1.全市各县(市、区)、开发区(管理区),全域全时段禁止燃放烟花爆竹。
2.儿童、老年人和呼吸道、心脑血管病及其他慢性疾病患者尽量留在室内,避免户外活动,尽量减少开窗通风时间。
3.一般人群减少或避免户外活动;室外工作、执勤、作业、活动等人员可以采取佩戴口罩、缩短户外工作时间等必要的防护措施。
4.医疗卫生机构加强对呼吸类疾病患者的就医指导和诊疗保障。
5.停止举办大型群众性户外活动。
二、倡议性污染减排措施
1.倡导公众绿色出行,尽量乘坐公共交通工具或电动汽车等方式出行;驻车及时熄火,减少车辆原地怠速运行时间。
2.倡导公众绿色消费,公众尽量减少含挥发性有机物的涂料、油漆、溶剂等原材料及产品的使用。
3.倡导排污单位加强管理,主动减排,可在排放达标的基础上提高污染治理设施效率,调整有大气污染物排放生产工艺的生产时间。
4.倡导企事业单位根据重污染天气实际、应急响应措施,采取调休、错峰上下班、远程办公等弹性工作制。
三、强制性减排措施
(一)工业源减排措施。
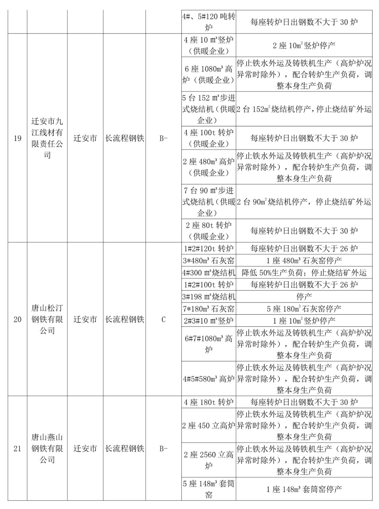
1.钢铁企业。
表1 钢铁企业橙色预警减排措施
f61411490f6eb2be4a174b0d0f151658.jpg
066fec8fe0c4921c25aefb1a84521895.jpg
d6b1c56a3b8eb3e6beeccae1f0c8c77f.jpg
9f331e4c98ee92e6a48967cd77d7dc15.jpg
0e70e46d1219eb88b32b9cf0b97d4e20.jpg
970f637d82fc99d4e9ab6bdc3b544a2a.jpg
b852ed8997c434db0e5ba24821b9e399.jpg
714768dfbb7582378eac3a5689db7946.jpg
82aed3e1fee46e5421d0432ab8357ced.jpg
fb5b3806be0249b10928c716ba4553a9.jpg
2.焦化企业。A级企业采取自主减排;B级企业延长出焦时间至30小时;C级企业延长出焦时间至36小时;D级企业延长出焦时间至46小时。
3.水泥企业。A级企业采取自主减排;B、C级企业限产40%,以“环评批复产能、排污许可载明产能、前一年正常生产实际产量”三者日均值的最小值为基准核算;D级企业停产;协同处置城市生活垃圾、污泥或危险废物的企业按照最低负荷进行生产。非引领性水泥粉磨站、矿渣粉企业停产。
4.高炉铸造企业。A级企业采取自主减排;B级企业烧结、球团限产50%以上,停止使用国四及以下重型载货车辆(含燃气)进行运输;C、D级企业烧结、球团停产,停止公路运输。
5.独立轧钢企业。热轧、冷轧企业停产,停止公路运输。
6.石灰窑、铸造、砖瓦窑、陶瓷企业。A级、引领性企业采取自主减排;其余企业停产,停止公路运输。
7.其他行业严格按照《重污染天气应急减排清单》中“橙色预警减排”措施执行。
(二)移动源减排措施。
1.钢铁、焦化、水泥等重点企业日进车辆减少50%,京唐港和曹妃甸港(包括民企码头)日集输港车辆减少50%,有供暖任务的企业最大限度减少日进出车辆。
2.非道路移动机械(含装载机、平地机、挖掘机、压路机、铺路机、叉车等)停止使用;允许作业的非道路移动机械应达到国三排放标准并粘贴绿色环保标识,或使用电动非道路移动机械。
3.全市停止渣土运输、水泥罐车和建筑物料运输;停止办理渣土车、水泥罐车和物料车通行证。
4.市中心城区环城路以内以及各县(市)区城区,禁止大型货车、三轮汽车、低速载货汽车、拖拉机通行。
5.矿山、洗煤厂、港口、物流(除民生保障类)等涉及大宗原料和产品运输(日常车辆进出量超过10辆)的单位禁止使用国四及以下重型载货汽车(含燃气)进行运输(特种车辆、危险化学品车辆等除外)。
(三)面源减排措施。
1.严禁露天焚烧秸秆垃圾和冥纸冥币;完成“双代”的区域严禁销售、使用各类民用燃煤。
2.矿山、沙石料厂、石材厂、石板厂停止生产、运输。
3.施工工地停止土石方作业、建筑拆除、喷涂粉刷、护坡喷浆、混凝土搅拌等;未安装密闭装置易产生遗撒的煤炭、渣土、砂石料等运输车辆停止上路。
4.露天堆放的散装物料全部严密苫盖;对裸露地块(非道路区域)、停工工地、矿山增加洒水频次。
5.在常规作业基础上,当空气湿度小于80%且气温高于3℃时,要增加吸尘、清扫、洒水、喷雾等防治扬尘作业2次;当空气湿度大于80%或气温低于3℃时,停止洒水、喷雾、湿扫作业,增加吸扫频次。
四、工作要求
1.各县(市、区)政府、开发区(管理区)管委会要严格按照《唐山市重污染天气应急减排清单》及本通知要求执行,充分应用企业在线、视频监控、门禁系统和无人机等手段加强督导检查,确保各项管控要求落实到位。
2.对保障新冠肺炎疫情防控物资的生产企业要开辟绿色通道,全力保障生产和运输;绩效评价为A级或引领性企业,以及纳入省级重点项目的企业不限产,鼓励企业自主减排,坚决防止“一刀切”。
3.市直有关部门要组成督查组对全市应急响应措施落实情况开展全面督查,对发现问题立即督办整改。各级各部门对不按要求落实应急响应措施的行为要按照《唐山市大气污染防治若干规定》依法查处,严格按照“拘留、查封扣押、行政罚款、公开曝光、暂扣排污证、减分降级”六项综合惩罚性措施落实到位。
4.各新闻媒体要通过电台广播、电视新闻、电视滚动字幕和互联网等方式,向社会发布预警信息,积极宣传公众防护措施和倡议性污染减排措施,倡导全社会共同做好重污染天气应对工作。
5.市大气办2月18日印发的《关于进一步加严源头减排的紧急通知》和2月19日印发的《关于进一步加严源头减排的补充通知》自本响应启动之时同步废止。
各县(市、区)、开发区(管理区)、市直有关部门要于每日8时前,将本地本单位前一日应急响应措施落实情况和督导检查情况报市环保指挥中心。
唐山市人民政府
2021年2月22日
返回列表 使用道具 举报
条评论
您需要登录后才可以回帖 登录 | 立即注册
相关推荐
©2001-2021 唐山信息港 http://www.tsxxg.com冀ICP备16001780号-4
首页联系我们客服微信:14369595Comsenz Inc.
bdall.peaapk.com xtrb.peaapk.com hdwxxg.peaapk.com qhdceo.peaapk.com tsxxg.peaapk.com lyshangdu.peaapk.com hsrb.peaapk.com lanfxx.peaapk.com chengdenews.peaapk.com szyongdian.peaapk.com dtnews.peaapk.com yqnews.peaapk.com changzhinews.peaapk.com jcnews.peaapk.com sxjzxww.peaapk.com sxycrb.peaapk.com lfxww.peaapk.com sxllnews.peaapk.com nmgnews.peaapk.com baotounews.peaapk.com tlsxxg.peaapk.com bynesrmtzx.peaapk.com shenyangx.peaapk.com dlxxgs.peaapk.com northtimes.peaapk.com jilin.peaapk.com ccxxg.peaapk.com 0437.peaapk.com ybrbnews.peaapk.com avapk