唐山发布进一步加严源头减排的通知!涉及9地17家钢厂......
唐山信息港 发表于:2021-2-17 14:03 复制链接 看图 发表新帖
阅读数:4756
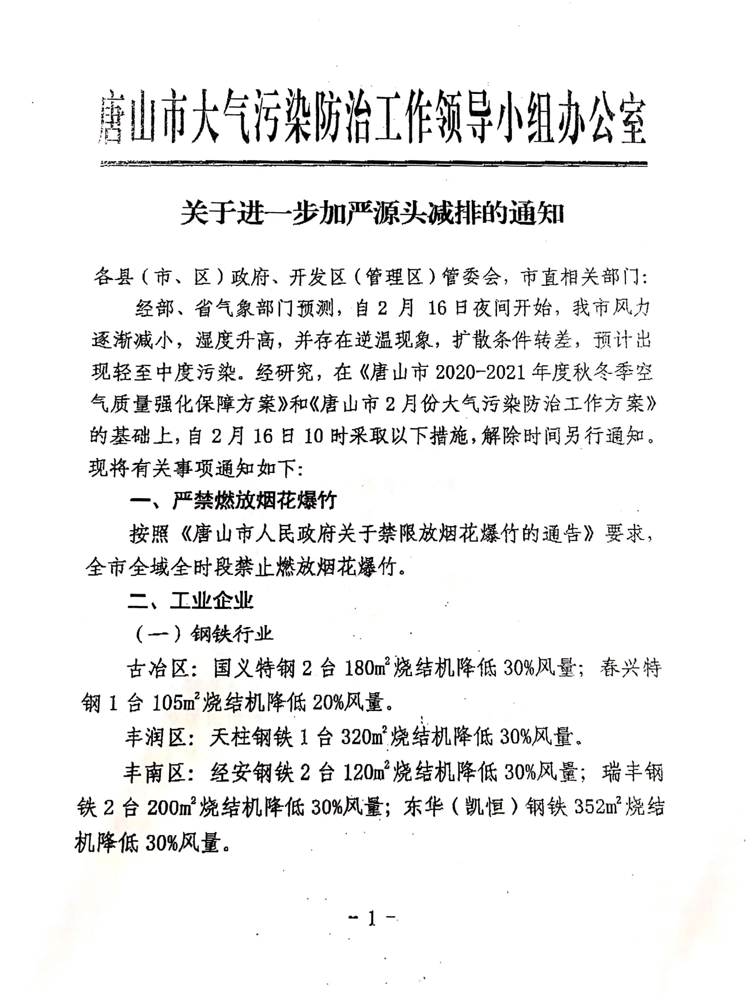
唐山市大气污染防治工作领导小组办公室
关于进一步加严源头减排的通知
各县(市、区)政府、开发区(管理区)管委会,市直相关部门:
       经部、省气象部门预测,自2月16日夜间开始,我市风力逐渐减小,湿度升高,并存在逆温现象,扩散条件转差,预计出现轻至中度污染。经研究,在《唐山市2020-2021年度秋冬季空气质量强化保障方案》和《唐山市2月份大气污染防治工作方案》的基础上,自2月16日10时采取以下措施,解除时间另行通知。现将有关事项通知如下:
一、严禁燃放烟花爆竹
       按照《唐山市人民政府关于禁限放烟花爆竹的通告》要求,全市全域全时段禁止燃放烟花爆竹。
二、工业企业
(一)钢铁行业
古冶区:国义特钢2台180㎡烧结机降低30%风量;春兴特钢1台105㎡烧结机降低20%风量。
丰润区:天柱钢铁1台320㎡烧结机降低30%风量。
丰南区:经安钢铁2台120㎡烧结机降低30%风量;瑞丰钢铁2台200㎡烧结机降低30%风量;东华(凯恒)钢铁台352㎡烧结降低30%风量。
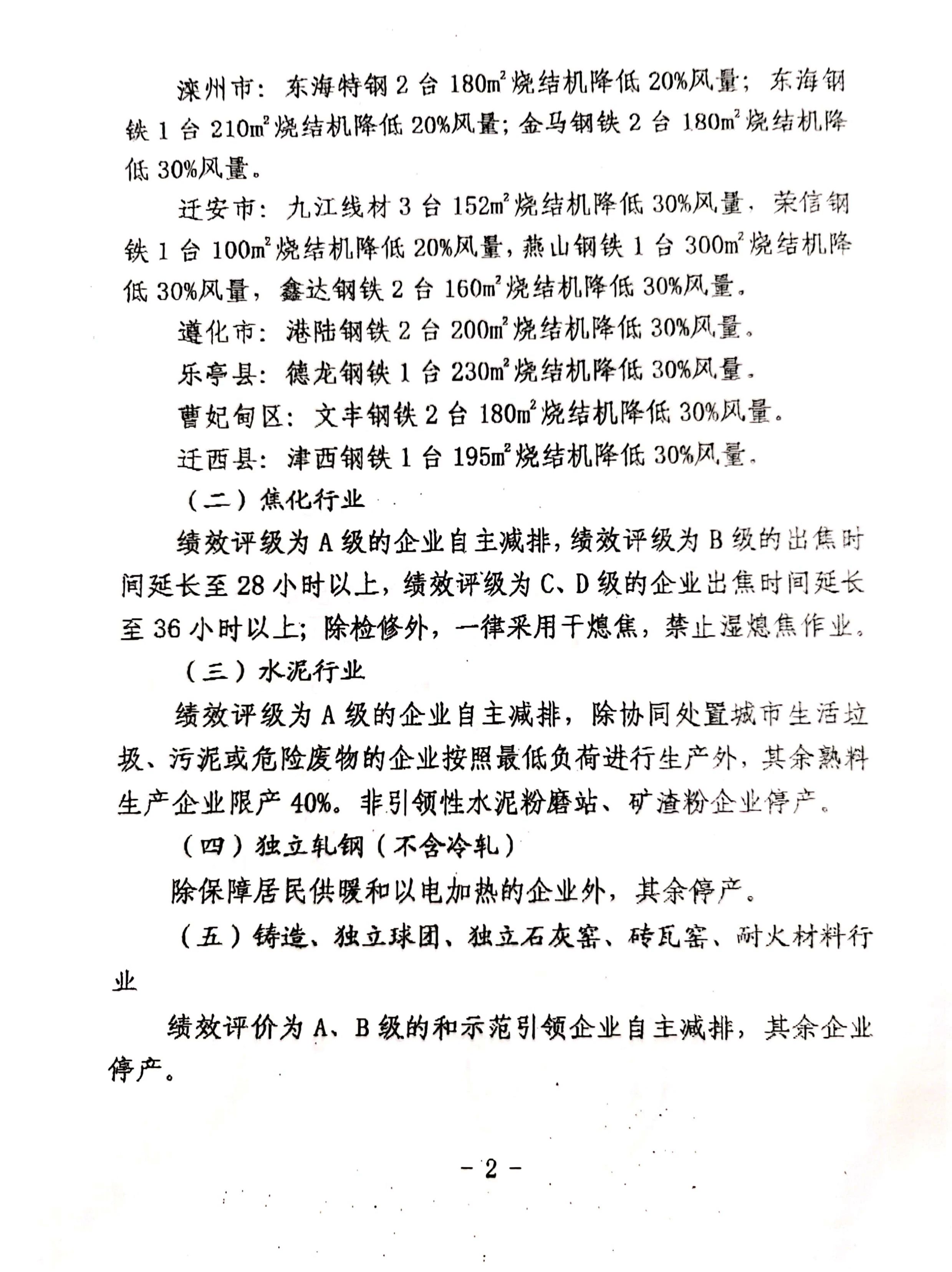
滦州市:东海特钢2台180㎡烧结机降低20%风量;东海钢铁1台210㎡烧结机降低20%风量;金马钢铁2台180㎡烧结机降低30%风量。
迁安市:九江线材3台152㎡烧结机降低30%风量,荣信钢铁1台100㎡烧结机降低20%风量,燕山钢铁1台300㎡烧结机降低30%风量,鑫达钢铁2台160㎡结机降低30%风量。
遵化市:港陆钢铁2台200㎡烧结机降低30%风量。
乐亭县:德龙铁1台230㎡烧结机降低30%风量。
曹妃甸区:文丰钢铁2台180㎡烧结机降低30%风量。
迁西县:津西钢铁1台195㎡结机降低30%风量。
(二)焦化行业
       绩效评级为A级的企业自主减排,绩效评级为B级的出焦时间延长至28小时以上,绩效评级为C、D级的企业出焦时间延长至36小时以上;除检修外,一律采用干熄焦,禁止湿熄焦作业。
(三)水泥行业
       绩效评级为A级的企业自主减排,除协同处置城市生活垃圾、污泥或危险废物的企业按照最低负荷进行生产外,其余熟料生产企业限产40%,非引领性水泥粉磨站、矿渣粉企业停产。
(四)独立轧钢(不含冷轧)
       除保障居民供暖和以电加热的企业外,其余停产。
(五)铸造、独立球团、独立石灰窑、砖瓦窑、耐火材料行业
       绩效评价为A、B级的和示范引领企业自主减排,其余企业停产。
       对保障新冠肺炎疫情防控物资的生产企业要开辟绿色通道,在确保污染防治设施有效运行、严格落实污染防治措施的情况下,应充分保障正常生产,鼓励企业自主减排,坚决防止“一刀切”。
三、面源
1.矿山、沙石料厂、石材厂、石板厂停产停运。
2.除重点工程和民生工程外,其余施工工地停工;露天堆放的散装物料全部严密苫盖;冷冻期对裸露地块(非道路区域)停工工地、矿山进行洒水封冻,非冷冻期增加洒水频次。
3.全市全域全时段严禁露天焚烧;完成“双代”的区域严禁销售、使用各类燃煤。
四、移动源
       京唐港和曹妃甸港(包括民企码头)日出车辆减少50%;钢铁、焦化、水泥、电力等重点企业日进车辆减少50%,有供暖任务的企业最大限度减少日进出车辆。
       各县(市、区)政府、各开发区(管理区)管委会主要负责同志要亲自部署,严密组织开展夜查,确保加严措施落实到位,并将检查情况以图片和文字的形式实时在“唐山环保综合指挥中心工作群”反馈。
唐山市大气污染防治工作领导小组办公室
2021年2月16日
ed10ee272932951ca4f00589bb1731f5.jpg
3d73ae332bf9d7fb8625e0d6a73887aa.jpg
503cf2d5cbcdfc3bc2f51757ac1c884f.jpg
来源:唐山市大气污染防治工作领导小组办公室
返回列表 使用道具 举报
条评论
您需要登录后才可以回帖 登录 | 立即注册
相关推荐
©2001-2021 唐山信息港 http://www.tsxxg.com冀ICP备16001780号-4
首页联系我们客服微信:14369595Comsenz Inc.
bdall.peaapk.com xtrb.peaapk.com hdwxxg.peaapk.com qhdceo.peaapk.com tsxxg.peaapk.com lyshangdu.peaapk.com hsrb.peaapk.com lanfxx.peaapk.com chengdenews.peaapk.com szyongdian.peaapk.com dtnews.peaapk.com yqnews.peaapk.com changzhinews.peaapk.com jcnews.peaapk.com sxjzxww.peaapk.com sxycrb.peaapk.com lfxww.peaapk.com sxllnews.peaapk.com nmgnews.peaapk.com baotounews.peaapk.com tlsxxg.peaapk.com bynesrmtzx.peaapk.com shenyangx.peaapk.com dlxxgs.peaapk.com northtimes.peaapk.com jilin.peaapk.com ccxxg.peaapk.com 0437.peaapk.com ybrbnews.peaapk.com avapk