补偿标准公布!唐山古冶区发布征地公告!
唐山信息港 发表于:2021-2-5 20:06 复制链接 看图 发表新帖
阅读数:6147
古冶区人民政府网站发布征地补偿安置公告详情如下▼
8631e38cf0f8adaa41aa334d3801d9bb.png
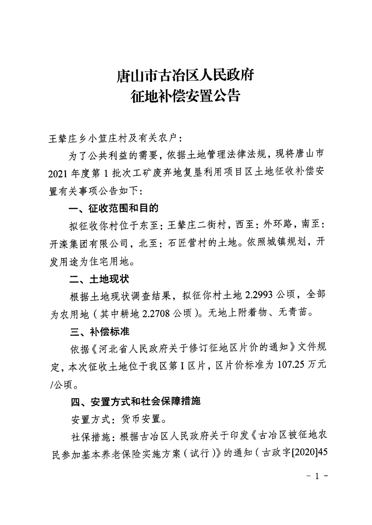
1.王辇庄乡小笪庄村
征收范围:位于东至:王辇庄二街村,西至:外环路,南至开滦集团有限公司,北至:石匠营村的土地
征收面积:2.2993公顷
征收用途:住宅用地
补偿标准:107.25万元/公顷
cddca087b44f4908d2541274507f4da0.png
1c4ce9c0f95f0379796b7f0824963b55.png
2.王辇庄乡石匠营村
征收范围:位于东至:王辇庄二街村,西至:外环路,南至小笪庄村,北至:石匠营村的土地
征收面积:4.4755公顷
征收用途:住宅用地
补偿标准:107.25万元/公顷
861536a731a103453d0949bd084a4598.png
cded92e3dec13809e643bcb904b54a39.png
返回列表 使用道具 举报
条评论
您需要登录后才可以回帖 登录 | 立即注册
相关推荐
©2001-2021 唐山信息港 http://www.tsxxg.com冀ICP备16001780号-4
首页联系我们客服微信:14369595Comsenz Inc.
bdall.peaapk.com xtrb.peaapk.com hdwxxg.peaapk.com qhdceo.peaapk.com tsxxg.peaapk.com lyshangdu.peaapk.com hsrb.peaapk.com lanfxx.peaapk.com chengdenews.peaapk.com szyongdian.peaapk.com dtnews.peaapk.com yqnews.peaapk.com changzhinews.peaapk.com jcnews.peaapk.com sxjzxww.peaapk.com sxycrb.peaapk.com lfxww.peaapk.com sxllnews.peaapk.com nmgnews.peaapk.com baotounews.peaapk.com tlsxxg.peaapk.com bynesrmtzx.peaapk.com shenyangx.peaapk.com dlxxgs.peaapk.com northtimes.peaapk.com jilin.peaapk.com ccxxg.peaapk.com 0437.peaapk.com ybrbnews.peaapk.com avapk