新修订《行政处罚法》将于7月15日起施行,附亮点+新旧对照表
唐山信息港 发表于:2021-1-29 11:50 复制链接 看图 发表新帖
阅读数:7319
7b03ab117c4ceb0fdd977be147d1be8b.jpg
       2021年1月22日,中华人民共和国第十三届全国人民代表大会常务委员会第二十五次会议以159票赞成1票弃权通过了行政处罚法修订草案。修订后的行政处罚法将于2021年7月15日起施行。
1.修订背景
       现行的行政处罚法是1996年制定的,此后进行了两次小的修改。党的十八大以来,以习近平同志为核心的党中央推进全面依法治国、全面深化改革,行政执法领域取得了一系列丰硕的改革成果,本届全国人大常委会高度重视行政处罚法修改工作,将行政处罚法修改列入了十三届全国人大常委会立法规划。法制工作委员会2018年启动了相关工作,2019年10月形成了征求意见稿。2020年6月行政处罚法提请常委会一审,2020年10月二次审议,2021年1月三审并通过。
       修订行政处罚法一个最重要的背景,就是要把党的十八大以来全面依法治国、深化行政执法领域改革的重要成果落实在法律中。
2.修订亮点
       这次修订有很多亮点,最大的亮点就是贯彻党中央重大改革决策部署,推动行政处罚制度进步。
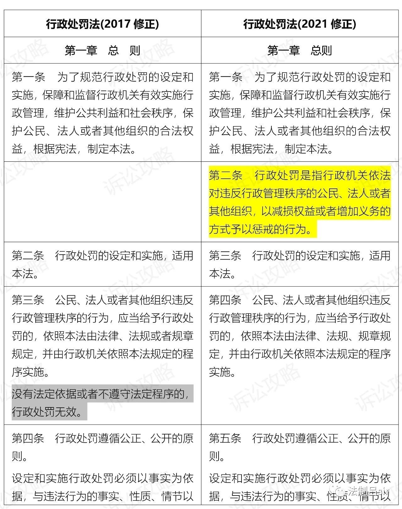
亮点1.增加行政处罚定义
       行政处罚是指行政机关依法对违反行政管理秩序的公民、法人或者其他组织,以减损权益或者增加义务的方式予以惩戒的行为。
亮点2.强化处罚与教育相结合原则
       主要规定了以下举措:
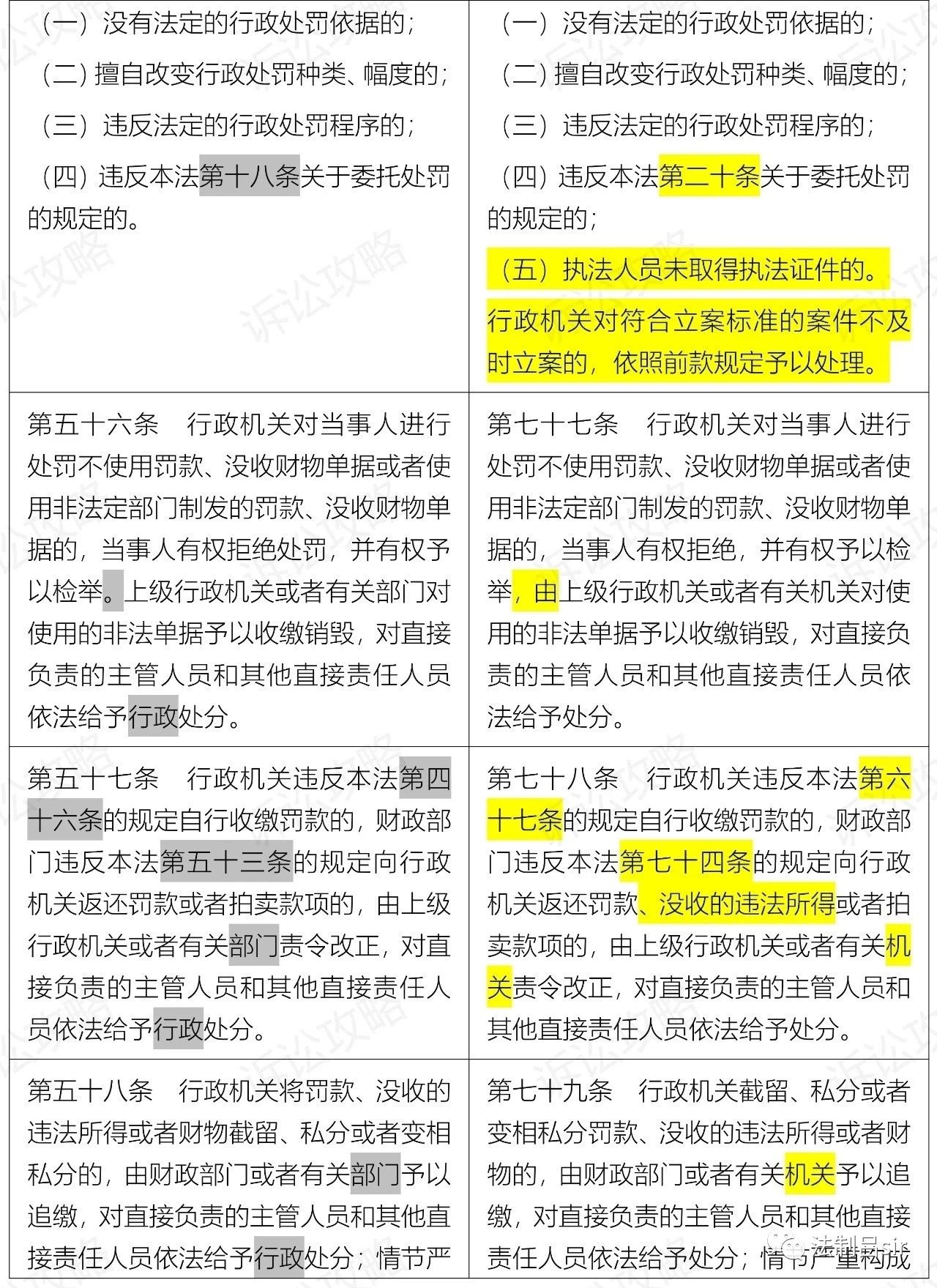
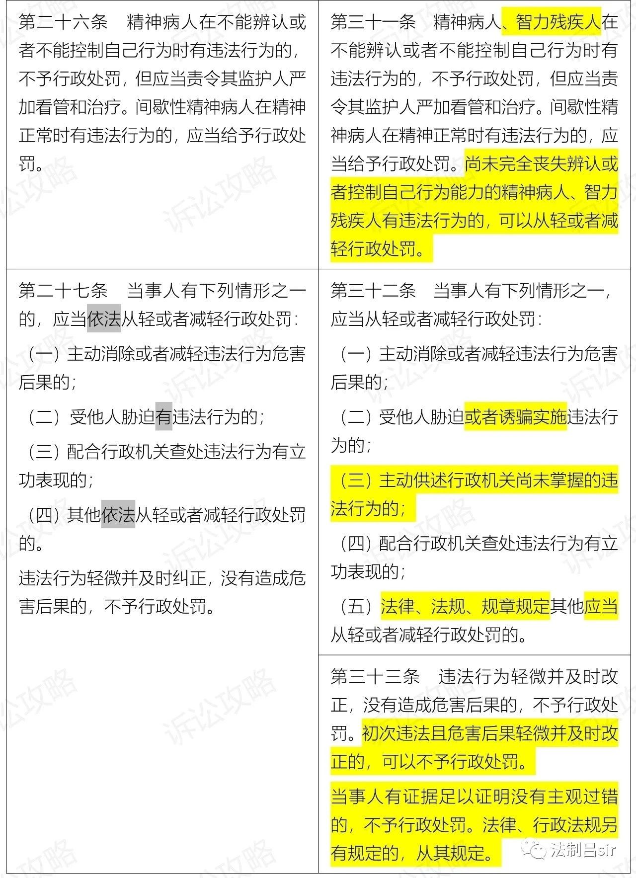
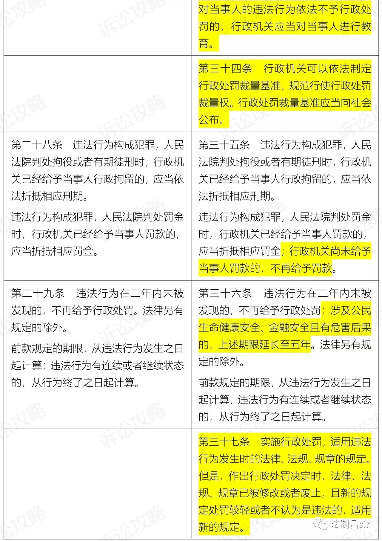
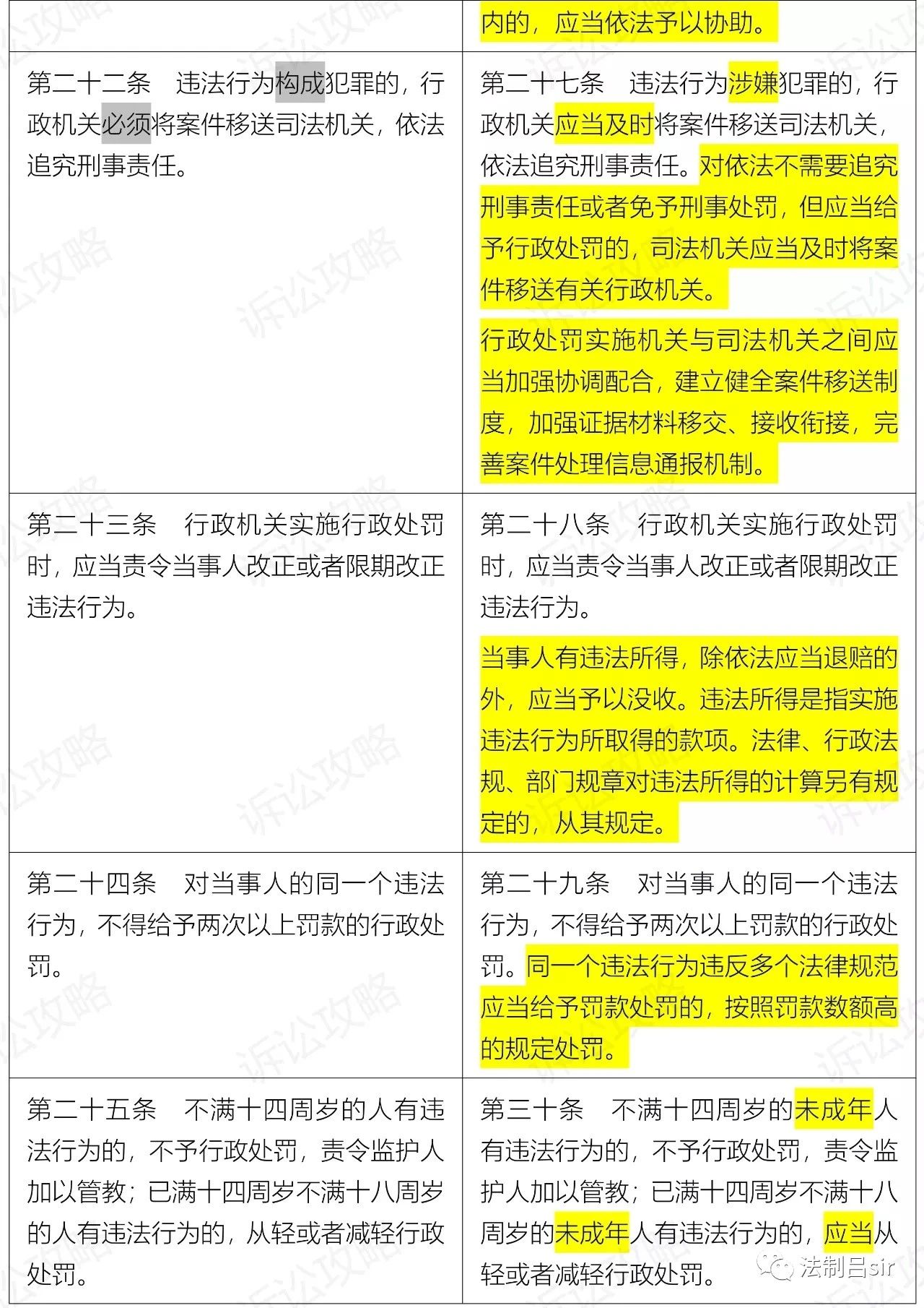
       一是增加首违可以不罚,明确初次违法且危害后果轻微并及时改正的,可以不予行政处罚。
       二是明确没有主观过错不罚,规定当事人有证据足以证明没有主观过错的,不予行政处罚。
       三是增加从旧兼从轻适用规则,实施行政处罚,适用违法行为发生时法律、法规、规章的规定。
       但是,作出行政处罚决定时,法律、法规、规章已被修改或者废止,且新的规定处罚较轻或者不认为是违法的,适用新的规定。
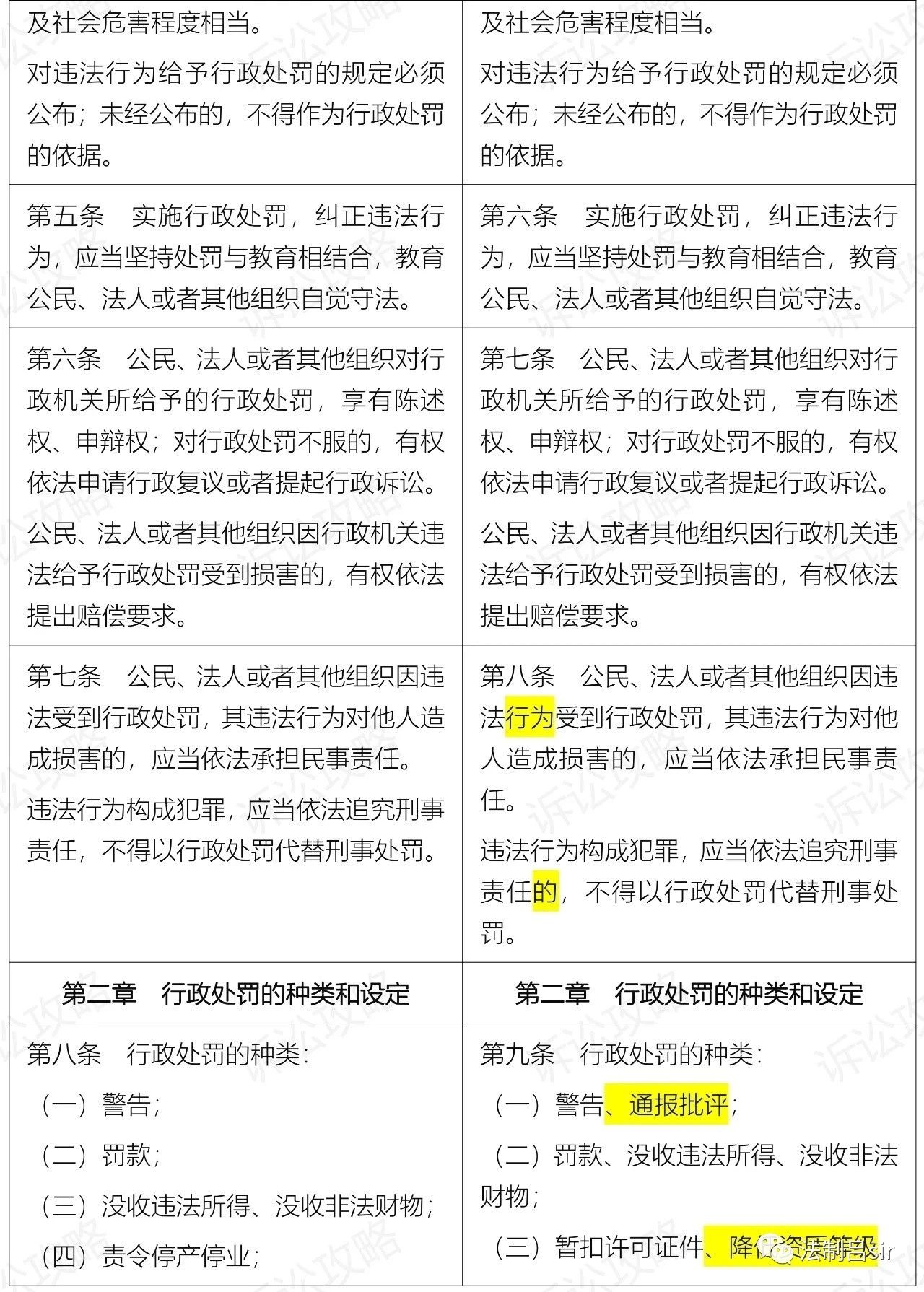
亮点3.增加行政处罚种类
       引入行为罚、资格罚等方面的行政处罚种类。增加规定通报批评、降低资质等级、限制开展生产经营活动、责令关闭、限制从业等行政处罚种类。
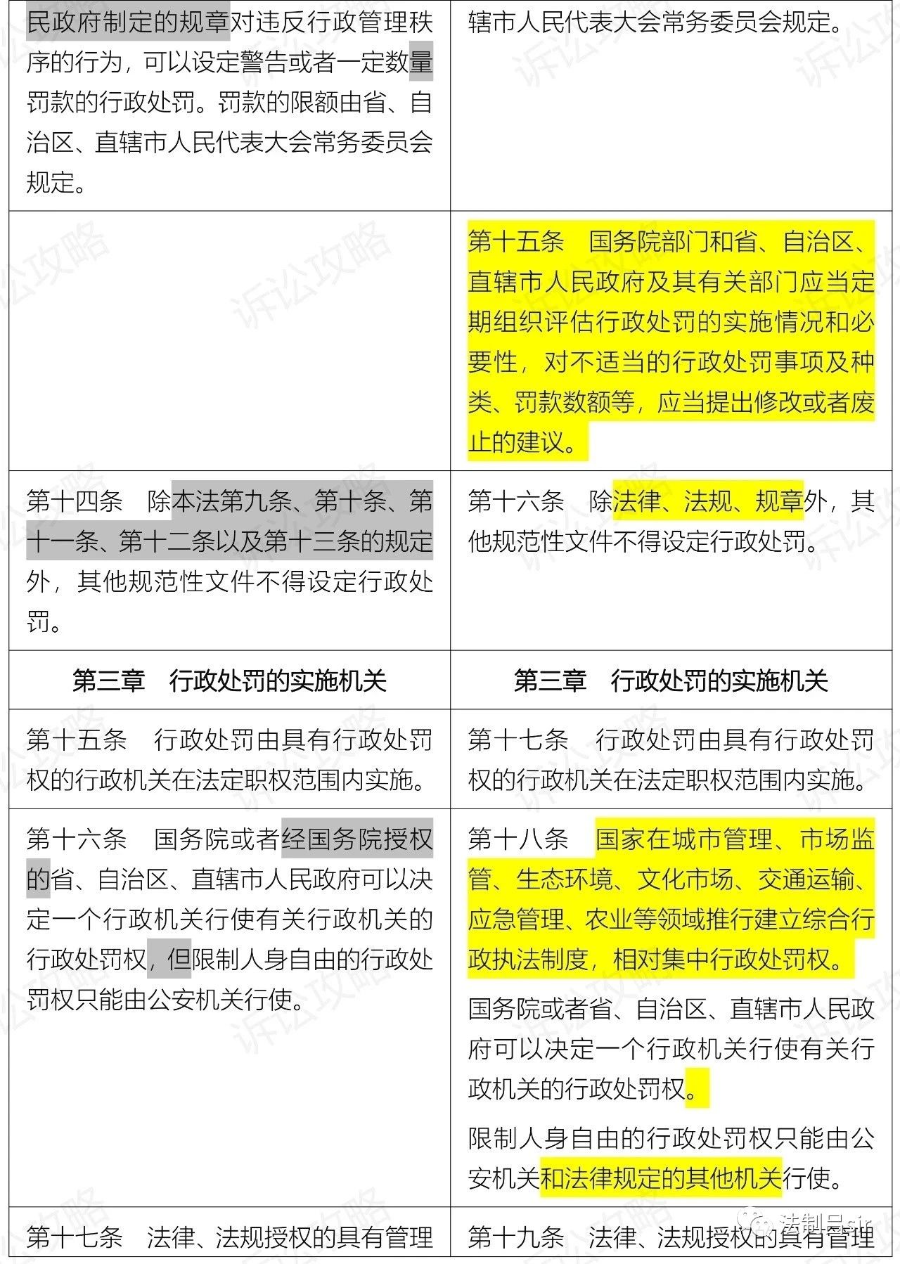
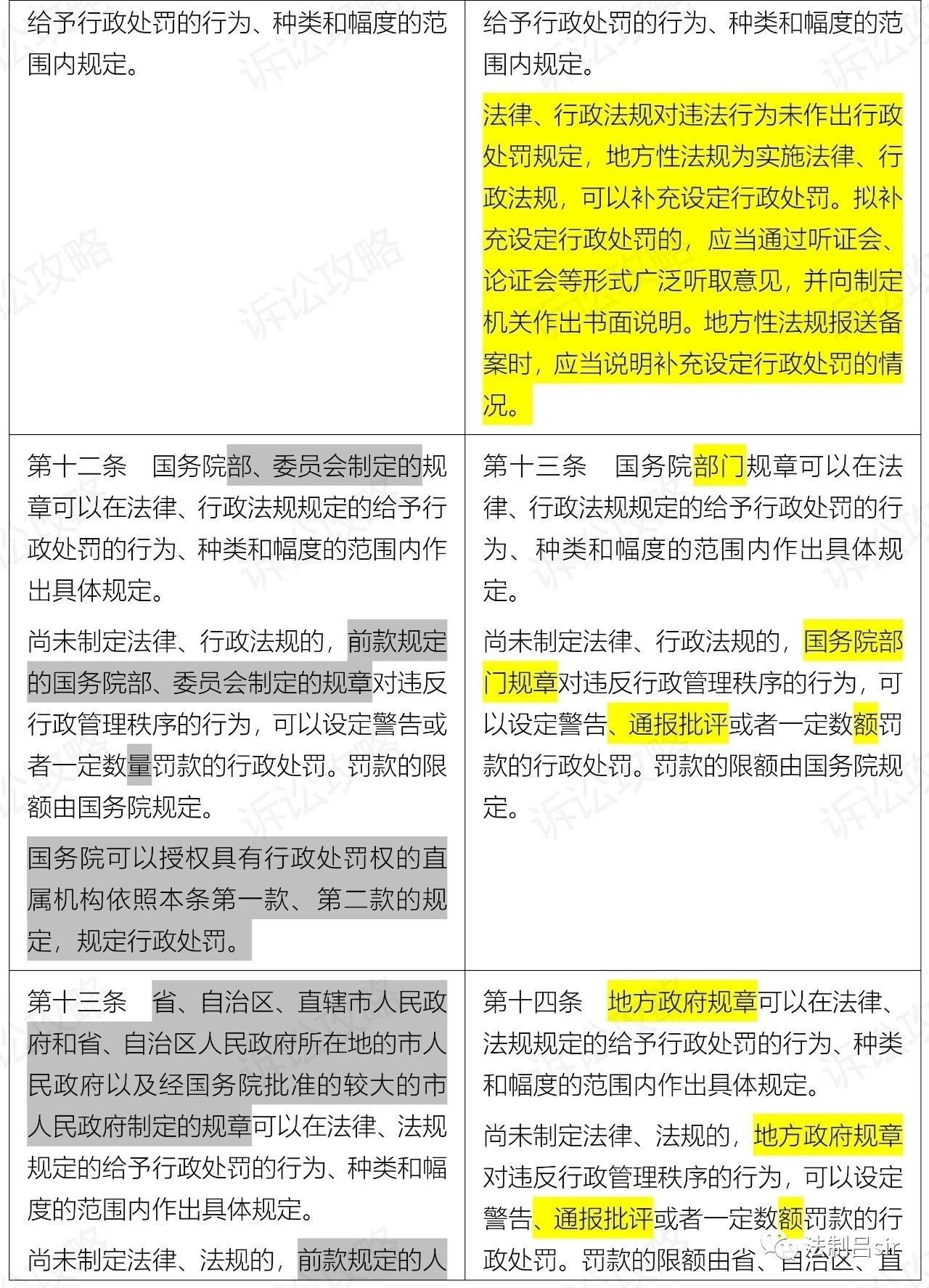
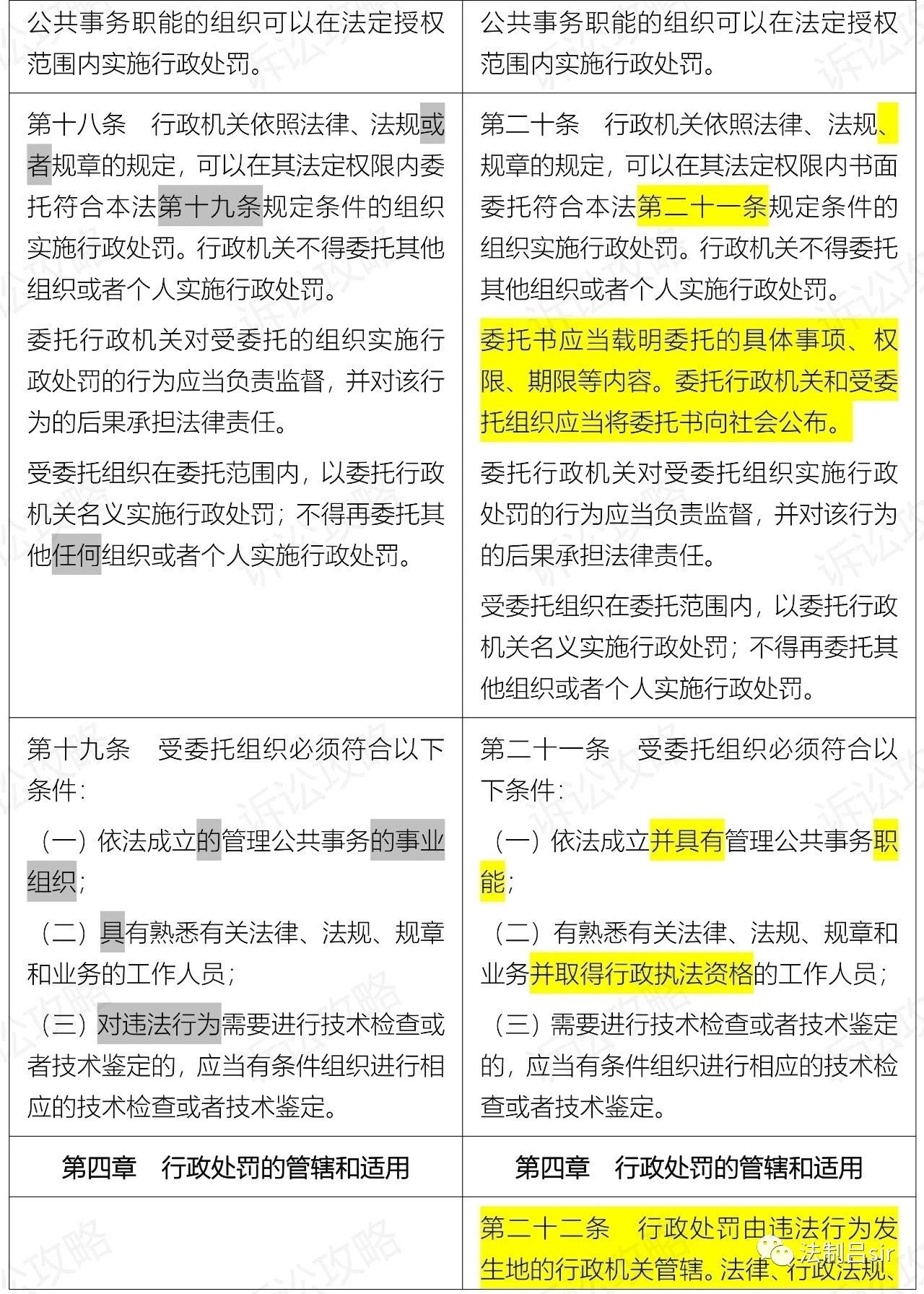
亮点4.适当扩大行政处罚设定权限
       法律对违法行为未作出行政处罚规定,行政法规为实施法律,可以补充设定行政处罚;法律、行政法规对违法行为未作出行政处罚规定,地方性法规为实施法律、行政法规,可以补充设定行政处罚;明确除法律、法规、规章外,其他规范性文件不得设定行政处罚。
亮点5.增加了综合行政执法制度的规定
       在城市管理、市场监管、生态环境、文化市场、交通运输、应急管理、农业等领域推行建立综合行政执法制度,相对集中行政处罚权。
亮点6.增加了行政处罚权下放到乡镇街道的规定,推动执法重心下移
       省、自治区、直辖市根据当地实际情况,可以决定将基层管理迫切需要的县级人民政府部门的行政处罚权交由能够有效承接的乡镇人民政府、街道办事处行使,并定期组织评估。决定应当公布。
亮点7.完善行刑衔接制度
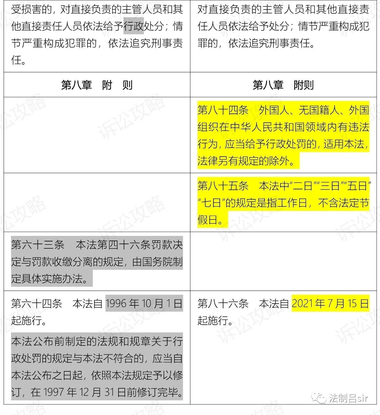
       违法行为涉嫌犯罪的,行政机关应当及时将案件移送司法机关,依法追究刑事责任。对依法不需要追究刑事责任或者免予刑事处罚,但应当给予行政处罚的,司法机关应当及时将案件移送有关行政机关。行政处罚实施机关与司法机关之间应当加强协调配合,建立健全案件移送制度,加强证据材料移交、接收衔接,完善案件处理信息通报机制。
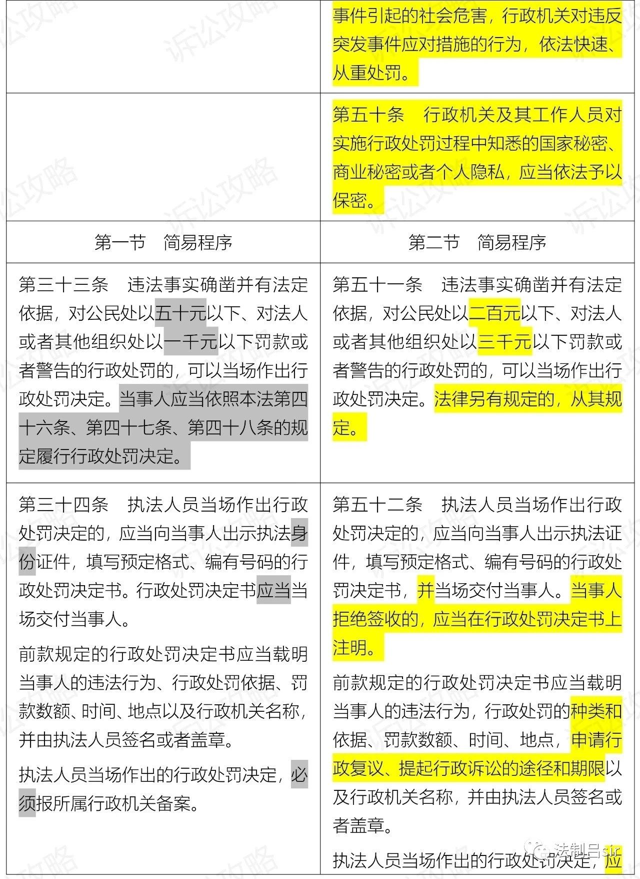
亮点8.延长重点领域行政处罚追责期限
       违法行为涉及公民生命健康安全、金融安全且有危害后果的,追责期限延长至五年。
亮点9.将行政执法三项制度纳入到行政处罚法中
       将行政执法的的公示制度、行政执法全过程的记录制度以及重大执法决定的法制审核制度纳入到行政处罚法。要求行政处罚的实施机关、立案依据、实施程序和救济渠道等信息应当公示。
       行政机关应当依法以文字、音像等形式,对行政处罚的启动、调查取证、审核、决定、送达、执行等进行全过程记录,归档保存。
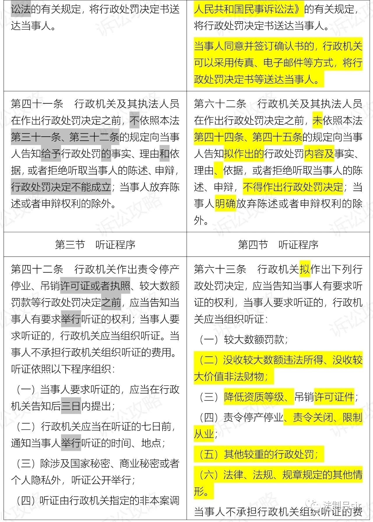
       对于存在涉及重大公共利益的,直接关系当事人或者第三人重大权益,经过听证程序的,案件情况疑难复杂、涉及多个法律关系的或法律、法规规定应当进行法制审核的,在行政机关负责人作出行政处罚的决定之前,应当由从事行政处罚决定法制审核的人员进行法制审核;未经法制审核或者审核未通过的,不得作出决定。
亮点10.完善程序规定,推进严格规范公正文明执法,保障执法既有力度又有温度,保障当事人合法权益
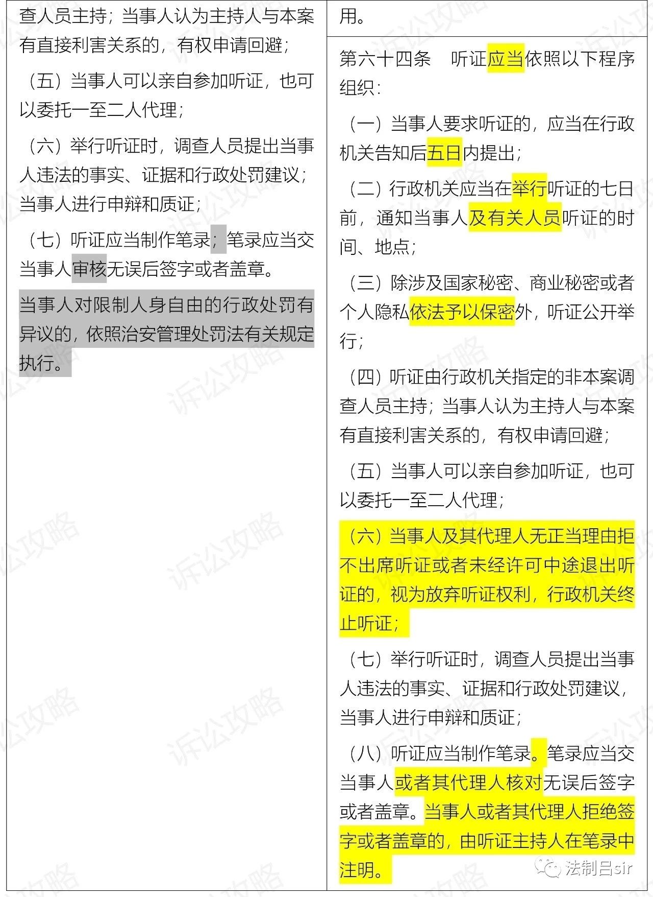
       修订后的行政处罚法对立案程序、听证程序、回避程序等内容均作出了修改。
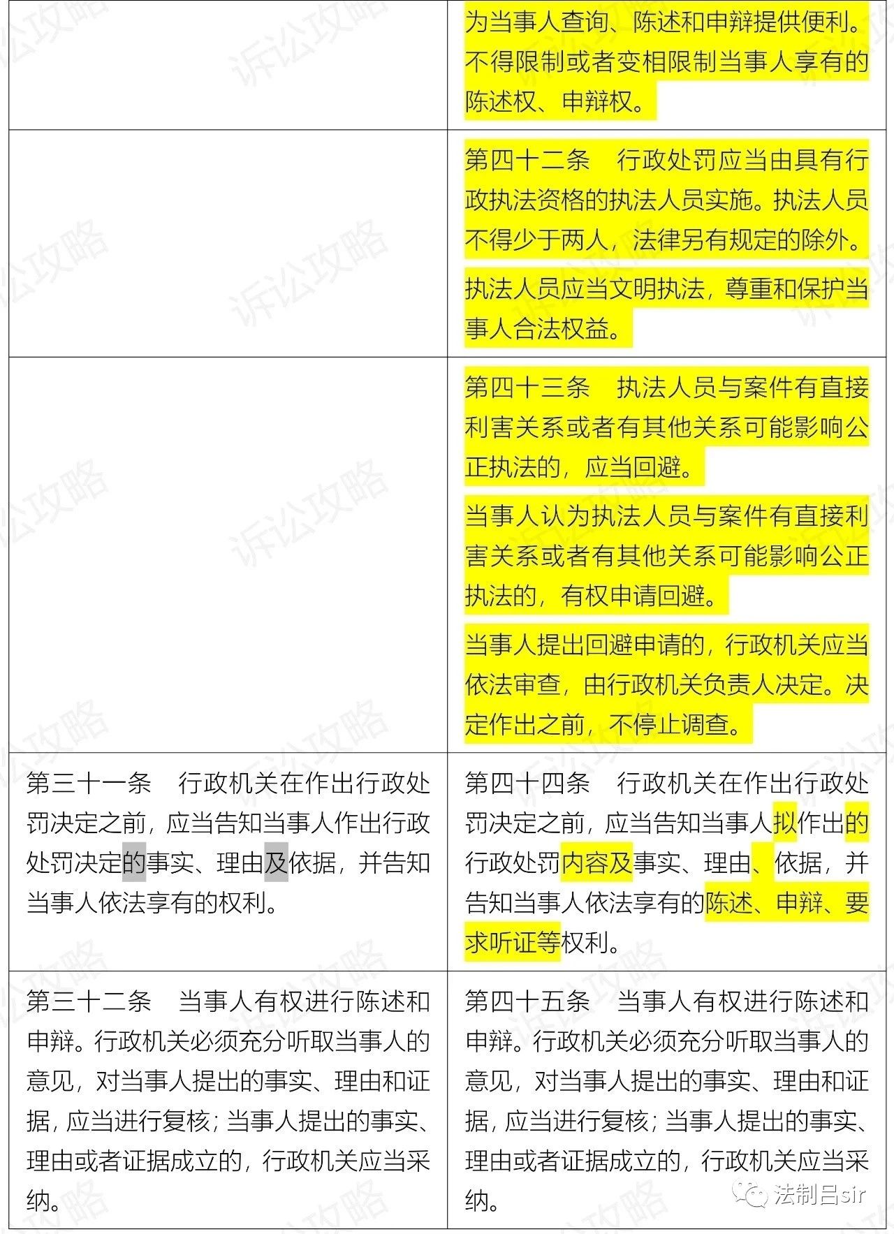
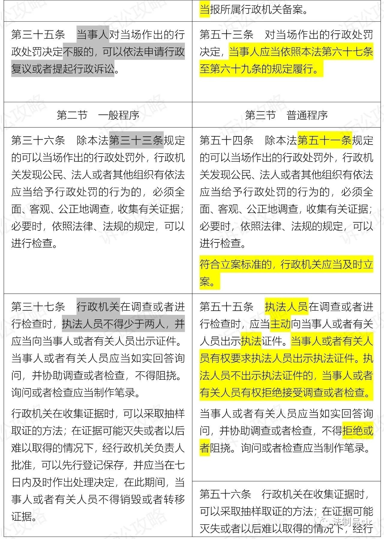
       规定符合立案标准的,行政机关应当及时立案。同时,对应当立案不及时立案的,设定相应法律责任。在听证范围中增加“没收较大数额违法所得、没收较大价值非法财物、降低资质等级、责令关闭、限制从业”的行政处罚种类;明确听证结束后,行政机关应当根据听证笔录作出行政处罚决定。增加规定执法人员的回避由行政机关负责人决定。
       增加文明执法内容,执法人员应当文明执法,尊重和保护当事人合法权益。明确执法人员在调查或者进行检查时,应当主动向当事人或者有关人员出示执法证件。当事人或者有关人员有权要求执法人员出示执法证件。执法人员不出示执法证件的,当事人或者有关人员有权拒绝接受调查或者检查。同时,还细化了行政处罚决定公开要求,明确具有一定社会影响的行政处罚决定应当依法公开。
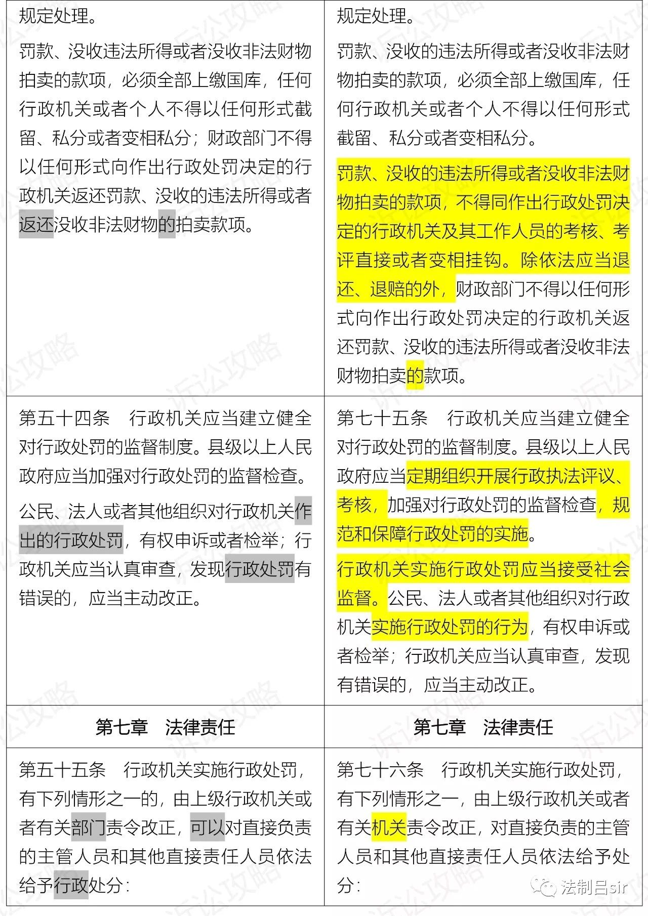
       此外,为了简政放权、优化营商环境,修订后的行政处罚法还规定,国务院部门和省、自治区、直辖市人民政府及其有关部门应当定期组织评估行政处罚的实施情况和必要性,对不适当的行政处罚事项及种类、罚款数额等,应当提出修改或者废止的建议。
3.行政机关将如何贯彻落实新修订的行政处罚法
       贯彻落实行政处罚法,是各级行政机关的重要职责。司法部作为统筹协调、指导监督各地区、各部门行政执法工作的主管部门,将积极采取措施,大力推动新修订的行政处罚法的贯彻落实。
       一是加强学习宣传。
       将学习行政处罚法纳入行政执法人员和执法监督人员培训体系,作为2021年培训的重点内容。同时,按照“谁执法谁普法”的要求,推动行政执法机关通过各种形式对行政处罚法进行广泛宣传,推进执法人员学法用法,指导行政执法人员正确理解、正确适用行政处罚法;也让人民群众知道行政处罚法,了解行政处罚法,运用行政处罚法维护自身合法权益,自觉守法。
       二是加强制度建设。
       各级行政机关要组织开展规章、规范性文件的清理,及时修改或废止与新修订的行政处罚法规定相抵触的有关规定。进一步加强法规规章和规范性文件备案审查工作,及时纠正违反行政处罚法的问题。严格规范性文件制定的监督管理,全面落实合法性审核机制,严格执行行政执法公示制度、执法全过程记录制度和重大执法决定法制审核制度,确保有关文件和执法活动符合行政处罚法的规定。同时,各地区、各部门要结合实际,研究制定落实有关行政处罚制度的配套规定,健全制度,完善机制,严肃责任。 
       三是加强指导监督。
       为了推动各地区、各部门贯彻实施好新修订的行政处罚法,司法部将会同有关部门起草关于贯彻实施新修订的行政处罚法的意见,按照规定程序报批后印发。该意见拟在进一步规范行政处罚行为、严格行政处罚程序、推行免罚清单制度、明确规章设定行政处罚的要求、加强行政执法队伍建设、强化行政处罚行为监督等方面提出具体工作部署和要求。
       地方各级司法行政部门作为本地区统筹协调、指导监督行政执法工作的主管部门,要切实履行职责,做好新修订的行政处罚法有关学习宣传、贯彻落实的组织推动和指导监督工作,切实提升本地区行政执法水平。
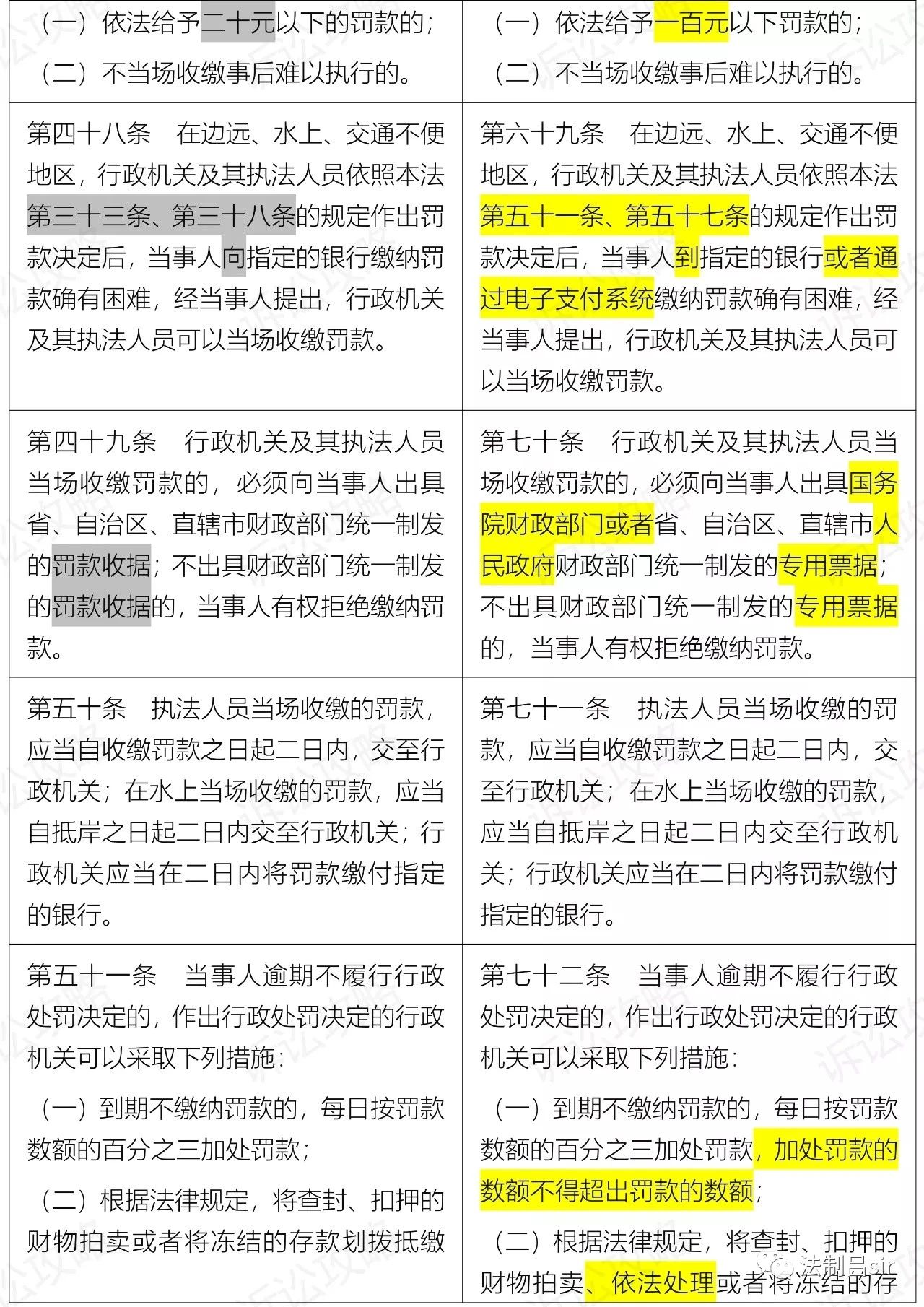
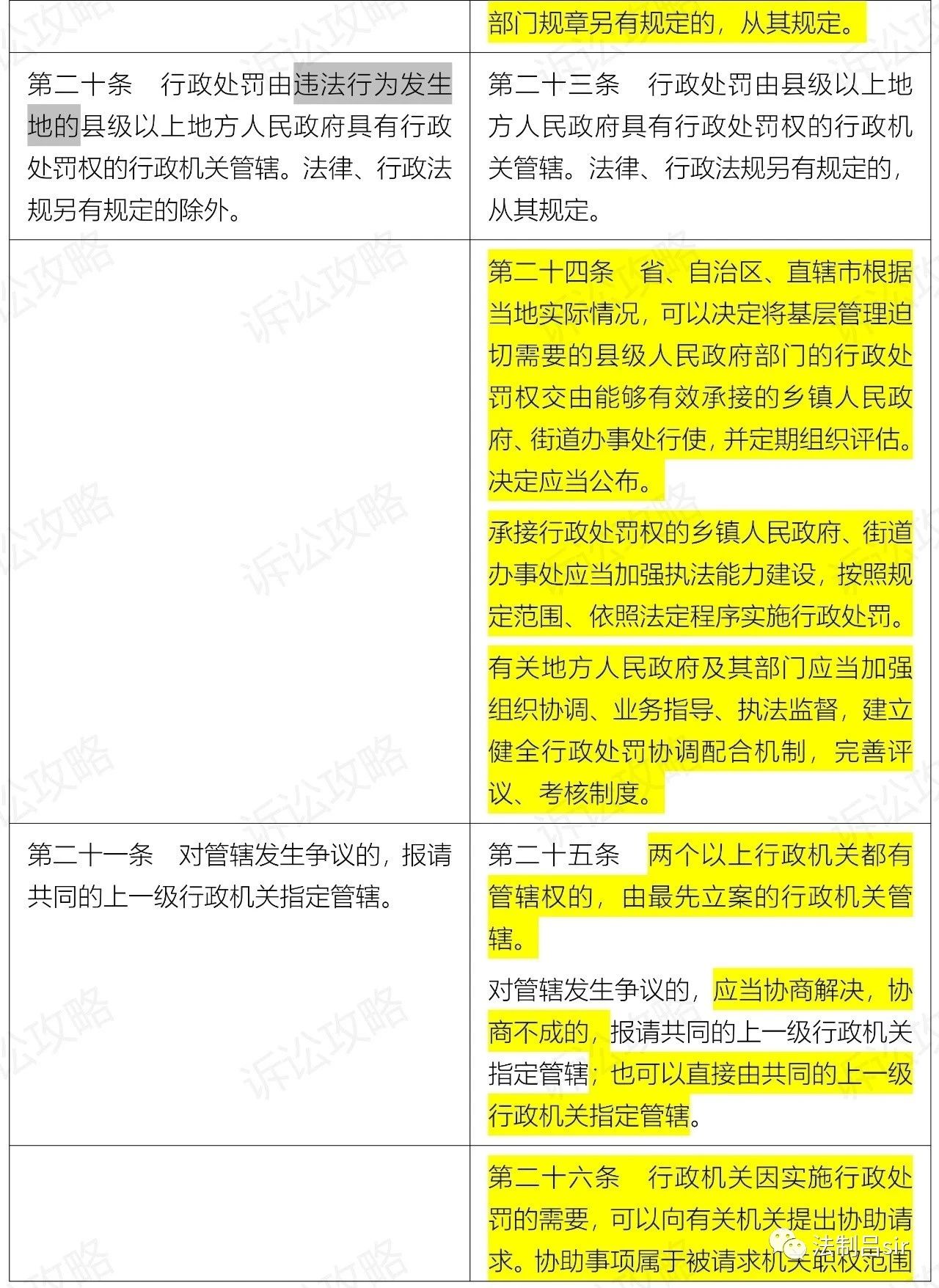
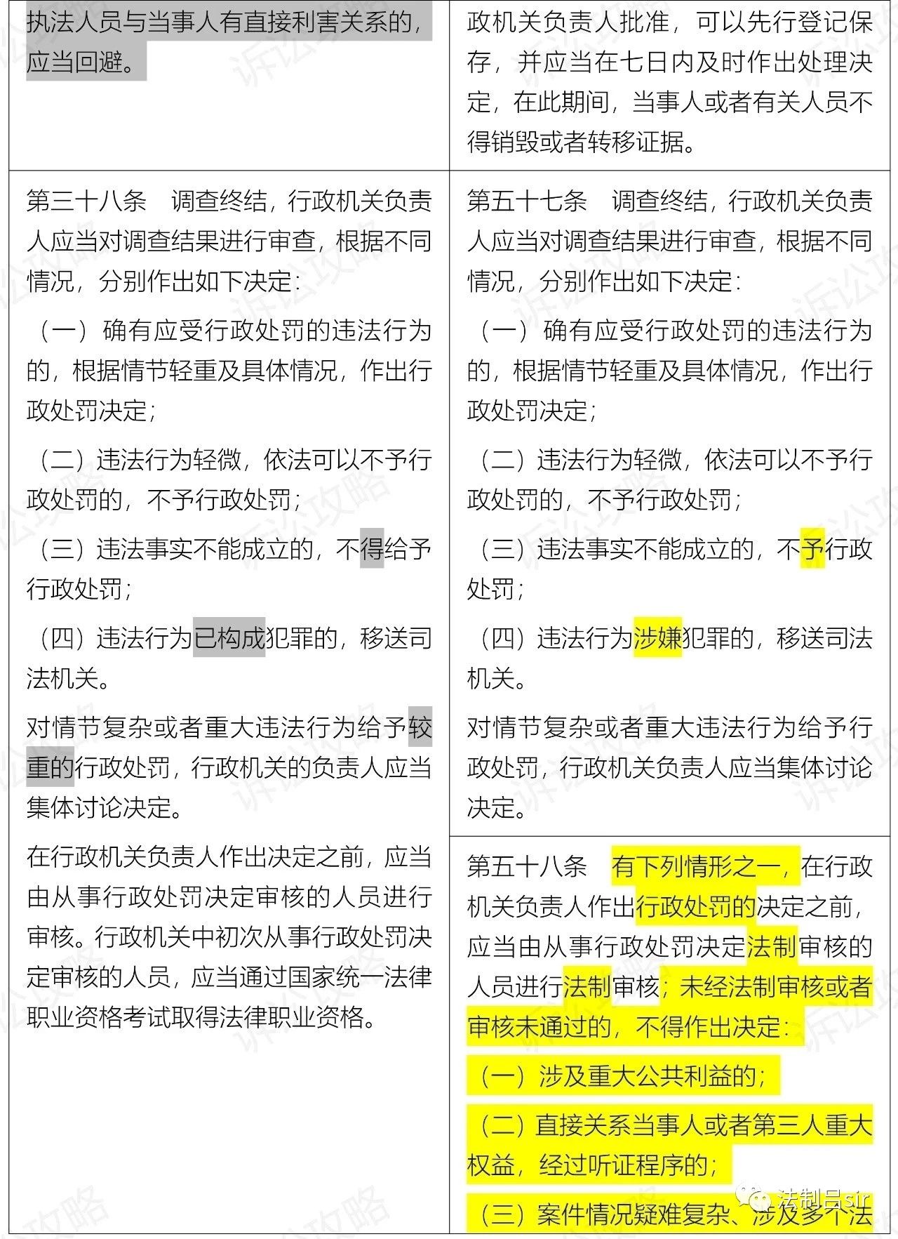
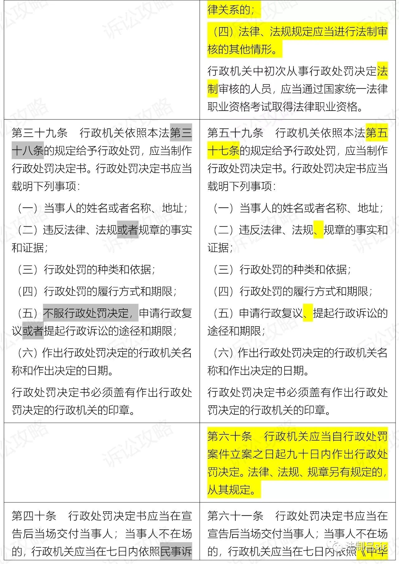
附:《行政处罚法》新旧条文对照表
8dec1b79cfdec52847b6986c298da1b6.jpg
480e86733d7a50c81ad29438bfa7434a.jpg
5378bded69fde3e992bb6520a66c2e98.jpg
4b78a6b88b5d562f10db99d155575956.jpg
34793fb23129187f3848781ce330090d.jpg
23f9237d50ca2bc896b468139e696c3b.jpg
b5860e33ec31af07df6117d793437a20.jpg
e5254adbd38041e6fc2083e7dcb1da3d.jpg
8927659cd89513bc0226f96f77d72244.jpg
68704eb056dc4bbbe666dc0b761290f0.jpg
4a6208963568ff73b6444c5b13467a80.jpg
b83faf13b572f8399a7dea441004df2d.jpg
3d4ac1be6178ee13d4f56c15e6ff6b42.jpg
5dd682d3715c64a58d0eefb77a8e30ee.jpg
cc469b2b9152eeb6fb8b624a7670fdc8.jpg
9534364de19c0da627f5e729d69a8c70.jpg
91c12b58e812e67334c6f02fb3a27dc8.jpg
5e56abc87d1dabc22babb2e2a6f26f02.jpg
8ff74b78e46588871adf40d09e24dc08.jpg
bde97dd020964533a595cd099dfab72b.jpg
d9f0a8e24b26d849170b537e9ec613f1.jpg
3bdead6bd84d33aa2dbd2c302c122d0a.jpg
ce6f396b4b2d5f48a1532b6ce5542f4f.jpg
f48255161cb5d568f9deb8ff30ff6a30.jpg
ae60afd02842375e055bc9e27c859c07.jpg
f27308f7241da6900483317072a7f80b.jpg

返回列表 使用道具 举报
条评论
您需要登录后才可以回帖 登录 | 立即注册
相关推荐
©2001-2021 唐山信息港 http://www.tsxxg.com冀ICP备16001780号-4
首页联系我们客服微信:14369595Comsenz Inc.
bdall.peaapk.com xtrb.peaapk.com hdwxxg.peaapk.com qhdceo.peaapk.com tsxxg.peaapk.com lyshangdu.peaapk.com hsrb.peaapk.com lanfxx.peaapk.com chengdenews.peaapk.com szyongdian.peaapk.com dtnews.peaapk.com yqnews.peaapk.com changzhinews.peaapk.com jcnews.peaapk.com sxjzxww.peaapk.com sxycrb.peaapk.com lfxww.peaapk.com sxllnews.peaapk.com nmgnews.peaapk.com baotounews.peaapk.com tlsxxg.peaapk.com bynesrmtzx.peaapk.com shenyangx.peaapk.com dlxxgs.peaapk.com northtimes.peaapk.com jilin.peaapk.com ccxxg.peaapk.com 0437.peaapk.com ybrbnews.peaapk.com avapk