唐山人异地就医,又有好消息!
唐山信息港 发表于:2020-12-8 17:41 复制链接 看图 发表新帖
阅读数:3769
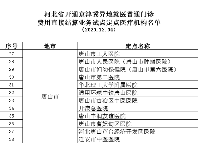
       按照河北省医疗保障局《关于进一步推进京津冀医疗保障协同发展有关事宜的通知》(冀医保函[2020]70号)要求,经省、市两级医疗保险经办机构通过跨省系统联调测试验收,截至11月30日,我省14个统筹区全部实现上线试运行,并确定将全省101家定点医疗机构纳入京津冀异地就医普通门诊费用直接结算试点定点医疗机构范围,现予以公布。
河北省开通京津冀异地就医普通门诊费用直接结算业务试点定点医疗机构名单(唐山)
a8c6b485323de338b731aaf24f38b151.png
北京市京津冀异地就医门诊直接结算定点医疗机构名单
ed17399d76a7b8ec8545d8bcee07ddf1.png
       各市医疗保险经办机构应加强对试点定点医疗机构的业务指导和监督管理并及时支付相关医疗费用。各试点定点医疗机构应自觉遵守、严格执行医疗保险有关规定,主动加强管理、规范医疗行为,为异地参保人员提供与本市参保人员相同的服务。
来源:河北省医疗保障局
返回列表 使用道具 举报
条评论
您需要登录后才可以回帖 登录 | 立即注册
相关推荐
©2001-2021 唐山信息港 http://www.tsxxg.com冀ICP备16001780号-4
首页联系我们客服微信:14369595Comsenz Inc.
bdall.peaapk.com xtrb.peaapk.com hdwxxg.peaapk.com qhdceo.peaapk.com tsxxg.peaapk.com lyshangdu.peaapk.com hsrb.peaapk.com lanfxx.peaapk.com chengdenews.peaapk.com szyongdian.peaapk.com dtnews.peaapk.com yqnews.peaapk.com changzhinews.peaapk.com jcnews.peaapk.com sxjzxww.peaapk.com sxycrb.peaapk.com lfxww.peaapk.com sxllnews.peaapk.com nmgnews.peaapk.com baotounews.peaapk.com tlsxxg.peaapk.com bynesrmtzx.peaapk.com shenyangx.peaapk.com dlxxgs.peaapk.com northtimes.peaapk.com jilin.peaapk.com ccxxg.peaapk.com 0437.peaapk.com ybrbnews.peaapk.com avapk