征地!唐山四地发布多则公告!
唐山信息港 发表于:2020-11-23 21:57 复制链接 看图 发表新帖
阅读数:4182
近日,路南区人民政府网站、古冶区人民政府网站、汉沽管理区委员会网站发布多则征地补偿安置公告,曹妃甸区人民政府网站、汉沽管理区委员会网站发布转用土地启动公告,详情如下
路南区人民政府征地补偿安置公告

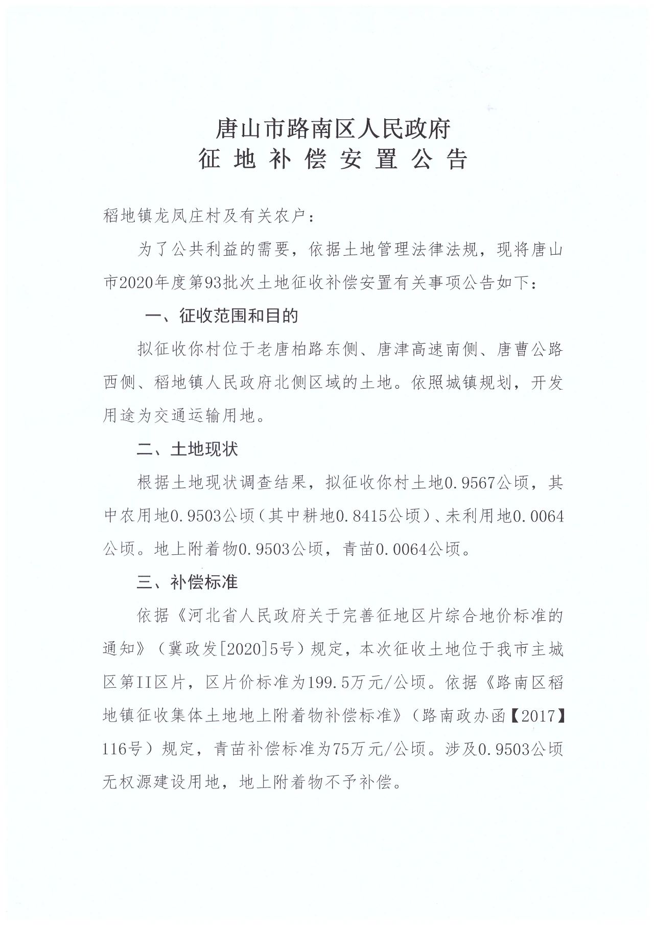
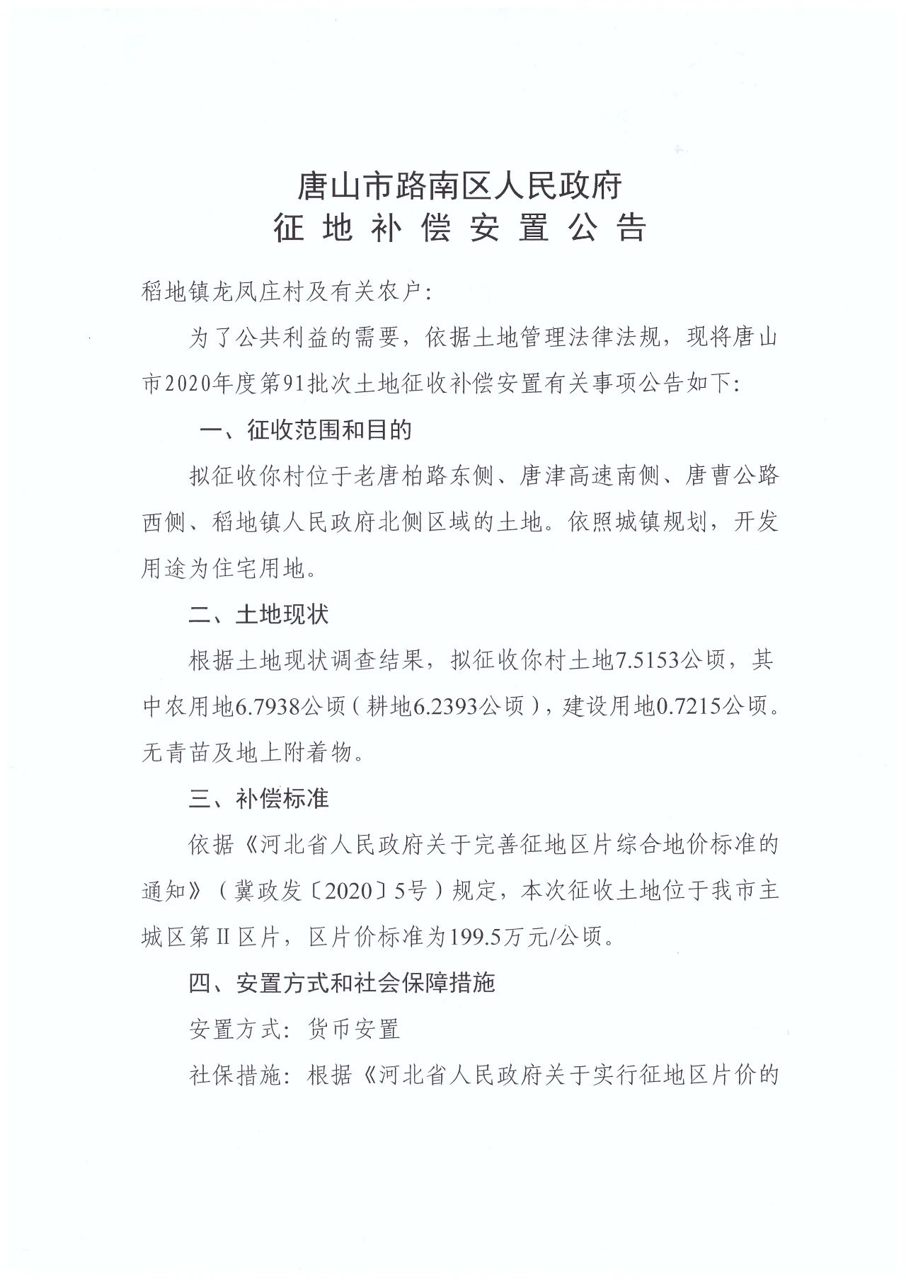
稻地镇龙凤庄村
征地范围:位于老唐柏路东侧、唐津高速南侧、唐曹公路西侧、稻地镇人民政府北侧区域的土地
征地面积:7.5153公顷
开发用途:住宅用地
安置方式:货币安置
71a25455d884e0447cd8e078a990e7f8.jpg
ce82198a86de11a04b38315ec29013eb.jpg
征地范围:位于老唐柏路东侧、唐津高速南侧、唐曹公路西侧、稻地镇人民政府北侧区域的土地
征地面积:0. 9567公顷
开发用途:交通运输用地
安置方式:货币安置
b857963c3d2b5b8f59e6c7dd0ffbccef.jpg
204c0524bfac23837745584cedad51c9.jpg
征地范围:位于205国道以西、安机寨中街以东区域的土地
征地面积:2.6647公顷
开发用途:公共管理与公共服务用地、工矿仓储用地
安置方式:货币安置
b9a0ee77ce84af7c665b3090b9949355.jpg
926f00c56695937894e8044e98b2762f.jpg
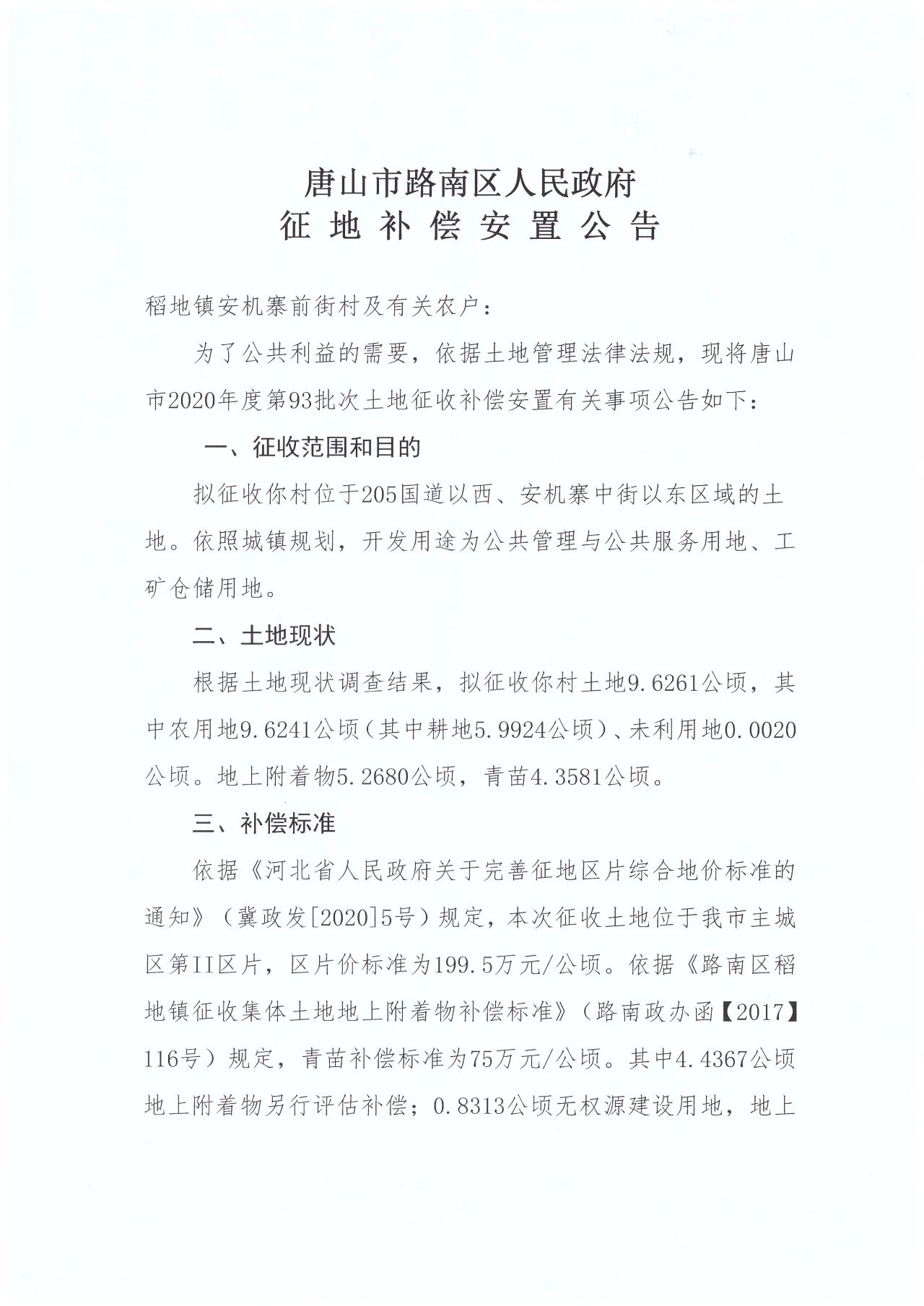
稻地镇安机寨前街村
征地范围:位于205国道以西、安机寨中街以东区域的土地
征地面积:9. 6261公顷
开发用途:公共管理与公共服务用地、工矿仓储用地
安置方式:货币安置
538e5e290c1098c8b52d342d1a7a7039.jpg
fddf269e66d658d97d2b409168b1a577.jpg
稻地镇安机寨中街村
征地范围:位于205国道以西、安机寨前街以东区域的土地
征地面积:7.3279公顷
开发用途:公共管理与公共服务用地、工矿仓储用地
安置方式:货币安置
3ab66331ffb8f11a2d1fd962fadaebec.jpg
57fe4eb7e652ea8ebd692a149a72149f.jpg
古冶区人民政府征地补偿安置公告

范各庄镇大安各庄村
征收范围:位于东至:唐山国义特种钢铁有限公司,西至:尖角村,南至:大安各庄村,北至:唐山国义特种钢铁有限公司
征地面积:1.8369公顷
开发用途:工矿仓储用地
安置方式:货币安置
b565b8975d97ca090e5c87f7c70a09f8.png
14f6462c2a5d603b9617709edbd7492e.png
范各庄镇尖角村
征收范围:位于东至:大安各庄村,西至:道路,南至:尖角村,北至:唐山国义特种钢铁有限公司
征地面积:9.9359公顷
开发用途:工矿仓储用地
安置方式:货币安置
8ca5b43264bfa17e415e165995a2ffd8.png
c9e564c1336890fd9886a8477162db48.png
汉沽管理区委员会征地补偿安置公告转用土地启动公告

艾蒿岭村
征收范围:位于东至艾蒿岭村土地、西至艾蒿岭村土地、南至艾蒿岭村土地、北至艾蒿岭村土地
征地面积:0.7880公顷
开发用途:公共管理和公共设施用地
安置方式:货币安置
96e77d64146f03da293a30b9ca7dff81.png
唐山市汉沽管理区土地收储交易中心

转用范围:位于东至汉沽农场土地,西至汉沽农场土地,南至汉沽农场土地,北至汉沽农场土地
转地面积:46.2850公顷
开发用途:工矿仓储用地
ae98cfecea2efa99885e828540e99558.png
曹妃甸区人民政府转地启动公告

唐山曹妃甸区土地收购储备开发中心
转地范围:位于东至十一农场土地,西至十一农场土地,南至十一农场土地,北至十一农场土地
转地面积:约0.3080公顷
开发用途:公共管理与公共服务用地
40a7016b5787946bbafd43b3672135e1.jpg
来源:路南区人民政府 古冶区人民政府 汉沽管理区委员会 曹妃甸区人民政府
返回列表 使用道具 举报
条评论
您需要登录后才可以回帖 登录 | 立即注册
相关推荐
©2001-2021 唐山信息港 http://www.tsxxg.com冀ICP备16001780号-4
首页联系我们客服微信:14369595Comsenz Inc.
bdall.peaapk.com xtrb.peaapk.com hdwxxg.peaapk.com qhdceo.peaapk.com tsxxg.peaapk.com lyshangdu.peaapk.com hsrb.peaapk.com lanfxx.peaapk.com chengdenews.peaapk.com szyongdian.peaapk.com dtnews.peaapk.com yqnews.peaapk.com changzhinews.peaapk.com jcnews.peaapk.com sxjzxww.peaapk.com sxycrb.peaapk.com lfxww.peaapk.com sxllnews.peaapk.com nmgnews.peaapk.com baotounews.peaapk.com tlsxxg.peaapk.com bynesrmtzx.peaapk.com shenyangx.peaapk.com dlxxgs.peaapk.com northtimes.peaapk.com jilin.peaapk.com ccxxg.peaapk.com 0437.peaapk.com ybrbnews.peaapk.com avapk