唐山唐曹公路国有土地征收补偿方案正在征求意见
唐山信息港 发表于:2020-11-14 11:29 复制链接 看图 发表新帖
阅读数:3254
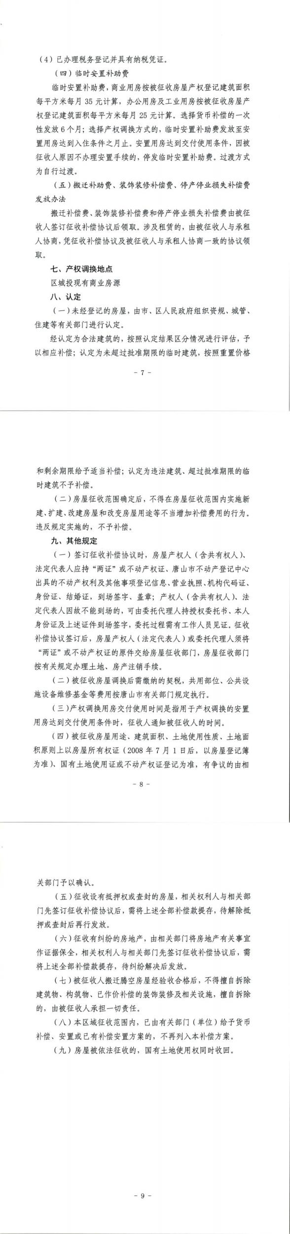
  11月13日,中国唐山网站发布《唐山市路南区人民政府公告(2020年第13号)唐曹公路两侧区域(原丰意化工机械有限公司周边)国有土地上房屋(非住宅)征收补偿方案(征求意见稿)》,详情如下:
唐山市路南区人民政府公告(2020年第13号)唐曹公路两侧区域(原丰意化工机械有限公司周边)国有土地上房屋(非住宅)征收补偿方案(征求意见稿)
12239780_997765.jpg
12239781_595321.jpg
12239782_354457.jpg
返回列表 使用道具 举报
条评论
您需要登录后才可以回帖 登录 | 立即注册
相关推荐
©2001-2021 唐山信息港 http://www.tsxxg.com冀ICP备16001780号-4
首页联系我们客服微信:14369595Comsenz Inc.
bdall.peaapk.com xtrb.peaapk.com hdwxxg.peaapk.com qhdceo.peaapk.com tsxxg.peaapk.com lyshangdu.peaapk.com hsrb.peaapk.com lanfxx.peaapk.com chengdenews.peaapk.com szyongdian.peaapk.com dtnews.peaapk.com yqnews.peaapk.com changzhinews.peaapk.com jcnews.peaapk.com sxjzxww.peaapk.com sxycrb.peaapk.com lfxww.peaapk.com sxllnews.peaapk.com nmgnews.peaapk.com baotounews.peaapk.com tlsxxg.peaapk.com bynesrmtzx.peaapk.com shenyangx.peaapk.com dlxxgs.peaapk.com northtimes.peaapk.com jilin.peaapk.com ccxxg.peaapk.com 0437.peaapk.com ybrbnews.peaapk.com avapk