滦州市纳入首批全国儿童青少年近视防控适宜技术试点
唐山信息港 发表于:2020-11-13 06:49 复制链接 看图 发表新帖
阅读数:15134
国家卫生健康委办公厅关于印发首批全国儿童青少年近视防控适宜技术试点区县名单(2020-2021年度)的通知
国卫办疾控函〔2020〕922号
  各省、自治区、直辖市及新疆生产建设兵团卫生健康委,中国疾控中心:
  为贯彻落实习近平总书记关于儿童青少年近视问题的重要指示批示精神,深入推进《综合防控儿童青少年近视实施方案》,我委组织在全国开展儿童青少年近视防控适宜技术试点工作。各地高度重视,按照要求积极进行申报推荐,经审核,确定182个区县为首批全国儿童青少年近视防控适宜技术试点区县(2020-2021年度),名单附后(见附件1)。请按照我委印发的《儿童青少年近视防控适宜技术指南》和《儿童青少年近视防控适宜技术试点工作方案》指导实施。
  试点期间,将组织专业指导机构分区分片开展现场专业技术指导和效果评估(见附件2),及时总结地方先进经验和成效,在全国树立典型、加大宣传、应用推广。 
  附件:
1.首批全国儿童青少年近视防控适宜技术试点区县名单(2020-2021年度)
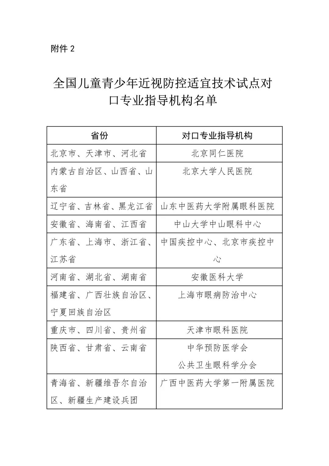
  2.全国儿童青少年近视防控适宜技术试点对口专业指导机构名单
  国家卫生健康委办公厅
  2020年11月11日
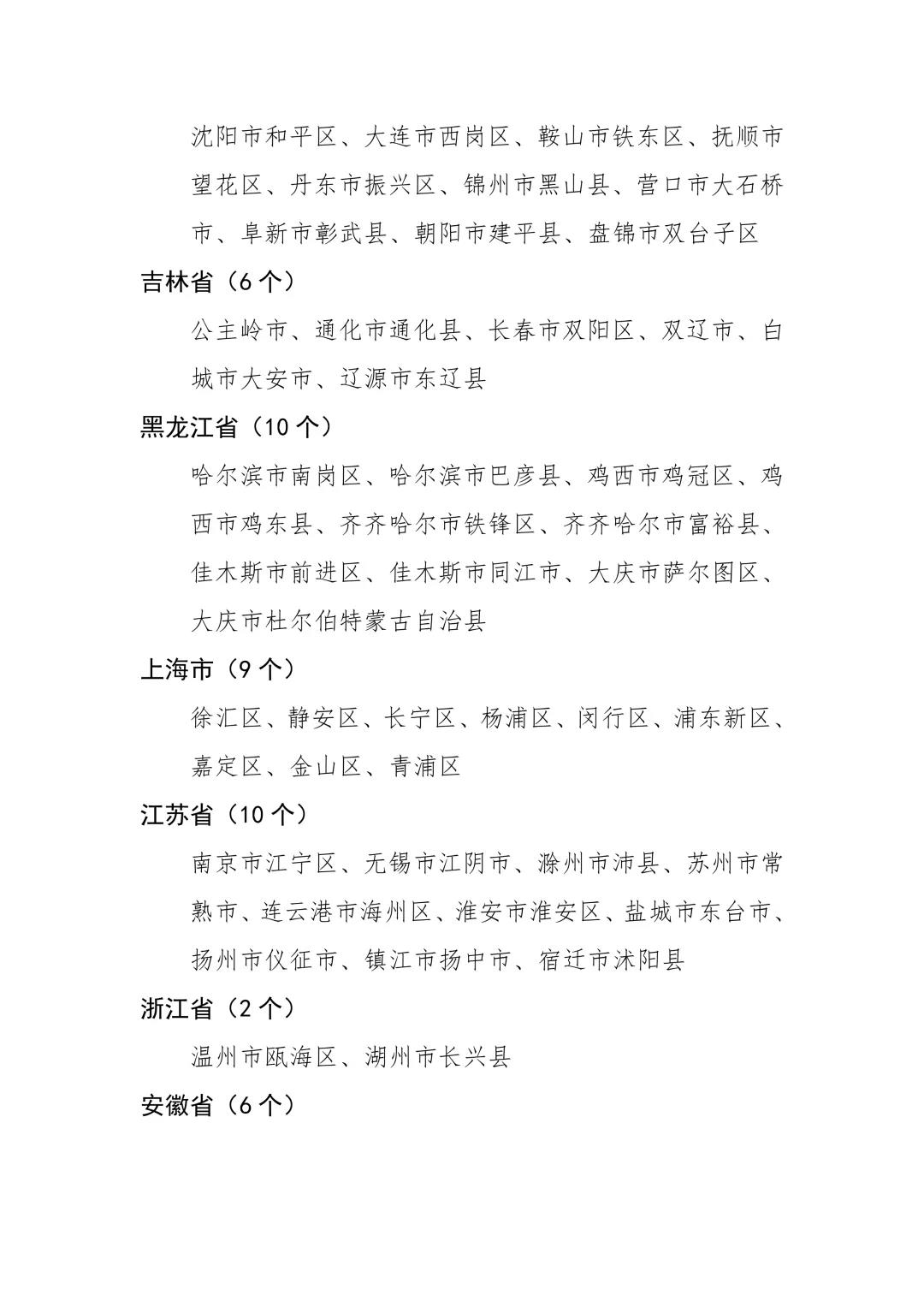
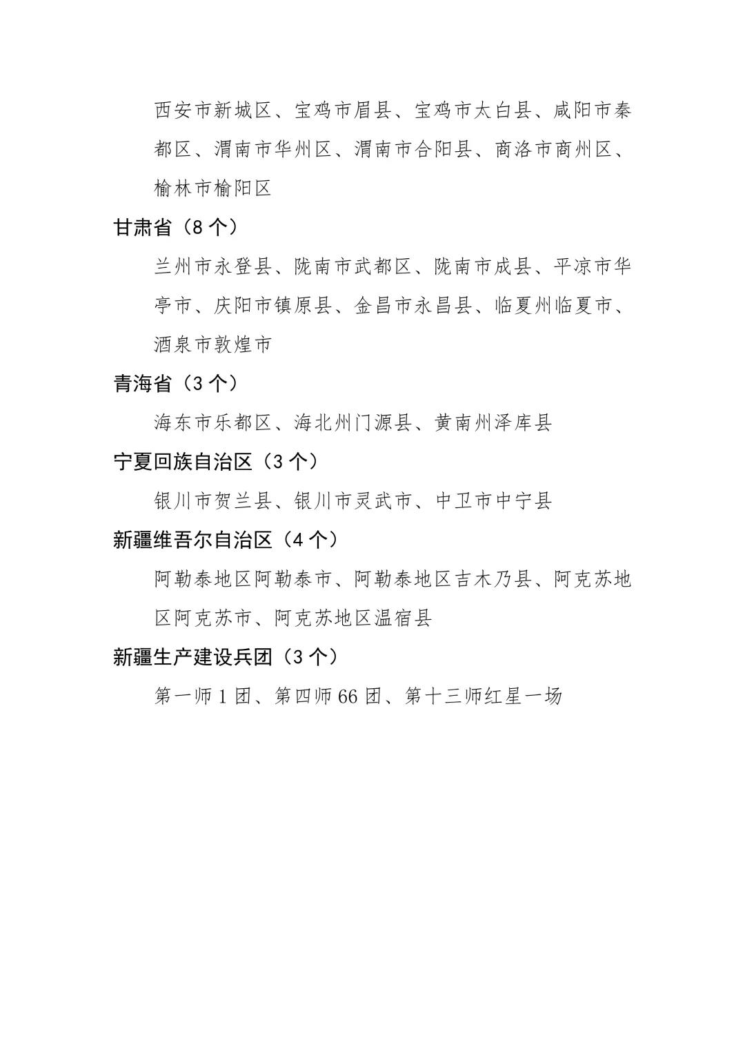
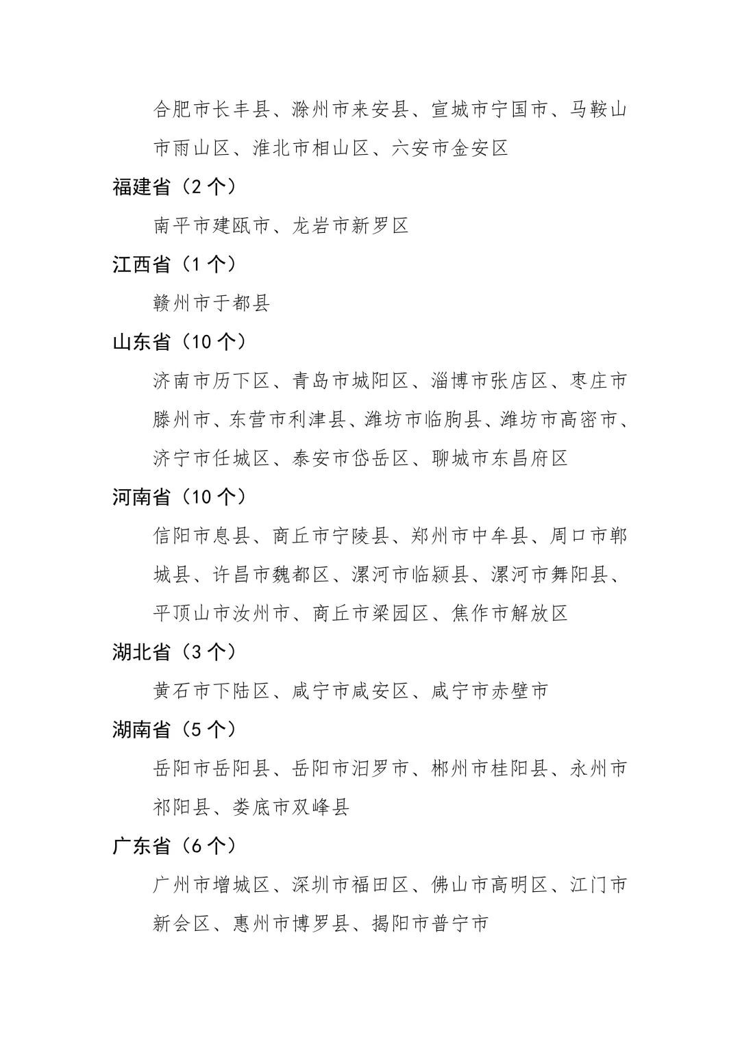
首批全国儿童青少年近视防控适宜技术试点区县名单(2020-2021年度)
12239326_106528.jpg
12239327_779124.jpg
12239328_948454.jpg
12239329_245779.jpg
12239330_682864.jpg
全国儿童青少年近视防控适宜技术试点对口专业指导机构名单

12239331_983685.jpg
返回列表 使用道具 举报
条评论
您需要登录后才可以回帖 登录 | 立即注册
相关推荐
©2001-2021 唐山信息港 http://www.tsxxg.com冀ICP备16001780号-4
首页联系我们客服微信:14369595Comsenz Inc.
bdall.peaapk.com xtrb.peaapk.com hdwxxg.peaapk.com qhdceo.peaapk.com tsxxg.peaapk.com lyshangdu.peaapk.com hsrb.peaapk.com lanfxx.peaapk.com chengdenews.peaapk.com szyongdian.peaapk.com dtnews.peaapk.com yqnews.peaapk.com changzhinews.peaapk.com jcnews.peaapk.com sxjzxww.peaapk.com sxycrb.peaapk.com lfxww.peaapk.com sxllnews.peaapk.com nmgnews.peaapk.com baotounews.peaapk.com tlsxxg.peaapk.com bynesrmtzx.peaapk.com shenyangx.peaapk.com dlxxgs.peaapk.com northtimes.peaapk.com jilin.peaapk.com ccxxg.peaapk.com 0437.peaapk.com ybrbnews.peaapk.com avapk