三地区征地!涉及唐山6个村庄!
唐山信息港 发表于:2020-10-31 18:09 复制链接 看图 发表新帖
阅读数:4676
近日,路南区人民政府、古冶区人民政府、玉田县人民政府网站发布多则征地补偿安置公告,详情如下:
路南区人民政府征地补偿安置公告
01.女织寨乡和平街村
征收范围:位于学警路以东、刘屯北街以北区域的土地
开发用途:住宅用地
征地面积:0.2277公顷
区片价标准:283.5万元/公顷
安置方式:货币安置
4ecb373a1ef60ab9031858105533025f.jpg
530fef96386d215937fa80f2aea59c11.jpg
征收范围:位于学警路以西、刘屯北街以北区域的土地
开发用途:住宅用地
征地面积:1.1164公顷
区片价标准:283.5万元/公顷
安置方式:货币安置
961c985211bd8c4b222b8d1e46d27f8f.jpg
218c3c3f05cbda88a86fade418ab12a0.jpg
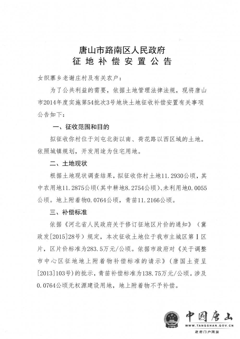
02.女织寨乡老谢庄村
征收范围:位于学警路以东、刘屯北街以北区域的土地
开发用途:住宅用地征地面积:7.4600公顷
区片价标准:283.5万元/公顷
安置方式:货币安置
689d40a9f22ab93f66db2babc31bf574.jpg
275127447e2d6c50a9f2089f5569ce82.jpg
征收范围:位于刘屯北街以南、荷花路以西区域的土地
开发用途:住宅用地
征地面积:11.2930公顷
区片价标准:283.5万元/公顷
安置方式:货币安置
c7d2484ad9068c765cadb316bb28f599.jpg
db0acf7be35ca253acb129f7abec93f7.jpg

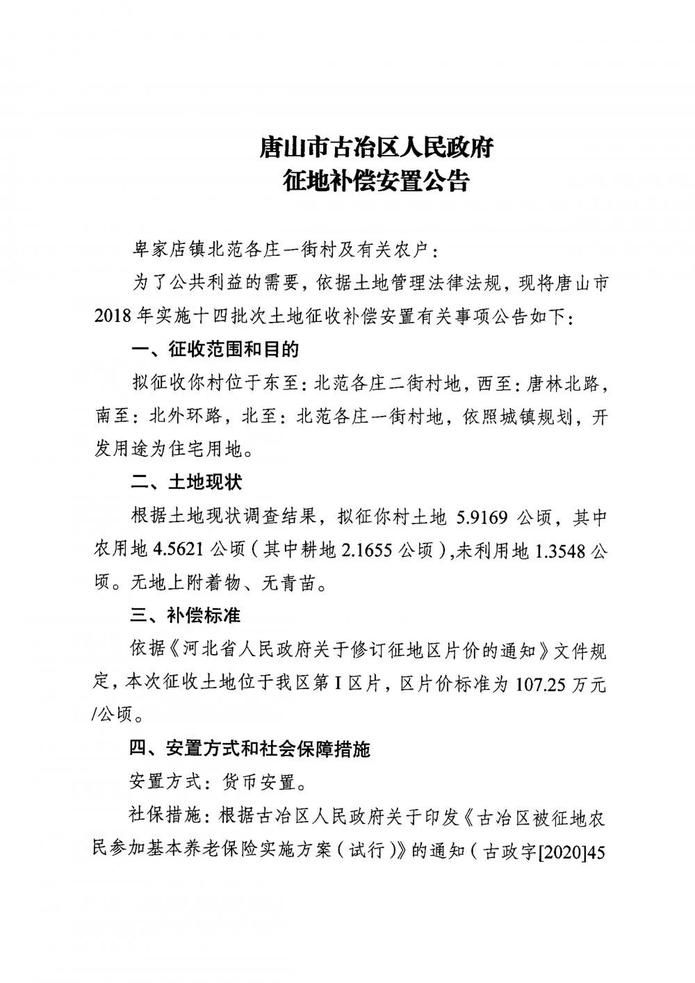
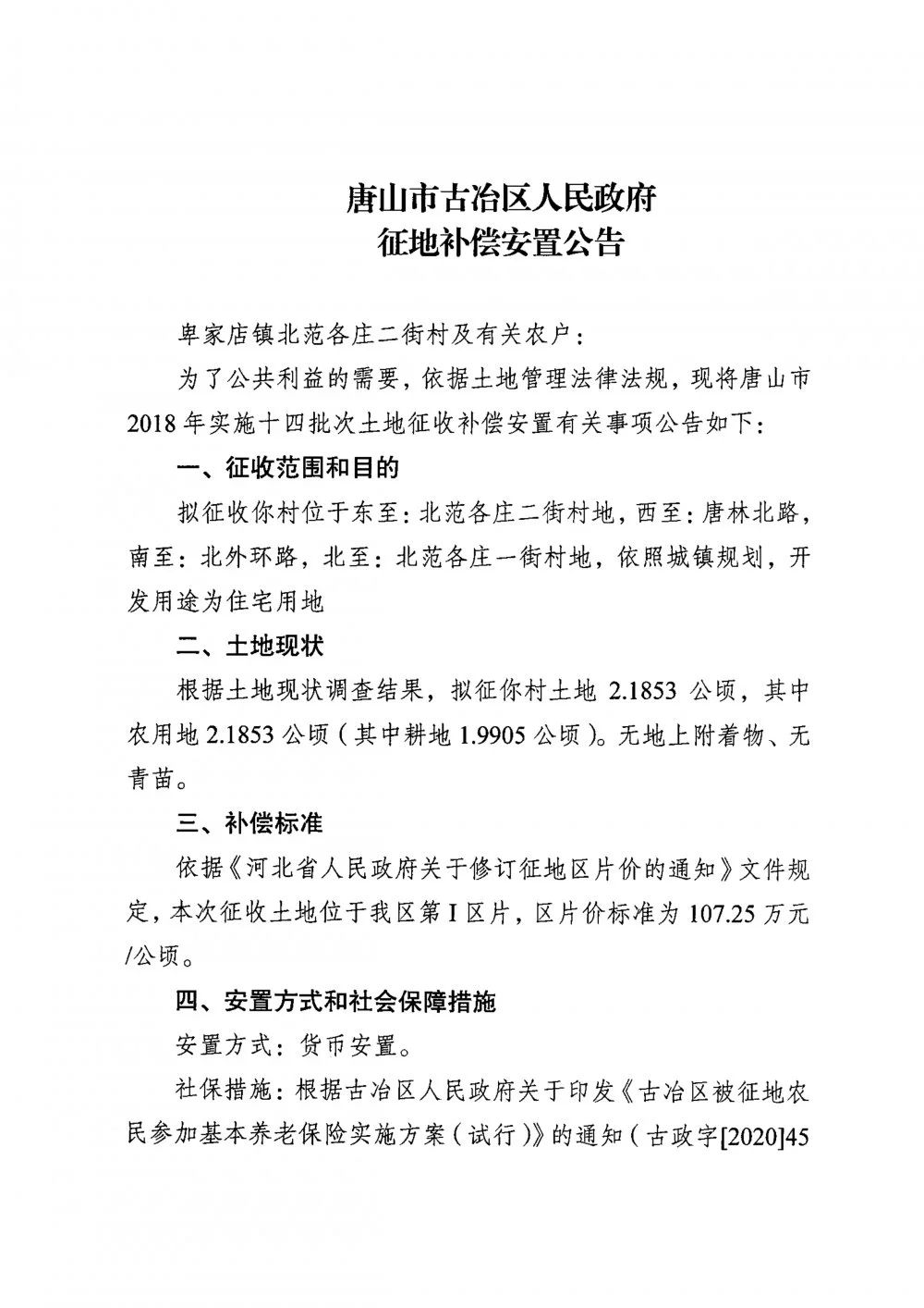
古冶区人民政府征地补偿安置公告
01.卑家店镇北范各庄二街村
征收范围:位于东至:北范各庄二街村地,西至:唐林北路,南至:北外环路,北至:北范各庄一街村地
开发用途:住宅用地
征地面积:2.1853公顷
区片价标准:107.25万元/公顷
安置方式:货币安置
c9d495abf0af34533f498af999707daa.jpg
f0232f27fc4c45f2da33fe5bf5a2b226.jpg
02.卑家店镇北范各庄一街村
征收范围:位于东至:北范各庄二街村地,西至:唐林北路,南至:北外环路,北至:北范各庄一街村地
开发用途:住宅用地
征地面积:5.9169公顷
区片价标准:107.25万元/公顷
安置方式:货币安置
df66eb389147c8420e4a9c04ed245708.jpg
456c21085f0a6d356a7ef897a6188c74.jpg
玉田县人民政府征地补偿安置公告
01.玉田县南关村
征收范围:位于村南(东至路,西至金路通,南至金玉农产品市场,北至富贵家园小区)
开发用途:商服用地
征地面积:10.0088公顷
区片价标准:94.5万元/公顷
安置方式:货币安置
abff61e82ae41b9b05e7c4fbc18c2904.jpg
02.玉田镇付各庄村
征收范围:位于玉滨公路南侧(东至本村地,西至兴玉路,南至本村地,北至玉滨公路)
开发用途:公共管理与公共服务用地
征地面积:2.1449公顷
区片价标准:94.5万元/公顷
安置方式:货币安置
83bc49cc59e72c0e7849657af25b5660.jpg
来源:路南区人民政府 古冶区人民政府 玉田县人民政府
返回列表 使用道具 举报
条评论
您需要登录后才可以回帖 登录 | 立即注册
相关推荐
©2001-2021 唐山信息港 http://www.tsxxg.com冀ICP备16001780号-4
首页联系我们客服微信:14369595Comsenz Inc.
bdall.peaapk.com xtrb.peaapk.com hdwxxg.peaapk.com qhdceo.peaapk.com tsxxg.peaapk.com lyshangdu.peaapk.com hsrb.peaapk.com lanfxx.peaapk.com chengdenews.peaapk.com szyongdian.peaapk.com dtnews.peaapk.com yqnews.peaapk.com changzhinews.peaapk.com jcnews.peaapk.com sxjzxww.peaapk.com sxycrb.peaapk.com lfxww.peaapk.com sxllnews.peaapk.com nmgnews.peaapk.com baotounews.peaapk.com tlsxxg.peaapk.com bynesrmtzx.peaapk.com shenyangx.peaapk.com dlxxgs.peaapk.com northtimes.peaapk.com jilin.peaapk.com ccxxg.peaapk.com 0437.peaapk.com ybrbnews.peaapk.com avapk