唐山一钢厂被查封拍卖!
唐山信息港 发表于:2020-10-27 22:11 复制链接 看图 发表新帖
阅读数:4057
从阿里拍卖网获悉
唐山一家钢厂被查封
  厂区内厂房及高炉等设备将被拍卖
44cd952317d34b72b06d00d757314381.png
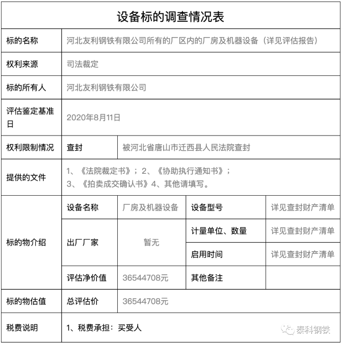
  关于河北友利钢铁有限公司
  所有的厂区内的厂房及机器设备的拍卖公告
  本院依照《中华人民共和国民事诉讼法》、《最高人民法院关于人民法院网络司法拍卖若干问题的规定》、《最高人民法院关于人民法院民事执行中拍卖、变卖财产的规定》等相关法律、行政法规、司法解释的规定,将在淘宝网(https://sf.taobao.com/0315/03)司法拍卖网络平台上进行公开拍卖,现将相关内容公告如下:
  一、拍卖财产:河北友利钢铁有限公司所有的厂区内的厂房及机器设备(详见评估报告)。
  二、拍卖时间:本标的拟进行二次拍卖,当次拍卖流拍的,进行下一次拍卖;当次拍卖成交的,后续拍卖自动取消。本次拍卖为第一次拍卖,竞价时间:2020年11月10日10时至2020年11月11日10时止(延时的除外);根据法律规定,法院有权在拍卖开始前、拍卖过程中,中止拍卖或撤回拍卖。本院变更拍卖时间的,将在淘宝网司法拍卖网络平台重新公告。
  四、竞买人条件,竞买人应当具备完全民事行为能力,法律、行政法规和司法解释对买受人资格或者条件有特殊规定的,竞买人应当具备规定的资格和条件。
  五、优先购买权人参加竞买的,应于当次开拍前提前三个工作日向法院提交确认优先购买权申请和有效证明,经法院确认后才能以优先购买权人身份参与竞买;逾期不提交的,视为放弃对本标的物享有的优先购买权。
  七、根据《最高人民法院关于人民法院网络司法拍卖若干问题的规定》第二十四条之规定:司法网拍成交后,买受人悔拍的,其所交纳的保证金不予退还。
  八、标的物过户登记手续由买受人自行办理。过户所涉及的一切税、费,由买受人承担。另,其他可能存在的物业费、水、电、煤气、有线电视等欠费均由买受人自行查证处理。特别提醒,有意者请在拍卖前至当地动产登记部门、税务部门详细咨询动产过户手续及税费收取情况。
  九、拍卖余款请在2020年11月18日15时前缴纳,可通过银行付款或者支付宝网上支付,详细请咨询法院:
  1、银行付款方式:银行汇款到法院指定账户
  2、支付宝网上付款方式:在登录竞拍淘宝账号的情况下打开标的页面即可在线支付,或登录我的淘宝-我的拍卖支付
  3、拍卖未成交的,竞买人通过网络报名缴纳冻结的保证金自动解冻,冻结期间不计利息。
  十、申请执行人、被执行人及其他利害关系人对本次拍卖的起拍价,保证金,増价幅度等事项有异议的,应当在开拍前5日向本院书面提出,逾期视为无异议。
  十一、竞买人在拍卖竞价前请务必再仔细阅读本院发布的拍卖须知。
  十二、淘宝网网络拍卖(变卖)平台是本院对该拍品进行司法处置的唯一交易平台,各竞买人务必提高警惕,谨防上当受骗。
  请竞买人谨慎参拍,竞买成功后须按照拍卖须知规定时间付清拍卖价款。如因买受人逾期未支付价款,导致该次拍卖未成交,妨碍人民法院正常执行的,本院将根据情节轻重对买受人进行罚款。对个人的罚款金额,为人民币十万元以下;对单位的罚款金额,为人民币五万元以上一百万元以下。
  联系地址:河北省唐山市中级人民法院
  唐山市中级人民法院
  二〇二〇年十月二十三日
dd7b30a083bc4772a99a34a4a7b757f2.png
1a7ed480b3fd4b7fab155a6f7cbbee47.jpeg
6073dc0fd7a34059a66d1b836f9c3eff.jpeg
1db7d9c6d17d4ba3a6646613131ad405.jpeg
1c733d182168402aa909296bd5fb4973.jpeg
a543fc92bcf9403db0bbf3fcc0ddb431.jpeg
来源:阿里拍卖
返回列表 使用道具 举报
条评论
您需要登录后才可以回帖 登录 | 立即注册
相关推荐
©2001-2021 唐山信息港 http://www.tsxxg.com冀ICP备16001780号-4
首页联系我们客服微信:14369595Comsenz Inc.
bdall.peaapk.com xtrb.peaapk.com hdwxxg.peaapk.com qhdceo.peaapk.com tsxxg.peaapk.com lyshangdu.peaapk.com hsrb.peaapk.com lanfxx.peaapk.com chengdenews.peaapk.com szyongdian.peaapk.com dtnews.peaapk.com yqnews.peaapk.com changzhinews.peaapk.com jcnews.peaapk.com sxjzxww.peaapk.com sxycrb.peaapk.com lfxww.peaapk.com sxllnews.peaapk.com nmgnews.peaapk.com baotounews.peaapk.com tlsxxg.peaapk.com bynesrmtzx.peaapk.com shenyangx.peaapk.com dlxxgs.peaapk.com northtimes.peaapk.com jilin.peaapk.com ccxxg.peaapk.com 0437.peaapk.com ybrbnews.peaapk.com avapk