唐山三地发布征地公告!
唐山信息港 发表于:2020-10-25 19:07 复制链接 看图 发表新帖
阅读数:3695
近日,路南区人民政府、古冶区人民政府、玉田县人民政府网站发布多则征地启动公告、征地补偿安置公告,详情如下.
路南区人民政府征地启动公告

女织寨乡和平街村
01征收范围:位于学警路以东、刘屯北街以北区域的土地
征地面积:约0.2277公顷
开发用途:住宅用地
7097a21572b47de2317f872340014e20.jpg
02征收范围:位于学警路以西、刘屯北街以北区域的土地
征地面积:约1.1164公顷
开发用途:住宅用地
f3c97d34b7e2bf2ca1def2a313bbf02e.jpg
女织寨乡老谢庄村
01.征收范围:位于学警路以东、刘屯北街以北区域的土地
征地面积:约7.4600公顷
开发用途:住宅用地
42fc5ea77d703955d413b7c8a33ec8c6.jpg
02.征收范围:位于刘屯北街以南、荷花路以西区域的土地
征地面积:约11.2930公顷
开发用途:住宅用地
e3f35c2978f35b24575d4bdad4e9ea9a.jpg
古冶区人民政府征地补偿安置公告

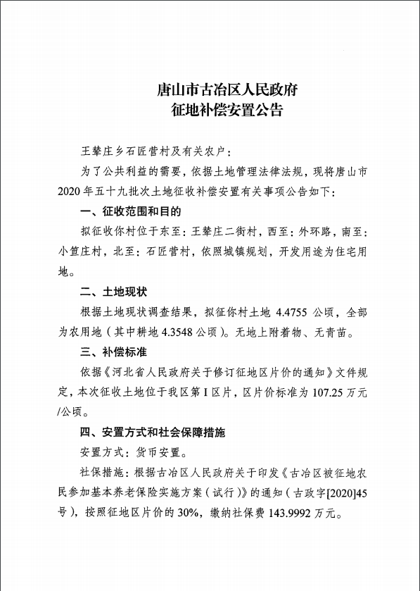
01.王辇庄乡石匠营村
征收范围:位于东至:王辇庄二街村,西至:外环路,南至:小笪庄村,北至:石匠营村
开发用途:住宅用地
征地面积:4.4755公顷
区片价标准:107.25万元/公顷
安置方式:货币安置
社保措施:按照征地区片价的30%,缴纳社保费143.9992万元
17f8bc1bf5a4dded67554408a9dab4c9.png
3dfd4cec9841ed9f1c76674f7afb22aa.png
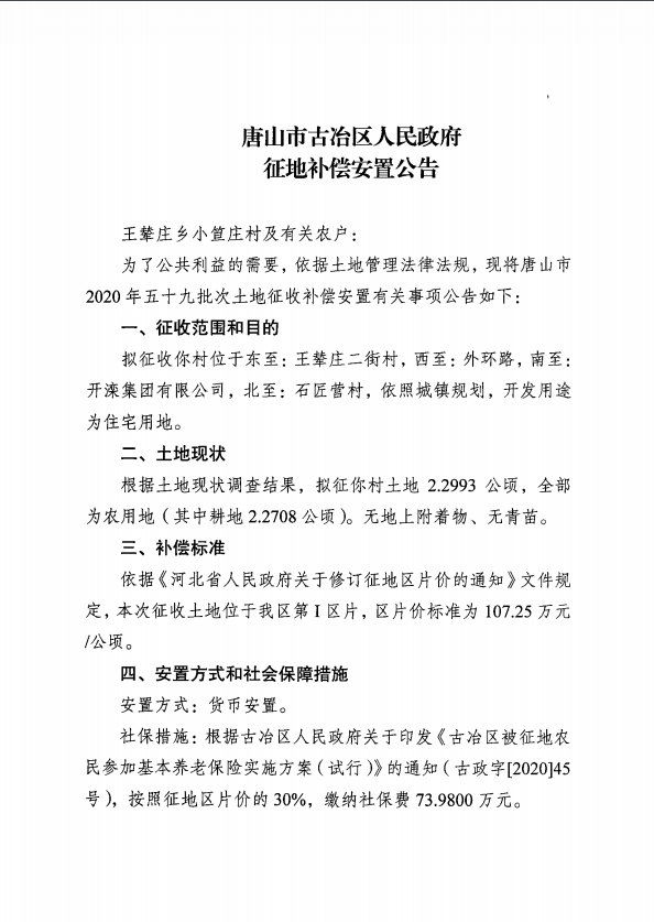
02.王辇庄乡小笪庄村
征收范围:位于东至:王辇庄二街村,西至:外环路,南至:开滦集团有限公司,北至:石匠营村
开发用途:住宅用地征地面积:2.2993公顷
区片价标准:107.25万元/公顷
安置方式:货币安置
社保措施:按照征地区片价的30%,缴纳社保费73.9800万元
8845d506447794c5ab26e3a70e3cc083.png
fa9c00fc46c60a585e97dccc19be5599.png
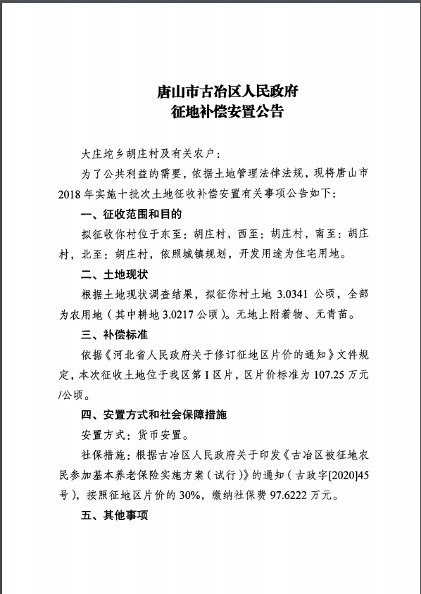
03.大庄坨乡胡庄村
征收范围:位于东至:胡庄村,西至:胡庄村,南至:胡庄村,北至:胡庄村
开发用途:住宅用地
征地面积:3.0341公顷
区片价标准:107.25万元/公顷
安置方式:货币安置
社保措施:按照征地区片价的30%,缴纳社保费97.6222万元
692de5ddaf1962fdeadc095cdb179279.png
78e25a2e31c66c21663c7697332c1184.png
玉田县人民政府征地启动公告

玉田镇付各庄村
征收范围:位于玉滨公路南侧(东至本村地,西至兴玉路,南至本村地,北至玉滨公路)的土地
征地面积:约2.1449公顷
开发用途:公共管理与公共服务用地
24998815b93cc24148c5c3185953e714.jpg
来源:路南区人民政府 古冶区人民政府 玉田县人民政府
返回列表 使用道具 举报
条评论
您需要登录后才可以回帖 登录 | 立即注册
相关推荐
©2001-2021 唐山信息港 http://www.tsxxg.com冀ICP备16001780号-4
首页联系我们客服微信:14369595Comsenz Inc.
bdall.peaapk.com xtrb.peaapk.com hdwxxg.peaapk.com qhdceo.peaapk.com tsxxg.peaapk.com lyshangdu.peaapk.com hsrb.peaapk.com lanfxx.peaapk.com chengdenews.peaapk.com szyongdian.peaapk.com dtnews.peaapk.com yqnews.peaapk.com changzhinews.peaapk.com jcnews.peaapk.com sxjzxww.peaapk.com sxycrb.peaapk.com lfxww.peaapk.com sxllnews.peaapk.com nmgnews.peaapk.com baotounews.peaapk.com tlsxxg.peaapk.com bynesrmtzx.peaapk.com shenyangx.peaapk.com dlxxgs.peaapk.com northtimes.peaapk.com jilin.peaapk.com ccxxg.peaapk.com 0437.peaapk.com ybrbnews.peaapk.com avapk