2020年10月5日起唐山限行尾号将进行轮换!内附10月份限行日历!
唐山信息港 发表于:2020-10-1 09:18 复制链接 看图 发表新帖
阅读数:3733
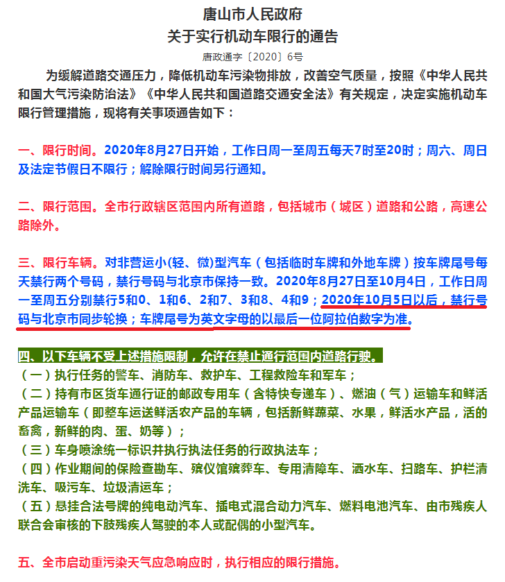
53d66e3e83362f9f91a424cb11736d33.png
       按照唐山市人民政府2020年8月26日发的通告,2020年10月5日以后,唐山禁行号码与北京市同步轮换;车牌尾号为英文字母的以最后一位阿拉伯数字为准。北京、天津自2020年10月5日起进行限行尾号轮换,星期一至星期五限行机动车车牌尾号:分别为4和9、5和0、1和6、2和7、3和8。
       由于国庆假期10月1日至8日不限行,节后上班首日10月9日(周五)限3和8,10月10日(周六)虽然上班,但不限行!以下是2020年10月份唐山限行日历(当启动重污染天气预警,限行发生变化时,以最新通知为准)。
eb18e189abe02b788384680b4a0d80f2.png
限行时间:7:00—20:00
限行措施:车牌尾号为英文字母的以最后一位阿拉伯数字为准。
限行车型:非营运小(轻、微)型汽车(包括临时车牌和外地车牌)
限行区域:全市行政辖区范围内所有道路,包括城市(城区)道路和公路,高速公路除外。
以下机动车不受上述措施限制,允许在禁止通行范围内道路行驶:
(一)执行任务的警车、消防车、救护车、工程救险车和军车;
(二)持有市区货车通行证的邮政专用车(含特快专递车)、燃油(气)运输车和鲜活产品运输车(即整车运送鲜活农产品的车辆,包括新鲜蔬菜、水果,鲜活水产品,活的畜禽,新鲜的肉、蛋、奶等);
(三)车身喷涂统一标识并执行执法任务的行政执法车;
(四)作业期间的保险查勘车、殡仪馆殡葬车、专用清障车、洒水车、扫路车、护栏清洗车、吸污车、垃圾清运车;
(五)悬挂合法号牌的纯电动汽车、插电式混合动力汽车、燃料电池汽车、由市残疾人联合会审核的下肢残疾人驾驶的本人或配偶的小型汽车。

来源:唐山交通安全微发布
返回列表 使用道具 举报
条评论
您需要登录后才可以回帖 登录 | 立即注册
相关推荐
©2001-2021 唐山信息港 http://www.tsxxg.com冀ICP备16001780号-4
首页联系我们客服微信:14369595Comsenz Inc.
bdall.peaapk.com xtrb.peaapk.com hdwxxg.peaapk.com qhdceo.peaapk.com tsxxg.peaapk.com lyshangdu.peaapk.com hsrb.peaapk.com lanfxx.peaapk.com chengdenews.peaapk.com szyongdian.peaapk.com dtnews.peaapk.com yqnews.peaapk.com changzhinews.peaapk.com jcnews.peaapk.com sxjzxww.peaapk.com sxycrb.peaapk.com lfxww.peaapk.com sxllnews.peaapk.com nmgnews.peaapk.com baotounews.peaapk.com tlsxxg.peaapk.com bynesrmtzx.peaapk.com shenyangx.peaapk.com dlxxgs.peaapk.com northtimes.peaapk.com jilin.peaapk.com ccxxg.peaapk.com 0437.peaapk.com ybrbnews.peaapk.com avapk