河北省通知:199件事将在乡、村两级办理政务服务
唐山信息港 发表于:2020-9-15 05:57 复制链接 看图 发表新帖
阅读数:4115
近日,为推动政务服务向基层延伸,进一步方便企业群众办事,河北省人民政府办公厅发布关于印发河北省乡、村两级政务服务事项通用目录的通知↓↓↓
7dc28216e65362c928f4f7ea256a024b.png
各市(含定州、辛集市)人民政府,各县(市、区)人民政府,雄安新区管委会,省政府各部门:

       为推动政务服务向基层延伸,进一步方便企业群众办事,省政务服务管理办公室汇总编制了《河北省乡、村两级政务服务事项通用目录》(以下简称《通用目录》),现印发给你们,并就有关事项通知如下:

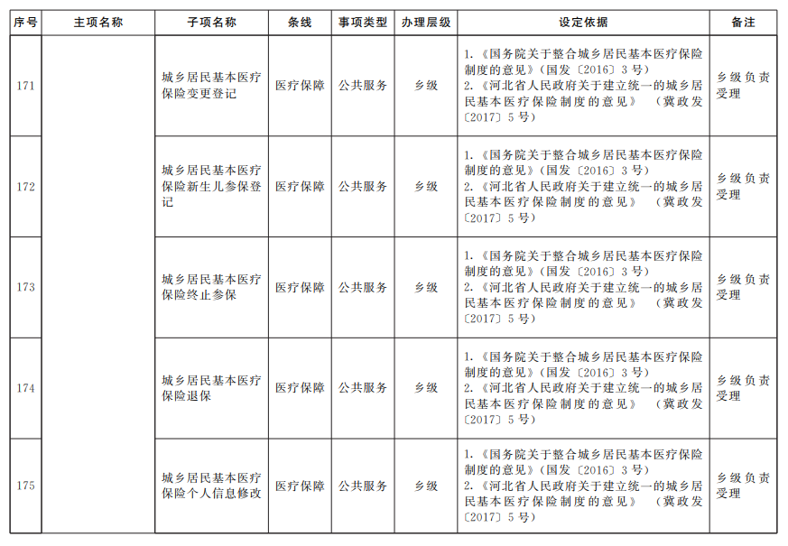
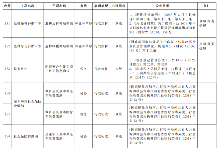
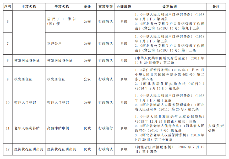
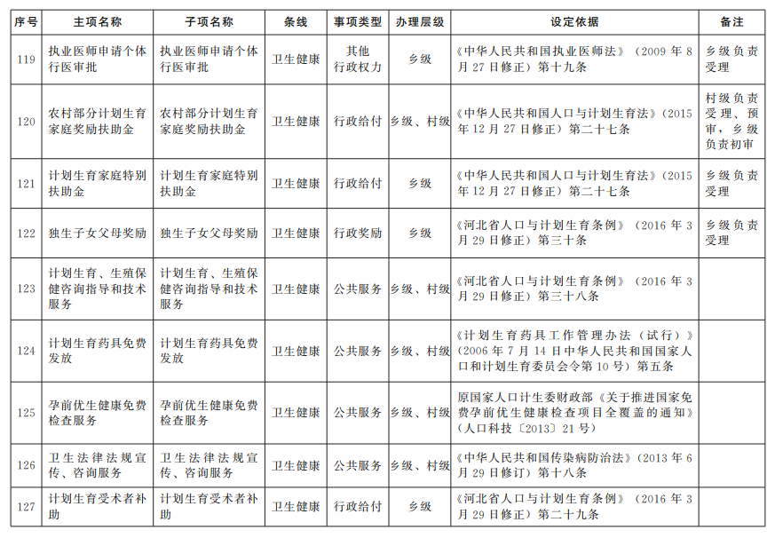
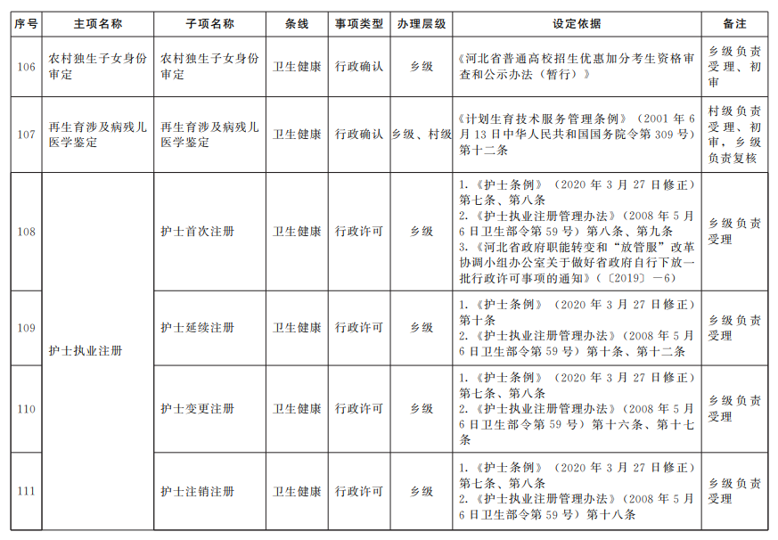
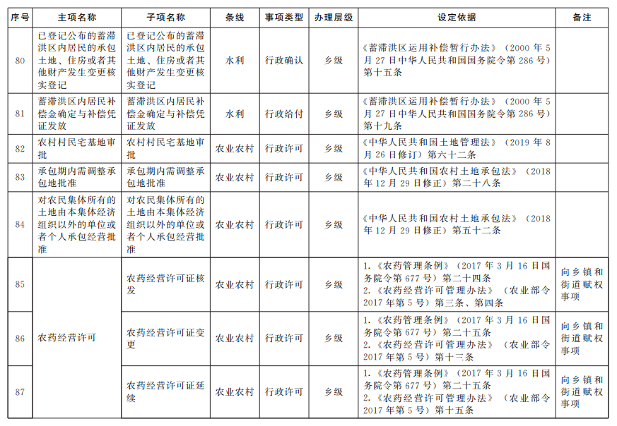
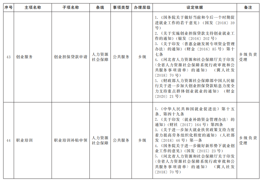
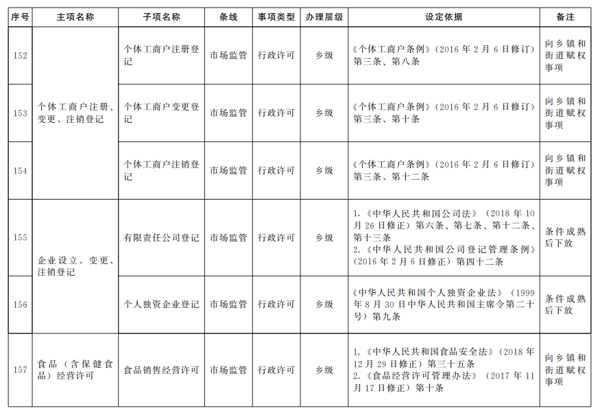
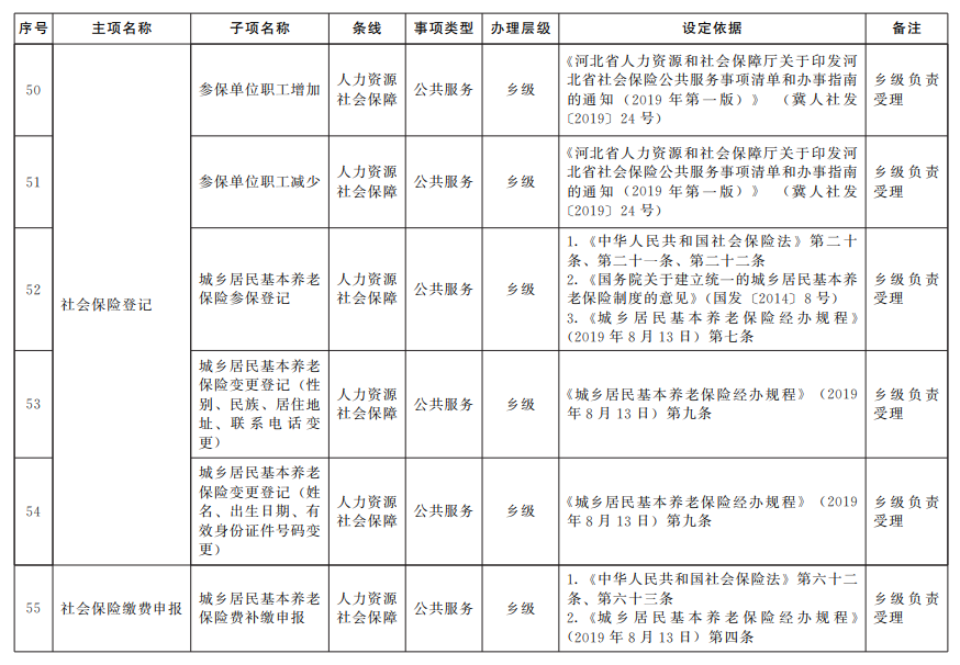
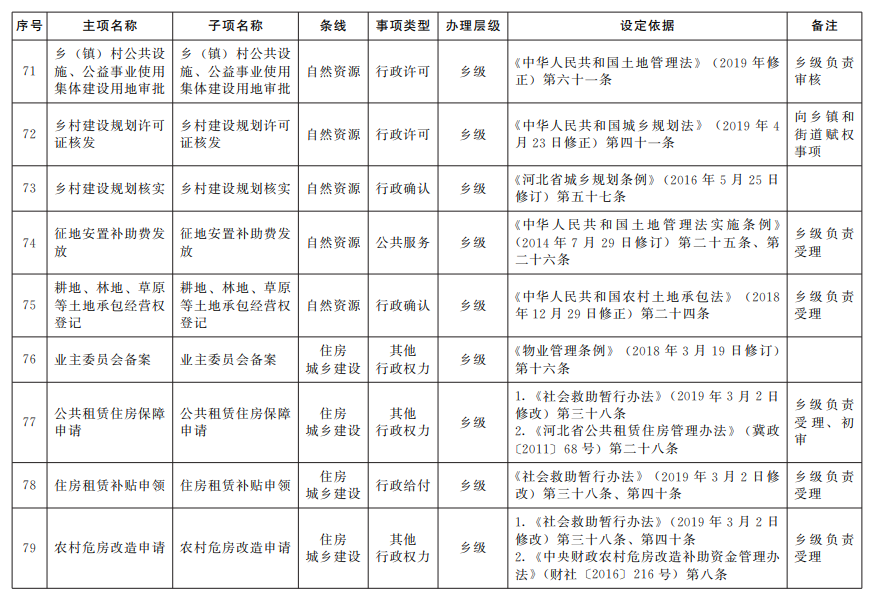
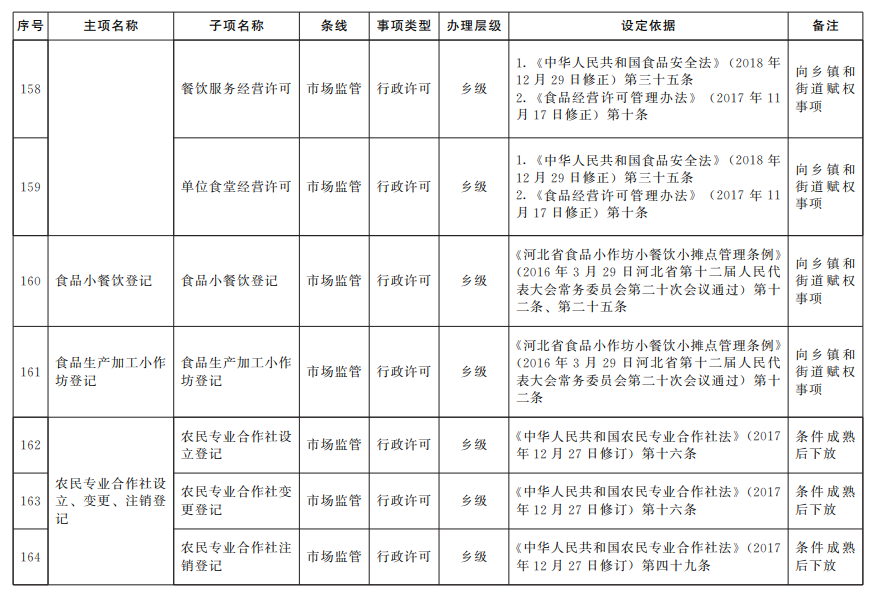
       一、全面公开公示。《通用目录》包括乡、村两级可以实施的政务服务事项共199项。省政务服务管理办公室负责将《通用目录》通过省政府门户网站、河北政务服务网向社会公开;省有关部门要在本部门网站公开,并及时录入河北省政务服务事项库管理平台。公开内容包括事项名称、事项编码、事项类型、办理层级、设定依据等。

       二、做好赋权工作。《通用目录》中法律、法规明确规定由县级实施的事项,各市、县要采取委托形式,赋予乡镇和街道实施。既要按照“应放尽放、能放则放”的原则,又要结合本地实际,充分考虑乡镇和街道情况,对乡镇和街道暂不具备承接能力、条件不成熟的事项,成熟一批、赋予一批,逐步实现全部赋予。各市、县要实行“过渡期”管理,加强业务培训,确保乡、村接得住、能办好。

       三、支持县乡通办。为进一步方便企业群众,各市、县可对委托乡镇和街道实施或进驻乡镇和街道办理的事项,特别是市场准入、执业注册等审查标准高、办理难度大、政策性强、企业群众迫切需求的事项,实行“县乡同权”“县乡通办”,委托下放乡镇和街道后县级仍可办理,实现多点可办、跨层级可办,既方便企业群众,又有效巩固县级“放管服”改革、行政审批制度改革成果。各市、县在实行“县乡通办”时,要理清职责边界,做好工作衔接,防止出现“多头受理”“重复办理”等情况。

       四、优化办事流程。优化简化申请、受理、审查、决定、送达等流程,缩短办理时限,降低办事成本。规范和完善办事指南,列明设定依据、流程时限、收费标准、注意事项等,明确需提交材料的名称、依据、格式、份数、签名签章等要求,并提供规范表格、填写说明和示范文本。除办事指南明确的条件外,不得自行增加办事要求。要加快推进“互联网+政务服务”,打通部门专网、整合数据资源,实现乡、村政务服务事项网上受理、网上办理、网上反馈。
河北省人民政府办公厅
2020年9月10日
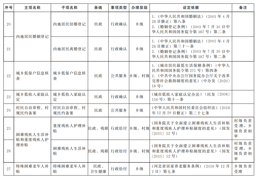
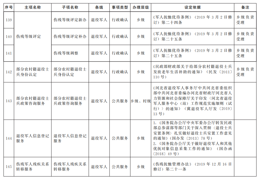
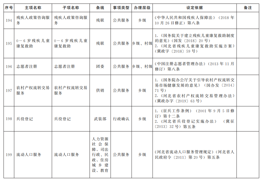
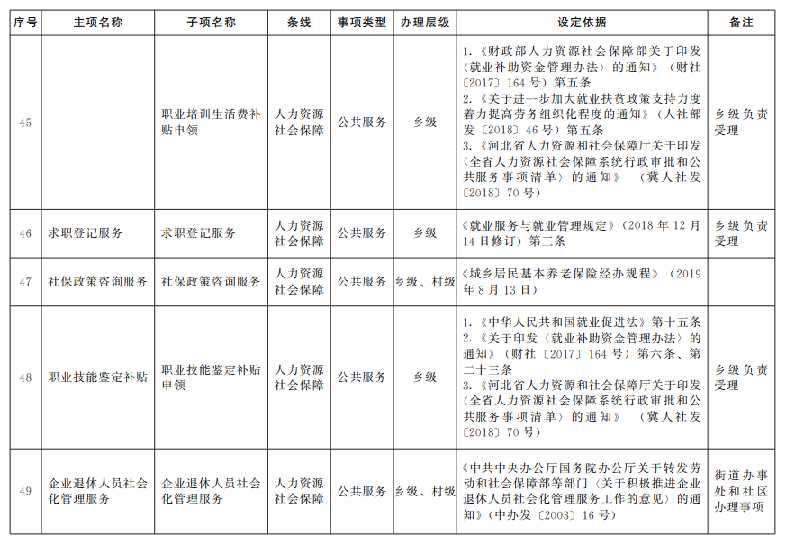
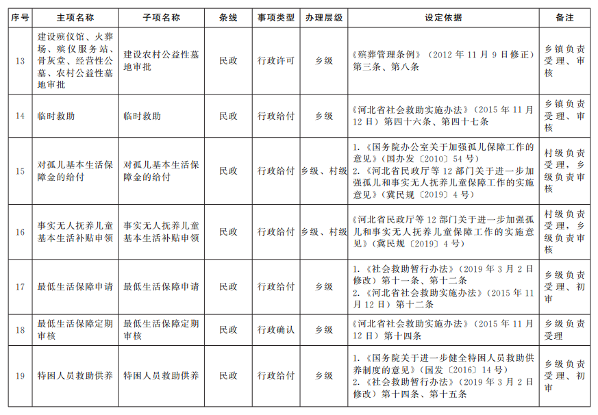
河北省乡、村两级政务服务事项通用目录
abc5cb8d619741658238f65f8915d004.png
5914cf896c03ca9b7fa34a240d14c35e.png
57dedd1e7695c1dbc84e2632bd04d9b8.png
3fa724eb81b985d42d97840d4786aca2.png
3c7a1cdb73900626f13c234833162208.png
476ccaf8a307dcb9e80f766d79a5e943.png
2384dc98a60ecb33339a9676e59c26bc.png
ee7d078fb036c273b9d955d3b4b00616.png
caf337726eba37e5ba939b464f30fa3f.png
db994255e1ccefa1b1f278dd8b2a3028.png
f635395f5cf1bc9441e4cf739da741b6.png
70fdb0961efeb37c8c76a269b41bd998.png
c569aad7a17edea4cb2e324ed468de12.png
19804c1de6b1fd320d83eeb6dd39b4d6.png
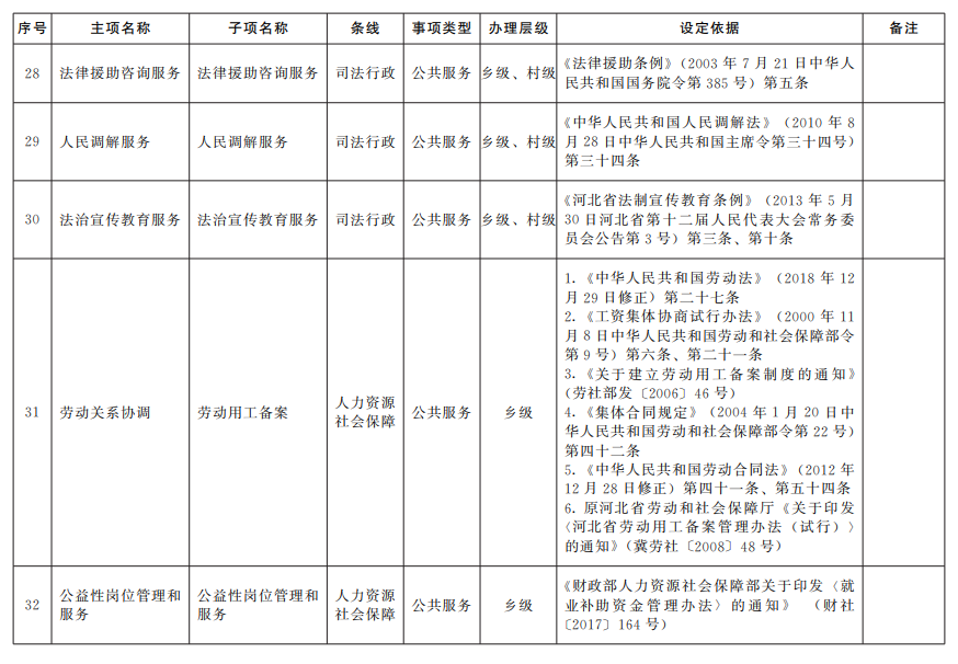
798110bc6abb0f6530b803571c50570a.png
e043fa58afb247d9e60477a18c4f7aad.png
98eb3f1ef2e2012f289d29cf48462e28.png
7bc39fc8410d1e39ba58cb9ae59403a4.png
c1e05099ff2fef289615978a57b9da4a.png
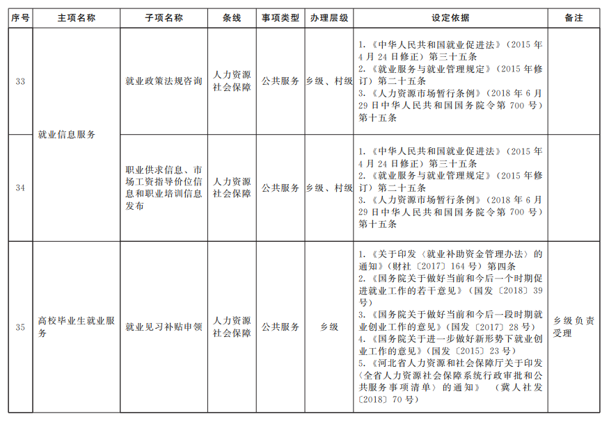
5d7356915ae99a0756f19e44699f8386.png
df153d580260f8826981039bed3e4e00.png
0ccbe177937c58a013ccadeef734e384.png
1a44c0639e61430bb5699b3440b5e93a.png
33eb722fd971b559f9edc17d89ba45ae.png
f32f1d7d3ba6f975fbdb0678d598107e.png
490e75685505a90d3135d9f1cdfa0bf7.png
07c47af21e7c8318d0838234ba61ef25.png
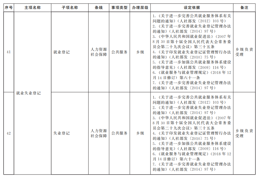
13385991b23ab21c49ceb23d693965bf.png
b78f2d7efdb4020bfdfb1d3a09f1d189.png
2aeb85df5ee0e4bc133e0e61534d9d97.png
44d103475e41fad1dee71a218690a51e.png
aeaacbaa8ce48b0108866409d8c028c7.png
bef322b5d80ed7e6c289885547634cfa.png
faf1c8f5c5485ed53cccb69259fdf466.png
1697be26c10a1d6f58b93ff4470bdd30.png

来源:河北日报
返回列表 使用道具 举报
条评论
您需要登录后才可以回帖 登录 | 立即注册
相关推荐
©2001-2021 唐山信息港 http://www.tsxxg.com冀ICP备16001780号-4
首页联系我们客服微信:14369595Comsenz Inc.
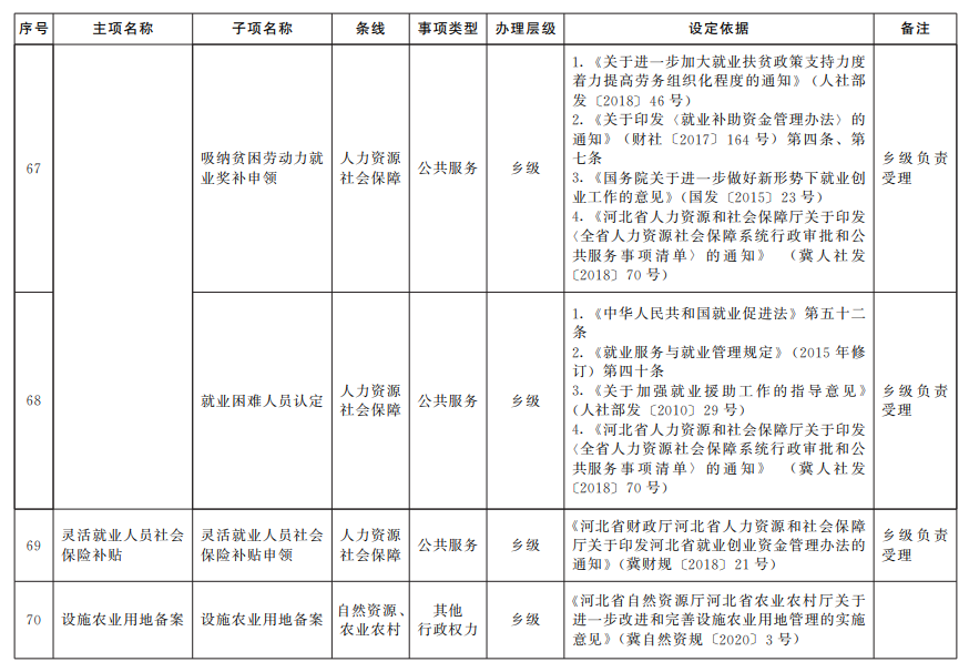
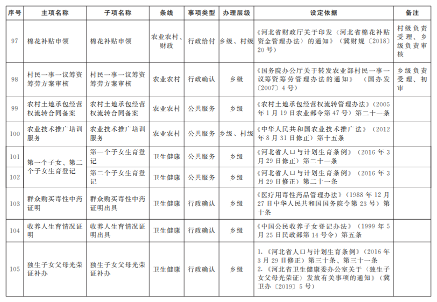
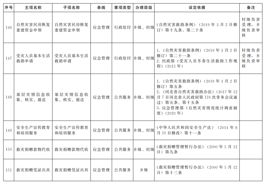
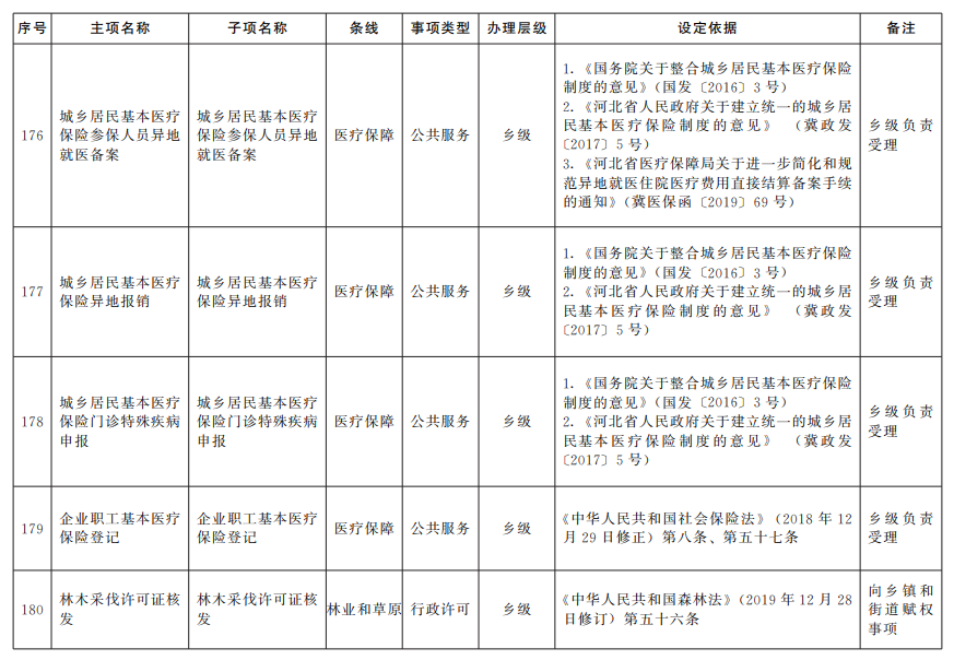
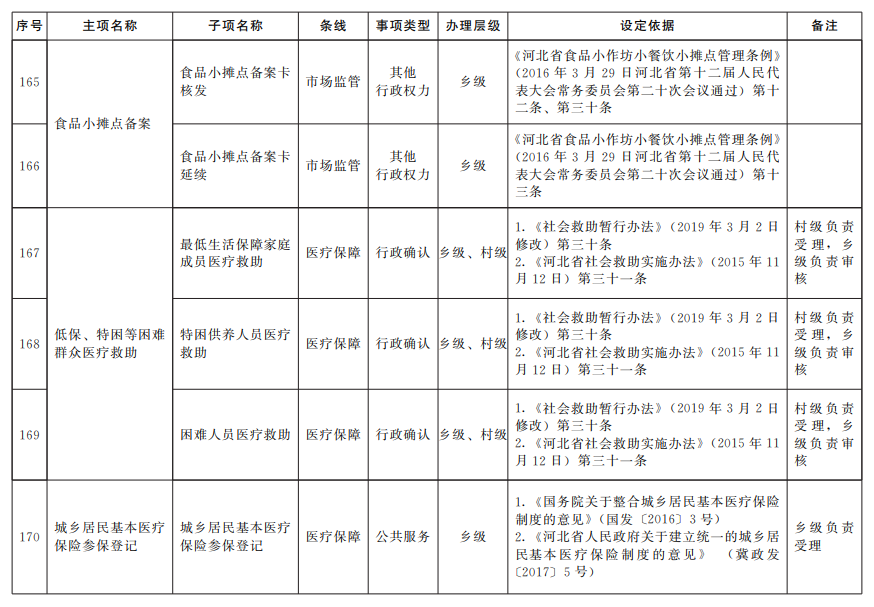
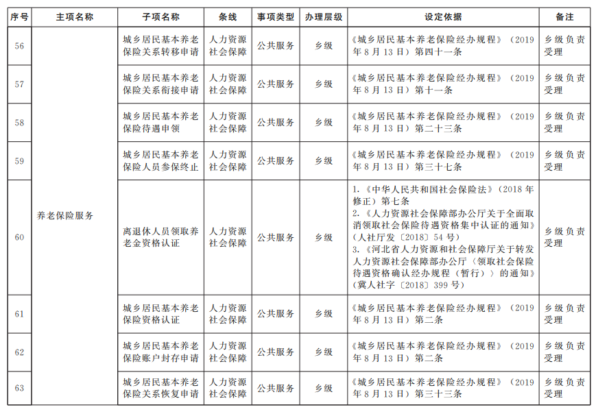
bdall.peaapk.com xtrb.peaapk.com hdwxxg.peaapk.com qhdceo.peaapk.com tsxxg.peaapk.com lyshangdu.peaapk.com hsrb.peaapk.com lanfxx.peaapk.com chengdenews.peaapk.com szyongdian.peaapk.com dtnews.peaapk.com yqnews.peaapk.com changzhinews.peaapk.com jcnews.peaapk.com sxjzxww.peaapk.com sxycrb.peaapk.com lfxww.peaapk.com sxllnews.peaapk.com nmgnews.peaapk.com baotounews.peaapk.com tlsxxg.peaapk.com bynesrmtzx.peaapk.com shenyangx.peaapk.com dlxxgs.peaapk.com northtimes.peaapk.com jilin.peaapk.com ccxxg.peaapk.com 0437.peaapk.com ybrbnews.peaapk.com avapk