唐山市路南区发布四则稻地镇征地公告
唐山信息港 发表于:2020-9-9 03:21 复制链接 看图 发表新帖
阅读数:4068
  9月7日,中国唐山网站发布四则《唐山市路南区人民政府征地启动公告》,详情如下:
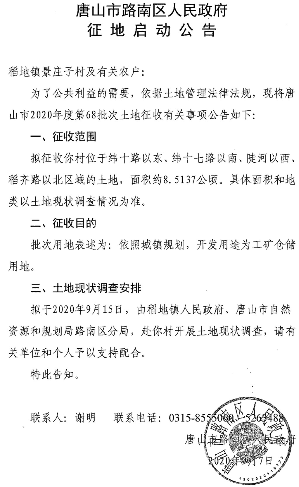
稻地镇景庄子村
  征收范围:位于纬十路以东、纬十七路以南、陡河以西、稻齐路以北区域的土地
  土地面积:约8.5137公顷
  开发用途:工矿仓储用地
12223694_442435.jpg
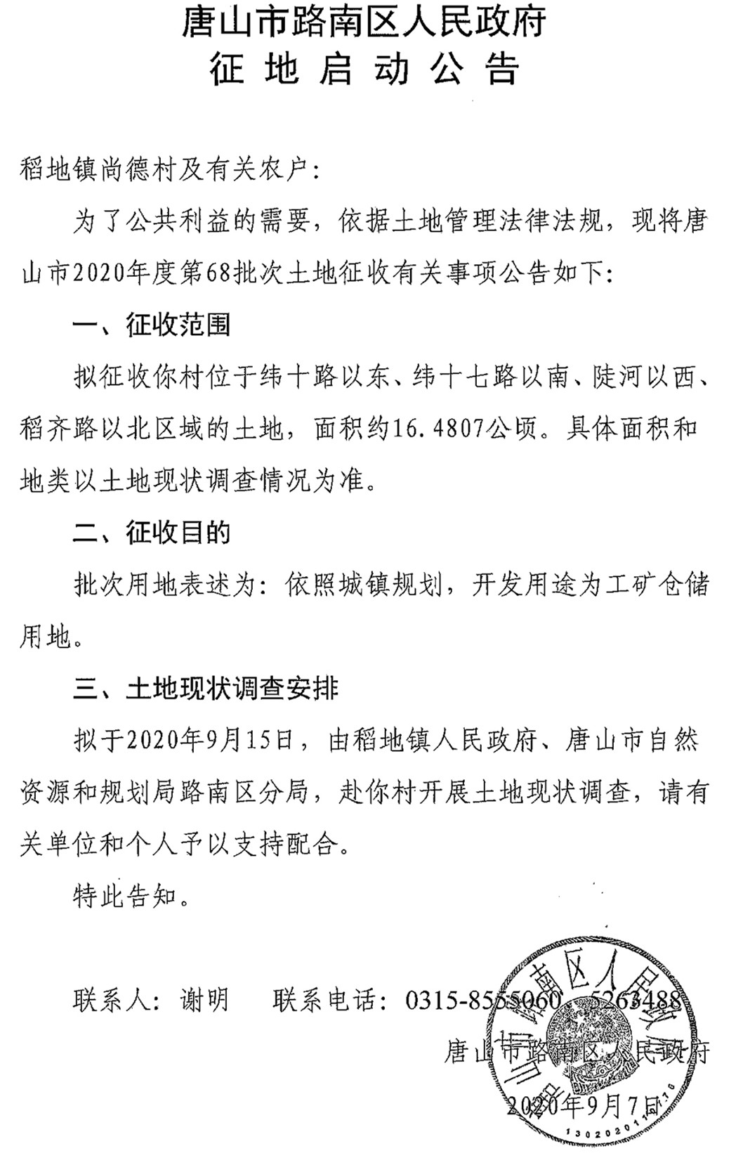
稻地镇尚德村
  征收范围:位于纬十路以东、纬十七路以南、陡河以西、稻齐路以北区域的土地
  土地面积:约16.4807公顷
  开发用途:工矿仓储用地
12223695_993680.jpg
稻地镇尚德村
  征收范围:位于经十三路以东、稻齐路以南、陡河以西、经十八路以北区域的土地
  土地面积:约17.6187公顷
  开发用途:工矿仓储用地
12223696_631339.jpg
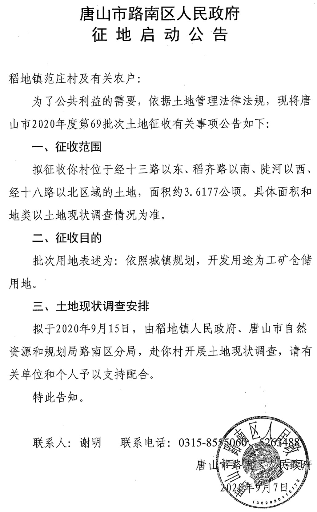
稻地镇范庄村
  征收范围:位于经十三路以东、稻齐路以南、陡河以西、经十八路以北区域
  土地面积:约3.6177公顷
  开发用途:工矿仓储用地

12223697_311451.jpg
返回列表 使用道具 举报
条评论
您需要登录后才可以回帖 登录 | 立即注册
相关推荐
©2001-2021 唐山信息港 http://www.tsxxg.com冀ICP备16001780号-4
首页联系我们客服微信:14369595Comsenz Inc.
bdall.peaapk.com xtrb.peaapk.com hdwxxg.peaapk.com qhdceo.peaapk.com tsxxg.peaapk.com lyshangdu.peaapk.com hsrb.peaapk.com lanfxx.peaapk.com chengdenews.peaapk.com szyongdian.peaapk.com dtnews.peaapk.com yqnews.peaapk.com changzhinews.peaapk.com jcnews.peaapk.com sxjzxww.peaapk.com sxycrb.peaapk.com lfxww.peaapk.com sxllnews.peaapk.com nmgnews.peaapk.com baotounews.peaapk.com tlsxxg.peaapk.com bynesrmtzx.peaapk.com shenyangx.peaapk.com dlxxgs.peaapk.com northtimes.peaapk.com jilin.peaapk.com ccxxg.peaapk.com 0437.peaapk.com ybrbnews.peaapk.com avapk