征地!涉及唐山丰润区与玉田县13个村庄!
唐山信息港 发表于:2020-8-19 20:56 复制链接 看图 发表新帖
阅读数:5804
1、丰润区人民政府发布征地启动公告以及多则征地补偿安置公告。
2、玉田县人民政府发布四则征地启动公告。
丰润区
征地启动公告
01.白官屯镇白官屯村
征收范围:位于东至:白官屯村地、西至:白官屯村地、南至:白官屯村地、北至:白官屯村地
征地面积:约0.3333公顷
开发用途:医疗卫生用地
cdd4735225ed82a443e22d7006ce2c48.jpg
征地补偿安置公告
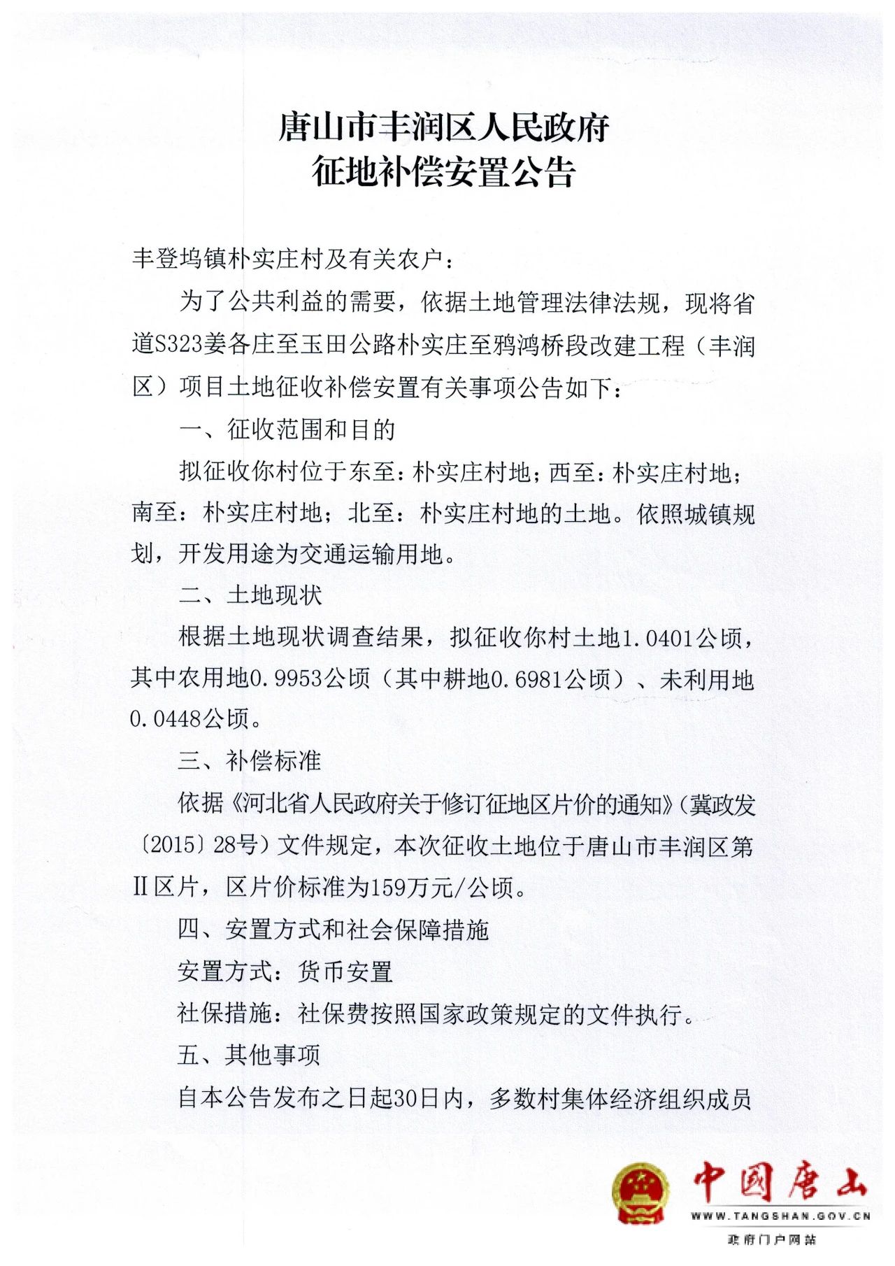
01.丰登坞镇朴实庄村
征收范围:位于东至:朴实庄村地;西至:朴实庄村地;南至:朴实庄村地;北至:朴实庄村地的土地
开发用途:交通运输用地
征地面积:1.0401公顷
补偿标准:本次征收土地位于唐山市丰润区第Ⅱ区片,区片价标准为159万元/公顷
安置方式:货币安置
社保措施:社保费按照国家政策规定的文件执行
43ab5dc1182d7fa71c19332ede2e7378.jpg
550718df7365af2b6ef122dff1895e70.jpg
02.丰润镇王家楼村
征收范围:位于东至:气象局;西至:王家楼村地;南至:王家楼村地;北至:王家楼村地
开发用途:交通运输用地
征地面积:8.5691公顷
补偿标准:本次征收土地位于我市丰润区第Ⅰ区片,区片价标准为173.4万元/公顷
安置方式:货币安置
社保措施:社保费按照国家政策规定的文件执行
8768e1f577d1a68ff061abb825f07769.jpg
c6f752e994120b0d4ce0f1c33eab5e42.jpg
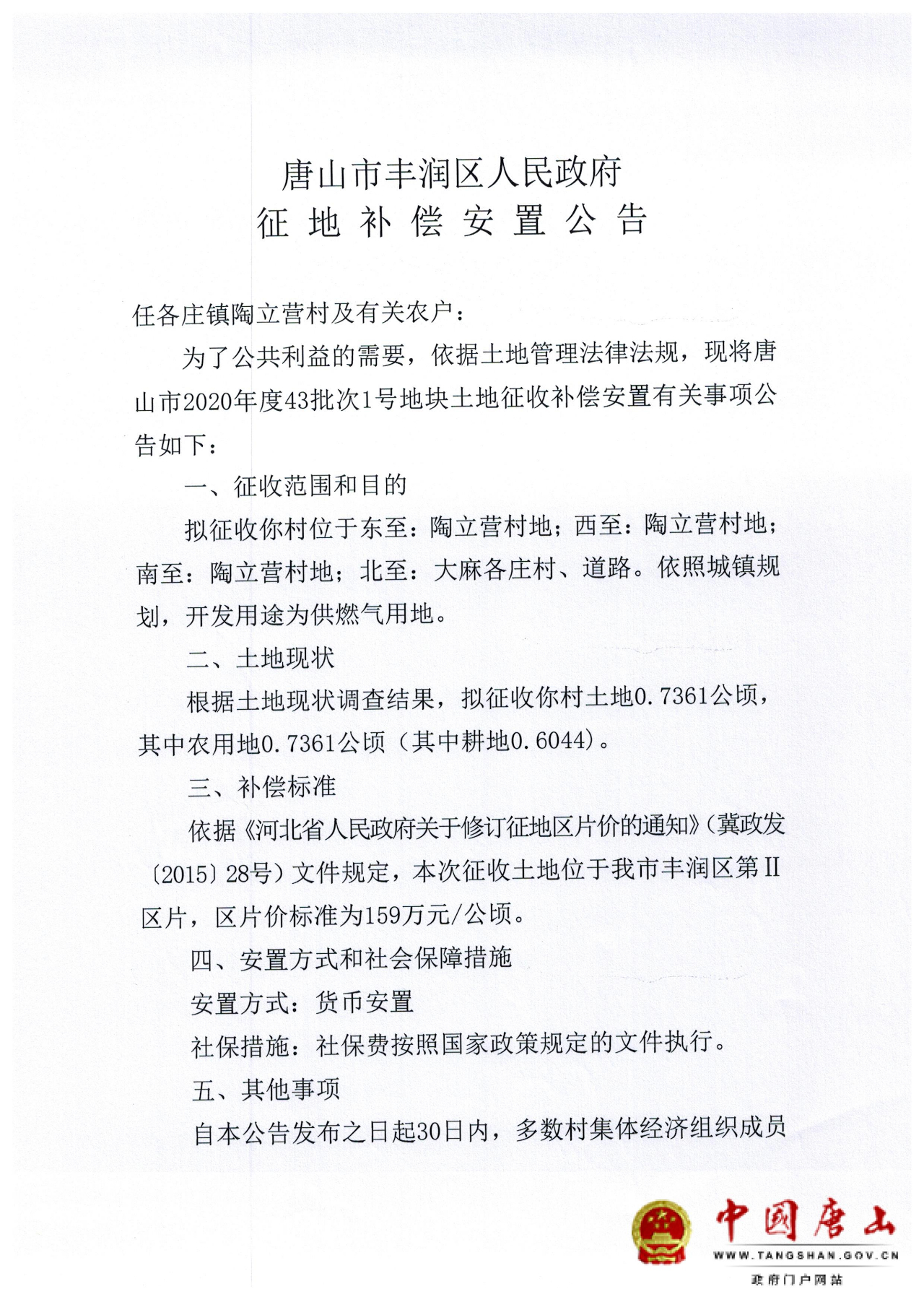
03任各庄镇陶立营村
征收范围:位于东至:陶立营村地;西至:陶立营村地;南至:陶立营村地;北至:大麻各庄村、道路
开发用途:供燃气用地
征地面积:0.7361公顷
补偿标准:本次征收土地位于我市丰润区第Ⅱ区片,区片价标准为159万元/公顷
安置方式:货币安置社保措施:社保费按照国家政策规定的文件执行
4fe13944662d7d06b598a9bdf165e8db.jpg
5a117d12e61c4deee537a25b203ab899.jpg
04任各庄镇大麻各庄村征收范围:位于东至:陶立营村地;西至:陶立营村地;南至:陶立营村地;北至:道路
开发用途:供燃气用地征地面积:0.0069公顷
补偿标准:本次征收土地位于我市丰润区第Ⅱ区片,区片价标准为159万元/公顷
安置方式:货币安置
社保措施:社保费按照国家政策规定的文件执行
8e314513c7488cc4597a95933bab8910.jpg
e65f80f5855471b2833ed52f39dcdd0b.jpg
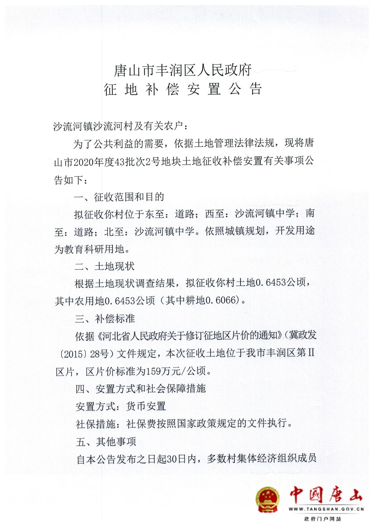
05沙流河镇沙流河村
征收范围:位于东至:道路;西至:沙流河镇中学;南至:道路;北至:沙流河镇中学开发用途:教育科研用地
征地面积:0.6453公顷
补偿标准:本次征收土地位于我市丰润区第Ⅱ区片,区片价标准为159万元/公顷
安置方式:货币安置
社保措施:社保费按照国家政策规定的文件执行
f3a88623ad70b37836da673a5ac83bdd.jpg
06b87223d86f25d8a3a8caabf68f493d.jpg
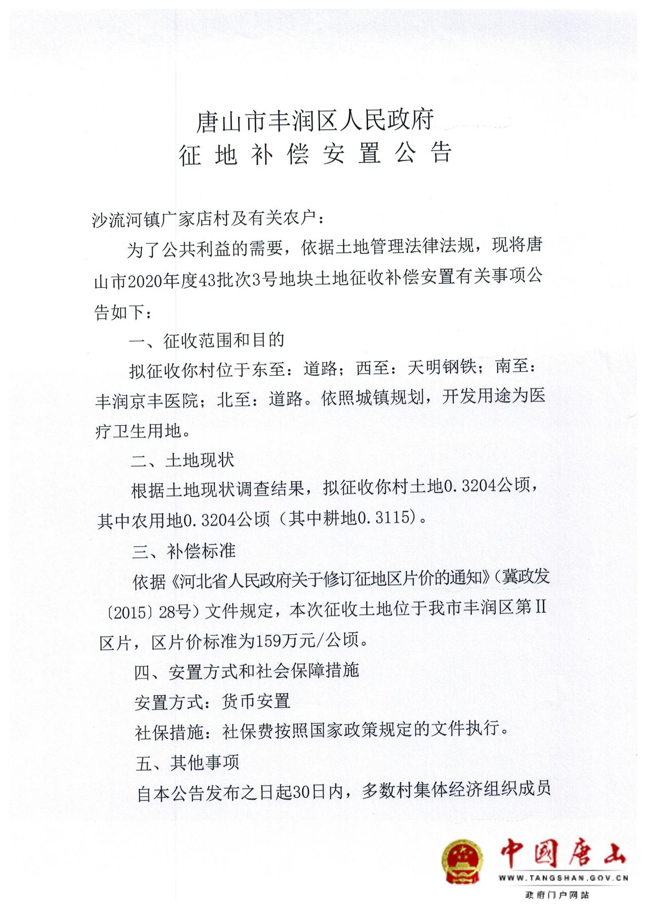
06沙流河镇广家店村
征收范围:位于东至:道路;西至:天明钢铁;南至:丰润京丰医院;北至:道路
开发用途:医疗卫生用地征地面积:0.3204公顷
补偿标准:本次征收土地位于我市丰润区第Ⅱ区片,区片价标准为159万元/公顷
安置方式:货币安置
社保措施:社保费按照国家政策规定的文件执行
70fd2ce60f5d68c3f203e2f6d241204c.jpg
c68b4a46e19ac0b85648ae53afa0cfff.jpg
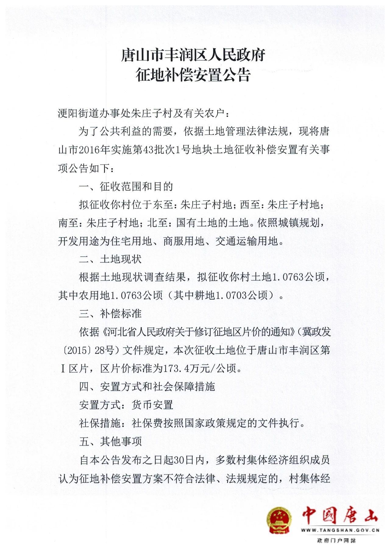
07.浭阳街道办事处朱庄子村
征收范围:位于东至:朱庄子村地;西至:朱庄子村地;南至:朱庄子村地;北至:国有土地的土地
开发用途:住宅用地、商服用地、交通运输用地
征地面积:1.0763公顷
补偿标准:本次征收土地位于唐山市丰润区第I区片,区片价标准为173.4万元/公顷
安置方式:货币安置
社保措施:社保费按照国家政策规定的文件执行
a444941ab5e3ab7684fdbf257f4cd234.jpg
ca95d87012a32c3d34a58e39cb031652.jpg
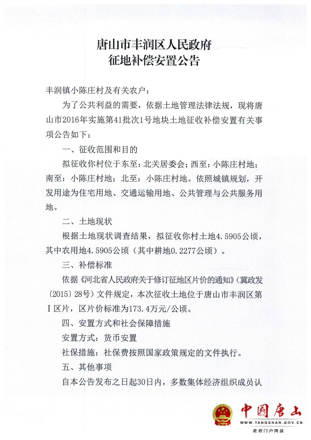
08.丰润镇小陈庄村
征收范围:位于东至:北关居委会;西至:小陈庄村地;南至:小陈庄村地;北至:小陈庄村地
开发用途:住宅用地、交通运输用地、公共管理与公共服务用地
征地面积:4.5905公顷
补偿标准:本次征收土地位于唐山市丰润区第I区片,区片价标准为173.4万元/公顷
安置方式:货币安置
社保措施:社保费按照国家政策规定的文件执行
4f46f6d6f700e9e21c1058985effc82f.jpg
d3ab036146143744e1e19aa7918553b5.jpg

玉田县
01.玉田镇南关村
征收范围:位于村南(东至路,西至金路通,南至金玉农产品市场,北至富贵家园小区)的土地
征地面积:约10.0088公顷
开发用途:商服用地
e4a6c53bbdf5559d5aefc7f5c7ac08a5.jpg
02.林西镇后杨庄村
征收范围:位于后湖工业园区内,腾飞路南侧(东至内官庄村地,西至本村地,南至本村地,北至内官庄村地)的土地
征地面积:约1.2334公顷
开发用途:工矿仓储用地
443bae1dd15b89f2fa047f56216bb9cc.jpg
03.玉田镇黄庄子村
征收范围:位于村西(东至距玉遵公路约10米处,西至本村地,南至本村地,北至本村地)的土地
征地面积:约2.3093公顷
开发用途:公共管理与公共服务用地
13fbc3927a4eabd972b4b6b734ab7c4b.jpg
04.窝洛沽镇西定府庄村
征收范围:位于村南(东至本村地,西至本村地,南至本村地,北至本村地)的土地
征地面积:约2.6380公顷
开发用途:商服用地
26d2676aacb9033b8247abe1d5dc3ee7.jpg
来源:丰润区人民政府 玉田县人民政府
返回列表 使用道具 举报
条评论
您需要登录后才可以回帖 登录 | 立即注册
相关推荐
©2001-2021 唐山信息港 http://www.tsxxg.com冀ICP备16001780号-4
首页联系我们客服微信:14369595Comsenz Inc.
bdall.peaapk.com xtrb.peaapk.com hdwxxg.peaapk.com qhdceo.peaapk.com tsxxg.peaapk.com lyshangdu.peaapk.com hsrb.peaapk.com lanfxx.peaapk.com chengdenews.peaapk.com szyongdian.peaapk.com dtnews.peaapk.com yqnews.peaapk.com changzhinews.peaapk.com jcnews.peaapk.com sxjzxww.peaapk.com sxycrb.peaapk.com lfxww.peaapk.com sxllnews.peaapk.com nmgnews.peaapk.com baotounews.peaapk.com tlsxxg.peaapk.com bynesrmtzx.peaapk.com shenyangx.peaapk.com dlxxgs.peaapk.com northtimes.peaapk.com jilin.peaapk.com ccxxg.peaapk.com 0437.peaapk.com ybrbnews.peaapk.com avapk