唐山丰南区教育局发布招聘教师174名的公告
唐山信息港 发表于:2020-8-13 20:56 复制链接 看图 发表新帖
阅读数:4622
  8月13日,中国唐山网站发布《唐山市丰南区教育局关于2020年招聘教师174名的公告》,详情如下:
  唐山市丰南区教育局关于2020年招聘教师174名的公告
  经丰南区政府批准,我区决定面向社会公开招聘中小学(幼儿园)教师。现将有关事项公告如下:
  一、招聘对象和条件
  (一)招聘对象
  中小学教师要求全日制普通高校本科及以上学历,幼儿园要求全日制普通高校专科及以上学历,并符合下列条件之一:
  1、户籍为丰南区的毕业生(托管的乡镇以划转后界定户籍),具备相应学段教师资格且年龄在30周岁以下。
  2、户籍为非丰南区的毕业生,须为2020年应届本科及以上具备相应学段教师资格且年龄在30周岁以下。
  3、现在丰南区教育系统工作的劳务派遣人员和2019年参加丰南区教育系统就业见习毕业生,具备相应学段教师资格且年龄在30周岁以下,对取得国家级教学奖励的年龄放宽到35周岁以下。
  4、按照2014年市委组织部等五部门联合下发的文件要求,退伍安置地在丰南区的2019年度大学生退役士兵,以及按照2019年市人社局要求曾参加丰南区支教服务人员(35周岁以下)。
  按照人社部、教育部等七部门印发的《关于应对新冠肺炎疫情影响实施部分职业资格“先上岗、后考证”阶段性措施的通知》(人社部发[2020]24号)规定,中小学、幼儿园、中等职业学校教师资格实施“先上岗、再考证”阶段性措施,不得将教师资格作为限制性条件,先上岗的高校毕业生在试用期(1年)内未取得相应职业资格的应当依法解除聘用合同。
  “高校毕业生”是指未落实工作单位的国家统一招生的高等院校普通类2018、2019、2020年毕业生(离校时其户口、档案、组织关系仍保留在原毕业学校,或保留在各级毕业生就业主管部门、毕业生就业指导服务中心、各级人才交流服务机构和各级公共就业服务机构)。
  (二)招聘条件
  1、具有中华人民共和国国籍,年龄在18周岁以上;
  2、具有良好的政治素质,遵纪守法,品行端正;
  3、热爱教育事业,具有良好的职业道德;
  4、身体健康,身体素质符合现行《公务员录用体检通用标准(试行)》要求;
  5、报考高中、初中、小学教师须具有全日制本科及以上学历,幼儿园教师要求具有全日制专科学历;退役士兵根据学历要求可申报小学或幼儿园职位。
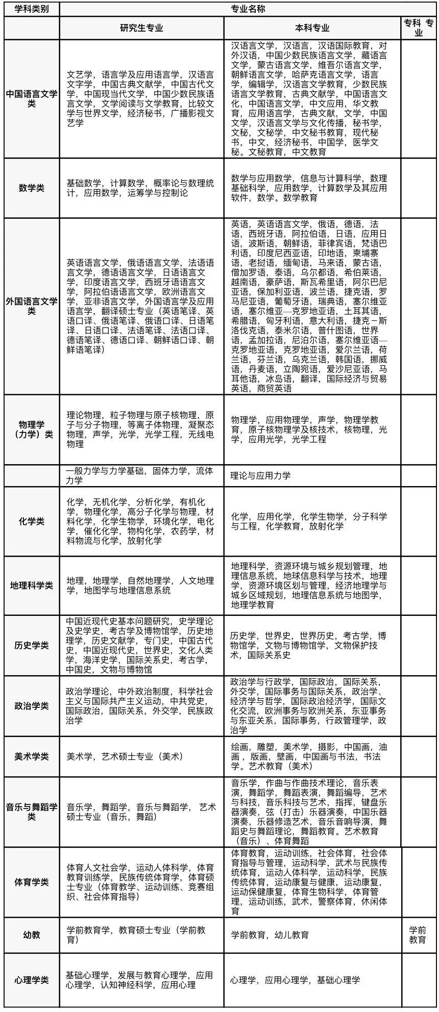
  6、除小学语文、数学职位外,其他职位均要求所学专业类别与报名职位相对应或所学专业名称中有相应学科内容表述,具体参考《公务员考试专业分类目录》(丰南教师招聘参照)(附件1)。现岗劳务派遣人员,以及音乐类、美术类专业毕业生也可报考幼教职位。
  公务员考试专业分类目录(丰南教师招聘参照)
12217581_840180.jpg
  7、经教育部注册认证学位学历的国(境)外留学生,按国内同级学历对待。
  凡具有下列情况之一者,不得报考:全日制普通类高校非应届在读学生;试用期内的公务员;现役军人;曾因犯罪受过刑事处罚或曾被开除公职的人员;受党政纪处分尚未期满的人员;失信被执行人;正在接受审查的;法律、法规规定不得招聘为事业单位工作人员的其它情形人员。
  二、招聘数量和职位
  按照《关于2020年招聘教师工作的实施方案》部署,面向社会公开招聘中小学(幼儿园)教师174名。设语文、数学、英语、物理、化学、政治、地理、历史、音乐、美术、体育、特教(心理学)、幼教共13个职位。其中:语文69人(初中4、小学65)、数学28人(高中2、初中3、小学23)、英语23人(高中3、初中2、小学18)、物理3人(初中3)、化学4人(初中4)、政治4人(高中2、初中2)、地理2人(高中2)、历史4人(高中1、初中3)、音乐4人(小学4)、美术5人(小学5)、体育7人(高中1、初中2、小学4)、特教(心理学)1人、幼教20人。
  招聘岗位全部实行定校招聘的办法。报名人员只能选择申报一个学校的一个职位,分别录取,不得兼报。
  具体招聘职位分布见丰南区2020年中小学幼儿园教师招聘职位分布表。
12217582_910286.png
  三、受聘人员岗位及待遇
  受聘人员由区教育局按照职位需求直接安置到定向学校任教。
  新参加工作的受聘人员,试用期间工资按事业单位大中专毕业生见习期标准执行;试用期满经考核为合格等次的,工资福利按国家有关规定执行,其中岗位工资按聘用单位所聘岗位确定,津补贴及其他福利按聘用单位相应人员标准执行。
  四、受聘人员的管理
  (一)受聘人员签订三年聘用合同(试用期一年),合同期满经考核合格续签合同。
  (二)被定向招聘到农村学校的教师服务期满三年且坚持一线教学岗位工作,三年内不得调动(含借调);受聘到农村学校任教的教师五年内不得调离农村教学岗位。
  五、招聘办法与程序
  (一)招聘办法
  招聘工作由区公开招聘教师工作领导小组办公室结合第三方考试机构组织实施。语文、数学、英语、物理、化学、政治、地理、历史职位教师招聘采取知识考试办法进行,知识考试成绩即为考试总成绩;音乐、体育、美术、幼教职位教师招聘采取知识考试和专业技能测试相结合的办法进行,知识考试成绩与专业技能测试成绩按6:4的比例计入考试总成绩;按照招聘总成绩从高到低择优确定聘用人选。所有职位参考人员知识考试成绩须在60分以上(含60分),否则不予聘用或进入专业技能测试,这一职位产生的空额将从报考本学段本学科的所有未聘用(或未进入专业技能测试)人员中按照考试成绩从高到低择优递补;如按上述递补办法本学科已无可递补人选,则将该学科职位调整到以下农村学校小学语文职位,依次是①大新庄小学、②柳树O李富庄小学、③柳树O西河小学、④黑沿子涧河小学、⑤柳树O戟门小学、⑥尖字沽望马泊小学、⑦黑沿子毕家O小学等学校,每学校1人。
  (二)招聘程序
  1、发布公告。通过丰南区政府网发布招聘公告,并在丰南在线、丰南教育信息等微信公众号进行广泛宣传。
  2、报名。采取网上报名方式。
  3、资格审查。报名资格审核小组对报名人员进行网上审核。
  4、知识考试。资格审查合格后进行知识考试,采取闭卷、笔试形式进行。考试内容:语文、数学、英语、物理、化学、政治、地理、历史、音乐、美术、体育为所申报职位对应的丰南区高中阶段现行教材知识及本专业理论知识;幼教职位为学前教育学、心理学、卫生学基础理论知识及幼教活动设计、教科研方法;特教为盲聋智障心理学、特殊教育学。考试分值均为100分,考试时间为120分钟。
  5、专业技能测试。按照招聘数额,以知识考试成绩高低按1:2的比例确定初选人员(比例内末位知识考试成绩并列的都进入专业技能测试),初选人员参加专业技能测试。测试内容为本专业基本技能、专业特长。测试时间根据学科区别合理确定,测试分值均为100分,由评委现场赋分,取所有评委平均分,计算考生成绩时,保留小数点后两位。专业技能测试成绩按40%比例计入总成绩。其中:
  (1)中小学音乐测试内容:钢琴演奏、无伴奏歌曲演唱、其它器乐演奏各一首,曲目自选;每项限4分钟。钢琴演奏、歌曲演唱各占40分,其它器乐演奏占20分。除钢琴外,其它用品自备(选用配乐时自带播放设备、不能使用手机)。
  (2)中小学体育测试内容:主要考察基本素质和特长,测试内容为中小学体育课程标准动作示范及讲解、体育特长展示,每人限10分钟(示范及讲解6分钟、特长展示4分钟)。动作示范及讲解包括立定跳远、短跑途中跑、原地正面双手头上掷实心球、仰卧起坐、行进间单手肩上投篮,抽签确定题目。必选动作分值60分、特长展示分值40分。除篮球、实心球、体操垫外,所需器材自备(特长展示选用配乐时自带播放设备、不能使用手机)。
  (3)中小学美术测试内容:现场素描、速写和书法(毛笔)各一项,素描对象为现场静物,速写为人物速写,书法内容为指定临帖,限时120分钟(其中素描80分钟、速写20分钟、书法20分钟;转场过程不计时间)。素描分值50分、速写30分、书法20分。(自备八开素描白纸、素描画板、纸夹,八开速写画纸、铅笔橡皮,整尺书法用白宣纸、毛笔墨汁等用品)。
  (4)幼教测试内容:钢琴弹唱、舞蹈、情景讲故事、主题情境画各一项。钢琴弹唱曲目自选、舞蹈内容自选、情景讲故事抽签确定主题,主题情境画为命题作画。先集中进行主题情境画,每人限时30分钟,然后逐人依次进行钢琴弹唱、情景讲故事、舞蹈测试,每项限时3分钟。钢琴弹唱分值为25分、舞蹈为25分、情景讲故事为20分、主题情境画为30分。除钢琴外,其它用品自备(情境绘画纸为八开白纸、使用油画棒或水彩笔彩铅任选,选用配乐时自带播放设备、不能使用手机)。
  6、确定拟聘用人员。将知识考试成绩和专业技能测试成绩之和作为总成绩,按照总成绩从高到低择优确定拟聘用人选。总成绩并列时,依次按照专业技能测试成绩高低择优确定,如再出现并列时,按以下顺序确定人选:中共党员,退役士兵,参加“三支一扶”支教服务者,烈士子女或配偶,学历(学位)较高者,具有基层工作经历或基层工作经历较长者,曾受县级以上党委、政府奖励且受奖级别较高者,曾获得优秀毕业生、优秀学生干部者,在校期间获奖学金次数较多、等级较高者,劳务派遣入职时间较长者,有教育系统就业见习经历者。
  7、体检考察。由区公开招聘教师工作领导小组办公室统一组织对拟聘用人员进行体检(体检参照招录公务员的项目和标准进行),体检合格的,由区教育主管部门对其思想政治表现、道德品质等情况进行考察,并对其资格条件进行复查。体检、考察不合格的,取消聘用资格。
  8、聘用结果公示。对体检合格人员进行为期3天的公示,经公示无异议后履行聘用手续。
  六、招聘工作阶段安排
  (一)发布公告
  2020年8月12-16日。
  (二)组织报名
  1、报名网址
  https://teacher.fengnan.my03.com:43210,报名系统必须使用最新版火狐浏览器,下载地址:http://www.firefox.com.cn
  2、报名时间
  正式报名注册和提交数据时间为2020年8月17日-19日,每天上午8:30-11:00,下午2:30-5:00。个人提交报名数据时间截止2020年8月19日上午11:00。19日下午为处理审核异常人员再次修改提交时间。
  3、网上报名办法
  正式报名利用丰南教育局域网进行,全区确定19所中小学为网上报名点(局域网环境网上报名点见附件3),提供软硬件环境,考生可在报名时间内就近到相关学校进行报名信息填报和提交数据。
  为确保报名秩序顺畅,在外网环境下提供一次报名预演,时间为2020年8月16日上午8:30-11:00,考生可利用外网环境自行登录报名网址注册、填写报名信息、提交数据,预演结束后报名信息统一清除。另外,正式报名后,考生可以在外网环境下登录报名系统查询审核结果和自行打印准考证。
  4、网上报名程序
  (1)考生报名前,须完全了解本次招聘政策和拟报考岗位条件,认真阅读网上《招聘教师公告》,按照规定步骤进行具体操作。
  (2)网上报名实行严格的自律机制,报考人员必须承诺履行《诚信承诺书》,对提交的报名信息的真实性负责,在公开招聘的任一环节中(包括试用期),凡发现网上填报的信息与实际情况不一致的、不符合报考条件的,取消资格,同时三年内不得参加丰南区教师招聘。
  (3)网上报名须用有效的二代《居民身份证》进行用户注册,设置密码登录报名系统,填写报名信息和提交数据。为保障数据安全,本系统不提供找回密码和密码修改功能,注册时请保管好密码。
  (4)按照要求规范填写或选择表项,认真核对相应岗位报名条件要求,务必逐条如实填写符合条件相关内容。上传的电子照片要符合要求。照片要求:本人近期头部正面免冠照片,垂直方向顶部留空10%、头顶至下额占整个画面60%,520*640像素,文件.jpg格式,文件小于512KB,照片底色为白色,只允许裁切不允许美颜。
  (5)提交数据通过审核后即完成报名。考生“提交数据”后信息将被锁定,在未反馈审核结果前不能修改。审核员会尽快在报名系统上回复审核结果。“审核未通过”的,可根据提示的未通过原因,修改信息或改报岗位并重新提交数据;“审核通过”的,将不能再修改。
  (6)考生务必牢记报名截止时间、打印准考证、笔试等重要时间信息。请考生保持报名时所留联系电话的每天24小时畅通,以便通知有关事宜。
  5、咨询电话:0315-8196025、8196021(工作日每天上午8:30至11:30,下午14:30-17:00)。
  ()知识考试
  审核通过的报名人员于2020年8月21日8:30-17:30在报名系统上自行打印笔试准考证(音体美幼岗位与面试通用)。
  考试时间:2020年8月23日上午9:00-11:00。考试地点见准考证。
  参加笔试时,必须同时携带有效期内法定身份证件(二代身份证、临时身份证),《笔试准考证》和《考生健康申明卡及安全考试承诺书》(附件4),方能进入考场,否则不得参加考试。
  考生务必按要求填报《考生健康申明卡及安全考试承诺书》,考生对个人健康状况填报实行承诺制,承诺填报内容真实、准确、完整,凡隐瞒、漏报、谎报旅居史、接触史、健康状况等疫情防控重点信息的,记入考试诚信档案,并依规依纪依法处理。
  笔试期间不得提前离场,不得携带各类电子设备(如:手机、计算器等)。
  笔试成绩8月25日上午在丰南区政府网教育专栏发布,请考生及时关注查询,音体美幼岗位进入技能测试的及时准备参加测试。
  ()专业技能测试
  1、测试时间:2020年8月25日下午2:00开始
  2、测试地点:丰南区实验学校,带《笔试准考证》(可二次打印)和身份证入场
  3、总成绩公示时间:2020年8月25日晚
  4、公示渠道:丰南区政府网、教育局老院公示栏张榜公示
  (五)资格复审
  拟录用人员进入资格复审,由本人根据岗位条件要求携带户口本(必须有和本人页)、身份证、毕业证相应资格证书的原件和复印件等相关材料到指定地点进行复审,逾期不到视为自动放弃。因报名材料不符合招聘岗位要求的取消资格,在报考同一岗位的考生中按总成绩或笔试成绩从高分到低分依次递补。
  资格复审时间和地点:2020年8月26日全天,丰南区教育局老院招生办(丰南区友谊大街3号)
  (六)体检
  具体事宜另行通知。
  (七)审档和考核考察
  拟聘人员正式上岗前将进行档案审查和遵纪守法和政治考察,审查结果不合格的取消聘用资格。
  七、有关要求和说明
  (一)区域托管的乡镇、村按照托管后的县区确定户籍、劳务派遣等报名资格。
  (二)年龄30周岁以下指189年12月31日后出生,35周岁以下指1984年12月31日后出生。
  (三)经教育部注册认证学位学历的国(境)外留学生,按国内同级学位学历对待。
  (四)取得的国家级教学奖励指经区教育局逐级推荐上报的现场课、光盘课、微课等优质课。
  (五)报考人员现为机关事业单位在编人员,资格复审时需提供原单位开据的同意报考证明信,如被聘用后实行一年试用期。
  (六)被聘人员于2020年9月1日正式上岗,对因体检、考察不合格,或正式上岗前主动放弃聘用资格,或不能提供完整毕业生档案被取消聘用资格而造成的职位空额,从报考本学段本学科未聘用人员中按照总成绩从高到低择优递补。
  (七)报考人员在体检、考察合格后无正当理由逾期不报到以及上岗后见习期内主动放弃者,三年内不得报考丰南区教师招聘。
  (八)被聘人员签订聘用合同后,如果主动辞聘只允许每年暑期提出申请才能办理相关手续。
  (九)招聘工作接受社会各界的监督,监督电话:0315—8196014。
  八、本公告由区教育局负责解释。
二〇二〇年八月十二日
返回列表 使用道具 举报
条评论
您需要登录后才可以回帖 登录 | 立即注册
相关推荐
©2001-2021 唐山信息港 http://www.tsxxg.com冀ICP备16001780号-4
首页联系我们客服微信:14369595Comsenz Inc.
bdall.peaapk.com xtrb.peaapk.com hdwxxg.peaapk.com qhdceo.peaapk.com tsxxg.peaapk.com lyshangdu.peaapk.com hsrb.peaapk.com lanfxx.peaapk.com chengdenews.peaapk.com szyongdian.peaapk.com dtnews.peaapk.com yqnews.peaapk.com changzhinews.peaapk.com jcnews.peaapk.com sxjzxww.peaapk.com sxycrb.peaapk.com lfxww.peaapk.com sxllnews.peaapk.com nmgnews.peaapk.com baotounews.peaapk.com tlsxxg.peaapk.com bynesrmtzx.peaapk.com shenyangx.peaapk.com dlxxgs.peaapk.com northtimes.peaapk.com jilin.peaapk.com ccxxg.peaapk.com 0437.peaapk.com ybrbnews.peaapk.com avapk