路南区多批次征收土地和安置方案公告
唐山信息港 发表于:2020-7-26 21:48 复制链接 看图 发表新帖
阅读数:4846
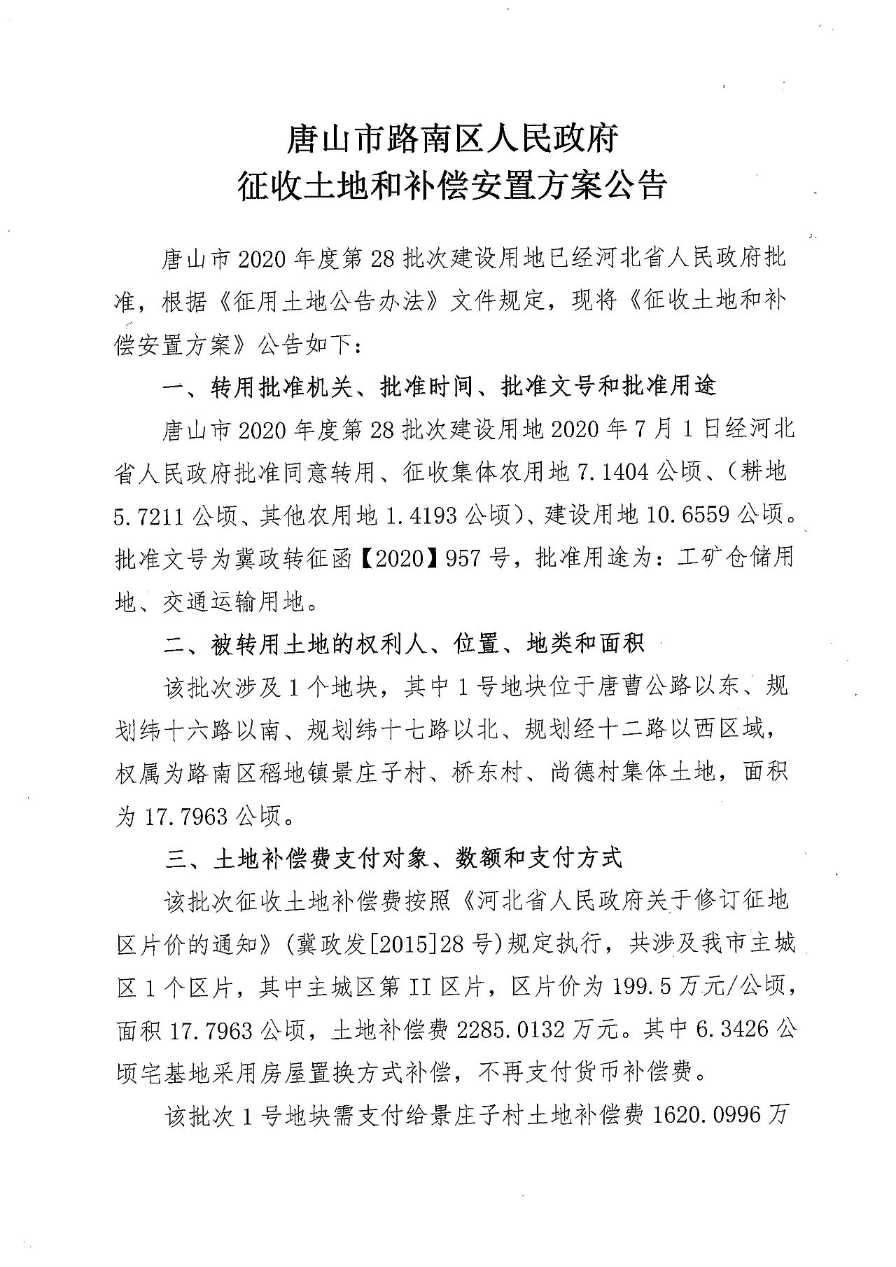
2020年度第28批次征收土地和安置方案公告
征收范围:位于唐曹公路以东、规划纬十六路以南、规划纬十七路以北、规划经十二路以西区域
征地面积:约17.7963公顷
开发用途:工矿仓储用地、交通运输用地
f8fc3a54bf45353edee765d6d795ecd5.jpg
4825c07af91f026a8ceaf659f55bdac7.jpg
2020年度第29批次征收土地和安置方案公告
征收范围:位于经十二路以东、纬十六以南、纬十路以西、纬十七路以北区域
征地面积:约20.4699公顷
开发用途:工矿仓储用地
a8b3c48a67f4209d66146dd985a6c583.jpg
d8d66452db13b49fe3e1e0370c0c05ae.jpg
2020年度第31批次征收土地和安置方案公告
征收范围:位于南湖风景区东侧、环城水系南侧、唐柏路西侧、东礼尚庄村址北侧区域
征地面积:约1.3331公顷
开发用途:商服用地、交通用地
0cfff773d642dd6642adcab1a9581714.jpg
9cd896337cb77aa2ae4009866fc10b99.jpg
2016年度实施第33批次
征收土地和安置方案公告
征收范围:
1号地块位于205国道以西、规划文化南北街以东区域,
2号地块位于西礼尚庄东侧、205国道西侧、环城水系南侧、河南路北侧区域;
3号地块位于唐柏路东侧、环城水系南侧、205国道西侧区域
征地面积:约1.7253公顷
开发用途:交通运输用地
bff972779750adda9287ab5722415d51.jpg
f306a45256aa0ad840508332b2fa685f.jpg
2015年度实施第38批次
征收土地和安置方案公告
征收范围:位于205国道以西、檀庄村以东、规划河南路以南、规划纬十路以北区域
征地面积:约8.9775公顷
开发用途:住宅用地
05a471fe432276cd89942559a47eef69.jpg
04573cfd3d2db3bfdd7244739410aad9.jpg
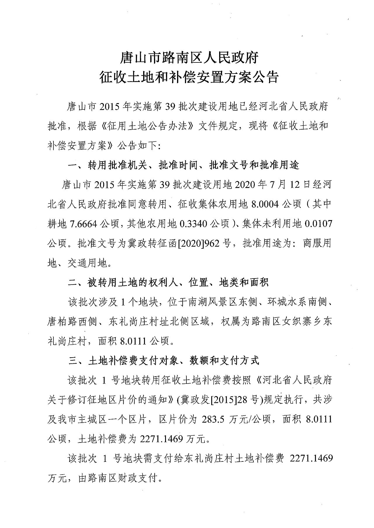
2015年度实施第39批次征收土地和安置方案公告
征收范围:位于南湖风景区东侧、环城水系南侧、唐柏路西侧、东礼尚庄村址北侧区域
征地面积:约8.0111公顷
开发用途:商服用地、交通用地
17e5a5d72ee7f7d533bdfa090594d788.jpg
4cf96fe515c756c9f3d09cd71758ab00.jpg
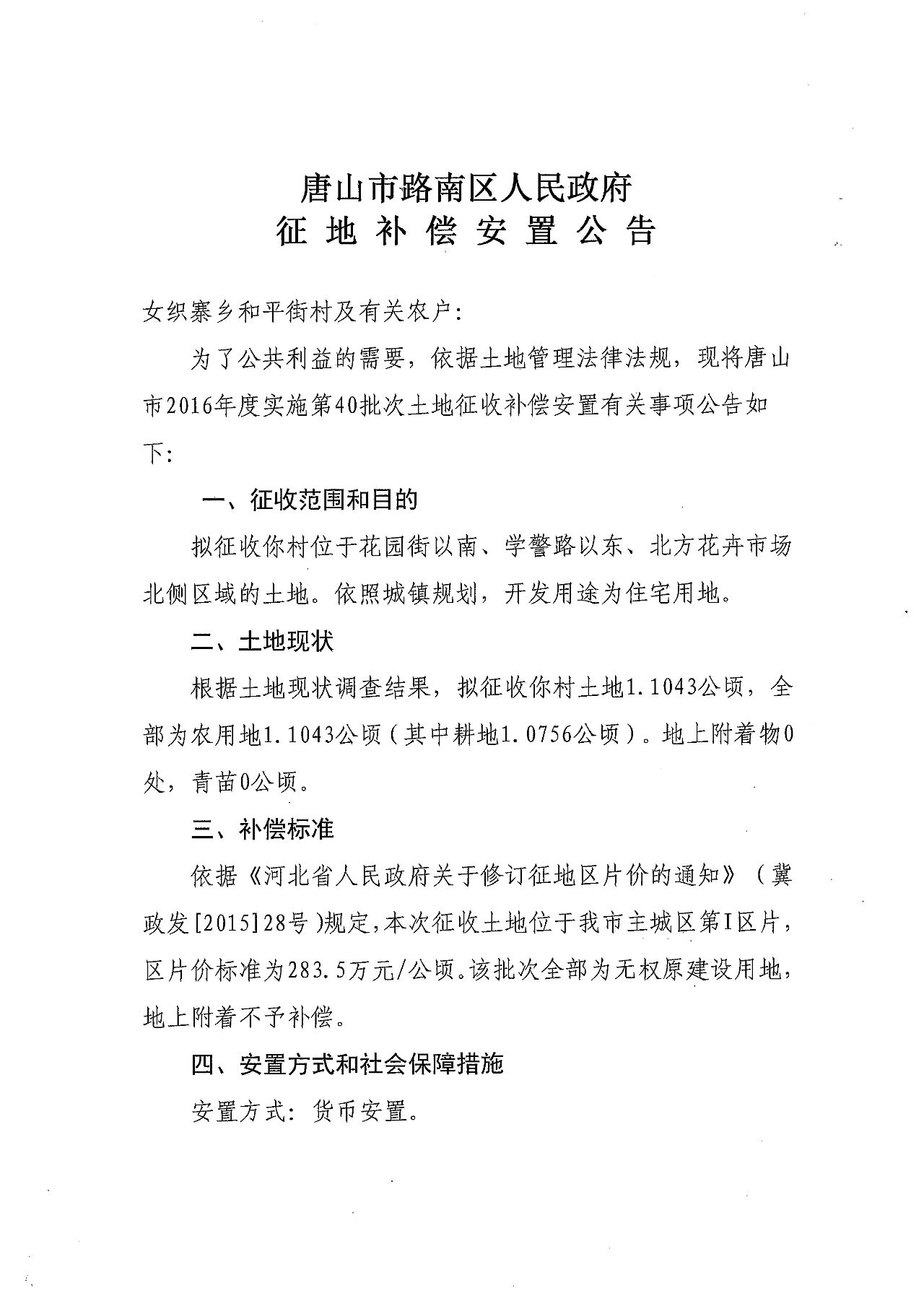
2016年实施第40批次补偿安置公告
征收范围:位于花园街以南、学警路以东、北方花卉市场北侧区域的土地
征地面积:约1.1043公顷
开发用途:住宅用地
cfd28bb58f5ed5b44acfb9b00eafb021.jpg
2c6b05ceb5acd339aa79ee0e9ecfe0b6.jpg
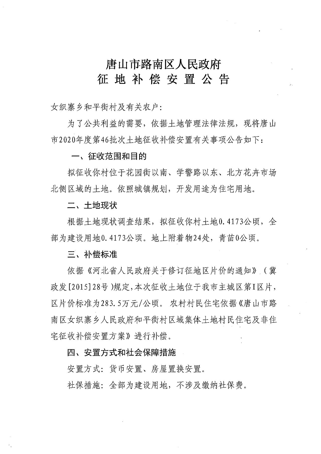
2016年实施第46批次补偿安置公告
征收范围:位于花园街以南、学警路以东、北方花卉市场北侧区域的土地
征地面积:约0.4173公顷
开发用途:住宅用地
230f45579aad635545c485b5f96cee54.jpg
ceaf8255d1927e5254f502cb2c0a4fe5.jpg
返回列表 使用道具 举报
条评论
您需要登录后才可以回帖 登录 | 立即注册
相关推荐
©2001-2021 唐山信息港 http://www.tsxxg.com冀ICP备16001780号-4
首页联系我们客服微信:14369595Comsenz Inc.
bdall.peaapk.com xtrb.peaapk.com hdwxxg.peaapk.com qhdceo.peaapk.com tsxxg.peaapk.com lyshangdu.peaapk.com hsrb.peaapk.com lanfxx.peaapk.com chengdenews.peaapk.com szyongdian.peaapk.com dtnews.peaapk.com yqnews.peaapk.com changzhinews.peaapk.com jcnews.peaapk.com sxjzxww.peaapk.com sxycrb.peaapk.com lfxww.peaapk.com sxllnews.peaapk.com nmgnews.peaapk.com baotounews.peaapk.com tlsxxg.peaapk.com bynesrmtzx.peaapk.com shenyangx.peaapk.com dlxxgs.peaapk.com northtimes.peaapk.com jilin.peaapk.com ccxxg.peaapk.com 0437.peaapk.com ybrbnews.peaapk.com avapk