2020年第二批河北省工业企业研发机构名单公布:其中唐山企业101家
唐山信息港 发表于:2020-7-22 17:44 复制链接 看图 发表新帖
阅读数:3946
  近日,河北省工业和信息化厅发布《关于公布2020年第二批河北省工业企业研发机构名单的通知》。全省共有507家企业研发机构入选该名单,其中包括唐山企业101家。
关于公布2020年第二批河北省工业企业研发机构名单的通知
各市(含定州、辛集市)工业和信息化局,雄安新区改革发展局:
  为贯彻落实河北省人民政府《关于加快推进工业转型升级建设现代化工业体系的指导意见》,鼓励和支持我省工业企业普遍建立研发机构,推动产业转型升级,各级工业和信息化主管部门主动作为、狠抓落实,积极指导本地工业企业建立研发机构。经企业自愿申请、主管部门审定,河北德瑞化工有限公司等507家企业研发机构符合《河北省工业企业研发机构认定管理办法》要求,现予以公布。
  各级工业和信息化主管部门要继续抓好规模以上制造业企业和大中型工业企业研发机构的培育和认定工作,指导2019年(含)之前已认定企业尽快完成研发机构信息更新。各认定企业要不断加大研发投入,持续开展新产品新技术开发,进一步提升自主创新能力。符合条件的企业可申请升级。
河北省工业和信息化厅
2020年7月17日
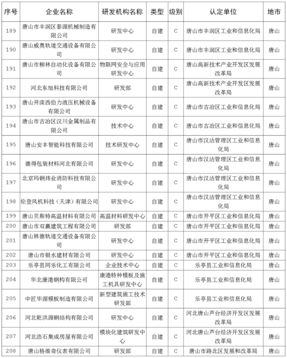
2020年第二批河北省工业企业研发机构名单
(唐山)
20200722174027.png
20200722174102.png
20200722174110.png
20200722174127.png
20200722174142.png
返回列表 使用道具 举报
条评论
您需要登录后才可以回帖 登录 | 立即注册
相关推荐
©2001-2021 唐山信息港 http://www.tsxxg.com冀ICP备16001780号-4
首页联系我们客服微信:14369595Comsenz Inc.
bdall.peaapk.com xtrb.peaapk.com hdwxxg.peaapk.com qhdceo.peaapk.com tsxxg.peaapk.com lyshangdu.peaapk.com hsrb.peaapk.com lanfxx.peaapk.com chengdenews.peaapk.com szyongdian.peaapk.com dtnews.peaapk.com yqnews.peaapk.com changzhinews.peaapk.com jcnews.peaapk.com sxjzxww.peaapk.com sxycrb.peaapk.com lfxww.peaapk.com sxllnews.peaapk.com nmgnews.peaapk.com baotounews.peaapk.com tlsxxg.peaapk.com bynesrmtzx.peaapk.com shenyangx.peaapk.com dlxxgs.peaapk.com northtimes.peaapk.com jilin.peaapk.com ccxxg.peaapk.com 0437.peaapk.com ybrbnews.peaapk.com avapk