唐山玉田县多个乡镇发布最新征地补偿安置公告
唐山信息港 发表于:2020-7-21 00:44 复制链接 看图 发表新帖
阅读数:4925
  7月20日,玉田县人民政府发布多则《征地补偿安置公告》,涉及玉田县多个乡镇。详情如下:
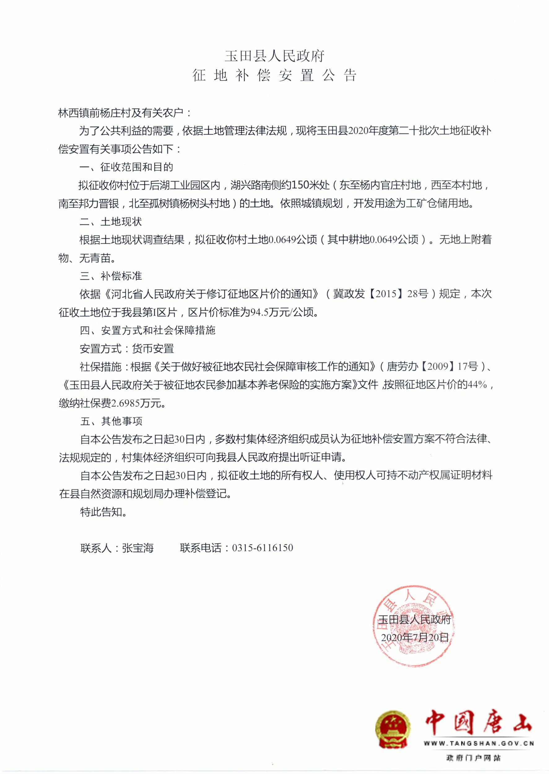
林西镇前杨庄村
  征收范围:位于后湖工业园区内,湖兴路南侧约150米处(东至杨内官庄村地,西至本村地,南至邦力晋银,北至孤树镇杨树头村地)的土地
  开发用途:工矿仓储用地
  土地面积:0.0649公顷
  区片价标准:94.5万元/公顷
  安置方式:货币安置
12211406_698156.jpg
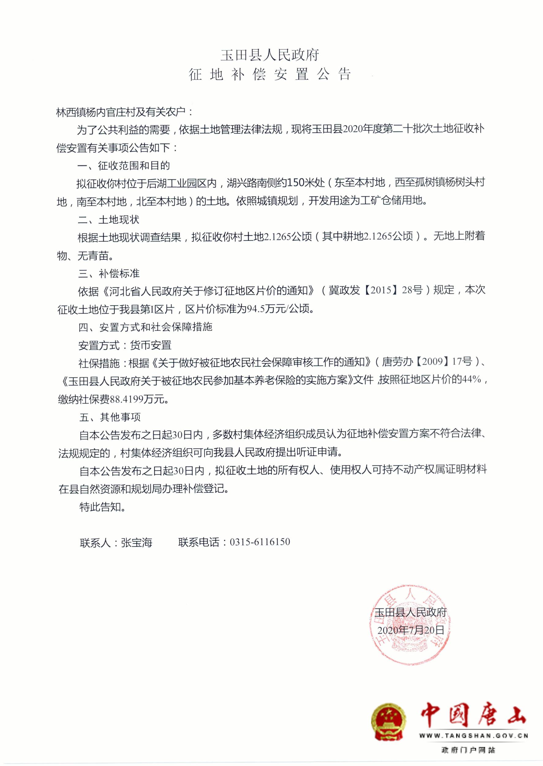
林西镇杨内官庄村
  征收范围:位于后湖工业园区内,湖兴路南侧约150米处(东至本村地,西至孤树镇杨树头村地,南至本村地,北至本村地)的土地
  开发用途:工矿仓储用地
  土地面积:2.1265公顷
  区片价标准:94.5万元/公顷
  安置方式:货币安置
12211407_225231.jpg
孤树镇杨树头村
  征收范围:位于后湖工业园区内,湖兴路南侧约150米处(东至林西镇杨内官庄村地,西至本村地,南至林西镇前杨庄村地,北至本村地)的土地
  开发用途:工矿仓储用地
  土地面积:1.5133公顷
  区片价标准:94.5万元/公顷
  安置方式:货币安置
12211409_792203.jpg
陈家铺乡陈家铺村
  征收范围:位于河北唐山国家农业科技园区内,玉石路东侧约20米处(东至园区道,西至距玉石路约20米处,南至本村地,北至园区道)的土地
  开发用途:商服用地、工矿仓储用地
  土地面积:10.9745公顷
  区片价标准:94.5万元/公顷
  安置方式:货币安置
12211410_085483.jpg
玉田镇富乐村
  征收范围:位于村西、102国道南侧约90米处(东至本村地,西至永盛洗车城,南至本村地,北至本村地)的土地
  开发用途:公共管理与公共服务用地
  土地面积:0.4806公顷
  区片价标准:94.5万元/公顷
  安置方式:货币安置
12211411_884577.jpg
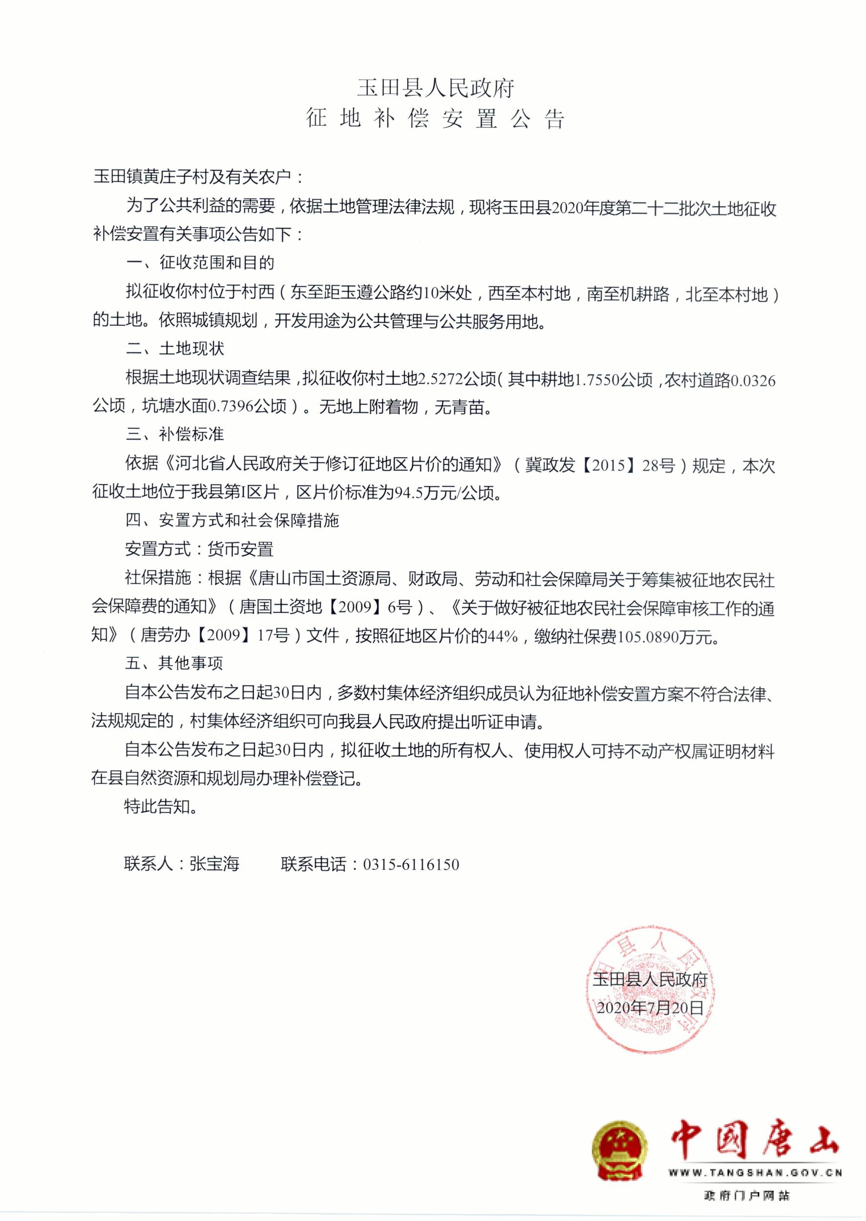
玉田镇黄庄子村
  征收范围:位于村西(东至距玉遵公路约10米处,西至本村地,南至机耕路,北至本村地)的土地
  开发用途:公共管理与公共服务用地
  土地面积:2.5272公顷
  区片价标准:94.5万元/公顷
  安置方式:货币安置
12211412_870395.jpg
陈家铺乡王生铺村
  征收范围:位于河北唐山国家农业科技园区内,玉石路东侧约130米处(东至本村地,西至距玉石路约130米处,南至盛川果蔬,北至唐山天康饲料有限公司)的土地
  开发用途:工矿仓储用地
  土地面积:0.7379公顷
  区片价标准:94.5万元/公顷
  安置方式:货币安置
12211413_055975.jpg
陈家铺乡陈家铺村
  征收范围:位于村北,玉石路东侧约30米处(东至玉田县集强现代农业科技示范场项目,西至距玉石路约30米处,南至玉田县集强现代农业科技示范场项目,北至同仁堂)的土地
  开发用途:工矿仓储用地
  土地面积:0.3462公顷
  区片价标准:94.5万元/公顷
  安置方式:货币安置
12211415_931165.jpg
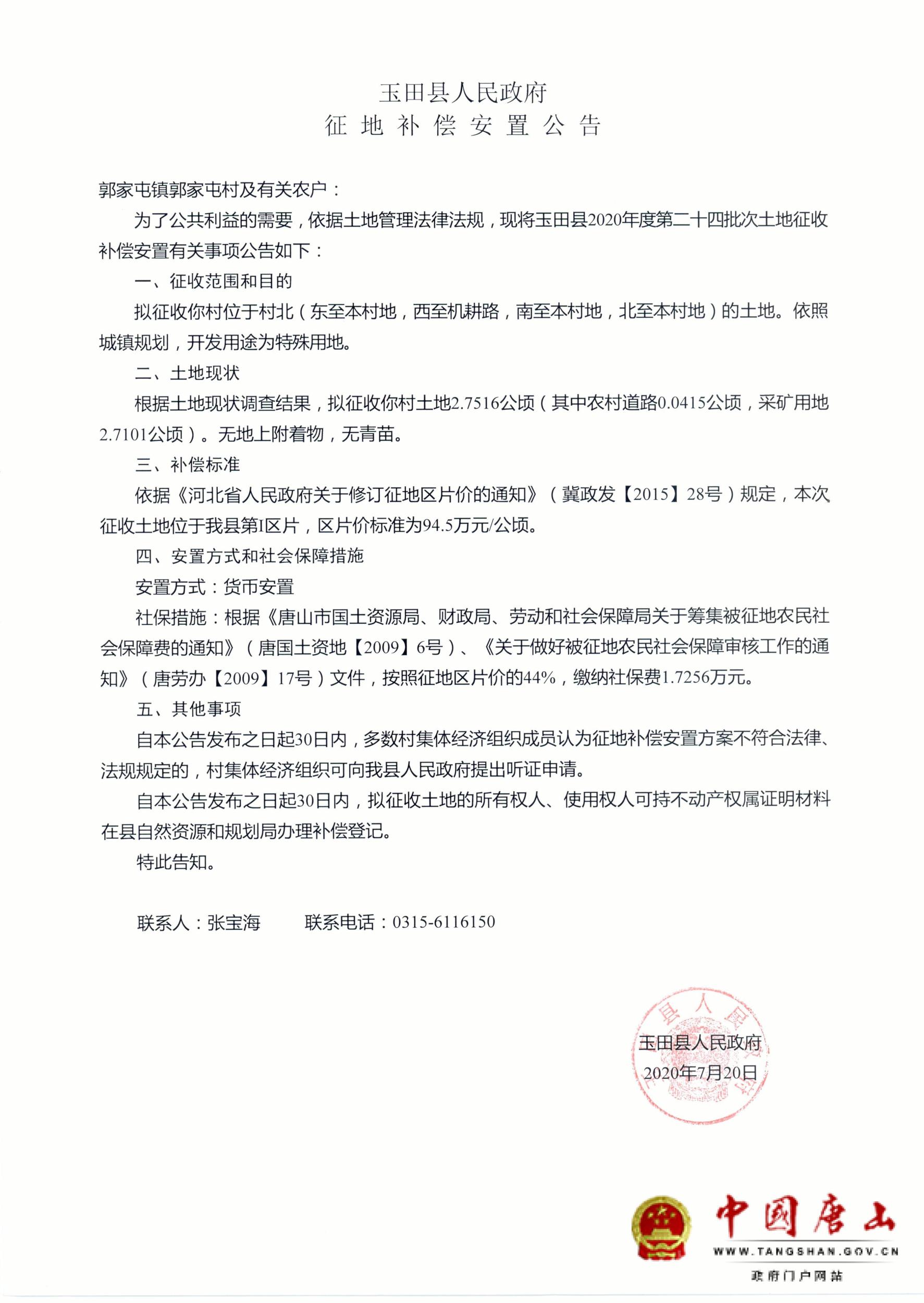
郭家屯镇郭家屯村
  征收范围:位于村北(东至本村地,西至机耕路,南至本村地,北至本村地)的土地
  开发用途:特殊用地
  土地面积:2.7516公顷
  区片价标准:94.5万元/公顷
  安置方式:货币安置
12211416_196313.jpg
玉田镇
  征收范围:位于郭家屯镇徐家屯村西(东至郭家屯镇徐家屯村地,西至城七村地,南至玉田县现代工业园区,北至机耕路)的土地
  开发用途:住宅用地
  土地面积:5.8227公顷
  区片价标准:94.5万元/公顷
  安置方式:货币安置
12211418_973298.jpg
返回列表 使用道具 举报
条评论
您需要登录后才可以回帖 登录 | 立即注册
相关推荐
©2001-2021 唐山信息港 http://www.tsxxg.com冀ICP备16001780号-4
首页联系我们客服微信:14369595Comsenz Inc.
bdall.peaapk.com xtrb.peaapk.com hdwxxg.peaapk.com qhdceo.peaapk.com tsxxg.peaapk.com lyshangdu.peaapk.com hsrb.peaapk.com lanfxx.peaapk.com chengdenews.peaapk.com szyongdian.peaapk.com dtnews.peaapk.com yqnews.peaapk.com changzhinews.peaapk.com jcnews.peaapk.com sxjzxww.peaapk.com sxycrb.peaapk.com lfxww.peaapk.com sxllnews.peaapk.com nmgnews.peaapk.com baotounews.peaapk.com tlsxxg.peaapk.com bynesrmtzx.peaapk.com shenyangx.peaapk.com dlxxgs.peaapk.com northtimes.peaapk.com jilin.peaapk.com ccxxg.peaapk.com 0437.peaapk.com ybrbnews.peaapk.com avapk