唐山这20家企业拟成市级示范平台与基地!
唐山信息港 发表于:2020-6-29 18:41 复制链接 看图 发表新帖
阅读数:3616
关于2019年度唐山市优秀中小企业公共服务示范平台、优秀小微企业创业创新示范基地评选的公示
  根据《唐山市中小企业发展专项资金管理办法》(唐财建〔2019〕198号)、《关于组织开展我市优秀中小企业公共服务示范平台、小微企业创业创新示范基地评选工作的通知》(唐工信中小〔2020〕85号),组织开展优秀中小企业公共服务示范平台、小微企业创业创新示范基地评选推荐工作,经运营主体申请、有关县(市)区工信部门审核推荐、专家评审、局党组会研究等程序,拟评定唐山报春电子商务股份有限公司等10家平台为2019年度唐山市优秀中小企业公共服务示范平台(见附件1),拟评定唐山市经纬时代网络科技有限公司等10家基地为2019年度唐山市优秀小微企业创业创新示范基地(见附件2)。现予公示,公示期5个工作日(2020年6月29日至7月3日),请社会各界进行监督,有关意见及建议请于公示期内书面反馈。
  联系电话:0315-5906535
唐山市工业和信息化局
2020年6月29日
  附件:
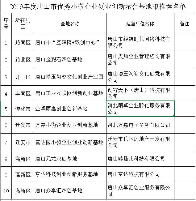
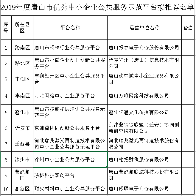
1.2019年度唐山市优秀中小企业公共服务示范平台拟推荐名单

12205735_931341.png

2.2019年度唐山市优秀小微企业创业创新示范基地拟推荐名单

12205736_196786.png


返回列表 使用道具 举报
条评论
您需要登录后才可以回帖 登录 | 立即注册
相关推荐
©2001-2021 唐山信息港 http://www.tsxxg.com冀ICP备16001780号-4
首页联系我们客服微信:14369595Comsenz Inc.
bdall.peaapk.com xtrb.peaapk.com hdwxxg.peaapk.com qhdceo.peaapk.com tsxxg.peaapk.com lyshangdu.peaapk.com hsrb.peaapk.com lanfxx.peaapk.com chengdenews.peaapk.com szyongdian.peaapk.com dtnews.peaapk.com yqnews.peaapk.com changzhinews.peaapk.com jcnews.peaapk.com sxjzxww.peaapk.com sxycrb.peaapk.com lfxww.peaapk.com sxllnews.peaapk.com nmgnews.peaapk.com baotounews.peaapk.com tlsxxg.peaapk.com bynesrmtzx.peaapk.com shenyangx.peaapk.com dlxxgs.peaapk.com northtimes.peaapk.com jilin.peaapk.com ccxxg.peaapk.com 0437.peaapk.com ybrbnews.peaapk.com avapk