唐山路南区与丰润区两地发布13则征地公告!
唐山信息港 发表于:2020-6-17 22:51 复制链接 看图 发表新帖
阅读数:4504
1.路南区人民政府发布唐山市2016年实施第40批次征地启动公告、唐山市2020年第46批次征地启动公告。
2.丰润区人民政府发布一则征地启动公告以及多则征地补偿安置公告。
唐山市2016年实施第40批次征地启动公告
女织寨乡和平街村征收范围:位于花园街以南、学警路以东、北方花卉市场北侧区域的土地征地面积:约1.1043公顷开发用途:住宅用地
a5ca649f3f5d2b5f0262ed0922833d52.png
女织寨乡南刘屯村征收范围:位于复兴路以西、吉祥路以南、汽车文化展示园一期以北区域的土地
征地面积:约0.2393公顷
开发用途:住宅用地
47b412e4396399542cdfd176814e47bc.png
唐山市2020年第46批次征地启动公告
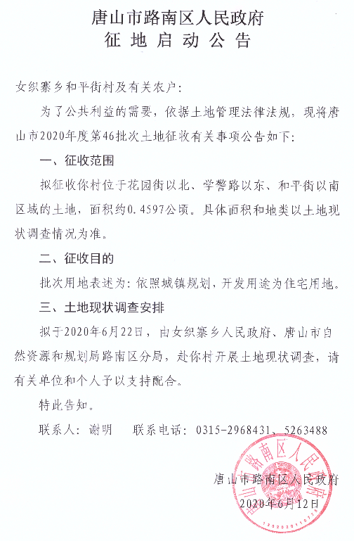
女织寨乡和平街村01.
征收范围:位于花园街以北、学警路以东、和平街以南区域的土地
征地面积:约0.0293公顷
开发用途:住宅用地
78b5b92aceb4cfcf5715204cd8e5486d.png
02.
征收范围:位于花园街以北、学警路以东、和平街以南区域的土地征地面积:约0.4597公顷
开发用途:住宅用地
66726644e3396b56870c724882c1276f.png
03.
征收范围:位于花园街以南、学警路以东、北方花卉市场北侧区域的土地征地面积:约0.4173公顷
开发用途:住宅用地
dcf53fdeb36bdff1db702650813b2af1.png
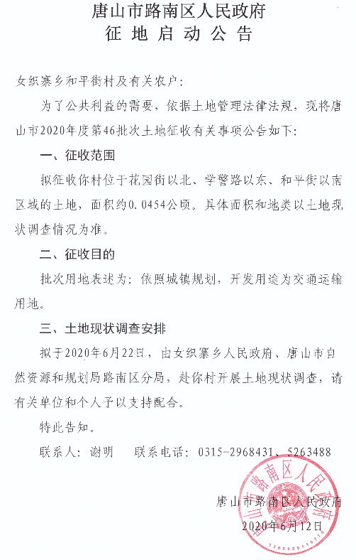
04.
征收范围:位于花园街以北、学警路以东、和平街以南区域的土地
征地面积:约0.0454公顷
开发用途:交通运输用地
3ef3db8ccdf8cdb153d5bcd946fae204.png
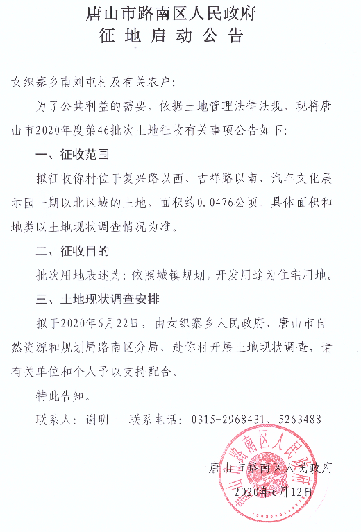
女织寨乡南刘屯村
01.
征收范围:位于复兴路以西、吉祥路以南、汽车文化展示园一期以北区域的土地
征地面积:约0.0476公顷开发用途:住宅用地
23fb987763fc5d0deb17fc29aa853efc.png
02.
征收范围:位于复兴路以西、吉祥路以南、汽车文化展示园一期以北区域的土地征地面积:约0.0476公顷开发用途:住宅用地

丰润区人民政府征地启动公告
丰登坞镇朴实庄村征征收范围:位于东至:朴实庄村地;西至:朴实庄村地;南至:朴实庄村地;北至:朴实庄村地征地面积:约1.0401公顷开发用途:交通运输用地 e9c7fdc95bfc1b66e7f8d13d5bfdd244.jpg
丰润区人民政府征地补偿安置公告
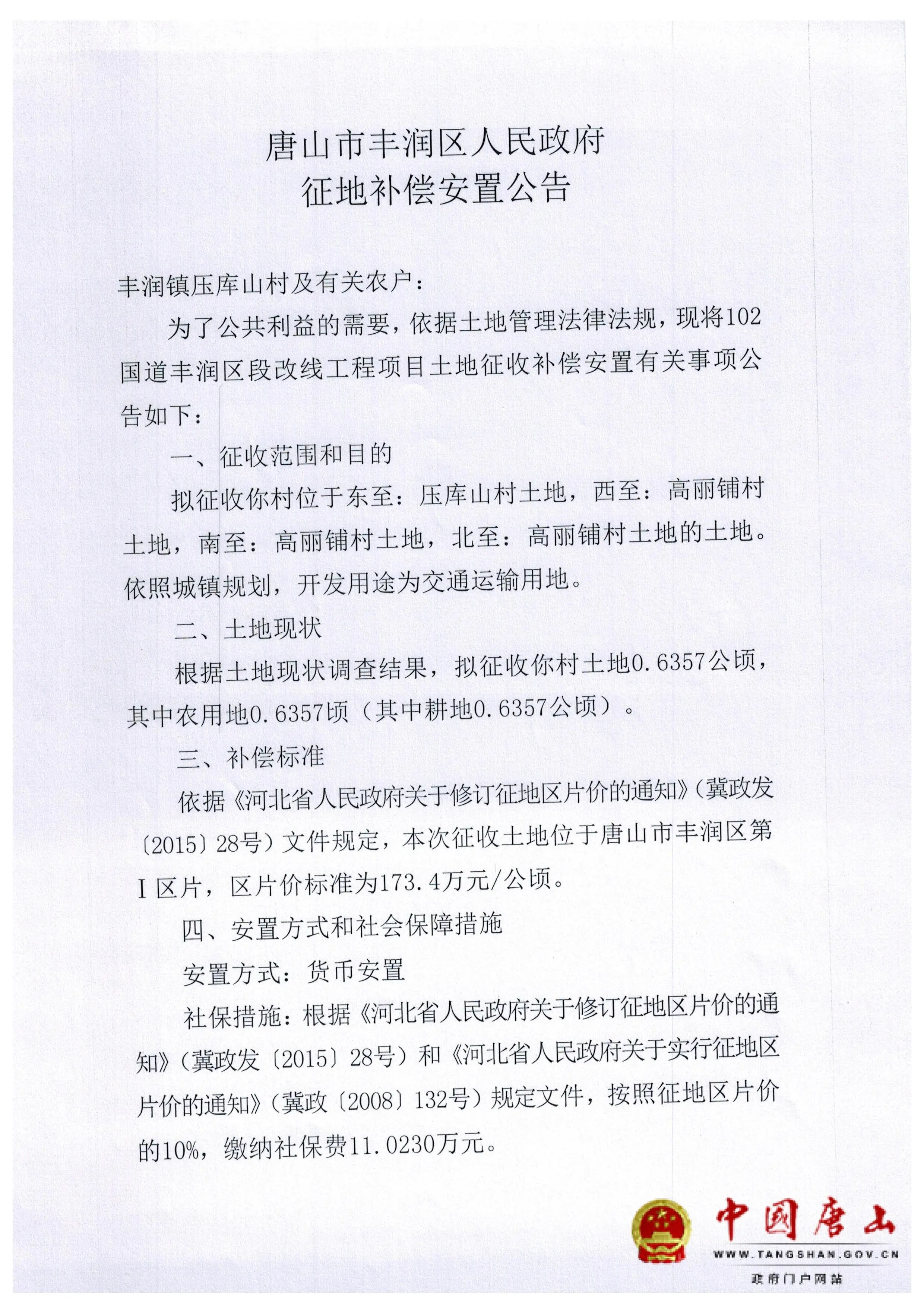
丰润镇压库山村征收范围:位于东至:压库山村土地,西至:高丽铺村土地,南至:高丽铺村土地,北至:高丽铺村土地的土地
征地面积:拟征收土地0.6357公顷,其中农用地0.6357顷(其中耕地0.6357公顷)
开发用途:交通运输用地
补偿标准:本次征收土地位于唐山市丰润区第Ⅰ区片,区片价标准为173.4万元/公顷。
安置方式:货币安置
社保措施:按照征地区片价的10%,缴纳社保费11.0230万元 84493f2fdcff7b1e2824fb09adffe104.jpg
59f2c161fb45b63a7929c9946754f0f7.jpg
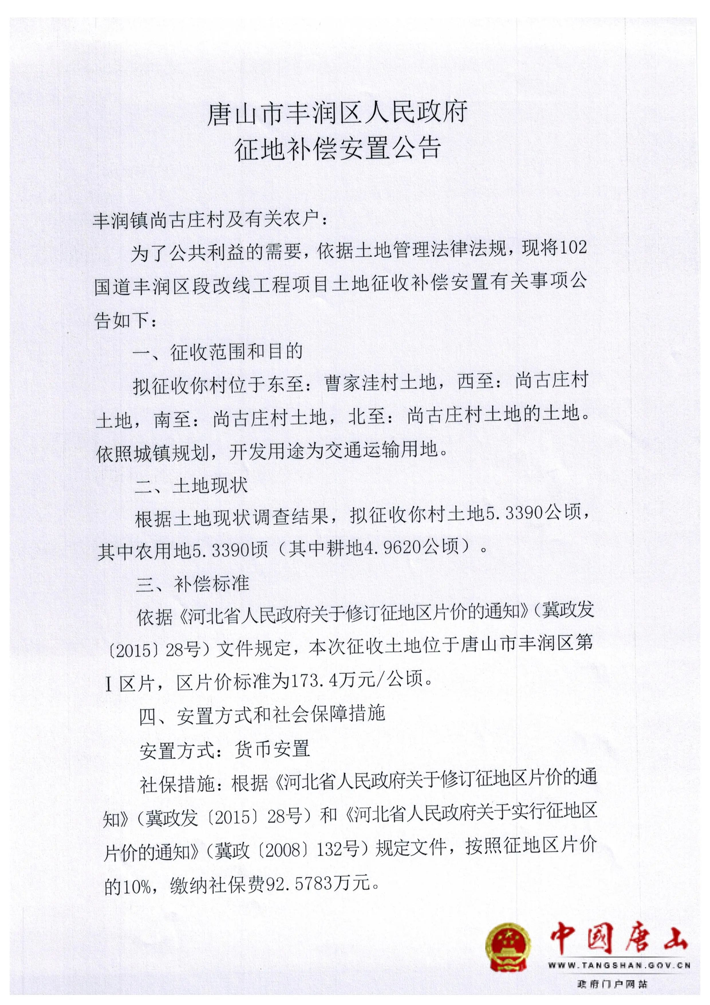
丰润镇尚古庄村
征收范围:位于东至:曹家洼村土地,西至:尚古庄村土地,南至:尚古庄村土地,北至:尚古庄村土地的土地
征地面积:拟征收土地5.3390公顷,其中农用地5.3390顷(其中耕地4.9620公顷)
开发用途:交通运输用地
补偿标准:本次征收土地位于唐山市丰润区第Ⅰ区片,区片价标准为173.4万元/公顷。
安置方式:货币安置
社保措施:按照征地区片价的10%,缴纳社保费92.5783万元 cf1e1813a095a6029532cc9dd798a217.jpg
f27799c98298d8893f5320e6ea55b7bf.jpg
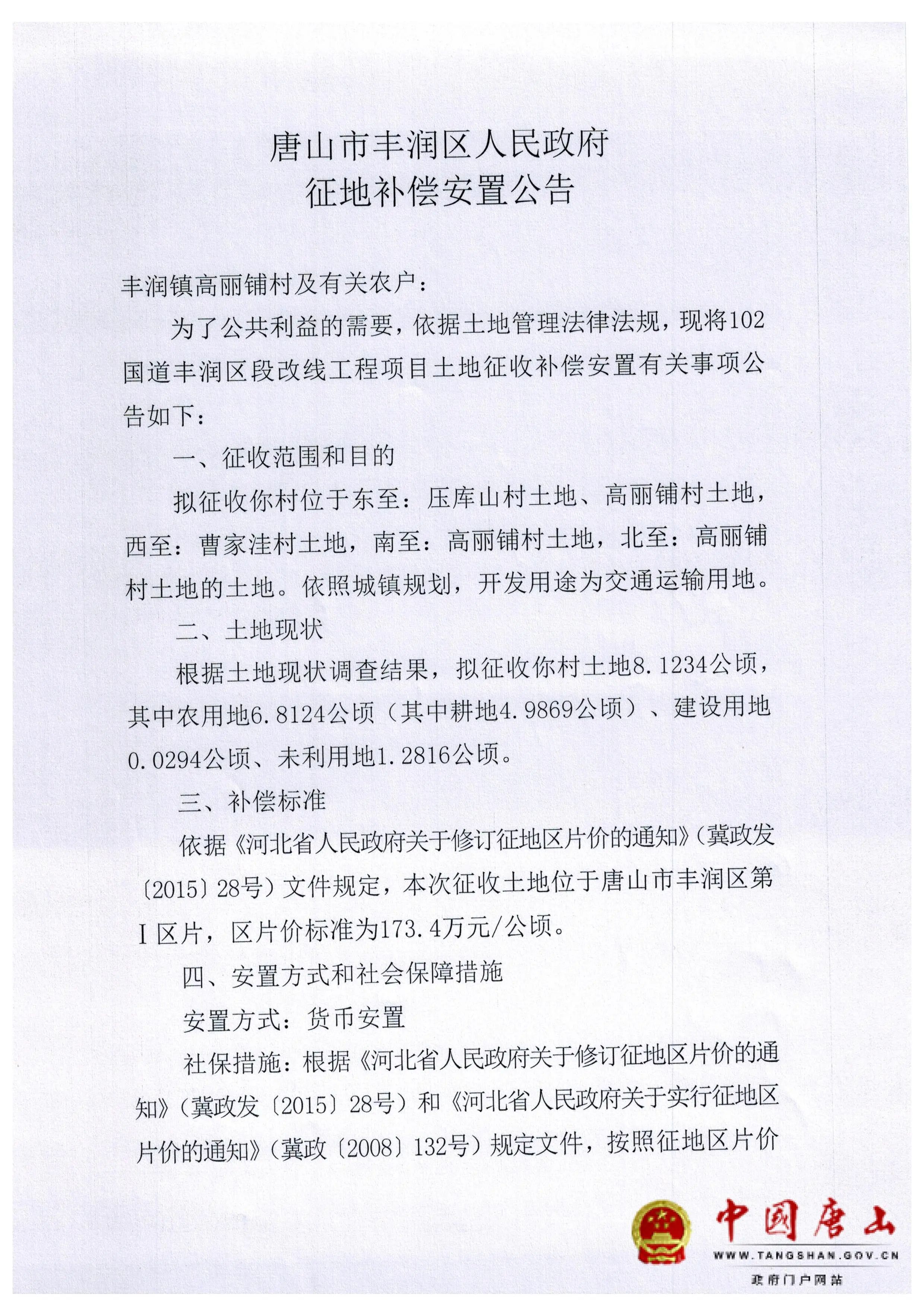
丰润镇高丽铺村征收范围:位于东至:压库山村土地、高丽铺村土地,西至:曹家洼村土地,南至:高丽铺村土地,北至:高丽铺村土地的土地
征地面积:拟征收土地8.1234公顷,其中农用地6.8124公顷(其中耕地4.9869公顷)、建设用地0.0294公顷、未利用地1.2816公顷
开发用途:交通运输用地
补偿标准:本次征收土地位于唐山市丰润区第Ⅰ区片,区片价标准为173.4万元/公顷。
安置方式:货币安置
社保措施:按照征地区片价的10%,缴纳社保费118.1270万元 7a64759ca774106c8b6d7e3da97b1f3f.jpg
33ff5cbd8e60e18fbcec3a1cc5ad1d14.jpg
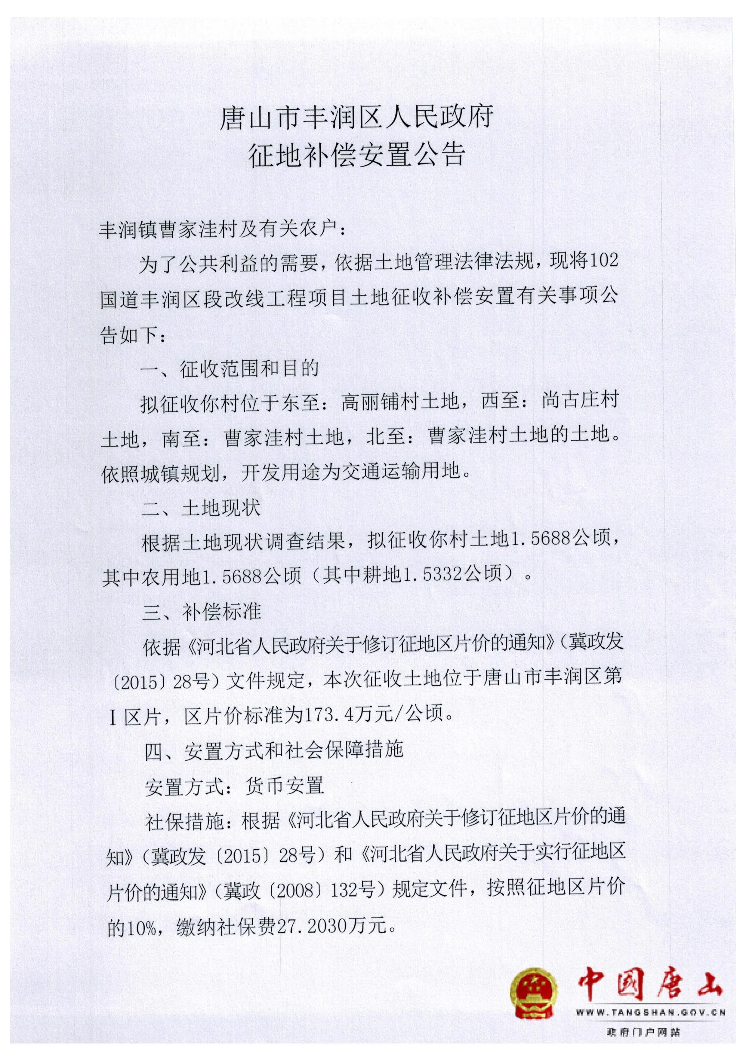
丰润镇曹家洼村

征收范围:拟征收位于东至:高丽铺村土地,西至:尚古庄村土地,南至:曹家洼村土地,北至:曹家洼村土地的土地
征地面积:拟征收土地1.5688公顷,其中农用地1.5688公顷(其中耕地1.5332公顷)
开发用途:交通运输用地
补偿标准:本次征收土地位于唐山市丰润区第Ⅰ区片,区片价标准为173.4万元/公顷。
安置方式:货币安置
社保措施:按照征地区片价的10%,缴纳社保费27.2030万元 c3eae4414674d8fa10163795d71c250d.jpg
480d0ee2db4fb5168709a9b8af80f9fd.jpg
来源:路南区人民政府 丰润区人民政府
23fb987763fc5d0deb17fc29aa853efc.png
返回列表 使用道具 举报
条评论
您需要登录后才可以回帖 登录 | 立即注册
相关推荐
©2001-2021 唐山信息港 http://www.tsxxg.com冀ICP备16001780号-4
首页联系我们客服微信:14369595Comsenz Inc.
bdall.peaapk.com xtrb.peaapk.com hdwxxg.peaapk.com qhdceo.peaapk.com tsxxg.peaapk.com lyshangdu.peaapk.com hsrb.peaapk.com lanfxx.peaapk.com chengdenews.peaapk.com szyongdian.peaapk.com dtnews.peaapk.com yqnews.peaapk.com changzhinews.peaapk.com jcnews.peaapk.com sxjzxww.peaapk.com sxycrb.peaapk.com lfxww.peaapk.com sxllnews.peaapk.com nmgnews.peaapk.com baotounews.peaapk.com tlsxxg.peaapk.com bynesrmtzx.peaapk.com shenyangx.peaapk.com dlxxgs.peaapk.com northtimes.peaapk.com jilin.peaapk.com ccxxg.peaapk.com 0437.peaapk.com ybrbnews.peaapk.com avapk