唐山32家钢企6月份限产计划出炉!
唐山信息港 发表于:2020-6-1 11:43 复制链接 看图 发表新帖
阅读数:3570
  日前,唐山印发32家钢企6月份限产。
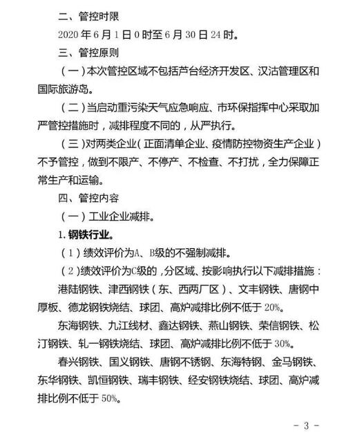
  管控时限:2020年6月1日0时至6月30日24时。
  钢铁行业:
  (1)绩效评价为A、B级的不强制减排。
  (2)绩效评价为C级的,分区域、按影响执行以下减排措施: 港陆钢铁、津西钢铁(东、西两厂区)、文丰钢铁、唐钢中厚板、德龙钢铁烧结、球团、高炉减排比例不低于20%。东海钢铁、九江线材、鑫达钢铁、燕山钢铁、荣信钢铁、松汀钢铁、轧一钢铁烧结、球团、高炉减排比例不低于30%。春兴钢铁、国义钢铁、唐钢不锈钢、东海特钢、金马钢铁、东华钢铁、凯恒钢铁、瑞丰钢铁、经安钢铁烧结、球团、高炉减排比例不低于50%。
6372660137197319994672403.jpeg
6372660137200203182915740.jpeg
6372660137201004018686495.jpg
返回列表 使用道具 举报
条评论
您需要登录后才可以回帖 登录 | 立即注册
相关推荐
©2001-2021 唐山信息港 http://www.tsxxg.com冀ICP备16001780号-4
首页联系我们客服微信:14369595Comsenz Inc.
bdall.peaapk.com xtrb.peaapk.com hdwxxg.peaapk.com qhdceo.peaapk.com tsxxg.peaapk.com lyshangdu.peaapk.com hsrb.peaapk.com lanfxx.peaapk.com chengdenews.peaapk.com szyongdian.peaapk.com dtnews.peaapk.com yqnews.peaapk.com changzhinews.peaapk.com jcnews.peaapk.com sxjzxww.peaapk.com sxycrb.peaapk.com lfxww.peaapk.com sxllnews.peaapk.com nmgnews.peaapk.com baotounews.peaapk.com tlsxxg.peaapk.com bynesrmtzx.peaapk.com shenyangx.peaapk.com dlxxgs.peaapk.com northtimes.peaapk.com jilin.peaapk.com ccxxg.peaapk.com 0437.peaapk.com ybrbnews.peaapk.com avapk