大专可报!最新铁路招聘4414人,抓紧报名
唐山信息港 发表于:2020-6-1 11:32 复制链接 看图 发表新帖
阅读数:4188
>中国铁路武汉局集团有限公司招聘2020年高校毕业生2435人
>中国铁路青藏集团有限公司招聘2020年全日制大专(高职)毕业生1979人

中国铁路武汉局集团有限公司招聘2020年高校毕业生公告(三)
中国铁路武汉局集团有限公司根据企业运输生产需求,拟招聘全日制普通高等职业院校高职(大专)毕业生,现将有关事项公告如下:
一、招聘计划
本次招聘岗位均为铁路运输生产一线操作技能岗位。具体岗位、专业、人数等信息见附表。
34c9063005d5ac592465903695eb8332.jpg
二、招聘基本条件
1.列入国家招生计划,现未与任何单位签订就业协议、劳动合同,具有派遣资格的2020年和2019年全日制普通高等职业院校高职(大专)学历毕业生;
2.遵纪守法,品行端正,热爱铁路事业,认同企业文化;
3.身心健康,无色盲色弱,身体条件参照国家公务员录用健康体检标准,其中铁路机车司机岗位要求身体条件符合《铁路机车车辆驾驶人员健康检查规范》规定的标准;
4.学习成绩优良,所学专业、学历符合招聘岗位要求,在校期间所学专业为铁路专业,所学主要课程中包含铁路专业课程;
5.素质能力适应招聘岗位工作要求,服从企业对岗位的安排和调整,能够适应偏远地区工作及夜班、流动作业环境。
三、招聘流程及时间安排
招聘流程按网上报名、资格筛选、考试考核、公示录用等环节进行,具体如下:
1.网上报名。应聘者须于2020年5月15日至2020年6月12日登录中国铁路人才招聘网进行网上报名,每人限报一个岗位,应聘者本人如实填写报名相关信息,上传近期证件照,并在“电子附件栏”对应上传相关材料,在“其他附件”栏上传体检报告及其他能够证明本人资历或能力的证书材料。
应聘者须提供近三个月的三级医院体检报告,其中血压、辨色力、视力、听力、心电图、胸片、血常规、尿常规、肝功能五项、肾功能、空腹血糖为必检项目。
2.资格筛选。本公司根据毕业生应聘岗位、专业、学校办学质量、岗位适配度等要素分期分批、择优确定入围人选,未通过网上资格筛选者恕不通知。
3.考试考核。结合本地疫情防控要求,分期分批组织考试考核。通过就读院校就业部门或站内消息方式通知入围人选进行考试考核,请应聘者按通知要求参加,对未参加的应聘者视为自动放弃。
4.公示录用。拟录用人员在中国铁路人才招聘网公示。公示期满无异议的,办理签约录用手续。
四、其他事项
1.本次招聘仅接收应聘者本人通过中国铁路人才招聘网报名,无其他报名方式,不接收邮寄、他人代交简历或电子邮箱发送简历。
2.应聘者对所提交的信息和应聘材料的真实性负责,凡发现弄虚作假的,取消应聘及录用资格。对因应聘者自身原因造成资料上传不全,信息填写错误影响简历筛选、面试考核结果的,由应聘者自己承担责任。
3.应聘者务必在招聘期间保持本人所留联系方式畅通,随时关注中国铁路人才招聘网个人账户站内消息及相关通知,对通知未及时回复或未按时参加招聘环节的,视为自动放弃。凡因应聘者通信不畅造成的后果,本公司不承担责任。招聘过程中,凡未进入下一环节者,不再单独通知,敬请谅解。
4.中国铁路武汉局集团有限公司本次招聘毕业生的官方网站为中国铁路人才招聘网,未委托其他任何网站、媒体、机构、个人发布招聘信息。
5.本次招聘不向应聘人员收取任何费用,不指定辅导用书,不举办也不委托任何机构或个人举办任何形式的咨询及辅导,请应聘人员提高警惕,谨防受骗。
6.中国铁路武汉局集团有限公司人事部保留对本招聘公告及附件中各项要求的最终解释权。
7.咨询电话:027-51122511
咨询时间:报名期间工作日9:00-11:00  15:00-17:00

详情登录
http://rczp.china-railway.com.cn/wuhantieluju/whzpxx/public.jsp?jmetazpxxid=NTM3Nw==

中国铁路青藏集团有限公司招聘2020年全日制大专(高职)毕业生公告(二)
中国铁路青藏集团有限公司根据企业发展需要,拟招聘2020年全日制普通高校大专(高职)学历毕业生,具体事宜公告如下:
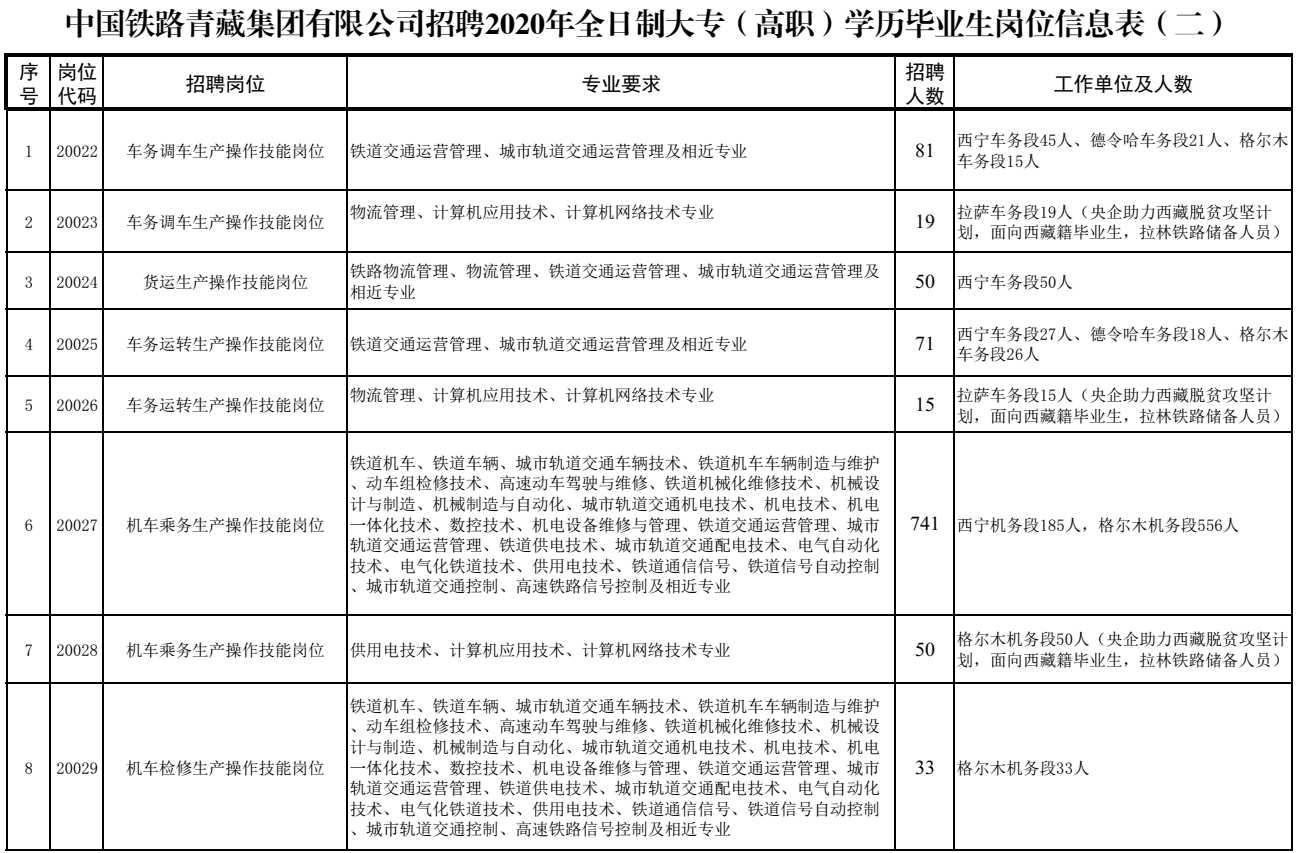
一、招聘计划
招聘岗位信息详见附表。
92bf04be77d80ac01968fb8d7735ee20.png
0b193f72aa56ef0678d6cd4432b0be54.png
二、招聘条件及要求
1.遵纪守法,品行端正,热爱铁路事业;
2.符合招聘岗位要求的专业条件,列入国家招生计划、具备派遣资格,2020年和2019年毕业的全日制普通高等院校大专(高职)学历毕业生。除岗位代码为20023、20026、20028、20034外,其余招聘岗位必须在校期间所学专业为铁路方向或所学主要课程中包含铁路专业课程;
3.身体健康,无色盲、色弱,无传染病,具有正常履行岗位职责的身体条件,符合公务员录用体检通用标准;
4.服从集团公司对岗位的安排和调整,能够适应集团公司管内高原气候和沿线艰苦地区工作环境及夜班作业。
三、招聘流程
(一)网络报名。应聘毕业生通过“中国铁路人才招聘网(http://rczp.china-railway.com.cn)”网上报名,按照网上报名流程,注册用户,激活邮箱,登录招聘系统,填写基本信息、教育经历、社会实践经历、奖励情况等。每位应聘毕业生按所学专业限报1个招聘岗位。
报名时间:2020年2月28日至2020年6月30日。
(二)面试考核。根据招聘岗位和专业需求,分期分批审核筛选,择优确定参加资格审查和面试考核人选,具体面试形式、时间及地点将视疫情情况及时与相关院校联系后确定,并通过中国铁路人才招聘网站发送站内消息通知,请应聘者自行及时进行“用户登录”后查看。
应聘者参加资格审查和面试时须携带以下资料:
(1)中国铁路人才招聘网下载打印的《毕业生应聘登记表》(需本人签名);
(2)《教育部学籍在线验证报告》(学信网打印);
(3)身份证原件及复印件;
(4)毕业生就业推荐表、就业协议书原件,在校所学全部学科的成绩单(须加盖学校公章);
(5)近三个月内二级甲等及以上医院体检报告(要求有检查结论),必检项目为血压、辨色力、视力、听力、心电图、胸片、血常规、尿常规、肝功能、肾功能;
(6)其他能够证明本人资历或能力的材料。
(三)确定拟录用人员。根据面试考核结果择优确定拟录用毕业生名单。
(四)公示签约。拟录用毕业生名单通过中国铁路人才招聘网进行为期7天的公示。对公示无异议的,正式签订毕业生就业协议。
在各招聘环节中,对未能进入下一环节的应聘毕业生恕不通知。
四、其他事项
1.本次招聘只接受应聘人员本人网络报名,无其他报名方式,不接受邮寄、他人代交简历。
2.应聘人员应确保注册使用的邮箱及联系电话正常使用,及时查看中国铁路人才招聘网站消息通知,按照指定时间、地点参加应聘,未按时参加者,视为个人自动放弃。
3.应聘人员应保证有关报名信息和所提交应聘材料的真实性,一经发现弄虚作假,立即取消应聘资格。
4.本次招聘未委托第三方招聘,也不向应聘人员收取任何费用,不举办也不委托任何机构或个人举办任何形式的辅导培训班,请提高警惕,谨防受骗。
5.中国铁路青藏集团有限公司保留对招聘公告及相关规定的最终解释权。
6.报名咨询电话:0971-7192757
咨询时间:工作日08:00-12:00  14:30-18:00

详情登录
http://rczp.china-railway.com.cn/qztlgs/qctlgszpxx/public.jsp?jmetazpxxid=NTU0MQ==
来源:河北日报
返回列表 使用道具 举报
条评论
您需要登录后才可以回帖 登录 | 立即注册
相关推荐
©2001-2021 唐山信息港 http://www.tsxxg.com冀ICP备16001780号-4
首页联系我们客服微信:14369595Comsenz Inc.
bdall.peaapk.com xtrb.peaapk.com hdwxxg.peaapk.com qhdceo.peaapk.com tsxxg.peaapk.com lyshangdu.peaapk.com hsrb.peaapk.com lanfxx.peaapk.com chengdenews.peaapk.com szyongdian.peaapk.com dtnews.peaapk.com yqnews.peaapk.com changzhinews.peaapk.com jcnews.peaapk.com sxjzxww.peaapk.com sxycrb.peaapk.com lfxww.peaapk.com sxllnews.peaapk.com nmgnews.peaapk.com baotounews.peaapk.com tlsxxg.peaapk.com bynesrmtzx.peaapk.com shenyangx.peaapk.com dlxxgs.peaapk.com northtimes.peaapk.com jilin.peaapk.com ccxxg.peaapk.com 0437.peaapk.com ybrbnews.peaapk.com avapk