唐山35项科研成果获省科学技术奖励
唐山信息港 发表于:2020-5-16 09:22 复制链接 看图 发表新帖
阅读数:4470
我市35项科研成果获省科学技术奖励
  环渤海新闻网消息 (记者 郑芃芃 通讯员 李宝群) 日前,省政府发布《关于2019年度河北省科学技术奖励的决定》,我市35项科技成果获省科学技术奖(企业技术创新奖1项、技术发明奖2项、科技进步奖32项),占全省授奖总数的15.1%。
  经省政府批准,授予唐山晶玉科技股份有限公司企业技术创新奖;“动车组高压安全联锁系统、微细难选黄铜矿分级分体系选别技术及应用”技术发明二等奖;“75000 Nm3/h制氧机组节能增效综合应用技术、智能防爆消防机器人系列、超高效变频压缩机用铁心材料的研发及产业化、呼吸道病原体检测新技术及其产业化”等9项科技进步二等奖;“CRH3型动车组关键系统及部件国产化技术研究与应用、高效利用焦炉煤气、醋酸制乙醇关键技术及产业化、氯碱尾料和氨碱尾料资源化综合利用技术开发及应用、基于大数据、台个体化睡眠对慢性疾病防控技术创新及临床应用”等23项科技进步三等奖。
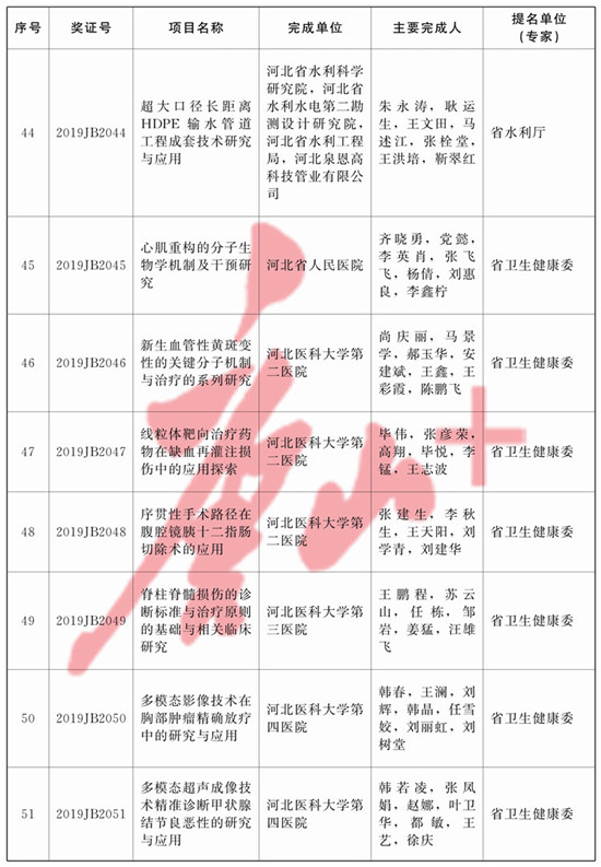
2019年度河北省科学技术奖获奖项目(人员)名单
12194820_742230.jpg
12194821_964936.jpg
12194822_300484.jpg
12194823_640231.jpg
12194824_992321.jpg
12194825_432075.jpg
12194826_525418.jpg
12194827_999845.jpg
12194828_555019.jpg
12194829_400088.jpg
12194830_987357.jpg
12194831_666853.jpg
12194832_266751.jpg
12194833_955107.jpg
12194834_765341.jpg
12194835_128075.jpg
12194836_903740.jpg
12194837_848510.jpg
12194838_013163.jpg
12194839_834285.jpg
12194840_914696.jpg
12194841_154139.jpg
12194842_748132.jpg
12194843_962575.jpg
12194844_292030.jpg
12194845_647005.jpg
12194846_991187.jpg
12194847_424076.jpg
12194848_532928.jpg
12194849_999961.jpg
12194850_547634.jpg
12194851_408185.jpg
12194852_988721.jpg
12194853_660231.jpg
12194854_275272.jpg
12194856_759614.jpg
返回列表 使用道具 举报
条评论
您需要登录后才可以回帖 登录 | 立即注册
相关推荐
©2001-2021 唐山信息港 http://www.tsxxg.com冀ICP备16001780号-4
首页联系我们客服微信:14369595Comsenz Inc.
bdall.peaapk.com xtrb.peaapk.com hdwxxg.peaapk.com qhdceo.peaapk.com tsxxg.peaapk.com lyshangdu.peaapk.com hsrb.peaapk.com lanfxx.peaapk.com chengdenews.peaapk.com szyongdian.peaapk.com dtnews.peaapk.com yqnews.peaapk.com changzhinews.peaapk.com jcnews.peaapk.com sxjzxww.peaapk.com sxycrb.peaapk.com lfxww.peaapk.com sxllnews.peaapk.com nmgnews.peaapk.com baotounews.peaapk.com tlsxxg.peaapk.com bynesrmtzx.peaapk.com shenyangx.peaapk.com dlxxgs.peaapk.com northtimes.peaapk.com jilin.peaapk.com ccxxg.peaapk.com 0437.peaapk.com ybrbnews.peaapk.com avapk