河北省考试院发布最新公告!事关高职单招!
唐山信息港 发表于:2020-5-7 21:00 复制链接 看图 发表新帖
阅读数:3777
今天,河北省教育考试院发布关于2020年我省高职单招考试工作安排的公告,一起看↓↓▼▼▼
d9af6e54d2a9e4fccdaca162cb60a5fa.png
关于2020年我省高职单招考试
工作安排的公告

根据教育部相关部署,结合我省疫情防控实际,现将2020年我省普通高等职业教育单独考试招生(简称高职单招)考试安排公告如下:

根据新冠肺炎疫情防控形势,今年我省高职单招考试录取采取依据考生文化素质成绩,参考职业技能评价的方式进行。根据考生有无普通高中学业水平考试(以下简称“学考”)成绩进行分类,具有语文、数学学考成绩的考生,不再组织考试,文化素质使用语文、数学两科学考成绩折算,每科150分(学考原始分*1.5),满分300分,同时参考经高中毕业学校认定的考生职业适应性自我评价(包括思想品德、学业水平、身心健康、艺术素养、社会实践和职业倾向等),学考成绩由省教育厅中考中心提供;没有学考成绩的考生,由高职院校联合组织文化素质考试,考试内容为语文、数学两科,采取合卷考试方式,每科150分,满分300分,同时参考学生在校期间专业课学习成绩(社会考生提交相应佐证材料)。高职单招计划根据考生有无学考成绩分类编列,分类录取。

具体事项详见《2020年河北省高职单招报考须知》。请广大考生加强自我防护,合理安排时间,安心备考。
河北省教育考试院
2020年5月7日
2020年河北省高职单招报考须知
高职单招的招生对象是哪些考生?

已通过2020年河北省普通高校招生报名,且符合所报考院校招生条件的考生(含对口考生)。


2020年我省高职单招考试如何进行?
根据新冠肺炎疫情防控形势,今年我省高职单招考试录取采取依据考生文化素质成绩,参考职业技能评价的方式进行。根据考生有无普通高中学业水平考试(以下简称“学考”)成绩进行分类,具有语文、数学学考成绩的考生,不再组织考试,文化素质使用语文、数学两科学考成绩折算,每科150分(学考原始分*1.5),满分300分,同时参考经高中毕业学校认定的考生职业适应性自我评价(包括思想品德、学业水平、身心健康、艺术素养、社会实践和职业倾向等),学考成绩由省教育厅中考中心提供;

没有学考成绩的考生,由高职院校联合组织文化素质考试,考试内容为语文、数学两科,采取合卷考试方式,每科150分,满分300分,同时参考学生在校期间专业课学习成绩(社会考生提交相应佐证材料)。高职单招计划根据考生有无学考成绩分类编列、分类录取。


2020年在河北省进行高职单招的院校有哪些?

2020年在我省参加高职单招的院校包括省内院校70所和省外院校8所,具体院校名单见附件1。


考生如何报考?如何上传职业适应性自我评价表或专业课学习成绩证明表?
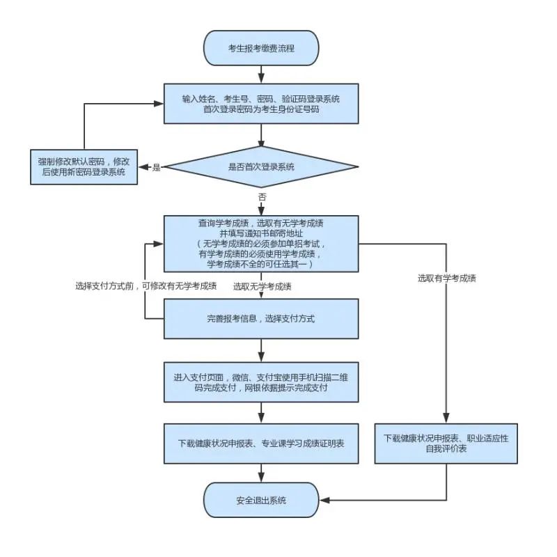
2020年5月11日9:00至5月14日17:00,考生(含技能拔尖免试考生)登录河北省高职单招服务平台(网址:http://hebgzdz.sjziei.com,以下简称“单招平台”)进行报考,并根据考生有无学考成绩情况进行选类。有语文、数学学考成绩的考生须选择使用学考成绩;没有语文、数学学考成绩的考生须选择参加考试;语文、数学学考成绩不全的考生任选其一,如选择使用学考成绩录取,则所缺科目成绩为零。考生报考时均须准确填写本人录取通知书邮寄地址,报考结束后不再安排补报。考生报考结束后,须于2020年5月15日9:00-5月29日17:00,通过“单招平台”上传职业适应性自我评价(附件2)或者专业课学习成绩证明(附件3)。具体报考流程如下:
(1)考生打开“河北省高职单招服务平台(http://hebgzdz.sjziei.com)”,先进行系统登录,需输入姓名、考生号、密码(首次登录密码为考生身份证号码)和验证码。
(2)考生首次登录系统后,需先修改登录密码。为保证信息安全,考生应尽量避免使用简单密码(例如:由纯数字、纯英文组成的密码)。密码修改完毕后,考生需使用新密码重新登录系统,登录后,先点击查询学考成绩情况,然后在个人中心选择“报考”进行录取类的选择(分为有学考成绩类和无学考成绩类)。请考生高度重视登录密码的保管,此密码将作为后期登录系统进行成绩查询,准考证下载,志愿填报等使用,不要将密码告诉他人,以防被他人篡改志愿等信息。
(3)考生有语文、数学学考成绩的,录取类别须选择“有学考成绩”,填写完善报考信息后,下载职业适应性自我评价表、健康状况申报表(附件4)。下载完毕后点击“退出”按钮安全退出系统,完成报考,无需缴纳考试费。
(4)考生没有语文、数学学考成绩的,录取类别须选择“无学考成绩”,需参加单招考试。选择后进入缴费页面,确定支付方式(支付方式确定后将无法修改有无学考成绩等报考信息)。考生选择微信或支付宝支付的,扫描二维码完成支付;选择网银支付的,根据网页提示完成支付。支付完成后,下载健康状况申报表(附件4)、专业课学习证明表,下载完毕后点击“退出”按钮安全退出系统。
(5)考生语文、数学学考成绩不全的,录取类别任选其一,分别按照第(3)或第(4)项操作。

详细流程图如下:

5f2d2ac924545eba85b3bb0239180920.jpg

考生如何参加考试和查询成绩?

没有语文、数学学考成绩的考生需参加考试,考试时间为2020年5月30日。考生一般在高考报名所在市参加考试,其中,辛集、华油的考生分别在石家庄市、沧州市参加考试。

考生须于2020年5月27日9:00-29日17:00,登录“单招平台”下载打印准考证,具体考试时间和地点详见准考证。

2020年6月3日9时起,参加考试的考生可登录“单招平台”查询成绩。考生如果对考试成绩有疑问,可通过“单招平台”按照规定流程向组考院校提出成绩复核。


考生参加考试需要注意哪些?

考生考试时需持有关健康证明。其中,在校生需于考前14天开始填写《健康状况申报表》,由班主任签字,学校盖章,进入考点时查验;社会考生和不在校的考生须提前通过微信搜索“冀时办”下载“河北健康码”,如实填写个人信息,并连续上报考前14天体温,考生进入考点时,需出示打印的“河北健康码”以及14天健康记录(附件5)。进入考点,必须测量体温,对体温超过37.3℃的考生进行复检,仍超过37.3℃的,进入备用考场考试。离鄂离汉人员按照防疫要求,还须出具两次核酸检测报告。

考生要注意赴考期间的个人防护,提倡乘坐学校集中送考车辆、私家车或步行方式赴考,尽量避免乘坐公共交通工具。

凡经医疗机构确诊为新冠肺炎临床诊断病例的考生,不得参加考试;疑似病例以及与新冠肺炎病人有接触史但无任何症状的考生,以及考试期间发现有可疑新冠肺炎症状的考生,分别安排到不同的隔离考场考试。

考生要诚信应考,遵守考场规则,自觉抵制违规行为,禁止携带手机等通讯设备进入考场,否则将按作弊处理。


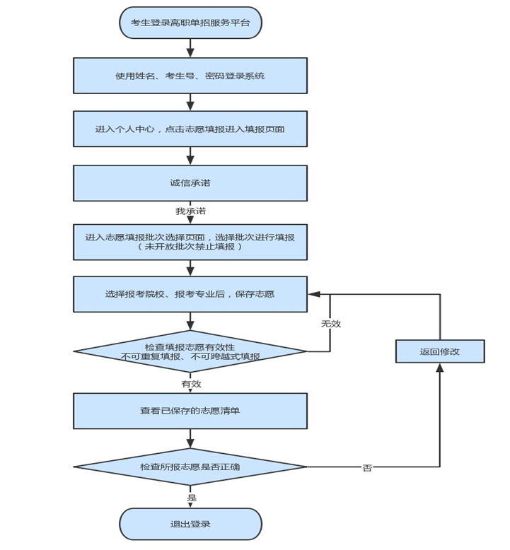
考生如何填报志愿?
所有考生均须进行志愿填报。2020年6月3日9时至 5日17时,考生填报一志愿;2020年6月8日12时至18时,考生填报二志愿。二志愿采取公布缺额、征集志愿方式。考生须通过“单招平台”进行网上志愿填报,只能填报相对应的招生计划,跨类填报的志愿无效。均实行平行志愿,每个志愿最多可选择5所院校填报,每所院校最多填报6个专业,服从专业调剂的须勾选“服从专业调剂”选项。网上填报志愿系统操作流程:
(1)考生登录考生打开单招平台,输入姓名、考生号、密码和验证码登录系统,通过个人中心点击“志愿填报”按钮进行志愿填报。如忘记密码,可点击考生登录界面的“忘记密码”按钮,填写姓名、考生号、验证码,填写完成后点击“下一步”,进行人脸识别验证,验证通过后,可进行密码修改。如无法完成密码修改,考生可联系单招平台进行修改。
(2)填报志愿:考生首次进入志愿填报系统,必须进行诚信承诺。考生点击“我承诺”按钮后,系统将自动跳转至志愿列表。点击可填报志愿的“操作”栏内“填报”按钮进入志愿填报页面。考生最多可以填报5所院校(不能重复或跨越式填报),每所院校最多可选择6个专业(不能重复或跨越式填报)。若服从专业调剂,需对“服从专业调剂”选项进行勾选。考生在填报志愿完毕后,必须点击“保存”按钮来保存所报志愿信息,保存后系统将显示考生当前志愿已填报的志愿信息。
(3)查看志愿:考生在查看志愿清单页面,可以查看到已经填报的志愿信息。请考生务必仔细核对所填报的志愿信息是否准确。若需修改,可点击“返回修改”按钮返回志愿填报页面进行修改。
(4)退出系统:考生在查看志愿清单页面,点击“确认并退出”按钮退出系统。请考生填报志愿完成后要及时退出系统,以防他人篡改。志愿填报流程图如下:
0d83e782c90b80e258520d57c3bf9518.png
高职单招是如何录取的?考生如何查询录取结果?

高职单招录取工作由组考院校组织实施,实行平行志愿投档。每个志愿投档时,根据考生成绩从高分到低分进行排序,总分相同时,有学考成绩的考生依次比较语文、数学单科成绩,若语文、数学成绩也相同,则比较外语科目学考成绩,若仍相同的,全部投档,由院校择优录取;没有语文、数学学考成绩的考生,依次比较语文、数学单科成绩,如单科成绩仍相同,则全部投档,由院校择优录取。高校根据招生章程规定的录取规则,确定拟录取名单,负责对已投档但未被录取的考生解释以及遗留问题的处理。

2020年6月7日20时,考生可通过“单招平台”查询一志愿录取结果。

2020年6月9日20时,填报二志愿的考生可通过“单招平台”查询录取结果。

考生也可向报考院校查询录取结果,最终结果以录取通知书为准。


哪些考生可以申请免试录取?如何办理?

对于获得由教育部主办或联办的全国职业院校技能大赛三等奖及以上奖项,或由省级教育行政部门主办或联办的省级职业院校技术大赛一等奖的中等职业学校应届毕业生,和具有高级工或技师资格(或相当职业资格)、获得县级劳动模范先进个人称号的在职在岗中等职业学校毕业生,可由高职单招院校在相同或相近专业免试录取,资格审查工作由各招生院校自行负责,考生须按院校有关要求提出申请。各院校负责本校免试考生的录取工作。符合条件的免试生在高职单招一志愿投档前完成录取备案,已录取备案考生的志愿无效。


已被高职单招录取的考生,还能参加当年的全国统考等考试和录取吗?

已被高职单招录取的考生,不能参加当年普通高校招生全国统一考试和普通高校对口招生全省统一考试以及其他各种单独招生考试,不能参加当年其他形式的高考录取。


违规处理有什么规定?

按照《国家教育考试违规处理办法》(33号令)和国家教育部相关规定,单招院校负责本校单招考试中违规行为的认定和处理工作。

按照《国家教育考试违规处理办法》规定,在我省普通高校招生艺术、体育、对口专业考试和高职单招考试中被认定有作弊行为的考生,其当年高考报名所参加的各科、各阶段考试成绩无效,考生违规事实及处理意见将上报教育部,由教育部记入其高考诚信电子档案。

按照《普通高等学校招生违规行为处理暂行办法》(36号令)规定,由相关部门对单招工作中违规的院校、工作人员进行处理。

相关人员在考试过程中如有违反法律的行为,将依据《中华人民共和国刑法》《中华人民共和国教育法》和《最高人民法院最高人民检察院 关于办理组织考试作弊等刑事案件适用法律若干问题的解释》的涉考条款进行处理。中共党员在考试招生过程中违反党纪,将依据新修订的《中国共产党纪律处分条例》进行处理。
来源丨河北省教育考试院
返回列表 使用道具 举报
条评论
您需要登录后才可以回帖 登录 | 立即注册
相关推荐
©2001-2021 唐山信息港 http://www.tsxxg.com冀ICP备16001780号-4
首页联系我们客服微信:14369595Comsenz Inc.
bdall.peaapk.com xtrb.peaapk.com hdwxxg.peaapk.com qhdceo.peaapk.com tsxxg.peaapk.com lyshangdu.peaapk.com hsrb.peaapk.com lanfxx.peaapk.com chengdenews.peaapk.com szyongdian.peaapk.com dtnews.peaapk.com yqnews.peaapk.com changzhinews.peaapk.com jcnews.peaapk.com sxjzxww.peaapk.com sxycrb.peaapk.com lfxww.peaapk.com sxllnews.peaapk.com nmgnews.peaapk.com baotounews.peaapk.com tlsxxg.peaapk.com bynesrmtzx.peaapk.com shenyangx.peaapk.com dlxxgs.peaapk.com northtimes.peaapk.com jilin.peaapk.com ccxxg.peaapk.com 0437.peaapk.com ybrbnews.peaapk.com avapk