征地公告!涉及唐山古冶区6个村庄
唐山信息港 发表于:2020-4-28 02:20 复制链接 看图 发表新帖
阅读数:5203
近日,中国唐山网站发布《2020年30批次征地启动公告》《2020年33批次征地启动公告》,涉及古冶区多个村庄。具体内容如下:
2020年30批次征地启动公告
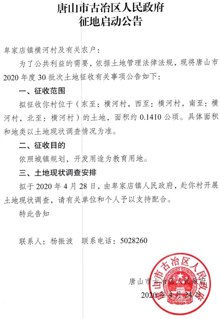
一、古冶区卑家店镇横河村
征收范围:位于(东至:横河村,西至:横河村,南至:横河村,北至:横河村)的土地。
征地面积:约0.1410公倾
开发用途:教育用地
5cb3727cf4140dcceb6123cff8323775.jpg
二、古冶区卑家店镇横河村
征收范围:位于(东至:横河村,西至:横河村,南至:横河村,北至:横河村)的土地。
征地面积:约0.5947公倾
开发用途:教育用地
0f1256b189bd57e26f9241901dd07f18.jpg
三、古冶区习家套乡刘庄村
征收范围:位于(东至:刘庄村,西至:刘庄村,南至:刘庄村,北至:刘庄村)的土地。
征地面积:约0.0301公倾
开发用途:住宅用地
b1af49854d24f8e194856d496a90ee3e.jpg
四、古冶区习家套乡刘庄村
征收范围:位于(东至:刘庄村,西至:刘庄村,南至:刘庄村,北至:刘庄村)的土地。
征地面积:约0.6128公倾
开发用途:住宅用地
f53896bc0be9af350d083cb7e802bd78.jpg
2020年33批次征地启动公告
一、古冶区大庄坨乡永兴村
征收范围:位于(东至:道路,西至:永兴村土地,南至:前兴村土地,北至:鼎石物流股份有限公司)的土地。
征地面积:约0.0191公倾
开发用途:工矿仓储用地
89d576fad5ad21beb70cb6a39ffdaefa.jpg
二、古冶区大庄坨乡东兴村
征收范围:位于(东至:道路,西至:永兴村土地,南至:前兴村土地,北至:鼎石物流股份有限公司)的土地。
征地面积:约3.0989公倾
开发用途:工矿仓储用地
49818b8b39ad87847b542320c4159a0d.jpg
三、古冶区大庄坨乡前兴村
征收范围:位于(东至:道路,西至:永兴村土地,南至:前兴村土地,北至:王秀申用地)的土地。
征地面积:约2.8208公倾
开发用途:工矿仓储用地
c3fc76f8c32d6ecdb954ebc9c91f3407.jpg
四、古冶区大庄坨乡北兴村
征收范围:位于(东至:道路,西至:永兴村土地,南至:前兴村土地,北至:鼎石物流股份有限公司)的土地。
征地面积:约1.5445公倾
开发用途:工矿仓储用地
946f4d3546f32ccb1bfbe75196b3b67b.jpg
来源:中国唐山
返回列表 使用道具 举报
条评论
您需要登录后才可以回帖 登录 | 立即注册
相关推荐
©2001-2021 唐山信息港 http://www.tsxxg.com冀ICP备16001780号-4
首页联系我们客服微信:14369595Comsenz Inc.
bdall.peaapk.com xtrb.peaapk.com hdwxxg.peaapk.com qhdceo.peaapk.com tsxxg.peaapk.com lyshangdu.peaapk.com hsrb.peaapk.com lanfxx.peaapk.com chengdenews.peaapk.com szyongdian.peaapk.com dtnews.peaapk.com yqnews.peaapk.com changzhinews.peaapk.com jcnews.peaapk.com sxjzxww.peaapk.com sxycrb.peaapk.com lfxww.peaapk.com sxllnews.peaapk.com nmgnews.peaapk.com baotounews.peaapk.com tlsxxg.peaapk.com bynesrmtzx.peaapk.com shenyangx.peaapk.com dlxxgs.peaapk.com northtimes.peaapk.com jilin.peaapk.com ccxxg.peaapk.com 0437.peaapk.com ybrbnews.peaapk.com avapk