关于印发《唐山市失信被执行人联合惩戒措施—事项清单》的通知
唐山信息港 发表于:2020-4-20 10:54 复制链接 看图 发表新帖
阅读数:3793
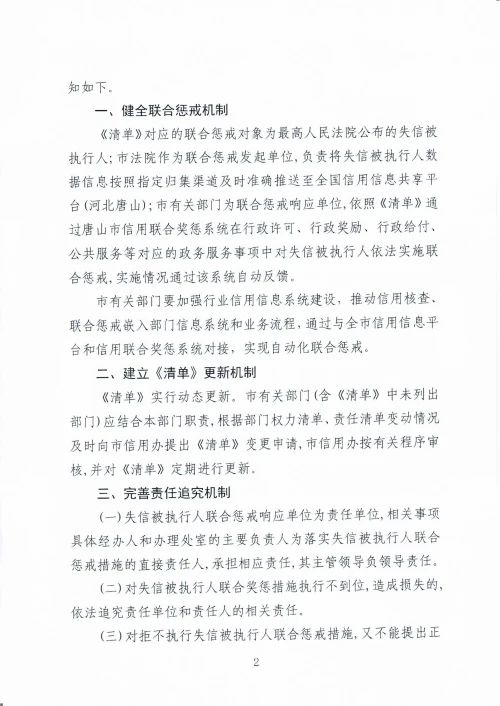
日前,唐山市信用办发布关于印发《唐山市失信被执行人联合惩戒措施—事项清单》的通知,详情如下:
b63299e166e502254dfcd03ffd33e815.jpg
227abbf9b73108c80d34ef108be4ff19.jpg
a13209cc00169f071997bd9085e5e210.jpg
重点提要
  市政协
  惩戒措施:失信被执行人为个人的,换届时,不再继续提名市政协委员

  市委组织部(市公务员局)
  惩戒措施:失信被执行人为个人的,限制其担任国有独资公司、国有资本控股公司董事、监事、高级管理人员,以及国有资本参股公司有股权方派出或推荐的董事、监事、高级管理人员;已担任相关职务的,按照有关程序依法免去其职务
  限制招录(聘)失信被执行人为公务员或事业单位工作人员,在职公务员或事业单位工作人员被确定为失信被执行人的,失信情况应作为其评先、评优、晋职晋级的参考

  市军分区政治部
  惩戒措施:失信被执行人为个人的,将其失信情况作为入伍服役和现役、预备役军官评先、评优、晋职晋级的重要参考

  市教育局
  惩戒措施:限制失信被执行人和被执行人的法定代表人、影响债务履行的直接责任人员、实际控制人以其财产支付子女就读高收费私立学校

  市公安局
  惩戒措施:依法查询失信被执行人身份、出入境证件信息及车辆信息,协助查封、扣押失信被执行人名下的车辆,协助查找、控制下落不明的失信被执行人,限制失信被执行人出境
  限制失信被执行人及失信执行人的法定代表人,影响债务履行的直接责任人员、实际控制人住宿星级以上宾馆、酒店及其他高等级、高消费宾馆、酒店;限制在夜总会、高尔夫球场消费

  市民政局
  惩戒措施:协助查询失信被执行人的婚姻登记信息
来源:唐山市信用办
返回列表 使用道具 举报
条评论
您需要登录后才可以回帖 登录 | 立即注册
相关推荐
©2001-2021 唐山信息港 http://www.tsxxg.com冀ICP备16001780号-4
首页联系我们客服微信:14369595Comsenz Inc.
bdall.peaapk.com xtrb.peaapk.com hdwxxg.peaapk.com qhdceo.peaapk.com tsxxg.peaapk.com lyshangdu.peaapk.com hsrb.peaapk.com lanfxx.peaapk.com chengdenews.peaapk.com szyongdian.peaapk.com dtnews.peaapk.com yqnews.peaapk.com changzhinews.peaapk.com jcnews.peaapk.com sxjzxww.peaapk.com sxycrb.peaapk.com lfxww.peaapk.com sxllnews.peaapk.com nmgnews.peaapk.com baotounews.peaapk.com tlsxxg.peaapk.com bynesrmtzx.peaapk.com shenyangx.peaapk.com dlxxgs.peaapk.com northtimes.peaapk.com jilin.peaapk.com ccxxg.peaapk.com 0437.peaapk.com ybrbnews.peaapk.com avapk