唐山多地发布安置补偿公告!
唐山信息港 发表于:2020-4-17 01:52 复制链接 看图 发表新帖
阅读数:5225
路南区
01.女织寨乡东礼尚庄村
征收范围:位于南湖风景区东侧、环城水系南侧、唐柏路西侧、东礼尚庄村址北侧区域的土地
开发用途:商服用地
征地面积:8.0111公顷
区片价标准:283.5万元/公顷
安置方式:货币安置
9e8f80e2f66d79162eebe2f92977f6c7.jpg
ecb765b83492635ecb18f5c1d6899654.jpg
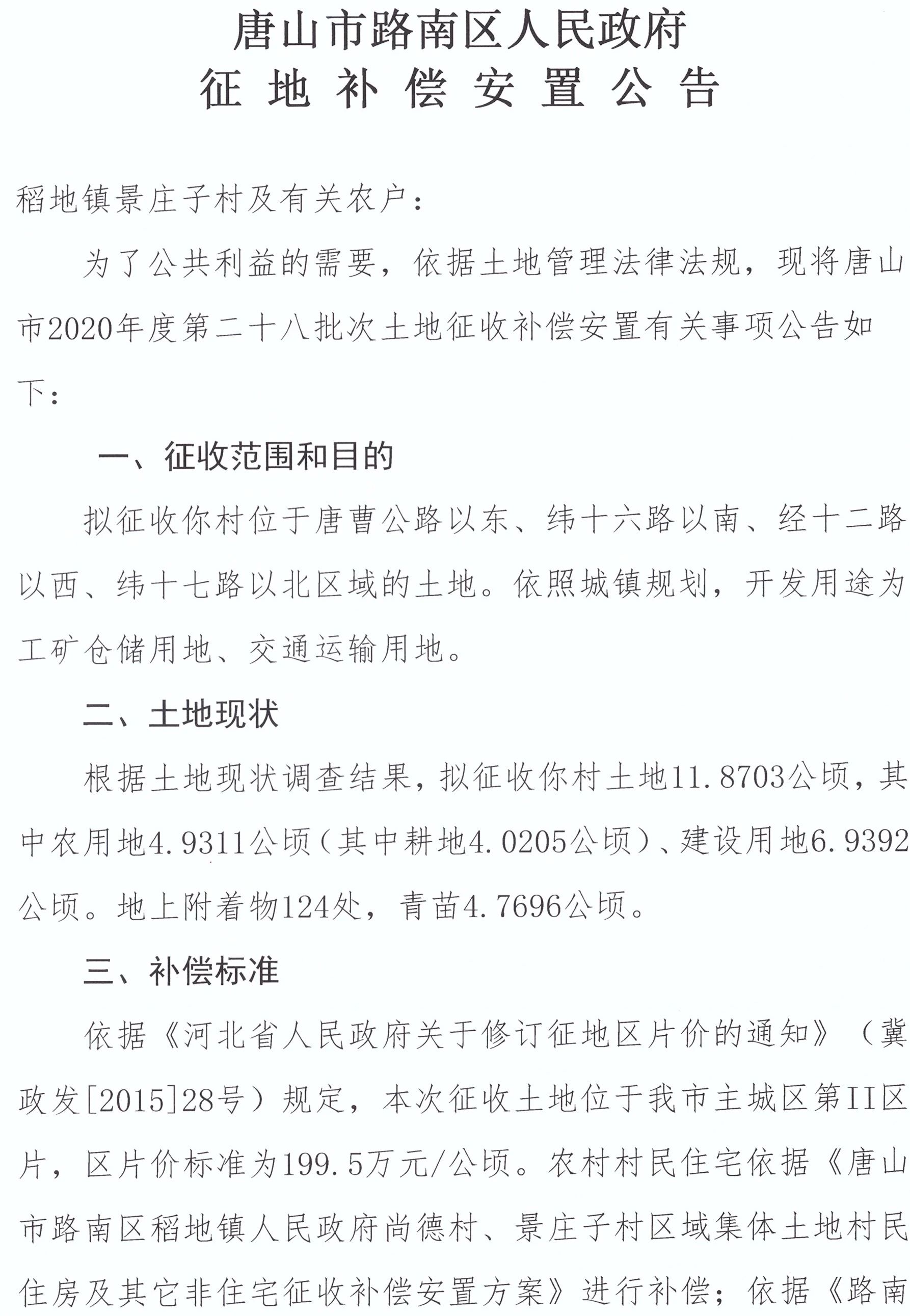
02.稻地镇景庄子村
征收范围:稻地镇景庄子村位于唐曹公路以东、纬十六路以南、经十二路以西、纬十七路以北区域的土地
开发用途:工矿仓储用地、交通运输用地
征地面积:11.8703公顷
区片价标准:199.5万元/公顷
安置方式:货币安置、房屋置换
334d7240746ce5e2a04b645e4c11dafc.jpg
b883aca8f4c20cca8b74f04fb5ebe337.jpg
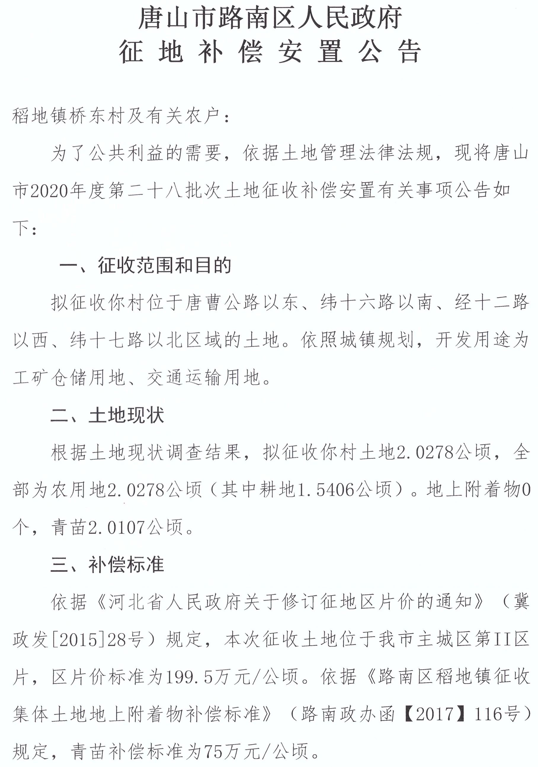
03.稻地镇桥东村
征收范围:稻地镇桥东村位于唐曹公路以东、纬十六路以南、经十二路以西、纬十七路以北区域的土地
开发用途:工矿仓储用地、交通运输用地
征地面积:2.0278公顷
区片价标准:199.5万元/公顷
安置方式:货币安置
eca84158f87b00fba7a047dc82a5b82e.jpg
50af8f571c39ee6a25810e62ff5e405c.jpg
04.稻地镇尚德村
征收范围:稻地镇尚德村位于唐曹公路以东、纬十六路以南、经十二路以西、纬十七路以北区域的土地
开发用途:工矿仓储用地
征地面积:3.8982公顷
区片价标准:199.5万元/公顷安置方式:货币安置、房屋置换
a3148c7b02f28b7c4eebaf9e2affc777.jpg
7e9ea35c6cd6e1520a5bb60bf215b897.jpg
05.女织寨乡东礼尚庄村
征收范围:女织寨乡东礼尚庄村位于南湖风景区东侧、环城水系南侧、唐柏路西侧、东礼尚庄村址北侧区域的土地
开发用途:商服用地征地面积:1.3331公顷
区片价标准:283.5万元/公顷
安置方式:货币安置、房屋置换
44cbfec3871a4c5626fe77990c47820a.jpg
a1a555aacc9837c551fbcb39f7d41bf5.jpg
丰润区
01.丰润镇南台村
征收范围:位于东至:南台村地、西至:南台村地,蒙牛乳业(唐山)有限责任公司、南至:南台村地、北至:国有土地,南台村地的土地
开发用途:工业用地
征地面积:约11.5777公顷
628739564cfd9551a84deaf3ba2b9347.jpg
02.丰润镇南台村
征收范围:位于东至:国有土地、西至:南台村地、南至:国有土地、北至:南台村地的土地
开发用途:工业用地
征地面积:约0.0174公顷
893251c2be19b09fd13893983f049173.jpg
03.丰润镇南台村
征收范围:位于东至:国有土地、西至:国有土地、南至:国有土地、北至:南台村地的土地
开发用途:工业用地
征地面积:约0.0051公顷
f29f8a7dd24488948242e9384f4d00d5.jpg
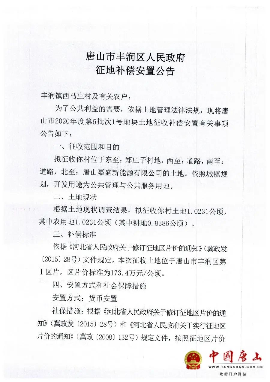
04.丰润镇西马庄村
征收范围:位于东至:郑庄子村地、西至:道路、南至:道路、北至:唐山嘉盛新能源有限公司的土地
开发用途:公共管理与公共服务用地
征地面积:约1.0231公顷
区片价标准:173.4万元/公顷
安置方式:货币安置
5031a36c9fc25f75da32003e8f8b45b2.jpg
3328cba12e377f8d01b7c1376e6112a6.jpg
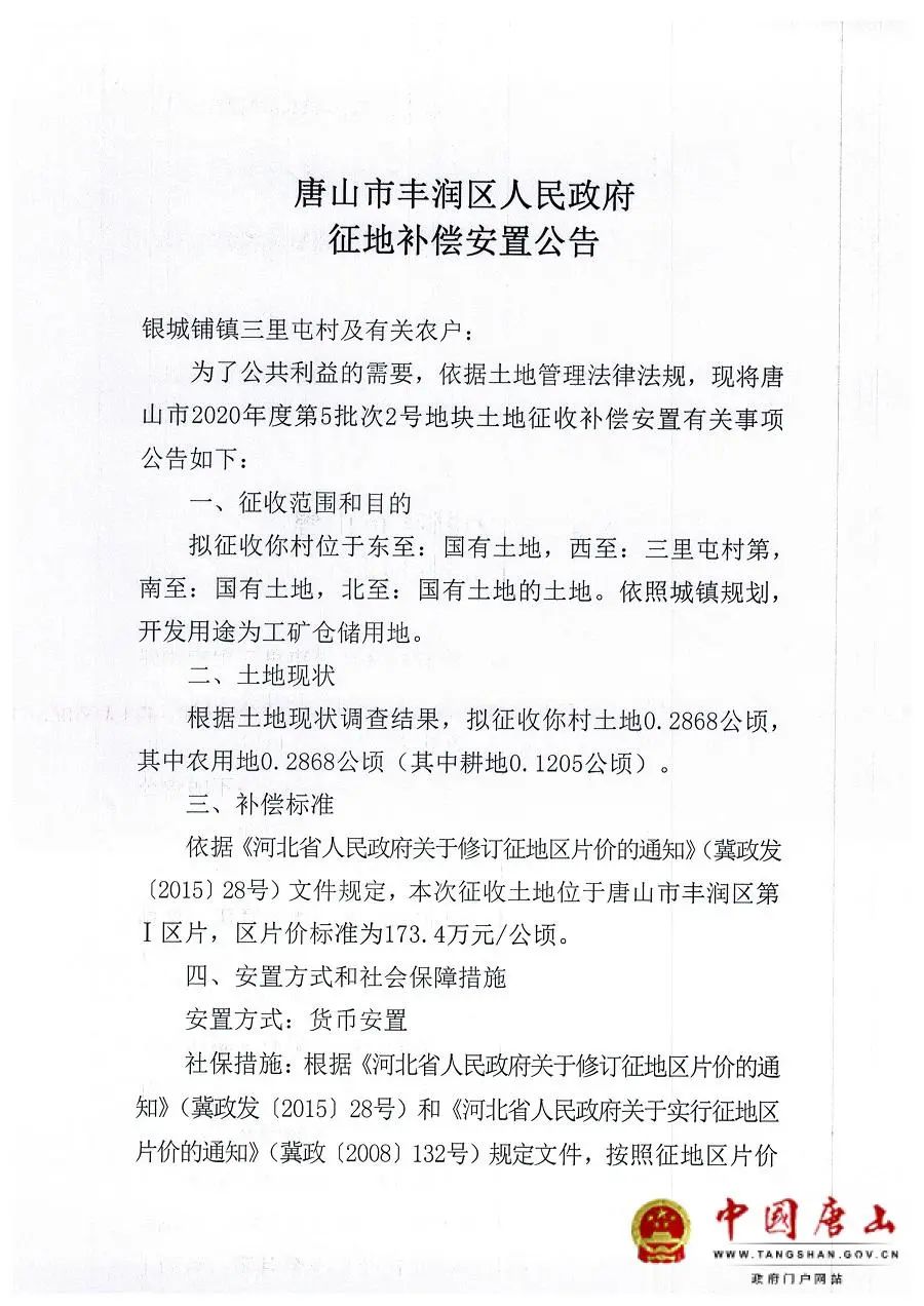
05.银城铺镇三里屯村
征收范围:位于东至:国有土地、西至:三里屯村地、南至:国有土地、北至:国有土地的土地
开发用途:工矿仓储用地
征地面积:约0.2868公顷
区片价标准:173.4万元/公顷
安置方式:货币安置
da7df21614729651abf30fc08900c45d.jpg
aeb9b73b103e34beab9137e70f9f1fc9.jpg
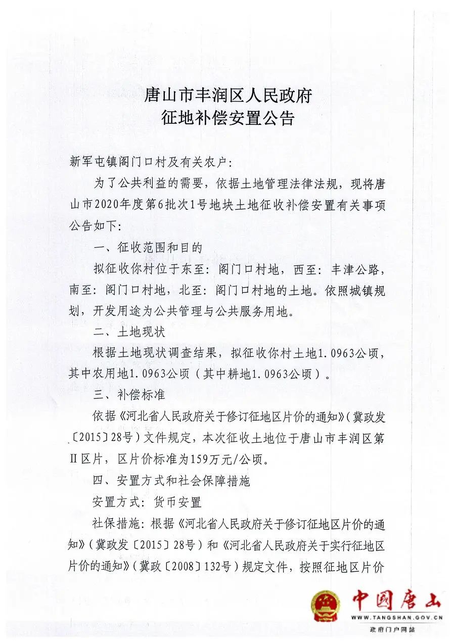
06.新军屯镇阁门口村
征收范围:位于东至:阁门口村地、西至:丰津公路、南至:阁门口村地、北至:阁门口村地的土地
开发用途:公共管理与公共服务用地
征地面积:约1.0963公顷
区片价标准:159万元/公顷
安置方式:货币安置
f63147e51ccbdb20d7638f3f432b1ede.jpg
5ca785c42c12cc14b2ab1c284e03a946.jpg
滦南县
01.长凝镇长凝村
征收范围:位于你村以东、滦河以西范围内的土地
征收面积:约0.0539公顷
92b174fddd7a209d3af188e0bfc1ac1a.jpg
02.长凝镇张鲁村
征收范围:位于你村以东、滦河以西范围内的土地
征收面积:约0.0550公顷
7f2b0ccbf1aef7d3b5dc68d52d50e815.jpg
03.长凝镇薛各庄营村
征收范围:位于你村以东、滦河以西范围内的土地
征收面积:约0.0172公顷
caf1037601cc57f469a593feb1267319.jpg
04.长凝镇小刘庄村
征收范围:位于你村以东、滦河以西范围内的土地
征收面积:约0.4919公顷
a66722ebd2437e11d2a0e3e86c5c52db.jpg
05.长凝镇夏庄村
征收范围:位于你村以东、滦河以西范围内的土地
征收面积:约0.0154公顷
ea61b4370658261b7abfc067b93da1e3.jpg
06.长凝镇西孙庄村
征收范围:位于你村以东、滦河以西范围内的土地
征收面积:约0.0273公顷
47307e0060ed168e7b542cc1708c2077.jpg
07.长凝镇宁庄村
征收范围:位于你村以东、滦河以西范围内的土地
征收面积:约0.0706公顷
1e3d108238c224a83a4ac3367aa9662a.jpg
08.长凝镇罗营村
征收范围:位于你村以东、滦河以西范围内的土地
征收面积:约0.0768公顷
dac04c8540291f80570e6a28cad3b491.jpg
09.长凝镇陆庄村
征收范围:位于你村以东、滦河以西范围内的土地
征收面积:约0.4529公顷
7a24bb30cfdaa7ac839e4e30e4b735ff.jpg
10.长凝镇柳行村
征收范围:位于你村以东、滦河以西范围内的土地
征收面积:约0.1840公顷
2cbfd1cea81612c65bf984c1cdc5137d.jpg
11.长凝镇后苏各庄村
征收范围:位于你村以东、滦河以西范围内的土地
征收面积:约0.0297公顷
d6d490fd6e9a9b83f5f8f10693e709af.jpg
12.长凝镇郭庄村
征收范围:位于你村以东、滦河以西范围内的土地
征收面积:约0.2899公顷
eabb6751ea910d644b4999b2a679f951.jpg
13.长凝镇毕庄村
征收范围:位于你村以东、滦河以西范围内的土地
征收面积:约0.1414公顷
e5723c417859721a250e0f7b013337f9.jpg
14.马城镇兴旺庄村
征收范围:位于你村以东、滦河以西范围内的土地
征收面积:约0.3127公顷
98cbe1dcebb63867a0bfcba671427249.jpg
15.马城镇南坨子村
征收范围:位于你村以东、滦河以西范围内的土地
征收面积:约0.7693公顷
39c967f499c37791382feb741a4349b3.jpg
16.马城镇贺庄村
征收范围:位于你村以东、滦河以西范围内的土地
征收面积:约1.0818公顷
dc191a40eefc424dd50744c85341f54d.jpg
17.马城镇郝庄村
征收范围:位于你村以东、滦河以西范围内的土地
征收面积:约1.9849公顷
3459ac24422f33a97b59b185c6c13c74.jpg
18.马城镇多余屯庄
征收范围:位于你村以东、滦河以西范围内的土地
征收面积:约0.4846公顷
902259a6e1f60900d0dae32a8aee444c.jpg
19马城镇东坨子村
征收范围:位于你村以东、滦河以西范围内的土地
征收面积:约0.7742公顷
91bf96eab019a8591c6eee4600743d51.jpg
20.马城镇大李庄村
征收范围:位于你村以东、滦河以西范围内的土地
征收面积:约4.8992公顷
4e697ea5f803eaa087e2766f686bf2b7.jpg
01.马城镇马城村
征收范围:位于平青大公路西侧、滦乐干渠北侧范围内的土地
开发用途:工矿仓储用地
征收面积:约4.9019公顷
a83c1ad489f251663dcb73b413345c25.jpg
征收范围:位于平青大公路西侧、滦乐干渠北侧范围内的土地
开发用途:工矿仓储用地
征收面积:约2.5489公顷
9843dcdcf22fa10add20c715cd2dd4d7.jpg
征收范围:位于平青大公路西侧、滦乐干渠北侧范围内的土地
开发用途:工矿仓储用地
征收面积:约0.3957公顷
09ca6e5ffc117a40f9b0ef9629dd53e5.jpg
02.倴城镇王东庄村
征收范围:位于县城兆才大街以南,祥和路以东的土地
开发用途:住宅用地
征收面积:约8.8241公顷
227a3a93d3a44b2eeb65b2a1c7bd95c5.jpg
倴城镇牛冬庄
征收范围:位于县城中大街以北,祥和路以西的土地
开发用途:住宅用地
征收面积:约4.4147公顷
3b5d499bebc31348ddf6911326f7808a.jpg
征收范围:位于县城兆才大街以南,祥和路以西的土地
开发用途:住宅用地
征收面积:约5.3929公顷
096a03fe4010fddb5dc8842100da0136.jpg
03.倴城镇李家寺村
征收范围:位于你村东、长大公路北侧范围内的土地
开发用途:交通运输用地
征收面积:约2.7390公顷
481032370cf500093fc5eacc31d1d315.jpg
方各庄镇李方各庄村
征收范围:位于你村东、长大公路北侧范围内的土地
开发用途:公共管理与公共服务用地
征收面积:约0.4802公顷
f2d3bde25c1c4c35054451cfe233bb72.jpg
方各庄镇高庙村
征收范围:位于新滦河北侧、富民路西侧范围内的土地
开发用途:公共管理与公共服务用地
征收面积:约0.2838公顷
760480475e09b93e7392379fd175a0be.jpg
04.倴城镇王庄子村
征收范围:位于县城和谐路以东、友谊路以西范围内的土地
开发用途:住宅用地
征收面积:约3.3835公顷
ecf0f1b10bc874c300c46cf58786d6c2.jpg
05.马城镇马城村
征收范围:位于平青大公路西侧、滦乐干渠北侧范围内的土地
开发用途:工矿仓储用地
征收面积:约9.7415公顷
b5dd4bdb0e4c3092998826cf7005e82f.jpg
征收范围:位于平青大公路西侧、滦乐干渠北侧范围内的土地
开发用途:工矿仓储用地
征收面积:约24.1169公顷
bd044329e136aa9567600b2987008912.jpg
来源:路南区人民政府 丰润区人民政府 滦南县人民政府
返回列表 使用道具 举报
条评论
您需要登录后才可以回帖 登录 | 立即注册
相关推荐
©2001-2021 唐山信息港 http://www.tsxxg.com冀ICP备16001780号-4
首页联系我们客服微信:14369595Comsenz Inc.
bdall.peaapk.com xtrb.peaapk.com hdwxxg.peaapk.com qhdceo.peaapk.com tsxxg.peaapk.com lyshangdu.peaapk.com hsrb.peaapk.com lanfxx.peaapk.com chengdenews.peaapk.com szyongdian.peaapk.com dtnews.peaapk.com yqnews.peaapk.com changzhinews.peaapk.com jcnews.peaapk.com sxjzxww.peaapk.com sxycrb.peaapk.com lfxww.peaapk.com sxllnews.peaapk.com nmgnews.peaapk.com baotounews.peaapk.com tlsxxg.peaapk.com bynesrmtzx.peaapk.com shenyangx.peaapk.com dlxxgs.peaapk.com northtimes.peaapk.com jilin.peaapk.com ccxxg.peaapk.com 0437.peaapk.com ybrbnews.peaapk.com avapk