路北、路南最新征地告知书!中心区一小区将改造!
唐山信息港 发表于:2020-4-16 14:57 复制链接 看图 发表新帖
阅读数:4922
路北区
fbfa2f5e2339d8ff45eb5bd945e7ec62.png
采购内容:祥和里二老旧小区改造-楼顶防水、楼道粉刷
采购预算:1621305.4元
项目实施地点:唐山市路北区
资金来源:财政资金项目
实施期限:60日历天
b706a71754ca626f605a2b7f4ca139b0.png
项目名称:祥和里二老旧小区改造-路面翻修工程
建设地点:祥和里小区
建设规模:祥和里二老旧小区改造-路面翻修工程等内容
合同估算价:3353299.88元
计划工期:60日历天
征收位置:位于东至刘火新庄村土地,南至刘火新庄村土地,西至刘火新庄村土地,北至刘火新庄村土地
开发用途:住宅用地
38860b979656befbac39422e1219fe98.png
征收位置:位于东至娘娘庙村土地,南至娘娘庙村土地,西至娘娘庙村土地,北至娘娘庙村土地
开发用途:公共管理与服务用地
55d837a617058da3642db9e1d0730038.png
征收位置:位于东至前新庄村土地,南至前新庄村土地,西至前新庄村土地,北至前新庄村土地
开发用途:工矿仓储用地
67024b2b39850cdaa112b4e10177add3.png
征收位置:位于东至大官庄村土地,南至大官庄村土地,西至大官庄村土地,北至大官庄村土地
开发用途:住宅用地
a615fae16ca426e1a2e05bc9a3263dfd.png
征收位置:位于东至果园乡集体土地,南至果园乡集体土地,西至果园乡集体土地,北至果园乡集体土地
开发用途:住宅用地
8f9937a46353332859f9f2d77c506607.png
征收位置:位于东至小崔庄村土地,南至小崔庄村土地,西至小崔庄村土地,北至小崔庄村土地
开发用途:工矿仓储用地
ba2a6efc33bdaa7306a94340e63064b0.png
征收位置:位于东至小林村土地,南至林庄村土地,西至林庄村土地,北至林村土地
开发用途:住宅用地
b469ecc5b349cd2ea334f317e794d169.png
征收位置:位于东至薛庄村土地,南至薛庄村土地,西至薛庄村土地,北至薛庄村土地
开发用途:住宅用地
beb8b175518524dfe3b465d02b8afc7b.png

路南区
征收位置:位于唐曹公路以东、纬十六路以南、经十二路以西、纬十七路以北区域的土地
开发用途:工矿仓储用地、交通运输用地征收面积:约11.8703公顷
区片价标准:每公顷199.5万元
安置途径:货币安置、房屋置换
3a8ead352b51ea890dbb154e2f3afc1d.jpg
e1db15ef10fb8eec67e73f202dcdf1f2.jpg
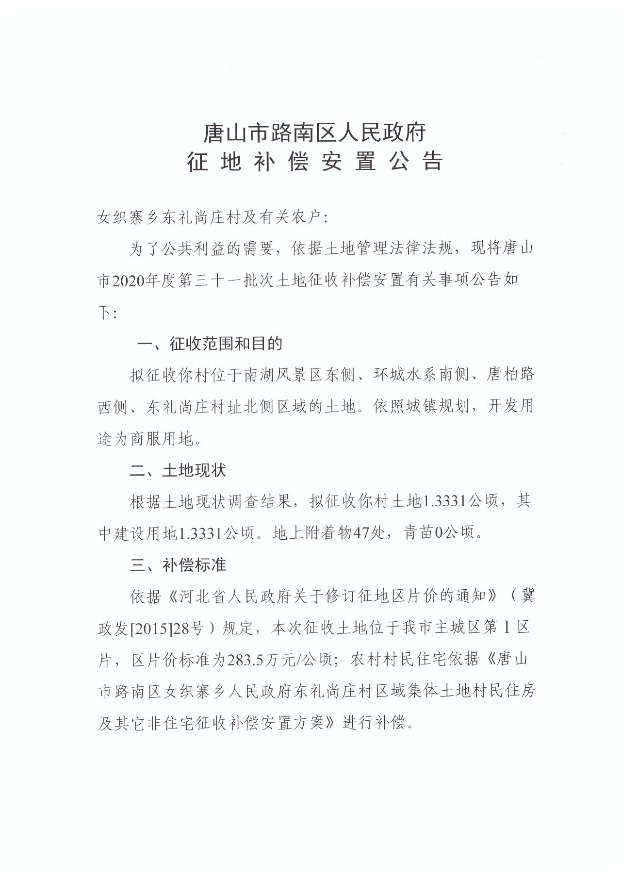
征收位置:位于南湖风景区东侧、环城水系南侧、唐柏路西侧、东礼尚庄村北侧区域的土地
开发用途:商服用地征收面积:约1.3331公顷
区片价标准:每公顷283.5万元
安置途径:货币安置、房屋置换安置
64040d7dd33f181ad47caf7b6e579f4c.jpg
a988777895f516677b186f2cb7b3d1e4.jpg
返回列表 使用道具 举报
条评论
您需要登录后才可以回帖 登录 | 立即注册
相关推荐
©2001-2021 唐山信息港 http://www.tsxxg.com冀ICP备16001780号-4
首页联系我们客服微信:14369595Comsenz Inc.
bdall.peaapk.com xtrb.peaapk.com hdwxxg.peaapk.com qhdceo.peaapk.com tsxxg.peaapk.com lyshangdu.peaapk.com hsrb.peaapk.com lanfxx.peaapk.com chengdenews.peaapk.com szyongdian.peaapk.com dtnews.peaapk.com yqnews.peaapk.com changzhinews.peaapk.com jcnews.peaapk.com sxjzxww.peaapk.com sxycrb.peaapk.com lfxww.peaapk.com sxllnews.peaapk.com nmgnews.peaapk.com baotounews.peaapk.com tlsxxg.peaapk.com bynesrmtzx.peaapk.com shenyangx.peaapk.com dlxxgs.peaapk.com northtimes.peaapk.com jilin.peaapk.com ccxxg.peaapk.com 0437.peaapk.com ybrbnews.peaapk.com avapk