最新通告!4月15日起,唐山恢复全市驾驶人考试、审验、满分现场教育业务!
唐山信息港 发表于:2020-4-8 21:19 复制链接 看图 发表新帖
阅读数:3070
唐山市公安交通警察支队
关于有序恢复全市机动车驾驶人考试和驾驶人审验、满分现场教育业务的通告
广大驾驶人:

为满足我市驾驶人考试需求,结合我市疫情防控工作实际,唐山交警支队决定自2020年4月15日起,有序恢复全市机动车驾驶人考试和驾驶人审验、满分现场教育培训业务,现将有关事项通告如下:
一、机动车驾驶人考试业务
(一)恢复全市初学驾驶人科目一驾驶理论考试、科目三安全文明常识考试和科目二场地驾驶技能考试,科目三道路驾驶技能考试业务。
(二)考虑疫情防控因素,目前只受理本市户籍且在本市居住的考生考试预约,外地户籍学员考试预约暂缓恢复。
(三)各考试场根据考生预约情况,合理安排考试时段,实行分散错时考试,避免人员大量聚集。
(四)所有参加机动车驾驶人考试的考生须提前通过微信或支付宝搜索“冀时办”小程序,点击“河北健康码”并完善相关信息。考生入场须出示“健康码”方便工作人员核实身份信息,身份信息确认合格后方可入场考试。
二、机动车驾驶证相关业务
(一)恢复机动车驾驶人审验、满分现场教育,以及满分考试、实习期满考试、注销可恢复考试、注销后重新申领考试和军警换证考试业务。
(二)目前只受理本地核发的、户籍为本市且在本市居住的人员驾驶证业务。
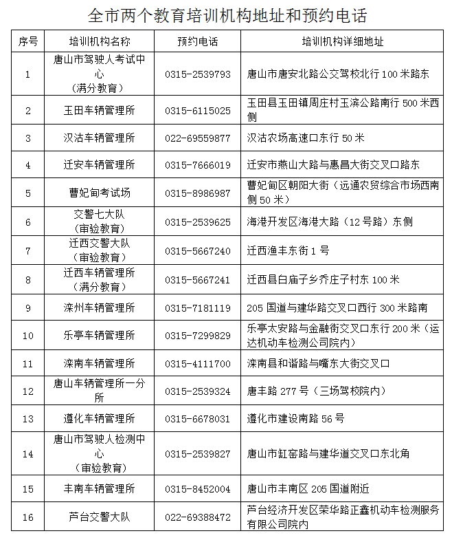
(三)为减少人员流动和聚集,两个教育业务实行“电话预约、分时办理”的方式,广大驾驶人需要提前一天拨打辖区公安交管部门的联系电话进行业务预约(联系电话和地址见附件),携带本人相关证件按照预约时间到指定地点办理,没有预约的不予办理,超过预约办理时限的需要重新进行预约。
(四)业务预约按照“属地管辖”原则执行。驾驶人在户口所在地管辖范围内接受预约培训,学员不得跨区县进行预约培训考试。
三、驾驶人体检业务
恢复全市驾驶人体检业务。
四、相关工作要求
(一)请广大考生和驾驶人按照要求选择业务办理地点,合理安排办理时间。
(二)所有参考、参训人员应做好个人安全防护,全程佩戴口罩,建议佩戴一次性手套,严格遵守疫情防控制度和措施,听从工作人员引导,积极配合工作人员做好体温测量、信息登记、消毒等工作并听从现场管理人员的指挥,按照顺序排队等候,保持间隔距离,严禁聚集扎堆。
(三)实行一事一人,做到即办即走,无关人员不得跟随。
(四)保持业务场所环境整洁,严禁乱扔纸巾、口罩或其它垃圾。
温馨提示:为避免人员大量聚集导致的风险,确保广大群众健康安全,疫情防控期间,公安交管部门实行驾驶人考试、满分教育、审验教育业务延期办理,对驾驶证逾期未审验等情形不予处罚,对疫情发生前及疫情期间取得的学习驾驶证明统一延长有效期。
考试中心业务咨询电话:0315-2539782,两个教育业务咨询电话:0315-2539793。
特此通告
唐山市公安交通警察支队
2020年4月8日
ae1dc820d3750df15cac4a83456527b3.png

90839c1cc332c4d4c1b7329b28e1b3c7.png

来源:唐山交通安全微发布
返回列表 使用道具 举报
条评论
您需要登录后才可以回帖 登录 | 立即注册
相关推荐
©2001-2021 唐山信息港 http://www.tsxxg.com冀ICP备16001780号-4
首页联系我们客服微信:14369595Comsenz Inc.
bdall.peaapk.com xtrb.peaapk.com hdwxxg.peaapk.com qhdceo.peaapk.com tsxxg.peaapk.com lyshangdu.peaapk.com hsrb.peaapk.com lanfxx.peaapk.com chengdenews.peaapk.com szyongdian.peaapk.com dtnews.peaapk.com yqnews.peaapk.com changzhinews.peaapk.com jcnews.peaapk.com sxjzxww.peaapk.com sxycrb.peaapk.com lfxww.peaapk.com sxllnews.peaapk.com nmgnews.peaapk.com baotounews.peaapk.com tlsxxg.peaapk.com bynesrmtzx.peaapk.com shenyangx.peaapk.com dlxxgs.peaapk.com northtimes.peaapk.com jilin.peaapk.com ccxxg.peaapk.com 0437.peaapk.com ybrbnews.peaapk.com avapk