唐山乐亭县连发15则征地告知书!
唐山信息港 发表于:2020-3-28 23:50 复制链接 看图 发表新帖
阅读数:4732
3月27日乐亭县连发15则征地告知书详情如下:
1.征收土地位置:乐安街道办事处郁庄上村、乐亭镇宁庄村
征收土地地类和面积:郁庄上村集体农用地2.3173公顷,宁庄村集体农用地0.4348公顷
拟开发用途:商业用地、住宅用地
区片价标准:105.9000万元/公顷
安置途径:货币安置
834a2dfb407948e32694ce9ba34b2e9a.jpg
5c01077157f21aa207c914dfdadfe285.jpg
02.征收土地位置:乐安街道办事处六街村、王庄上村
征收土地地类和面积:六街村集体建设用地0.0624公顷,王庄上村集体建设用地11.0816公顷、集体农用地0.0392公顷
拟开发用途:住宅用地
区片价标准:105.9000万元/公顷
安置途径:货币安置
a91d5a4dd51752fc44378fe72ce28eac.jpg
336ba0f833978e53265148104743671e.jpg
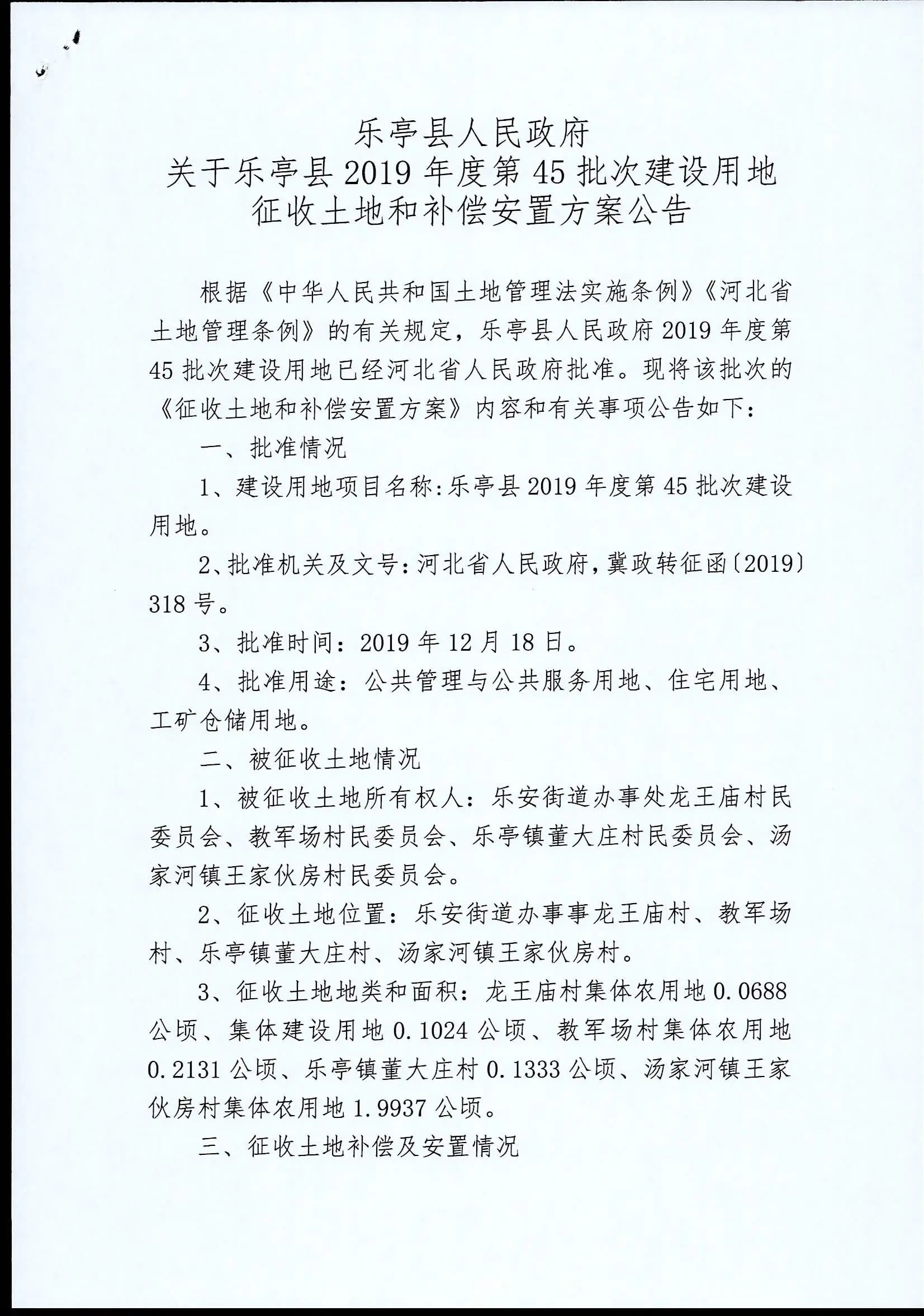
03.征收土地位置:乐安街道办事处龙王庙村、教军场村、乐亭镇董大庄村、汤家河镇王家伙房村
征收土地地类和面积:龙王庙村集体农用地0.0688公顷、集体建设用地0.1024公顷,教军场村集体农用地0.2131公顷,乐亭镇董大庄村0.1333公顷,汤家河镇王家伙房村集体农用地1.9937公顷
拟开发用途:公共管理与工服工服务用地、住宅用地、工矿仓储用地
区片价标准:105.9000万元/公顷
安置途径:货币安置
ee3f154019c0abb1114c9d84e30ffc8c.jpg
2c59c1d2f5ab62cd1402800b4d93b0ee.jpg
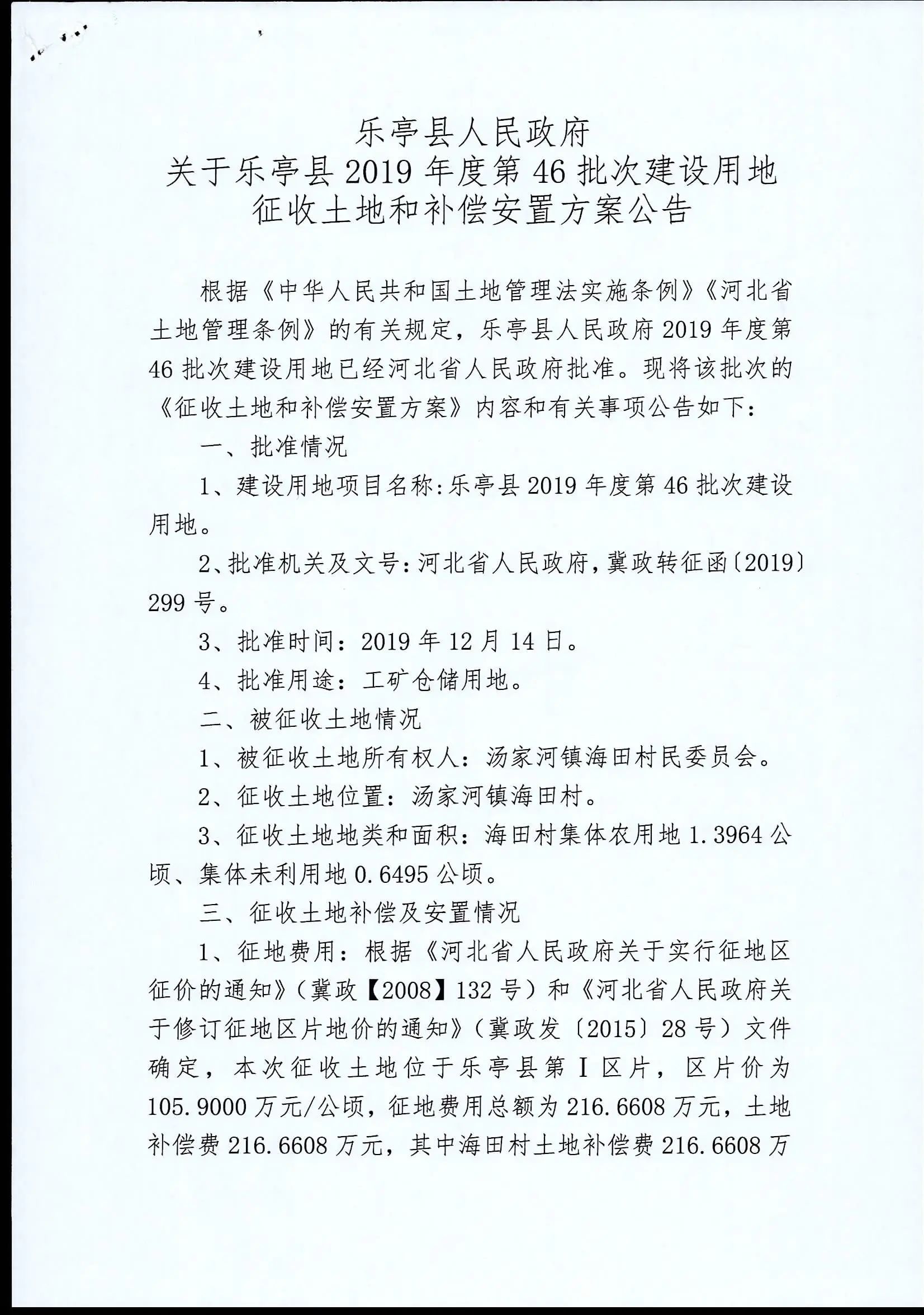
04.征收土地位置:汤家河海田村
征收土地地类和面积:海田村集体农用地1.3964公顷、集体未利用地0.6495公顷
拟开发用途:工矿仓储用地
区片价标准:105.9000万元/公顷
安置途径:货币安置
d87ecebcab9085e6722c4766d4ff35e7.jpg
f1fcabaaef755a880af64ec46c68053e.jpg
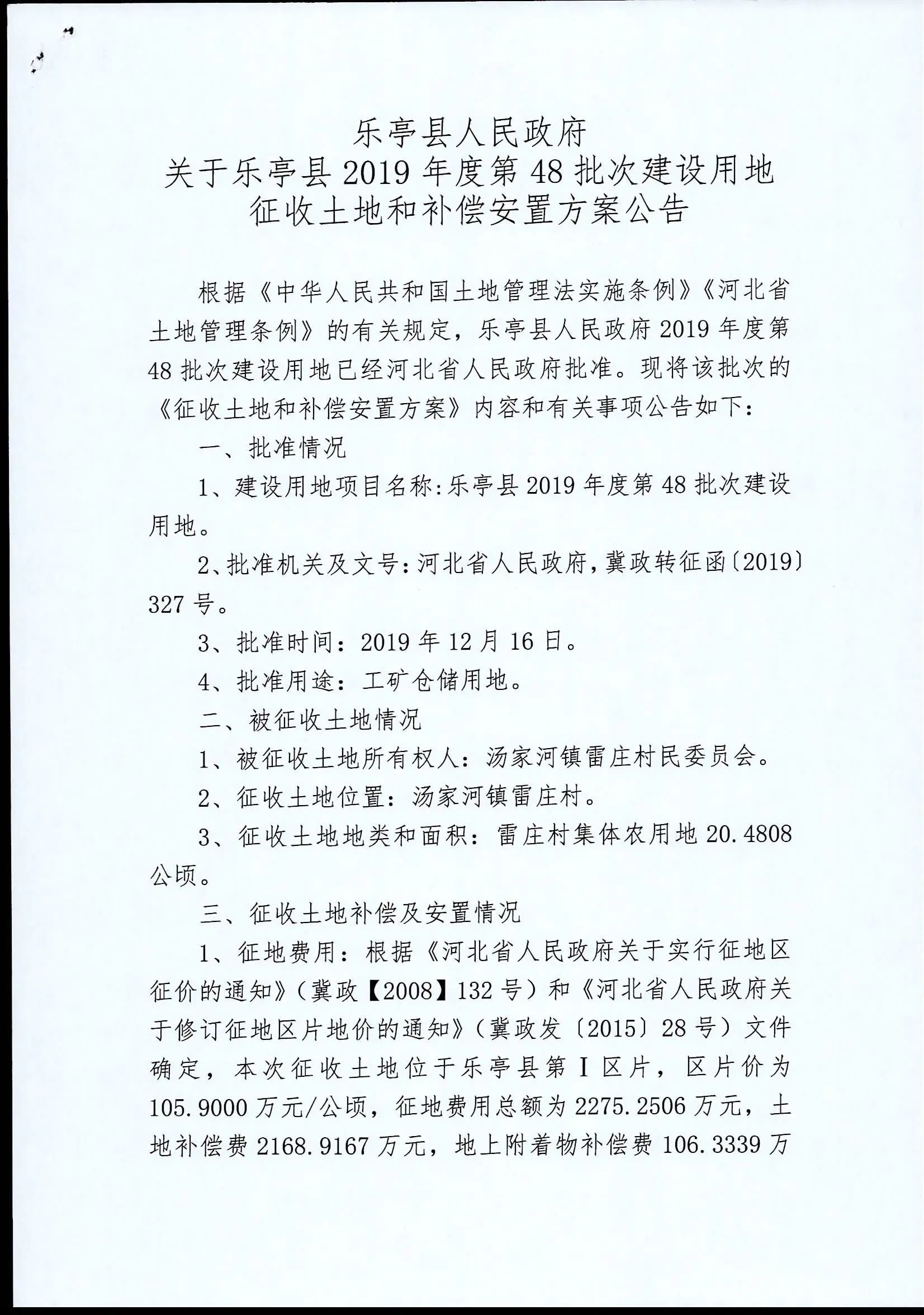
05.征收土地位置:汤家河镇雷庄村
征收土地地类和面积:雷庄村集体农用地22.3092公顷
拟开发用途:工矿仓储用地
区片价标准:105.9000万元/公顷
安置途径:货币安置
d911d40b6a8979a49e23eea6879abe58.jpg
3842af82b8621a4a5a51d02da308e9f3.jpg
06.征收土地位置:汤家河镇雷庄村
征收土地地类和面积:雷庄村集体农用地20.4808公顷
拟开发用途:工矿仓储用地
区片价标准:105.9000万元/公顷
安置途径:货币安置
68306283b18ceab3bd3d7bbaf626f4f5.jpg
bc2ed6af3fa9d50b60e337c55306abcb.jpg
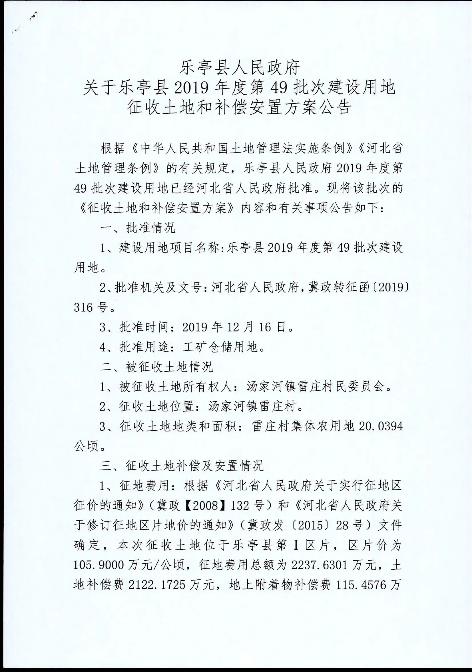
07.征收土地位置:汤家河镇雷庄村
征收土地地类和面积:雷庄村集体农用地20.0394公顷
拟开发用途:工矿仓储用地
区片价标准:105.9000万元/公顷
安置途径:货币安置
9b86c589b84eab31e1462687f8f8d8da.jpg
4a8841a40ecd4ca4da7aae74ce79a6d1.jpg
08.征收土地位置:乐安街道办事处三街村、四街村、郁庄上村
征收土地地类和面积:三街村集体建设用地0.6616公顷,四街村集体建设用地0.8022公顷,郁庄上村集体农用地0.0132公顷、集体建设用地0.9353公顷
拟开发用途:公共管理与公共服务用地、住宅用地
区片价标准:105.9000万元/公顷
安置途径:货币安置
3e15e72f9655edc214db49e0cd333403.jpg
b557d966b9a2c7599a3795a8ecd190aa.jpg
09.征收土地位置:汤家河镇海田村
征收土地地类和面积:海田村集体建设用地6.4069公顷,集体农用地0.2308公顷
拟开发用途:工矿仓储用地
区片价标准:105.9000万元/公顷
安置途径:货币安置
3c6aa4a40f9da7431db2c94a66efba56.jpg
3d1da5e47ed78159ac47fe05af41f3e3.jpg
10.征收土地位置:汤家河镇海田村
征收土地地类和面积:海田村集体农用地10.8139公顷
拟开发用途:工矿仓储用地
区片价标准:105.9000万元/公顷
安置途径:货币安置
803f7246be39696f41bd97576ae2fb0c.jpg
1afd07b3b68a23f9a91df93dc84ce9dc.jpg
11.征收土地位置:汤家河镇海田村
征收土地地类和面积:海田村集体农用地33.5205公顷
拟开发用途:工矿仓储用地
区片价标准:105.9000万元/公顷
安置途径:货币安置
2f06623f46133e0b8069b40b6430ee1c.jpg
019b478f890f43a1963d924903ad6306.jpg
12.征收土地位置:汤家河镇海田村
征收土地地类和面积:海田村集体农用地0.3935公顷、集体建设用地13.2558公顷
拟开发用途:工矿仓储用地
区片价标准:105.9000万元/公顷
安置途径:货币安置
f8e0ee7ef5d98113073c62b1acb8e710.jpg
37ebf540b8be4fa7a953d088f5c1b25d.jpg
13.征收土地位置:乐安街道办事处二街村、四街村
征收土地地类和面积:二街村集体建设用地3.0737公顷、四街村集体建设用地1.0360公顷
拟开发用途:住宅用地
区片价标准:105.9000万元/公顷
安置途径:货币安置
78028a9cedddbd19fd41256118cd429a.jpg
0d577b8c0e2970004657aa3c29f78958.jpg
14.征收土地位置:乐安街道办事处高吕庄村
征收土地地类和面积:高吕庄村集体农用地1.3950公顷
拟开发用途:公共管理与公共服务用地
区片价标准:105.9000万元/公顷
安置途径:货币安置
8a13c1b78b3580bd3d85bbf72058acca.jpg
e199c4d378d404c2adb324fb7fa69907.jpg
15.征收土地位置:姜各庄镇滨海村
征收土地地类和面积:滨海村集体农用地15.6765公顷拟开发用途:工矿仓储用地
区片价标准:105.9000万元/公顷
安置途径:货币安置
1d65fe978993d7abf40afd369510e42f.jpg
c159c753a1a59a0479c30ed51075871e.jpg
来源:乐亭县人民政府
返回列表 使用道具 举报
条评论
您需要登录后才可以回帖 登录 | 立即注册
相关推荐
©2001-2021 唐山信息港 http://www.tsxxg.com冀ICP备16001780号-4
首页联系我们客服微信:14369595Comsenz Inc.
bdall.peaapk.com xtrb.peaapk.com hdwxxg.peaapk.com qhdceo.peaapk.com tsxxg.peaapk.com lyshangdu.peaapk.com hsrb.peaapk.com lanfxx.peaapk.com chengdenews.peaapk.com szyongdian.peaapk.com dtnews.peaapk.com yqnews.peaapk.com changzhinews.peaapk.com jcnews.peaapk.com sxjzxww.peaapk.com sxycrb.peaapk.com lfxww.peaapk.com sxllnews.peaapk.com nmgnews.peaapk.com baotounews.peaapk.com tlsxxg.peaapk.com bynesrmtzx.peaapk.com shenyangx.peaapk.com dlxxgs.peaapk.com northtimes.peaapk.com jilin.peaapk.com ccxxg.peaapk.com 0437.peaapk.com ybrbnews.peaapk.com avapk